Страница 137 из 546 Первая ... 127135136137138139147 ... Последняя
Показано с 2,721 по 2,740 из 10911

Тема: Импульсные источники питания и преобразователи.

  1. #1 Показать/скрыть первое сообщение.
    Регистрация не подтверждена
    Автор темы
    Аватар для TDA
    Регистрация
    30.10.2004
    Адрес
    Люберцы
    Возраст
    40
    Сообщений
    1,190

    По умолчанию Импульсные источники питания и преобразователи.

    Приветствую!
    Раньше помоему тут небыло темы в которой обсуждались бы только ИБП и преобразователи напряжения.
    Щас меня интересует эта схема полумостового ИБП
    Последний раз редактировалось лысый; 09.03.2007 в 19:59.

  2. #2721
    Регистрация не подтверждена Аватар для witali
    Регистрация
    21.02.2005
    Адрес
    Владимир
    Возраст
    49
    Сообщений
    880

    По умолчанию Re: Импульсные источники питания и преобразователи.

    Цитата Сообщение от Atheist Посмотреть сообщение
    Всем привет! У меня вопрос такой: в ИБП с ШИМ стабилизацией на ХХ форма импульсов на первичке транса похожа на трапецию, хотя на затворах импульсы очень короткие-это нормально?
    и тут же
    Цитата Сообщение от Atheist Посмотреть сообщение
    Собрано по схеме TDA
    каккая нах ШЫМ стабилизация на 2153?

  3. #2722
    Частый гость
    Регистрация
    29.01.2009
    Адрес
    Липецк
    Возраст
    38
    Сообщений
    284

    По умолчанию Re: Импульсные источники питания и преобразователи.

    Цитата Сообщение от witali Посмотреть сообщение
    каккая нах ШЫМ стабилизация на 2153?
    Простите, лоханулся

  4. #2723

    По умолчанию Re: Импульсные источники питания и преобразователи.

    to SAB 2
    скажите как идут испытания того БП из радио?

  5. #2724
    Частый гость
    Регистрация
    02.02.2009
    Адрес
    г.Челябинск
    Возраст
    34
    Сообщений
    180

    По умолчанию Re: Импульсные источники питания и преобразователи.

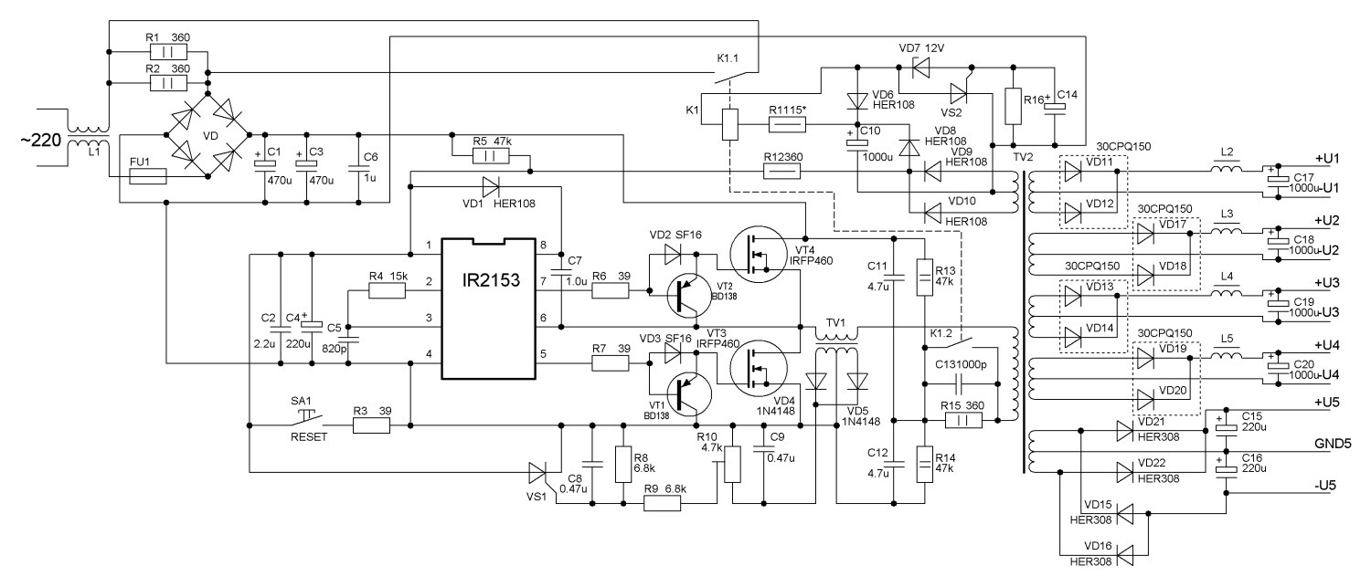
    Есть мысль собрать вот этот импульсный
    http://interlavka.narod.ru/nabor/nabprset.htm
    по ходу возникло несколько вопросов.
    1) Какие поставить VS1 и VS2?
    2) Нет данных на TV1 и TV2, ну со вторым понятно можно расчитать в програмке. А вот 1-ый незнаю, мотается на ферритовом кольце? Размер? Кол-во витков?
    3) Можно ли заменить сборки 30CPQ150 на мост из КД213(в наличии имеются таковые)
    И вообще заявленная мощность в 1кВт не много ли для данной схемки? Читал мнения что больше 400Вт на IR2153 лучше не выжимать.
    Миниатюры Миниатюры Нажмите на изображение для увеличения. 

Название:	prset07.jpg 
Просмотров:	770 
Размер:	164.0 Кб 
ID:	48968   Нажмите на изображение для увеличения. 

Название:	prset09.jpg 
Просмотров:	533 
Размер:	481.7 Кб 
ID:	48969  
    Последний раз редактировалось Санище; 26.03.2009 в 14:13.

  6. #2725
    Завсегдатай Аватар для SAB 2
    Регистрация
    15.12.2008
    Адрес
    Арзамас
    Возраст
    42
    Сообщений
    1,412

    По умолчанию Re: Импульсные источники питания и преобразователи.

    Сергей_74, Работает пока на лаб столе, никак не разберусь с трапецией на первичке, сегодня выложу потки осцилограмм.
    DYK DAC v1.1; УМЗЧ "STALKER", "ПараФинн"; акустика - проф НЧ "MARK" DO82C18; СЧ 6ГДШ-5-8; ВЧ "НОЭМА" 25NH-03-8.

  7. #2726
    Новичок
    Регистрация
    05.11.2007
    Сообщений
    85

    По умолчанию Re: Импульсные источники питания и преобразователи.

    Народ, помогите насчет ШИМ стабилизации....
    Итак, Имеется ЧОППЕР с ШИМ, на выходе двухзвенный LC фильтр........ Так вот как его заставить нормально работать? Какую выбрать амплитуду и наклон пилы, которая подмешивается в опорное напряжение в компаратор 521са3............
    По моим прикидкам пила должна быть амплитудой 0.5 вольта, и наклон как можно круче, однако есть вариант с треугольной пилой...Что выбрать?
    Последний раз редактировалось Misterioo; 28.03.2009 в 18:12.

  8. #2727
    Завсегдатай Аватар для SAB 2
    Регистрация
    15.12.2008
    Адрес
    Арзамас
    Возраст
    42
    Сообщений
    1,412

    По умолчанию Re: Импульсные источники питания и преобразователи.

    Ну вот сам блок, и осцилограмма первички при нагрузке током 22мА.
    Миниатюры Миниатюры Нажмите на изображение для увеличения. 

Название:	DSC00024.JPG 
Просмотров:	413 
Размер:	40.8 Кб 
ID:	49343   Нажмите на изображение для увеличения. 

Название:	DSC00025.JPG 
Просмотров:	517 
Размер:	74.1 Кб 
ID:	49344   Нажмите на изображение для увеличения. 

Название:	DSC00027.JPG 
Просмотров:	515 
Размер:	72.6 Кб 
ID:	49345   Нажмите на изображение для увеличения. 

Название:	DSC00028.JPG 
Просмотров:	393 
Размер:	84.5 Кб 
ID:	49346  

    DYK DAC v1.1; УМЗЧ "STALKER", "ПараФинн"; акустика - проф НЧ "MARK" DO82C18; СЧ 6ГДШ-5-8; ВЧ "НОЭМА" 25NH-03-8.

  9. #2728
    Завсегдатай Аватар для SAB 2
    Регистрация
    15.12.2008
    Адрес
    Арзамас
    Возраст
    42
    Сообщений
    1,412

    По умолчанию Re: Импульсные источники питания и преобразователи.

    Мыслей нет не у кого по поводу осцилограммы?
    DYK DAC v1.1; УМЗЧ "STALKER", "ПараФинн"; акустика - проф НЧ "MARK" DO82C18; СЧ 6ГДШ-5-8; ВЧ "НОЭМА" 25NH-03-8.

  10. #2729
    Регистрация не подтверждена Аватар для witali
    Регистрация
    21.02.2005
    Адрес
    Владимир
    Возраст
    49
    Сообщений
    880

    По умолчанию Re: Импульсные источники питания и преобразователи.

    Цитата Сообщение от SAB 2 Посмотреть сообщение
    Мыслей нет не у кого по поводу осцилограммы?
    ты бы на затворах что творится выложил бы

  11. #2730
    Частый гость
    Регистрация
    25.11.2005
    Сообщений
    109

    По умолчанию Re: Импульсные источники питания и преобразователи.

    Сердечник похоже в жутком насыщении........а из-за чего аффтару должно быть видней.

  12. #2731
    Завсегдатай Аватар для SAB 2
    Регистрация
    15.12.2008
    Адрес
    Арзамас
    Возраст
    42
    Сообщений
    1,412

    По умолчанию Re: Импульсные источники питания и преобразователи.

    witali, на затворах разнополярные импульсы одинаковой амплитуды и длительности(транс в драйвере), а если очень интересно, то только завтра(БП и флюк на работе). Ещё на полной нагрузке сфоткаю.

    Добавлено через 4 минуты
    udar1, вроде в нормальной проге считал(Трансформер 3, пробовал в 4 загонять, витков в первичке ещё меньше получалось, а так, индуктивность первички мерял-равна расчётной), брал минимальные В и м. Завтра попробую транс от БП компа примостырить и сравнить, фотоотчёт приложу.
    Последний раз редактировалось SAB 2; 31.03.2009 в 22:40. Причина: Добавлено сообщение
    DYK DAC v1.1; УМЗЧ "STALKER", "ПараФинн"; акустика - проф НЧ "MARK" DO82C18; СЧ 6ГДШ-5-8; ВЧ "НОЭМА" 25NH-03-8.

  13. #2732
    Завсегдатай Аватар для SAB 2
    Регистрация
    15.12.2008
    Адрес
    Арзамас
    Возраст
    42
    Сообщений
    1,412

    По умолчанию Re: Импульсные источники питания и преобразователи.

    1. На первичке под нагрузкой 2,2А.
    2. На затворе верхнего полевика при нагрузке 22мА (на затворе второго тоже самое, только перевёрнуто)
    3. На затворе верхнего под нагрузкой 2,2А.
    Думаю всё нормально, просто как в комповских получается, думал с полевиками будет по другому. А как у тебя, witali ? Просто у меня одни резисторы в затворах стоят (33 Ом), может 1N5819 в обратку параллельно включить, чтоб быстрее закрывался полевик?
    Миниатюры Миниатюры Нажмите на изображение для увеличения. 

Название:	DSC00029.JPG 
Просмотров:	281 
Размер:	47.3 Кб 
ID:	49496   Нажмите на изображение для увеличения. 

Название:	DSC00030.JPG 
Просмотров:	262 
Размер:	51.7 Кб 
ID:	49497   Нажмите на изображение для увеличения. 

Название:	DSC00031.JPG 
Просмотров:	234 
Размер:	54.1 Кб 
ID:	49498  
    Последний раз редактировалось SAB 2; 01.04.2009 в 20:46.
    DYK DAC v1.1; УМЗЧ "STALKER", "ПараФинн"; акустика - проф НЧ "MARK" DO82C18; СЧ 6ГДШ-5-8; ВЧ "НОЭМА" 25NH-03-8.

  14. #2733
    Частый гость
    Регистрация
    25.11.2005
    Сообщений
    109

    По умолчанию Re: Импульсные источники питания и преобразователи.

    30.03.2009 17:10
    Цитата Сообщение от SAB 2 Посмотреть сообщение
    Ну вот сам блок, и осцилограмма первички при нагрузке током 22мА.
    1. На первичке под нагрузкой 2,2А.
    01.04.2009 17:40
    Чему верить та?Сам то не запутался?
    Комповый транс пробовал подбрасывать?
    Полярность импульсов похоже еще перепутана............
    Последний раз редактировалось udar1; 01.04.2009 в 20:39.

  15. #2734
    Завсегдатай Аватар для SAB 2
    Регистрация
    15.12.2008
    Адрес
    Арзамас
    Возраст
    42
    Сообщений
    1,412

    По умолчанию Re: Импульсные источники питания и преобразователи.

    udar1, 30.03.09 были осцилограммы при 22мА-нагрузка 1к.
    1.04.09 Осцилограмма на первичке при нагрузке 2,2А-резик 10 Ом, я то не запутался! Комповый не пробовал, аврал был, но у него индуктивность первички почти в 2 раза больше(6,2мГн против 3,5мГн у моего, это от разной частоты преобразования), но с расчётной совпадает
    DYK DAC v1.1; УМЗЧ "STALKER", "ПараФинн"; акустика - проф НЧ "MARK" DO82C18; СЧ 6ГДШ-5-8; ВЧ "НОЭМА" 25NH-03-8.

  16. #2735
    Частый гость
    Регистрация
    25.11.2005
    Сообщений
    109

    По умолчанию Re: Импульсные источники питания и преобразователи.

    Цитата Сообщение от SAB 2 Посмотреть сообщение
    Комповый не пробовал, аврал был, но у него индуктивность первички почти в 2 раза больше(6,2мГн против 3,5мГн у моего, это от разной частоты преобразования), но с расчётной совпадает
    То есть китайцы дураки , что у них индуктивность в два раза выше.
    На сердечнике который гораздо лучше твоего????????

  17. #2736
    Завсегдатай Аватар для SAB 2
    Регистрация
    15.12.2008
    Адрес
    Арзамас
    Возраст
    42
    Сообщений
    1,412

    По умолчанию Re: Импульсные источники питания и преобразователи.

    udar1, да не то, чтобы китайцы дураки, просто для разной частоты и при прочих равных условиях индуктивность должна быть разной, если не так, объясните пожалуйста. Чем мой сердечник плох?

    Добавлено через 22 часа 30 минут
    Цитата Сообщение от SAB 2 Посмотреть сообщение
    для разной частоты и при прочих равных условиях индуктивность должна быть разной, если не так, объясните пожалуйста. Чем мой сердечник плох?
    Вопросы всё ещё в силе
    Последний раз редактировалось SAB 2; 02.04.2009 в 19:38. Причина: Добавлено сообщение
    DYK DAC v1.1; УМЗЧ "STALKER", "ПараФинн"; акустика - проф НЧ "MARK" DO82C18; СЧ 6ГДШ-5-8; ВЧ "НОЭМА" 25NH-03-8.

  18. #2737
    Частый гость
    Регистрация
    25.11.2005
    Сообщений
    109

    По умолчанию Re: Импульсные источники питания и преобразователи.

    Вопросы всё ещё в силе
    Мое предложение подкинуть комповый транс , так же в силе
    Думаю сразу много вопросов отпадет.

  19. #2738
    Завсегдатай Аватар для SAB 2
    Регистрация
    15.12.2008
    Адрес
    Арзамас
    Возраст
    42
    Сообщений
    1,412

    По умолчанию Re: Импульсные источники питания и преобразователи.

    udar1, ОК, завтра всё будет
    DYK DAC v1.1; УМЗЧ "STALKER", "ПараФинн"; акустика - проф НЧ "MARK" DO82C18; СЧ 6ГДШ-5-8; ВЧ "НОЭМА" 25NH-03-8.

  20. #2739
    Частый гость
    Регистрация
    25.11.2005
    Сообщений
    109

    По умолчанию Re: Импульсные источники питания и преобразователи.

    Сообщение от SAB 2
    для разной частоты и при прочих равных условиях индуктивность должна быть разной, если не так, объясните пожалуйста. Чем мой сердечник плох?
    Судя по осцилограммам у тебя частота 44кГц.Комповый на такой же частоте работает.

  21. #2740
    Завсегдатай Аватар для SAB 2
    Регистрация
    15.12.2008
    Адрес
    Арзамас
    Возраст
    42
    Сообщений
    1,412

    По умолчанию Re: Импульсные источники питания и преобразователи.

    Цитата Сообщение от udar1 Посмотреть сообщение
    Судя по осцилограммам у тебя частота 44кГц.
    Вот и я в , расчитывал на микруху на 83кГц. Походу, частоту при расчёте транса надо делить на 2 ?Вот я баран!!!
    DYK DAC v1.1; УМЗЧ "STALKER", "ПараФинн"; акустика - проф НЧ "MARK" DO82C18; СЧ 6ГДШ-5-8; ВЧ "НОЭМА" 25NH-03-8.

Страница 137 из 546 Первая ... 127135136137138139147 ... Последняя

Социальные закладки

Социальные закладки

Ваши права

  • Вы не можете создавать новые темы
  • Вы не можете отвечать в темах
  • Вы не можете прикреплять вложения
  • Вы не можете редактировать свои сообщения
  •