Страница 134 из 788 Первая ... 124132133134135136144 ... Последняя
Показано с 2,661 по 2,680 из 15747

Тема: Гибридный усилитель - проект Zarathustra

  1. #1 Показать/скрыть первое сообщение.
    monster of reality
    Автор темы
    Аватар для deemon
    Регистрация
    24.03.2006
    Адрес
    Пятигорск
    Возраст
    58
    Сообщений
    3,187

    По умолчанию Гибридный усилитель - проект Zarathustra

    Вот , наконец-то нарисовал схему своего гибридного усилителя . Вообще , я уж не раз замечал , что мне проще сделать схему , чем её нарисовать и выложить куда-нибудь Идея этой схемы возникла 10 лет назад - сначала я обнаружил прекрасные звуковые свойства лампы 6Э5П , а потом стал пробовать её с разными выходными каскадами . Я пробовал много чего , вплоть до ГМ-70 , и тогда же решил испытать свою давнюю идейку - сделать параллельный повторитель со смещением напряжением , чтобы устранить органически присущие классическому варианту недостатки , а именно ограничение по выходному току и довольно большие потери по напряжению выхода . Результат превзошёл все ожидания . Мнение о том , что такое смещение неминуемо приведёт к тепловой нестабильности каскада - оказалось совершенно неверным . Если обеспечить тепловую связь между мощными транзисторами и диодами в источнике смещения , то проблем нет никаких , а есть только преимущества . Ток выхода в таком каскаде теперь равен входному току каскада , умноженному на произведение усиления предвыходного и выходного транзисторов , и в данном случае может достигать 15 ампер , а выходной каскад , что интересно , может работать в режиме rail-to-rail , то есть практически до напряжения питания . Кроме того , из-за жёсткой связи переходов БЭ всех транзисторов значительно улучшается симметрия каскада на высоких частотах , так как устранена несимметрия токов заряда и разряда ёмкостей переходов при резких перепадах в сигнале . А это , кроме того , позволяет устранить "ступеньку" в классе АВ , и позволяет работать без ООС с малыми искажениями . Что положительно сказывается на звуке , понятное дело

    Дальше я развивал эту идею , и сделал несколько разных версий такого усилителя , отличавшихся разными вариантами входного каскада SRPP на лампах 6Э5П и выходного каскада , в том числе был и вариант выхода в чистом классе А с током покоя до 4 ампер . Несмотря на различия , у всех этих усилителей характер звука похож , что и неудивительно - концепция-то одна . Пэтому я и назвал весь этот проект одним именем - Zarathustra . Почему именно так ? Наверно , потому что характер звука этого усилителя навёл меня на эту мысль .... но это , впрочем , уже "лирика"

    Насчёт особенностей схемы . Во-первых , тут применено любопытное решение каскада SRPP на тетродах . Как видно из схемы , экранная сетка нижнего тетрода включена не на его анод , как это обычно делают , получая из тетрода триод , а на выход каскада . Это позволяет охватить каскад местной ООС , притом на экранную сетку . В результате - искажения каскада SRPP приближаются к таковым у триодного каскада , что улучшает его звук . Также снижается выходное сопротивление каскада . Далее , в выходном каскаде применено не обычное двуполярное включение питания , а "виртуальная средняя точка" на конденсаторах . Это решает сразу несколько проблем . Во-первых , исключает появление постоянного тока в цепи нагрузки , во-вторых , устраняет перезаряд ёмкостей питания от диодного моста при их несимметричном разряде сигналом . Это позволяет устранить очень неприятные импульсные искажения , возникающие при работе на большой мощности и на низких частотах ( ниже 50 герц ) . Кроме того , такое решение помогает устранить помехи из-за несимметрии половинок вторичной обмотки транса питания и диодов моста . А так как земля входного сигнала подключена на среднюю точку , то и сами кондёры питания оказываются как бы "исключены" из звуковой цепи , что уменьшает их влияние на качество звука .

    И ещё один нюанс - подавление фона в цепях накала . Как видно из схемы - к накальным обмоткам подключены конденсаторы по 0,22 мкф . В отличие от известного способа - подачи смещение на накал от + питания , этот вариант позволяет максимально устранить фон . Дело в том , что в моём варианте токи утечки катод-накал заряжают эти конденсаторы до тех пор , пока они не зарядятся до оптимального напряжения , при котором токи эти обращаются в ноль . А ведь именно при таком напряжении и фон будет минимальным . Получается как бы "автосмещение" накала . Кроме того , благодаря этим конденсаторам переменное напряжение накала на выводах нити делается симметричным относительно земли схемы , что тоже устраняет фон , притом без отвода от середины обмотки накала . Получается и проще , и лучше .

    Надеюсь , что по схеме всё будет понятно , на все вопросы с удовольствием отвечу .

    Нажмите на изображение для увеличения. 

Название:	Zarathustra.gif 
Просмотров:	132986 
Размер:	141.2 Кб 
ID:	93114

    P.S. Картинку перезагрузил заново - устранил ошибку в названии транзистора .

    P.P.S. Ещё раз перезагрузил картинку , исправил напряжение питания на обмотке трансформатора - правильно 160 вольт .
    Последний раз редактировалось deemon; 03.08.2010 в 23:37. Причина: Устранение ошибки

  2. #2661
    Новичок
    Регистрация
    03.12.2014
    Адрес
    Belarus
    Сообщений
    10

    По умолчанию Re: Гибридный усилитель - проект Zarathustra

    Цитата Сообщение от ISIT_14 Посмотреть сообщение
    Может этот эффект есть не только у меня?
    Звенят все 6Э6П-Е и 6Ж43П-ДР выпуска 80-х что на истоке покупал. Щелбан дать и слышно.
    6Э6П звенят трохи меньше, из 10-ка можно пару тройку приемлемую найти. Есть пара 6Э5П сделаных в 70-х - намного лучше.

  3. #2662
    Старый знакомый Аватар для viktor123
    Регистрация
    03.12.2008
    Сообщений
    698

    По умолчанию Re: Гибридный усилитель - проект Zarathustra

    Если щёлкнуть, да слышно, но никакого писка нет и в помине. Есть едва различимый шум и то не у всех. Есть 80х, есть 90х годов 6э5п и 6э6п, все примерно одинаковы. И если они у кого то свистят, то ищите косяки в своём монтаже и конструктиве, а не в лампе.

  4. #2663
    Забанен (навсегда)
    Регистрация
    24.07.2006
    Адрес
    ЯСИНОВАТАЯ-ДОНЕЦК-СУРГУТ
    Возраст
    55
    Сообщений
    3,034

    По умолчанию Re: Гибридный усилитель - проект Zarathustra

    для любителей микрофонного дефекта( любая лампа у таких любителей будет с микрофонным дефектом если по ней стукнуть предметом) предлагаю провести эксперимент -ламповая испытуемая часть в одной комнате , усилитель нагруженный на наушники , подключений к этой лампе в другой.На лампу воздействуем вибрацией или акустической. слушаем результат,пишем в форум.А стучать по лампе и в этом случае говорить о дефекте лампы-бред.

  5. #2664
    Старый знакомый
    Регистрация
    02.02.2010
    Адрес
    Екатеринбург
    Сообщений
    559

    По умолчанию Re: Гибридный усилитель - проект Zarathustra

    Вот у меня кондеры некоторые и трансы межкаскадые свистят, а чтоб лампа нет. Вот если кондер порядочно свистит и впаян на сетку, а контакт сеточный плохой, то возможно модуляция по сопротивлению контактов. Звонок от ламп во время прогрева присутствует, но это присуще всем лампам, так как при прогреве в конструктиве ламп происходят подвижки. Стучать по лампе легонько для выявления микрофонного эффекта и сравнения по каналам можно, но лучше осциллографом по шумовой дорожке. У плохой лампы даже если будешь пальцем по корпусу усилка водить шумовая дорожка откликнется.

  6. #2665
    Завсегдатай Аватар для pyos
    Регистрация
    15.07.2006
    Возраст
    65
    Сообщений
    4,522

    По умолчанию Re: Гибридный усилитель - проект Zarathustra

    Цитата Сообщение от FEDGEN Посмотреть сообщение
    ламповая испытуемая часть в одной комнате , усилитель нагруженный на наушники , подключений к этой лампе в другой.На лампу воздействуем вибрацией или акустической. слушаем результат
    Т.е. что такое "осциллограф" ты не знаешь?

  7. #2666
    Забанен (навсегда)
    Регистрация
    24.07.2006
    Адрес
    ЯСИНОВАТАЯ-ДОНЕЦК-СУРГУТ
    Возраст
    55
    Сообщений
    3,034

    По умолчанию Re: Гибридный усилитель - проект Zarathustra

    не у всех он есть

    ---------- Сообщение добавлено 19.05 ---------- Предыдущее сообщение было 18.39 ----------

    может поможет но читать надо
    http://audioportal.su/showthread.php...E0%EC%EF%E0%F5

    ---------- Сообщение добавлено 19.11 ---------- Предыдущее сообщение было 19.05 ----------

    это из форума адрес которого выше
    Честно говоря, ни разу не пытался бороться с "микрофоном" - отвлекался на другие задачи. Но подошёл бы к решению проблемы так.
    Имхо, лампы в основном микрофонят на частотах собственных внутренних резонансов, которые у разных ламп могут быть разными. Поэтому, перво-наперво, надо выявить диапазон частот, в который эти резонансы попадают. Наверное, проще всего это сделать с генератором ЗЧ, усилителем, динамиком и осциллографом. Размещаем динамик вблизи испытуемой лампы, установленной в ту схему, где ей суждено стоять, встаём на анод осциллографом, и прогоняем полный диапазон звуковых частот. Если лампа микрофонит, непременно резонансные частоты обнаружатся. Записываем их на бумажку, и думаем дальше - что делать.
    Имхо, для разных частот нужно подбирать разные демпфирующие материалы. Да и методы борьбы могут быть разными.

    ---------- Сообщение добавлено 19.22 ---------- Предыдущее сообщение было 19.11 ----------

    можно и так поискать
    Включил рядом стоявшую магнитолу на FМ диапазоне, подал питание на свой макет предусилителя, медленно вращаю верньер настройки приемника. "Ш-ш-ш-ш" - шипит приемник. Внезапно "Пум!" и тишина в приемнике, слышен слабый фон переменного тока. Прекращаю крутить настройку, легонько щёлкаю по 6Н8С - в приемнике звон колокольный, с FM качеством!!! Щелкнул по первому попавшемуся в схеме проводу - в приемник звук, как будто ком хрустящей ваты катают!!! Ну думаю - ни фига себе!
    Вылечился дефект оптимизацией длины "соплей" макета, присоединением всех земляных концов деталей каждого каскада к шасси в одной точке и введением RC развязки между анодными цепями каскадов макета.
    http://vk.com/topic-3631254_24147910

  8. #2667
    Старый знакомый Аватар для viktor123
    Регистрация
    03.12.2008
    Сообщений
    698

    По умолчанию Re: Гибридный усилитель - проект Zarathustra

    Цитата Сообщение от FEDGEN Посмотреть сообщение
    можно и так поискать
    У меня так на пред на EL2125 при настройке телевизор отреагировал. Осциллографом возбуд не видел. Не мог выставить ноль на выходе. Помог кондёр на входе в 300 пФ и все помехи исчезли и нулевое успокоилось.

  9. #2668
    Завсегдатай Аватар для ISIT_14
    Регистрация
    23.12.2006
    Адрес
    Новороссийск
    Возраст
    37
    Сообщений
    1,104

    По умолчанию Re: Гибридный усилитель - проект Zarathustra

    Цитата Сообщение от Ales* Посмотреть сообщение
    Звенят все 6Э6П-Е и 6Ж43П-ДР выпуска 80-х что на истоке покупал. Щелбан дать и слышно.
    6Э6П звенят трохи меньше, из 10-ка можно пару тройку приемлемую найти. Есть пара 6Э5П сделаных в 70-х - намного лучше.
    Вот как раз на истоке и покупал и 6э6п и 6ж43п, не удивлюсь если тех-же годов окажутся (надо посмотреть)
    HTPC -> Denon PMA-50 -> Illuminati SeHi

  10. #2669
    Забанен (навсегда)
    Регистрация
    24.07.2006
    Адрес
    ЯСИНОВАТАЯ-ДОНЕЦК-СУРГУТ
    Возраст
    55
    Сообщений
    3,034

    По умолчанию Re: Гибридный усилитель - проект Zarathustra

    брали на истоке 300В- хлам
    в истоке 6э5п не брал-дорого
    есть другие источники для покупки 6э5п. может в истоке некондиция?

    ---------- Сообщение добавлено 21.27 ---------- Предыдущее сообщение было 21.10 ----------

    так всё просто
    http://www.einfo.ru/store/6%D1%8D6%D0%BF-%D0%B5/
    http://www.chipfind.ru/search/?part=6%D0%AD6%D0%9F
    вот здесь брал
    http://ww2.rektorg.com/?folio=7POYGN0G2
    http://www.radio-komplekt.ru/find.php?name=6%FD6%EF

    ---------- Сообщение добавлено 21.46 ---------- Предыдущее сообщение было 21.27 ----------

    есть у меня подозрение что в этом унч
    https://forum.vegalab.ru/showthread.php?t=67865
    невидимая скопом генерация,в сетках резисторы С5-61 100ом
    почти не убираемый мизерный фон
    будет возможность "пощупаю" радиоприёмником
    кстати после постройки послушаю как с ним работает ВК Zarathustra

  11. #2670
    Завсегдатай Аватар для ISIT_14
    Регистрация
    23.12.2006
    Адрес
    Новороссийск
    Возраст
    37
    Сообщений
    1,104

    По умолчанию Re: Гибридный усилитель - проект Zarathustra

    FEDGEN, а какой скоп у тебя?
    HTPC -> Denon PMA-50 -> Illuminati SeHi

  12. #2671
    Забанен (навсегда)
    Регистрация
    24.07.2006
    Адрес
    ЯСИНОВАТАЯ-ДОНЕЦК-СУРГУТ
    Возраст
    55
    Сообщений
    3,034

    По умолчанию Re: Гибридный усилитель - проект Zarathustra

    С1-73(домашний)

  13. #2672
    Завсегдатай Аватар для ISIT_14
    Регистрация
    23.12.2006
    Адрес
    Новороссийск
    Возраст
    37
    Сообщений
    1,104

    По умолчанию Re: Гибридный усилитель - проект Zarathustra


    Offтопик:
    Цитата Сообщение от FEDGEN Посмотреть сообщение
    С1-73(домашний)
    так этож для школьников дерьмо, что ты им хотел увидеть?


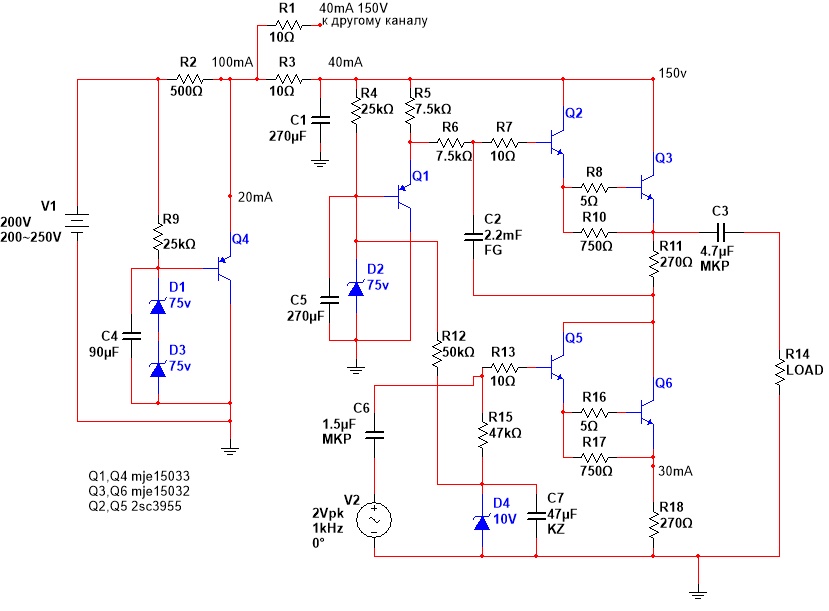
    накалякал тут транзисторный УН, для более-менее безболезненного вживления в Заратустру.
    в питании параллельный стаб без ОС, общий на два канала. в смещении индивидуально на каждый канал параллельные стабики, в надежде не ставить электролит к R6 (или не прокатит?).
    УН транзисторный SRPP транзисторы составные ради высокого входного сопротивления (с одними 15032 боюсь будет низковато, а одни 3955 постреляют), ток покоя 30мА хватит для выхлопа от Заратустры? или поболее сделать?
    Нажмите на изображение для увеличения. 

Название:	Un.jpg 
Просмотров:	1051 
Размер:	99.6 Кб 
ID:	233869
    UN.zip
    правда в модели mje340 вместо 2sc3955
    вроде должно бы работать, за ОБР ничего не выходит. или я что-то упустил?
    и еще вопрос в том насколько хорошо это будет работать....

    детальки все есть смакетировать что-ли или не заморачиваться. (боюсь если сделаю на макетке - так оно и останется, а делать печатку сразу стремно, вдруг недоглядел где?)

    второй вариант с индивидуальными стабилизаторами схемка выглядит стройнее.
    Миниатюры Миниатюры Нажмите на изображение для увеличения. 

Название:	Un2.jpg 
Просмотров:	485 
Размер:	91.0 Кб 
ID:	233906  
    Последний раз редактировалось ISIT_14; 10.04.2015 в 09:34.
    HTPC -> Denon PMA-50 -> Illuminati SeHi

  14. #2673
    Завсегдатай Аватар для Semigor
    Регистрация
    21.01.2004
    Адрес
    Ижевск
    Возраст
    68
    Сообщений
    3,715

    По умолчанию Re: Гибридный усилитель - проект Zarathustra

    А зачем такое большое напряжение питания?
    И вообще, я бы лучше попробовал что-то типа гибрида СРПП и сломанного каскода.

    P.S. Но думаю, что транзисторы по-любому лампу не переиграют
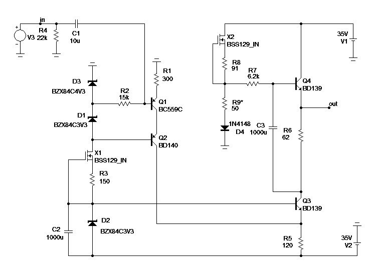
    Миниатюры Миниатюры Нажмите на изображение для увеличения. 

Название:	Vamp5.jpg 
Просмотров:	648 
Размер:	32.1 Кб 
ID:	233908  
    транзисторный однотакт любой модификации -это масло сливочное (с) FEDGEN

  15. #2674
    Завсегдатай Аватар для ISIT_14
    Регистрация
    23.12.2006
    Адрес
    Новороссийск
    Возраст
    37
    Сообщений
    1,104

    По умолчанию Re: Гибридный усилитель - проект Zarathustra

    Semigor, вот именно на ваш ответ я и надеялся!
    напряжение питания большое потому, что:
    - уже есть БП: тор с двумя обмотками 160в и 4 накальных и удвоитель( ~400в) но легко переделать в 220 (можно и меньше если вычесть накальные обмотки)
    - нужен на выходе размах 60в.
    - ток покоя хотяб 30мА (мне так каэца).

    по схемам выше вроде ничего в отсечку не входит даже при худших условиях.

    а гибрид српп и сломанного каскода попробую покрутить, а чем оно лучше? биполярным питанием?

    мне не дает спокойно спать микрофонный-электростатический эффект ламп
    HTPC -> Denon PMA-50 -> Illuminati SeHi

  16. #2675
    Завсегдатай Аватар для Semigor
    Регистрация
    21.01.2004
    Адрес
    Ижевск
    Возраст
    68
    Сообщений
    3,715

    По умолчанию Re: Гибридный усилитель - проект Zarathustra

    Цитата Сообщение от ISIT_14 Посмотреть сообщение
    а гибрид српп и сломанного каскода попробую покрутить, а чем оно лучше? биполярным питанием?
    Можно запитать от напряжения ВК. Не нужен разделительный конденсатор между УН и ВК.
    транзисторный однотакт любой модификации -это масло сливочное (с) FEDGEN

  17. #2676
    Старый знакомый
    Регистрация
    02.02.2010
    Адрес
    Екатеринбург
    Сообщений
    559

    По умолчанию Re: Гибридный усилитель - проект Zarathustra

    А может поэтому ламповые усилители лучше звучат ещё и своей мирро-реверберацией?

  18. #2677
    Завсегдатай Аватар для ISIT_14
    Регистрация
    23.12.2006
    Адрес
    Новороссийск
    Возраст
    37
    Сообщений
    1,104

    По умолчанию Re: Гибридный усилитель - проект Zarathustra

    Цитата Сообщение от Semigor Посмотреть сообщение
    Можно запитать от напряжения ВК
    в ВК питание с виртуальной средней точкой на электролитах, подружатся?
    диод D4 - термостабилизация постоянки на выходе?

    Цитата Сообщение от giv94 Посмотреть сообщение
    А может поэтому ламповые усилители лучше звучат ещё и своей мирро-реверберацией?
    есть такое мнение, кажется, К.Мусатов писал об этом.
    Последний раз редактировалось ISIT_14; 10.04.2015 в 13:17.
    HTPC -> Denon PMA-50 -> Illuminati SeHi

  19. #2678
    Старый знакомый
    Регистрация
    02.02.2010
    Адрес
    Екатеринбург
    Сообщений
    559

    По умолчанию Re: Гибридный усилитель - проект Zarathustra

    ISIT_14 - НЕ ЗАСОРЯЙТЕ ВЕТКУ. Вам интересно создайте свою. А так вообще не в тему - предлагаю удалить или перенести в отдельную ветку.

  20. #2679
    Завсегдатай Аватар для ISIT_14
    Регистрация
    23.12.2006
    Адрес
    Новороссийск
    Возраст
    37
    Сообщений
    1,104

    По умолчанию Re: Гибридный усилитель - проект Zarathustra

    почему не в тему? хочу транзисторный аналог УН (с сохранением идеологии, почти даже топологии только на транзисторах) к этому усилителю, еще и чтобы бп ламповой части почти подошел, может не все готовы возиться с лампами, я вот например собрал бы этот усилитель на пару лет раньше если-б не лампы...
    HTPC -> Denon PMA-50 -> Illuminati SeHi

  21. #2680
    Частый гость Аватар для OTROKHOV
    Регистрация
    14.02.2009
    Адрес
    г.Омск
    Возраст
    63
    Сообщений
    115

    По умолчанию Re: Гибридный усилитель - проект Zarathustra

    Собрал на макетке ламповую часть,звучит как то шумно,если ламповую часть убираешь из тракта то,ощущение что рюкзак с плеч скинул.Подбирать лампы на слух-нужен опыт,хорошие АС и много времени,ничего этого у меня нет и по этому решил мерить.Я и не знал что у меня столько терпения,исписал два листа замерами.Вторая гармоника менялась от -48 до -73,третья более стабильна,от -58 до -63.Хорошо виден описываемый здесь эффект "писка" ламп,причём он есть на всех лампах,если плата лежит на столе то больше, чем на скомканной футболке.И что интересно,если проверять на слух микрофонный эффект,то при ударе авторучкой по лампе или плате в АС раздаётся лёгкий колокольный звон,который сразу затихает,т.е. не более 1-1,5 секунды.Я так понимаю что это считается нормально.Прикрепляю пару картинок,мож кому интересно,писк или шум примерно 12-20 килогерц,если шевельнуть плату,то резко увеличивается.
    Видел тут у кого-то в корпусе от ус Одиссей стоят кондёры 330 на 450 коричневые ниппон чеми-кон,я честно купил в магазине такие же но потом нашел их на АЛИЭКСПРЕС,так вот,замена их на ЕЛНА 390 на 400 дала заметную прибавку в звуке.
    Дмитрий,можно ли как-то придавить третью гармонику.Три картинки это размах 16 вольт на С2,другие три 30 вольт.Нагрузка-делитель 10к+100 ом.
    .Нажмите на изображение для увеличения. 

Название:	noise 16.png 
Просмотров:	642 
Размер:	6.5 Кб 
ID:	233959Нажмите на изображение для увеличения. 

Название:	thd 16.png 
Просмотров:	484 
Размер:	6.5 Кб 
ID:	233960Нажмите на изображение для увеличения. 

Название:	imd 16.png 
Просмотров:	635 
Размер:	6.9 Кб 
ID:	233961Нажмите на изображение для увеличения. 

Название:	noise 30.png 
Просмотров:	594 
Размер:	6.6 Кб 
ID:	233962Нажмите на изображение для увеличения. 

Название:	imd 30.png 
Просмотров:	504 
Размер:	7.4 Кб 
ID:	233963Нажмите на изображение для увеличения. 

Название:	thd 30.png 
Просмотров:	668 
Размер:	6.5 Кб 
ID:	233964

Страница 134 из 788 Первая ... 124132133134135136144 ... Последняя

Социальные закладки

Социальные закладки

Ваши права

  • Вы не можете создавать новые темы
  • Вы не можете отвечать в темах
  • Вы не можете прикреплять вложения
  • Вы не можете редактировать свои сообщения
  •