Страница 131 из 546 Первая ... 121129130131132133141 ... Последняя
Показано с 2,601 по 2,620 из 10911

Тема: Импульсные источники питания и преобразователи.

  1. #1 Показать/скрыть первое сообщение.
    Регистрация не подтверждена
    Автор темы
    Аватар для TDA
    Регистрация
    30.10.2004
    Адрес
    Люберцы
    Возраст
    40
    Сообщений
    1,190

    По умолчанию Импульсные источники питания и преобразователи.

    Приветствую!
    Раньше помоему тут небыло темы в которой обсуждались бы только ИБП и преобразователи напряжения.
    Щас меня интересует эта схема полумостового ИБП
    Последний раз редактировалось лысый; 09.03.2007 в 19:59.

  2. #2601
    Частый гость
    Регистрация
    29.01.2009
    Адрес
    Липецк
    Возраст
    38
    Сообщений
    284

    По умолчанию Re: Импульсные источники питания и преобразователи.

    Цитата Сообщение от SAB 2 Посмотреть сообщение
    Atheist, мне кажется, нужен резистор ом на10 между общими проводами?
    Зачем?

  3. #2602
    Завсегдатай Аватар для SAB 2
    Регистрация
    15.12.2008
    Адрес
    Арзамас
    Возраст
    42
    Сообщений
    1,412

    По умолчанию Re: Импульсные источники питания и преобразователи.

    Цитата Сообщение от Atheist Посмотреть сообщение
    Зачем?
    Точнее 1к. и параллельно ему кондёр 0,1мк. для подавления помех от генератора и системы зажигания.(преобраз для авто?)
    DYK DAC v1.1; УМЗЧ "STALKER", "ПараФинн"; акустика - проф НЧ "MARK" DO82C18; СЧ 6ГДШ-5-8; ВЧ "НОЭМА" 25NH-03-8.

  4. #2603
    Частый гость
    Регистрация
    29.01.2009
    Адрес
    Липецк
    Возраст
    38
    Сообщений
    284

    По умолчанию Re: Импульсные источники питания и преобразователи.

    Цитата Сообщение от SAB 2 Посмотреть сообщение
    (преобраз для авто?)
    Да для авто.
    Просто нигде раньше такого не слышал и не видел

  5. #2604
    Завсегдатай Аватар для SAB 2
    Регистрация
    15.12.2008
    Адрес
    Арзамас
    Возраст
    42
    Сообщений
    1,412

    По умолчанию Re: Импульсные источники питания и преобразователи.

    Цитата Сообщение от Atheist Посмотреть сообщение
    Просто нигде раньше такого не слышал и не видел
    Гляньте схему любого фирменного усила, например Lanzar
    DYK DAC v1.1; УМЗЧ "STALKER", "ПараФинн"; акустика - проф НЧ "MARK" DO82C18; СЧ 6ГДШ-5-8; ВЧ "НОЭМА" 25NH-03-8.

  6. #2605
    Частый гость Аватар для A_L_F_A
    Регистрация
    21.02.2006
    Адрес
    Ukraine, Vinnytsia
    Сообщений
    158

    По умолчанию Re: Импульсные источники питания и преобразователи.

    djsnap, что вас интересует из Парков? Отказались от датчика тока...

  7. #2606

    По умолчанию Re: Импульсные источники питания и преобразователи.

    кто пользуется "Design tools transformers 4" помогите сделать расты под феррит (B66363-G-X187, N87 ETD39) см.тут http://www.chip-dip.ru/product0/180417609.aspx для полумоста на IR2153 (70Кгц),
    чето не могу разобраться, софтина постоянно ругается.
    с кольцом мне все понятно, а тут торможу

  8. #2607
    Завсегдатай Аватар для SAB 2
    Регистрация
    15.12.2008
    Адрес
    Арзамас
    Возраст
    42
    Сообщений
    1,412

    По умолчанию Re: Импульсные источники питания и преобразователи.

    Сергей_74, мне не понравилась эта прога, лучше предшественница.
    DYK DAC v1.1; УМЗЧ "STALKER", "ПараФинн"; акустика - проф НЧ "MARK" DO82C18; СЧ 6ГДШ-5-8; ВЧ "НОЭМА" 25NH-03-8.

  9. #2608

    По умолчанию Re: Импульсные источники питания и преобразователи.

    Цитата Сообщение от SAB 2 Посмотреть сообщение
    мне не понравилась эта прога, лучше предшественница.
    речь идет о Transformer 3.0.0.3 ?

  10. #2609
    Завсегдатай Аватар для SAB 2
    Регистрация
    15.12.2008
    Адрес
    Арзамас
    Возраст
    42
    Сообщений
    1,412

    По умолчанию Re: Импульсные источники питания и преобразователи.

    Цитата Сообщение от Сергей_74 Посмотреть сообщение
    речь идет о Transformer 3.0.0.3 ?
    Да.
    DYK DAC v1.1; УМЗЧ "STALKER", "ПараФинн"; акустика - проф НЧ "MARK" DO82C18; СЧ 6ГДШ-5-8; ВЧ "НОЭМА" 25NH-03-8.

  11. #2610
    Новичок
    Регистрация
    16.08.2005
    Адрес
    Украина, Хмельницкая обл.
    Возраст
    47
    Сообщений
    99

    По умолчанию Re: Импульсные источники питания и преобразователи.

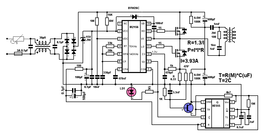
    Вот порылся у себя в архивах, нашел такую схемку, она тут когда-то была выложена (имя автора не знаю), но довольно интересное решение, есть защита по току, если еще добавить стабилизацию выходных напруг, было бы ваще супер.
    Миниатюры Миниатюры Нажмите на изображение для увеличения. 

Название:	2156%2B555.GIF 
Просмотров:	1563 
Размер:	15.8 Кб 
ID:	45119  

  12. #2611
    Частый гость Аватар для A_L_F_A
    Регистрация
    21.02.2006
    Адрес
    Ukraine, Vinnytsia
    Сообщений
    158

    По умолчанию Re: Импульсные источники питания и преобразователи.

    Защита не очень эффективна. Хорошая схема на этом драйвере уже была выложена.
    330пик - маловато
    зенер на 15 В есть в драйвере (15,6 В), если ставить, то на 13 В
    16к и 15 Ом - зависит от частоты и ключей

  13. #2612

    По умолчанию Re: Импульсные источники питания и преобразователи.

    Цитата Сообщение от A_L_F_A Посмотреть сообщение
    Хорошая схема на этом драйвере уже была выложена.
    напомните пожалуйста, где конкретно была эта хорошая схема..

  14. #2613
    Завсегдатай Аватар для SAB 2
    Регистрация
    15.12.2008
    Адрес
    Арзамас
    Возраст
    42
    Сообщений
    1,412

    По умолчанию Re: Импульсные источники питания и преобразователи.

    Переделал комповый БП под себя. Защиту оставил оригинальную, ввел стабилизацию. Осталось намотать дроссели и кондёры впаять. Вопрос такой: если дроссель намотать на кольце от групповой стабилизации, то обмотки включать синфазно или противофазно в + и - плечах? Охота сделать стабилизацию по обоим плечам.
    Последний раз редактировалось SAB 2; 11.02.2009 в 15:03.
    DYK DAC v1.1; УМЗЧ "STALKER", "ПараФинн"; акустика - проф НЧ "MARK" DO82C18; СЧ 6ГДШ-5-8; ВЧ "НОЭМА" 25NH-03-8.

  15. #2614
    Частый гость Аватар для A_L_F_A
    Регистрация
    21.02.2006
    Адрес
    Ukraine, Vinnytsia
    Сообщений
    158

    По умолчанию Re: Импульсные источники питания и преобразователи.

    Сергей 74, пост #2589.
    Это схема блока питания модуля усилителя мощности Power Soft. Но эту схему желательно немного изменить.

  16. #2615

    По умолчанию Re: Импульсные источники питания и преобразователи.

    делал я расчеты в Transformer 3.0 и Transformer 4.0 при одних и тех же вводных данных выдает совершенно разные результаты Данные вводил такие: кольцо 40*25*11 ; индукция 0,15 ; магнитная проницаемость 1800 ; частота преобразования 70Кгц ; напряжение вторичной обмотки 14в при токе 3А.
    И что получаем?? Transformer 3.0 говорит что первичка 85 витков проводом 0,37 ; вторичка 6 витков проводом 1,04
    Transformer 4.0 говорит что первичка 51 виток проводом 0,36 ; вторичка 5 витков проводом 0,93

    похоже тупит эта программа а какая именно из двух версий не понятно??
    помогите разобраться где же истина??

  17. #2616
    Старый знакомый Аватар для Alex_Zhuravlyov
    Регистрация
    26.04.2006
    Адрес
    Украина
    Возраст
    46
    Сообщений
    771

    По умолчанию Re: Импульсные источники питания и преобразователи.

    Цитата Сообщение от Сергей_74 Посмотреть сообщение
    делал я расчеты в Transformer 3.0 и Transformer 4.0 при одних и тех же вводных данных выдает совершенно разные результаты Данные вводил такие: кольцо 40*25*11 ; индукция 0,15 ; магнитная проницаемость 1800 ; частота преобразования 70Кгц ; напряжение вторичной обмотки 14в при токе 3А.
    И что получаем?? Transformer 3.0 говорит что первичка 85 витков проводом 0,37 ; вторичка 6 витков проводом 1,04
    Transformer 4.0 говорит что первичка 51 виток проводом 0,36 ; вторичка 5 витков проводом 0,93

    похоже тупит эта программа а какая именно из двух версий не понятно??
    помогите разобраться где же истина??
    проще всего задать вопрос автору
    ONtOSbox

  18. #2617

    По умолчанию Re: Импульсные источники питания и преобразователи.

    Цитата Сообщение от Alex_Zhuravlyov Посмотреть сообщение
    проще всего задать вопрос автору
    задал уже.. там чел тоже задавал похожий вопрос ему ответил автор считай в 4й версии и все.. но ответить одно а реально сделать и чтобы работало как надо это уже другое, поэтому и задал здесь вопрос, в надежде на реальную помощь которая основана на практике

  19. #2618
    Новичок
    Регистрация
    04.12.2007
    Сообщений
    14

    По умолчанию Re: Импульсные источники питания и преобразователи.

    подскажите какой должен быть ХХ у ИБП двухтактного или как его посчитать?
    Последний раз редактировалось Zlodey; 15.02.2009 в 20:02.

  20. #2619
    Завсегдатай Аватар для Станислафф
    Регистрация
    18.10.2007
    Адрес
    Тольятти
    Возраст
    47
    Сообщений
    1,661

    По умолчанию Re: Импульсные источники питания и преобразователи.

    Точнее всего - "калькулятор Лысого", ниодна программа не определит какой у тебя феррит. А если не советский, а от известного производителя - то пользуйся программами расчета от негоже.

  21. #2620
    Новичок
    Регистрация
    21.03.2006
    Сообщений
    6

    По умолчанию Re: Импульсные источники питания и преобразователи.

    У меня несколько трансов посчитано на 3.0.0.3 - работают и не сильно греются. Где-то до 50градусов. Мне кажется, что по обоим будет работать, но если по 4 - нагрев из-за индукции будет намного больше.
    ЗЫ: а калькулятор Лысого рулит и позволяет из феррита выжать максимум.

Страница 131 из 546 Первая ... 121129130131132133141 ... Последняя

Социальные закладки

Социальные закладки

Ваши права

  • Вы не можете создавать новые темы
  • Вы не можете отвечать в темах
  • Вы не можете прикреплять вложения
  • Вы не можете редактировать свои сообщения
  •