Страница 13 из 21 Первая ... 31112131415 ... Последняя
Показано с 241 по 260 из 412

Тема: Метод улучшения линейности однокаскадных усилителей

  1. #1 Показать/скрыть первое сообщение.
    Старый знакомый
    Автор темы

    Регистрация
    07.11.2012
    Адрес
    Да
    Возраст
    44
    Сообщений
    572

    По умолчанию Метод улучшения линейности однокаскадных усилителей

    Однокаскадные ОУ (например AD797, LT1469, серия THS40xx итд.)
    Нажмите на изображение для увеличения. 

Название:	1-Stage-Amp.png 
Просмотров:	2997 
Размер:	19.5 Кб 
ID:	280072
    На первой картинке - блок схема такого усилителя, диффкаскад, сломанный каскод, идеальный вк.
    Yсиление такой структуры равно крутизне входа умноженной на импеданс выходного каскада.
    --------------------------------------------------------------------------------------------------------------------------------------------------------------
    Теперь модифицированный усилитель:
    Нажмите на изображение для увеличения. 

Название:	1-Stage-Amp-added.png 
Просмотров:	3005 
Размер:	17.0 Кб 
ID:	280073
    Добавлен корректирующий транзистор Q5, зеркало стало плавающим (V1) , нагрузка на УН (100кОм + 100пФ) , и! добавлена еще одна компенсационная цепь (C_comp2, R11) в точке 222.

    Подбором импедансов в точках 111 и 222 (так же нужно учитывать и импедансы Q5 и зеркал) можно заметно улучшить линейность.

    П.С. Работает во всех усилителях с дифференциальным выходом УН (например Холтон)
    Последний раз редактировалось Nick-nack; 01.11.2017 в 11:56.

  2. #241
    Завсегдатай
    Регистрация
    14.04.2009
    Адрес
    рядом с Москвой
    Сообщений
    4,446

    По умолчанию Re: Метод улучшения линейности однокаскадных усилителей

    Цитата Сообщение от shura1959 Посмотреть сообщение
    Да, ну? Автор пишет что он один, я так понял что это значит такой же, то есть, одинаковый, или нет?
    Был один, а начиная с #236 стали разные, вот и попортили всю малину

  3. #242
    Завсегдатай Аватар для shura1959
    Регистрация
    13.02.2009
    Адрес
    г. Ижевск
    Возраст
    66
    Сообщений
    3,414

    По умолчанию Re: Метод улучшения линейности однокаскадных усилителей

    Цитата Сообщение от mellowman Посмотреть сообщение
    Был один, а начиная с #236 стали разные, вот и попортили всю малину
    А жаль, так хотелось чего то "чистого".
    «Не торопитесь соглашаться или опровергать. Не так уж важно, что утверждает или отрицает автор. Важно то, что он направляет Ваше внимание по определенному руслу». Павел Сергеевич Таранов.

  4. #243
    Завсегдатай
    Регистрация
    14.04.2009
    Адрес
    рядом с Москвой
    Сообщений
    4,446

    По умолчанию Re: Метод улучшения линейности однокаскадных усилителей

    Цитата Сообщение от shura1959 Посмотреть сообщение
    А жаль, так хотелось чего то "чистого".
    Недавно выкладывал буфер: https://forum.vegalab.ru/showthread....=1#post2401123 должен быть почти незаметным для УНа.

  5. #244
    Завсегдатай Аватар для Petr-1951
    Регистрация
    17.05.2014
    Адрес
    г. Могилев
    Сообщений
    1,976

    По умолчанию Re: Метод улучшения линейности однокаскадных усилителей

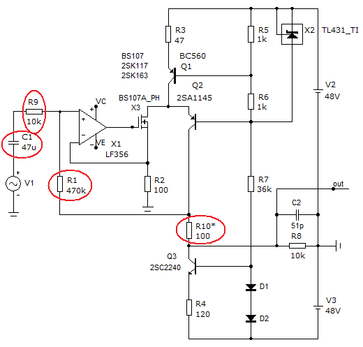
    В Радио 2017-09 опубликован драйвер для безОСных УМЗЧ


    на мой взгляд драйвер имеет следующие недостатки:

    • высокую чувствитльность (0,3 В);
    • высокую частоту среза снизу 88 Гц (см. график Боде);
    • высокий уровень нелинйных искажений (см. график Кг);
    • постоянную составляющую на выходе равную 500 мВ = 5мА*100 Ом

    Нажмите на изображение для увеличения. 

Название:	driver_R2017-09_SCH.png 
Просмотров:	235 
Размер:	19.8 Кб 
ID:	305048 Нажмите на изображение для увеличения. 

Название:	driver_R2017-09_Bode.png 
Просмотров:	142 
Размер:	38.2 Кб 
ID:	305050 Нажмите на изображение для увеличения. 

Название:	driver_R2017-09_Кг.png 
Просмотров:	174 
Размер:	40.4 Кб 
ID:	305049

    снижение искажений ниже 100 Гц за счет роста ООС и снижения уровня сигнала к 20 Гц в 4 раза (12 дБ)
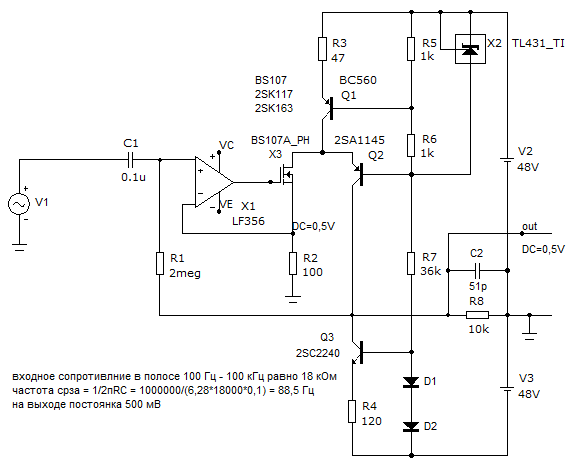
    указанные недостатки в значительной степени можно снизить если добавить два резистора, уменьшить сопротивление резистора ООС (обведены красным) и увеличить входную емкость, см. схему.
    При этом усиление стандартное 30 дБ (см. график Боде), глубина ООС всего 10 дБ; расширена полоса пропускания, снижены искажения в звуковой полосе (см. график Кг), устранена постоянка на выходе
    Нажмите на изображение для увеличения. 

Название:	driver_R2017-09M_SCH.png 
Просмотров:	236 
Размер:	18.0 Кб 
ID:	305051 Нажмите на изображение для увеличения. 

Название:	driver_R2017-09M_Bode.png 
Просмотров:	140 
Размер:	34.0 Кб 
ID:	305052 Нажмите на изображение для увеличения. 

Название:	driver_R2017-09M_Кг.png 
Просмотров:	140 
Размер:	40.6 Кб 
ID:	305053
    Последний раз редактировалось Petr-1951; 16.11.2017 в 22:26.

  6. #245
    Завсегдатай Аватар для shura1959
    Регистрация
    13.02.2009
    Адрес
    г. Ижевск
    Возраст
    66
    Сообщений
    3,414

    По умолчанию Re: Метод улучшения линейности однокаскадных усилителей

    Цитата Сообщение от mellowman Посмотреть сообщение
    Недавно выкладывал буфер: https://forum.vegalab.ru/showthread.p...=1#post2401123 должен быть почти незаметным для УНа.
    Да, здОрово, если не возражаете, на досуге, посимулирую Вашу схему.
    «Не торопитесь соглашаться или опровергать. Не так уж важно, что утверждает или отрицает автор. Важно то, что он направляет Ваше внимание по определенному руслу». Павел Сергеевич Таранов.

  7. #246
    Завсегдатай Аватар для fakel
    Регистрация
    30.11.2007
    Адрес
    Оренбург
    Возраст
    42
    Сообщений
    11,265

    По умолчанию Re: Метод улучшения линейности однокаскадных усилителей

    Цитата Сообщение от Petr-1951 Посмотреть сообщение
    В Радио 2017-09 опубликован драйвер для безОСных УМЗЧ
    автор кто?


    Цитата Сообщение от Petr-1951 Посмотреть сообщение
    указанные недостатки в значительной степени можно снизить
    если местную ООС на R2 исключить совсем. На ЗЧ, естественно. Иначе возбуд. См Квод

    ---------- Сообщение добавлено 19:54 ---------- Предыдущее сообщение было 19:47 ----------

    R10 для чего?

  8. #247
    Завсегдатай Аватар для variator
    Регистрация
    03.04.2009
    Адрес
    РФ ЛНР
    Сообщений
    2,539

    По умолчанию Re: Метод улучшения линейности однокаскадных усилителей

    Через R1 ООС, на R10 компенсируется постоянка на выходе.

  9. #248
    Частый гость Аватар для 35101
    Регистрация
    07.04.2015
    Адрес
    Москва
    Сообщений
    185

    По умолчанию Re: Метод улучшения линейности однокаскадных усилителей

    Автор А. Сырицо.

  10. #249
    Завсегдатай Аватар для теоретизирующий практик
    Регистрация
    03.07.2011
    Адрес
    Ставропольский край
    Сообщений
    2,050

    По умолчанию Re: Метод улучшения линейности однокаскадных усилителей


    Offтопик:
    Цитата Сообщение от Petr-1951 Посмотреть сообщение
    В Радио 2017-09 опубликован драйвер для безОСных УМЗЧ
    Это как? Глубокоосный УН для безосного УМ? Оно Вам надо?

    P.S. Лет 7 (или больше) не выписываю Радио. Похоже журнал превратился в аудиомурзилку (Может ошибаюсь, так как давно не просматривал )
    Последний раз редактировалось теоретизирующий практик; 16.11.2017 в 20:02.
    Анатолий

  11. #250
    Завсегдатай Аватар для variator
    Регистрация
    03.04.2009
    Адрес
    РФ ЛНР
    Сообщений
    2,539

    По умолчанию Re: Метод улучшения линейности однокаскадных усилителей

    Цитата Сообщение от теоретизирующий практик Посмотреть сообщение
    Глубокоосный УН для безосного УМ?

    Offтопик:
    Ну, собственно никто не запрещает.


    ---------- Сообщение добавлено 20:07 ---------- Предыдущее сообщение было 20:02 ----------

    Цитата Сообщение от теоретизирующий практик Посмотреть сообщение
    Может ошибаюсь, так как давно не просматривал

    Offтопик:
    Кстати, да, там в тексте может быть и обоснование именно такого построения УН. Не читал, осуждать не буду. Однако простой однокаскадный "однополярный" ИТУН на ОУ, считаю, имеет право на жизнь в простых усилителях.

  12. #251
    Завсегдатай Аватар для теоретизирующий практик
    Регистрация
    03.07.2011
    Адрес
    Ставропольский край
    Сообщений
    2,050

    По умолчанию Re: Метод улучшения линейности однокаскадных усилителей


    Offтопик:
    Цитата Сообщение от variator Посмотреть сообщение
    Ну, собственно никто не запрещает.
    Конечно не запрещает, но попробуйте приготовить безосный УМ. Сомневаюсь, что получится что-то потребное.
    Анатолий

  13. #252
    Завсегдатай Аватар для Petr-1951
    Регистрация
    17.05.2014
    Адрес
    г. Могилев
    Сообщений
    1,976

    По умолчанию Re: Метод улучшения линейности однокаскадных усилителей

    Цитата Сообщение от mellowman Посмотреть сообщение
    Недавно выкладывал буфер: https://forum.vegalab.ru/showthread....=1#post2401123 должен быть почти незаметным для УНа.
    попытался погонять его на повышенных напряжениях
    Нажмите на изображение для увеличения. 

Название:	bufer_Jett_SCH.png 
Просмотров:	231 
Размер:	27.2 Кб 
ID:	305093 Нажмите на изображение для увеличения. 

Название:	bufer_Jett_20Hz_AH.png 
Просмотров:	178 
Размер:	48.7 Кб 
ID:	305094 Нажмите на изображение для увеличения. 

Название:	bufer_Jett_Кг.png 
Просмотров:	147 
Размер:	39.3 Кб 
ID:	305095
    искажения резко растут на НЧ после 15 В(пик), это видно и по графику Кг
    bufer-7_jett_20Hz_AH.CIR
    на малых сигналах будет работать

  14. #253
    Завсегдатай
    Регистрация
    14.04.2009
    Адрес
    рядом с Москвой
    Сообщений
    4,446

    По умолчанию Re: Метод улучшения линейности однокаскадных усилителей

    Цитата Сообщение от Petr-1951 Посмотреть сообщение
    попытался погонять его на повышенных напряжениях
    Это зря, жфеты в основном по 25 вольт выдерживают, а не +25 - -25 = 50.

    На НЧ видимо слежение сбилось, нужно увеличить с2, или лучше вообще каскодить без конденсаторов

  15. #254
    Завсегдатай Аватар для variator
    Регистрация
    03.04.2009
    Адрес
    РФ ЛНР
    Сообщений
    2,539

    По умолчанию Re: Метод улучшения линейности однокаскадных усилителей

    Цитата Сообщение от теоретизирующий практик Посмотреть сообщение
    попробуйте приготовить безосный УМ

    Offтопик:
    Еще есть желание, но никогда не делаю громких слов. Полностью без-ОС? - SRPP+Semigor-follower, схем - валом. ИТУН-ОУ искажения на порядок ниже чем у повторителя, почему бы не проверить. Примерно так:


    Нажмите на изображение для увеличения. 

Название:	ИТУН_ОУ.png 
Просмотров:	231 
Размер:	204.9 Кб 
ID:	305099 и в схеме почти один электролит.
    А. Копысов (КоАПП) такой местной ОС лампу охватил, 200 вольт питания (кондер, конечно прилагается). Вот чего не могу сделать, так грамотно свернуть каскод, не так как Сырицо, без общей ОС, без интегратора, но чтоб ноль стоял и ... произвольно задавать любой потенциал на выходе ( и нулевой) и без температурного дрейфа.
    Это надо fakel-а потрясти.



    ---------- Сообщение добавлено 20:36 ---------- Предыдущее сообщение было 20:35 ----------


    Offтопик:
    Nick-nack, если считаете что это слишком не по теме - намекните, удалить всегда готовы.

  16. #255
    Завсегдатай Аватар для теоретизирующий практик
    Регистрация
    03.07.2011
    Адрес
    Ставропольский край
    Сообщений
    2,050

    По умолчанию Re: Метод улучшения линейности однокаскадных усилителей


    Offтопик:
    Цитата Сообщение от variator Посмотреть сообщение
    Еще есть желание, но никогда не делаю громких слов. Полностью без-ОС? - SRPP+Semigor-follower,
    Именно ПОЛНОСТЬЮ. Мой недостаток: понимаю и излагаю всё дословно. Без ООС, значит без ООС, и причём здесь фоловеры. Что есть фоловер? Усилитель с последовательной ООС через нагрузку, иначе повторитель? Извините, что излагаю слишком дословно.
    Анатолий

  17. #256
    Завсегдатай Аватар для variator
    Регистрация
    03.04.2009
    Адрес
    РФ ЛНР
    Сообщений
    2,539

    По умолчанию Re: Метод улучшения линейности однокаскадных усилителей


    Offтопик:
    Все понятно, нет, такого интереса нет.

  18. #257
    Завсегдатай Аватар для fakel
    Регистрация
    30.11.2007
    Адрес
    Оренбург
    Возраст
    42
    Сообщений
    11,265

    По умолчанию Re: Метод улучшения линейности однокаскадных усилителей

    Цитата Сообщение от Petr-1951 Посмотреть сообщение
    попытался погонять его на повышенных напряжениях
    Нажмите на изображение для увеличения. 

Название:	bufer_Jett_SCH.png 
Просмотров:	231 
Размер:	27.2 Кб 
ID:	305093 Нажмите на изображение для увеличения. 

Название:	bufer_Jett_20Hz_AH.png 
Просмотров:	178 
Размер:	48.7 Кб 
ID:	305094 Нажмите на изображение для увеличения. 

Название:	bufer_Jett_Кг.png 
Просмотров:	147 
Размер:	39.3 Кб 
ID:	305095
    искажения резко растут на НЧ после 15 В(пик), это видно и по графику Кг
    bufer-7_jett_20Hz_AH.CIR
    на малых сигналах будет работать
    С2 переключить с эмиттера на базу Q1 - слежение точнее

    ---------- Сообщение добавлено 23:03 ---------- Предыдущее сообщение было 22:58 ----------

    Цитата Сообщение от variator Посмотреть сообщение
    А. Копысов (КоАПП) такой местной ОС лампу охватил, 200 вольт питания (кондер, конечно прилагается). Вот чего не могу сделать, так грамотно свернуть каскод, не так как Сырицо, без общей ОС, без интегратора, но чтоб ноль стоял и ... произвольно задавать любой потенциал на выходе ( и нулевой) и без температурного дрейфа.
    Это надо fakel-а потрясти.
    Только не сильно. И не кантовать!
    https://forum.vegalab.ru/attachment....4&d=1362253277
    https://forum.vegalab.ru/showthread.php?t=28065

  19. #258
    Завсегдатай Аватар для variator
    Регистрация
    03.04.2009
    Адрес
    РФ ЛНР
    Сообщений
    2,539

    По умолчанию Re: Метод улучшения линейности однокаскадных усилителей

    Цитата Сообщение от fakel Посмотреть сообщение
    Только не сильно.

    Offтопик:
    Не сильно, но еще раз потрясу :https://forum.vegalab.ru/showthread.php?t=79297

  20. #259
    http://akotov.narod.ru Аватар для Александр Котов
    Регистрация
    19.10.2004
    Адрес
    Ленобласть
    Возраст
    55
    Сообщений
    3,180

    По умолчанию Re: Метод улучшения линейности однокаскадных усилителей

    Цитата Сообщение от Petr-1951 Посмотреть сообщение
    попытался погонять его на повышенных напряжениях
    Если J3 и J4 заменить на биполяры, то максимальная амплитуда отрицательной полуволны увеличится, да и стабильность по постоянному току.

  21. #260
    Завсегдатай Аватар для Petr-1951
    Регистрация
    17.05.2014
    Адрес
    г. Могилев
    Сообщений
    1,976

    По умолчанию Re: Метод улучшения линейности однокаскадных усилителей

    Кулиш приводил простенькую схему однокаскадного УН с однополярным питанием
    https://forum.vegalab.ru/showthread....l=1#post217102
    чтобы избавиться от искажений, определяемых нелинейностью нагрузки на выходе добавлен буфер Нажмите на изображение для увеличения. 

Название:	VAS_Kulish_simple-M.png 
Просмотров:	674 
Размер:	25.7 Кб 
ID:	305163 Нажмите на изображение для увеличения. 

Название:	VAS_Kulish_simple-M_Кг.png 
Просмотров:	200 
Размер:	35.6 Кб 
ID:	305164

Страница 13 из 21 Первая ... 31112131415 ... Последняя

Социальные закладки

Социальные закладки

Ваши права

  • Вы не можете создавать новые темы
  • Вы не можете отвечать в темах
  • Вы не можете прикреплять вложения
  • Вы не можете редактировать свои сообщения
  •