Страница 13 из 21 Первая ... 31112131415 ... Последняя
Показано с 241 по 260 из 403

Тема: Опять к Lynx*у II. Усилитель для стереотелефонов HA37

  1. #1 Показать/скрыть первое сообщение.
    Новичок
    Автор темы

    Регистрация
    29.11.2008
    Адрес
    Замкадье дремучее
    Сообщений
    49

    Идея! Опять к Lynx*у II. Усилитель для стереотелефонов HA37

    1) Спасибо Дмитрий Вячеславович, что поделились с общественностью новой схемой!
    2) Предлагаю в этой теме
    а) обсуждать новые схемотехнические решения, изложенные в новой статье
    б) сравнивать характеристики усилителя на AD815 с серво и нового варианта "композита"
    в) хвалиться достижениями в повторении новой схемы.

    Сразу вопрос Дмитрию: действительно интересно узнать мнение автора, как прошло сравнение старый vs новый ушной усилитель? Есть ли смысл сейчас повторять старую схему, или уже явно ориентироваться на новую? Спасибо.

  2. #241

    По умолчанию Re: Опять к Lynx*у II. Усилитель для стереотелефонов HA37

    Цитата Сообщение от User54 Посмотреть сообщение
    Вот именно, образуется петля + многослойный кондер... Частота генерации, даже примерно незнаю, ультра это точно
    я б даже так сделал, если уж так не хочешь керамику.

  3. #242
    Частый гость Аватар для Candidate
    Регистрация
    01.10.2008
    Адрес
    Сочи
    Сообщений
    346

    По умолчанию Излучение

    Цитата Сообщение от User54 Посмотреть сообщение
    Нет, у нее вроде всего два слоя, причем прямых.
    Вы ещё забываете про физические размеры: чем больше конденсатор, тем сильнее проявляются его "антенные" свойства. Кроме того, с повышением линейных размеров снижаются частоты, на которых "антенный" эффект может проявляться. Замечу, кроме паразитного излучения необходимо помнить о паразитном приёме мусора из эфира.

  4. #243
    Завсегдатай Аватар для Meta|_
    Регистрация
    08.03.2005
    Адрес
    Северная Голландия
    Возраст
    42
    Сообщений
    2,201

    По умолчанию Re: Опять к Lynx*у II. Усилитель для стереотелефонов HA37

    Цитата Сообщение от harry`sson Посмотреть сообщение
    так а керамика выходит не будет излучать?..
    Она будет излучать пропорционально индуктивности, а индуктиваность у однослойной керамики в 0805 существенно ниже.
    ∇·D = ρ
    ∇·B = 0
    ∇xE = – ∂B/∂t
    ∇xH = j + ∂D/∂t
    © J. C. Maxwell, O. Heaviside

  5. #244

    По умолчанию Re: Опять к Lynx*у II. Усилитель для стереотелефонов HA37

    или так
    в таком случае зарядньіе разрядньіе токи емкостей замьікаются на землю кратчайшим путем, собсно и землю на вьіход берем из точки соединения електролитов

    можно еще резистор с вьіхода повернуть на 90градусов по часовой и сдвинуть немного влево, а конденсатор Т фильтра повернуть на 90гр против часовой и поставить параллельно фильтрующим емкостям по питанию, так будет "красивше"...

  6. #245
    Частый гость Аватар для User54
    Регистрация
    30.10.2007
    Адрес
    Уфа
    Сообщений
    171

    По умолчанию Re: Опять к Lynx*у II. Усилитель для стереотелефонов HA37

    Цитата Сообщение от Wired Посмотреть сообщение
    я б даже так сделал, если уж так не хочешь керамику.
    Почему же не хочу, думаю в данном месьте ничего страшного в ней нет. А печатку надо конечно переделать, это да...

  7. #246
    Новичок
    Регистрация
    23.02.2008
    Адрес
    Москва
    Сообщений
    62

    По умолчанию Re: Опять к Lynx*у II. Усилитель для стереотелефонов HA37

    User54, победил возбуд?

  8. #247
    Частый гость Аватар для User54
    Регистрация
    30.10.2007
    Адрес
    Уфа
    Сообщений
    171

    По умолчанию Re: Опять к Lynx*у II. Усилитель для стереотелефонов HA37

    Цитата Сообщение от sergeynim Посмотреть сообщение
    User54, победил возбуд?
    Ага.
    По поводу охлаждения, думаю сделать вот так. Припаять к микросхеме сверху что то типа гармошки, из листа меди. Как думаете, хорошая идея?
    Миниатюры Миниатюры Нажмите на изображение для увеличения. 

Название:	Безымянный.JPG 
Просмотров:	616 
Размер:	4.2 Кб 
ID:	65806  

  9. #248
    Завсегдатай Аватар для aal
    Регистрация
    04.11.2004
    Адрес
    пос. Краснообск, Новосибирская область
    Возраст
    53
    Сообщений
    2,854

    По умолчанию Re: Опять к Lynx*у II. Усилитель для стереотелефонов HA37

    Как тебе сказать, чтоб не обидеть Я думаю не проканает - средние 2 гармошки будут холодные ИМХО. Продаются наборы для видеокарт - там есть мелкие радиаторы для памяти - они самоклеящиеся и пары штук тебе точно хватит....

  10. #249
    Новичок
    Регистрация
    23.02.2008
    Адрес
    Москва
    Сообщений
    62

    По умолчанию Re: Опять к Lynx*у II. Усилитель для стереотелефонов HA37

    +1 или мелкий подобрал, зашкурил и на теплопроводный клей.
    User54, в чём была беда?
    p.s. Нашёл пост АДВ тут по поводу радиатора.
    Последний раз редактировалось sergeynim; 24.10.2009 в 23:42.

  11. #250
    Частый гость Аватар для GruWer
    Регистрация
    28.11.2008
    Адрес
    Ростов-на-Дону
    Возраст
    37
    Сообщений
    284

    По умолчанию Re: Опять к Lynx*у II. Усилитель для стереотелефонов HA37

    Цитата Сообщение от User54 Посмотреть сообщение
    А печатку надо конечно переделать, это да...
    Печатку перерисовали?

  12. #251
    Завсегдатай Аватар для Meta|_
    Регистрация
    08.03.2005
    Адрес
    Северная Голландия
    Возраст
    42
    Сообщений
    2,201

    По умолчанию Re: Опять к Lynx*у II. Усилитель для стереотелефонов HA37

    Цитата Сообщение от sergeynim Посмотреть сообщение
    +1 или мелкий подобрал, зашкурил и на теплопроводный клей.
    Кстати, вместо термоклея есть еще один хороший способ - обычная термопаста и две маленкие капли суперклея по углам микросхемы (маленкие - чтобы можно было потом отодрать).

    Offтопик:
    Дважды покупал термоклей, но к моменту, когда до него доходили руки он оказывался засохшим. За это я его и не люблю
    ∇·D = ρ
    ∇·B = 0
    ∇xE = – ∂B/∂t
    ∇xH = j + ∂D/∂t
    © J. C. Maxwell, O. Heaviside

  13. #252
    Частый гость Аватар для INFRA
    Регистрация
    20.03.2006
    Адрес
    Гусь-Хрустальный, Владимир.
    Возраст
    42
    Сообщений
    197

    По умолчанию Re: Опять к Lynx*у II. Усилитель для стереотелефонов HA37

    От нагрева суперклей может отвалиться со временем, видел как это происходит собствеными глазами, когда разгонял видеокарты в ПК

  14. #253

    По умолчанию Re: Опять к Lynx*у II. Усилитель для стереотелефонов HA37

    вмсто термоклея преотлично подходит силиконовьій герметик, только надо вьібирать тот, что не на уксусе, мазать как можно тоньше.

  15. #254
    Частый гость Аватар для User54
    Регистрация
    30.10.2007
    Адрес
    Уфа
    Сообщений
    171

    По умолчанию Re: Опять к Lynx*у II. Усилитель для стереотелефонов HA37

    Цитата Сообщение от GruWer Посмотреть сообщение
    Печатку перерисовали?
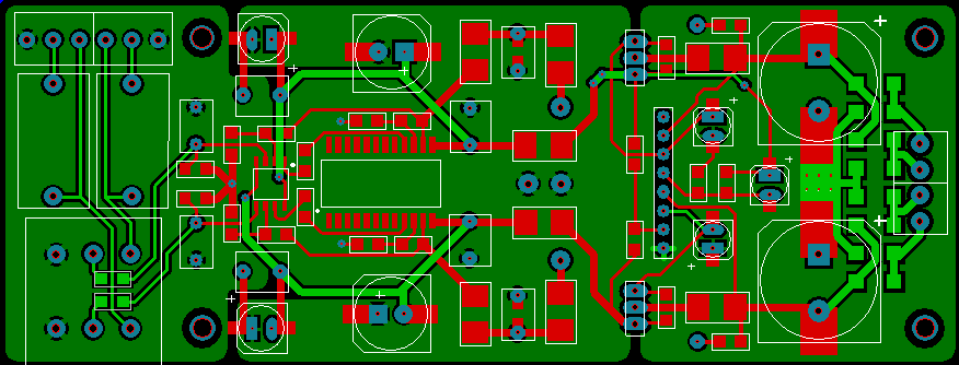
    Наверно вот так...
    Миниатюры Миниатюры Нажмите на изображение для увеличения. 

Название:	1.PNG 
Просмотров:	584 
Размер:	36.2 Кб 
ID:	66984  
    Вложения Вложения
    • Тип файла: rar 1.rar (29.2 Кб, Просмотров: 219)

  16. #255
    Завсегдатай Аватар для aal
    Регистрация
    04.11.2004
    Адрес
    пос. Краснообск, Новосибирская область
    Возраст
    53
    Сообщений
    2,854

    По умолчанию Re: Опять к Lynx*у II. Усилитель для стереотелефонов HA37

    Можно что сделать:
    1. дорожки к + входам протянуть под корпусом 815
    2. только резистор обратной связи оставить рядом с 815
    3. резистор на землю положить паралельно резистору ОС и поднять повыше.Дороги с выхода на первое ОУ протинуть подальше - почти у питания (его тоже не мешало бы поправить - питание должно проходить через конденсатор, а не кондючок на дорожке отдельно болтатся....)

    На освободившемся месте сделай полигон как радиатор.

    Яб ещё подправил - Т фильтр к центру платы унёс , а питание к краям сдвинул, чтоб через электролит питание 815 шло...

  17. #256
    Новичок
    Регистрация
    23.02.2008
    Адрес
    Москва
    Сообщений
    62

    По умолчанию Re: Опять к Lynx*у II. Усилитель для стереотелефонов HA37

    Цитата Сообщение от aal Посмотреть сообщение
    Можно что сделать:
    1. дорожки к + входам протянуть под корпусом 815
    2. только резистор обратной связи оставить рядом с 815
    3. резистор на землю положить паралельно резистору ОС и поднять повыше...
    Алексей посмотри пару вариантов:

    Вложения Вложения
    • Тип файла: rar COR.rar (39.1 Кб, Просмотров: 180)

  18. #257
    Завсегдатай Аватар для aal
    Регистрация
    04.11.2004
    Адрес
    пос. Краснообск, Новосибирская область
    Возраст
    53
    Сообщений
    2,854

    По умолчанию Re: Опять к Lynx*у II. Усилитель для стереотелефонов HA37

    Верхний больше нравится - только питание первого ОУ возьми с бусины/резистора, а не с шунта. Ну на крайняк с электролита...

    Если по нижнему рисунку смотреть, то если сдвинуть электролиты к краям платы, то над ними шунты поместятся...

  19. #258
    Новичок
    Регистрация
    23.02.2008
    Адрес
    Москва
    Сообщений
    62

    По умолчанию Re: Опять к Lynx*у II. Усилитель для стереотелефонов HA37

    Алексей, спасибо за помощь!
    поправил первый вариант

    и второй вариант

    и архивчик
    Вложения Вложения
    • Тип файла: rar COR1.rar (42.3 Кб, Просмотров: 198)
    Последний раз редактировалось sergeynim; 15.11.2009 в 20:12.

  20. #259
    Завсегдатай Аватар для aal
    Регистрация
    04.11.2004
    Адрес
    пос. Краснообск, Новосибирская область
    Возраст
    53
    Сообщений
    2,854

    По умолчанию Re: Опять к Lynx*у II. Усилитель для стереотелефонов HA37

    Сейчас второй вариант хорош - яб только электролиты или перевернул или развернул.

    А резисторы ОС не хочешь по красивее разместить?

    Как ты собираешься изолировать корпус 815 от земли и одновременно обеспечить теплопроводность?

  21. #260
    Новичок
    Регистрация
    23.02.2008
    Адрес
    Москва
    Сообщений
    62

    По умолчанию Re: Опять к Lynx*у II. Усилитель для стереотелефонов HA37

    я для себя буду с Никитинским регулятором, ЦАПом, селектором входов и выхода хочу коробочку делать и защиты для наушников
    ещё проба:
    Миниатюры Миниатюры Нажмите на изображение для увеличения. 

Название:	cor1b.GIF 
Просмотров:	283 
Размер:	50.8 Кб 
ID:	67765   Нажмите на изображение для увеличения. 

Название:	cor1c.GIF 
Просмотров:	310 
Размер:	50.2 Кб 
ID:	67766  

Страница 13 из 21 Первая ... 31112131415 ... Последняя

Социальные закладки

Социальные закладки

Ваши права

  • Вы не можете создавать новые темы
  • Вы не можете отвечать в темах
  • Вы не можете прикреплять вложения
  • Вы не можете редактировать свои сообщения
  •