Страница 11 из 55 Первая ... 91011121321 ... Последняя
Показано с 201 по 220 из 1089

Тема: Усилитель на LM1876

  1. #1 Показать/скрыть первое сообщение.
    Новичок
    Автор темы

    Регистрация
    12.05.2005
    Сообщений
    70

    По умолчанию Усилитель на LM1876

    3886 не шлют пока ... прислали 1876

    Нет ли где схемки усиля для неё с печаткой. Нужен стереоусилок, благо микросхема - стерео. Копаю в инете - найти не могу.

    http://www.national.com/pf/LM/LM1876.html

    Цитата Сообщение от МихаилNegative
    Предлогаю печатку из 803 поста прикрепить к топик старту, как самую навароченную пока что для лм1876 схему, и рабочею, проверил все пашет.
    https://forum.vegalab.ru/showthread....=1#post1350574
    EasyZD50_LM1876_AD8066.zip
    Последний раз редактировалось Johnson; 19.09.2011 в 17:19.

  2. #201
    Завсегдатай Аватар для Nick
    Регистрация
    28.03.2005
    Адрес
    NY, USA
    Возраст
    48
    Сообщений
    3,606

    По умолчанию Re: Усилитель на LM1876

    Схемотехнически могу только предложить попробовать поставить конденсатор между инверсным и неинверсным входом LM1876 на 220p (на каждый канал по одному).
    Истина где-то там...

  3. #202
    Новичок Аватар для FlatMX
    Регистрация
    21.05.2008
    Возраст
    42
    Сообщений
    89

    По умолчанию Re: Усилитель на LM1876

    Nick, а что он дает? Я уже ставил на 100pF не помагает! В чем может быть проблема???

  4. #203
    Завсегдатай Аватар для Nick
    Регистрация
    28.03.2005
    Адрес
    NY, USA
    Возраст
    48
    Сообщений
    3,606

    По умолчанию Re: Усилитель на LM1876

    Цитата Сообщение от FlatMX Посмотреть сообщение
    В чем может быть проблема???
    Тогда это нужно смотреть конструктивно (разводка, экранировка). Хотя если телефон нужно распологать близко, чтобы возникли помехи, то это наверно нормально.
    Истина где-то там...

  5. #204
    Частый гость
    Регистрация
    21.11.2007
    Адрес
    Омск
    Возраст
    36
    Сообщений
    389

    По умолчанию Re: Усилитель на LM1876

    А чтобы такие конденсаторы помогли, их наверное надо ставить к самым ногам микросхемы и обязательно после резистора, а не до? А то я подпаял к дорожкам по 220 пФ, вроде не сильно далеко, но не заметил улучшения.

  6. #205
    Старый знакомый Аватар для RAVe
    Регистрация
    28.10.2004
    Адрес
    Сочи, Москва
    Возраст
    52
    Сообщений
    545

    По умолчанию Re: Усилитель на LM1876

    Вот сегодня развел Ревизию А от Nick применительно к Lm 1876.
    Надеюсь с обозначением ножек у AD8066 не напутал.
    Можно ли так плотно разводить, или все таки попросторнее сделать?
    Со звездочкой это обозначения для 2 канала. Кто что подскажет как оптимизировать можно?
    PS. У меня просто микрухи лежат а применить хотца) А даташит уже не интересен....
    Вложения Вложения
    foobar2000, PCM1793, Lm3886 (Mauro), MVV, Lm 1876, Акулиничев с гл. ООС, SE 6Н9C EL34, TA2024

  7. #206
    Завсегдатай Аватар для Nick
    Регистрация
    28.03.2005
    Адрес
    NY, USA
    Возраст
    48
    Сообщений
    3,606

    По умолчанию Re: Усилитель на LM1876

    Цитата Сообщение от RAVe Посмотреть сообщение
    Вот сегодня развел Ревизию А от Nick применительно к Lm 1876.
    Надеюсь с обозначением ножек у AD8066 не напутал.
    Можно ли так плотно разводить, или все таки попросторнее сделать?
    Со звездочкой это обозначения для 2 канала. Кто что подскажет как оптимизировать можно?
    PS. У меня просто микрухи лежат а применить хотца) А даташит уже не интересен....
    Проблема может быть в том, что я не проверял ни AD8066, ни LM1876 в таком включении. Так что надо быть осторожным, чтобы не загенерило, иначе LM1876 может отправиться на тот свет, если успеет перегреться.

    Добавлено через 5 минут
    По вот этой схеме https://forum.vegalab.ru/attachment....8&d=1195609132, возможно нужно будет поставить C7 побольше (2пф например).
    Последний раз редактировалось Nick; 02.06.2008 в 00:31. Причина: Добавлено сообщение
    Истина где-то там...

  8. #207
    Старый знакомый Аватар для RAVe
    Регистрация
    28.10.2004
    Адрес
    Сочи, Москва
    Возраст
    52
    Сообщений
    545

    По умолчанию Re: Усилитель на LM1876

    Ок, поставим 2p
    Nick, а по печати комментарии? Я понимаю, что конденсаторы по питанию не совсем хорошо, я на ноги еще напаяю... а в остальном?
    Седня завтра куплю для нее транс в Чипе 2 Х 15 60Вт.
    foobar2000, PCM1793, Lm3886 (Mauro), MVV, Lm 1876, Акулиничев с гл. ООС, SE 6Н9C EL34, TA2024

  9. #208
    Завсегдатай Аватар для Nick
    Регистрация
    28.03.2005
    Адрес
    NY, USA
    Возраст
    48
    Сообщений
    3,606

    По умолчанию Re: Усилитель на LM1876

    Цитата Сообщение от RAVe Посмотреть сообщение
    Ок, поставим 2p
    Nick, а по печати комментарии? Я понимаю, что конденсаторы по питанию не совсем хорошо, я на ноги еще напаяю... а в остальном?
    Седня завтра куплю для нее транс в Чипе 2 Х 15 60Вт.
    А можно в картинках выложить ?
    Истина где-то там...

  10. #209
    Новичок Аватар для FlatMX
    Регистрация
    21.05.2008
    Возраст
    42
    Сообщений
    89

    По умолчанию Re: Усилитель на LM1876

    Так как же избавиться от наводок с мобильника???

  11. #210
    Завсегдатай Аватар для Ale
    Регистрация
    23.06.2004
    Адрес
    г.Орёл, РФ
    Возраст
    53
    Сообщений
    1,648

    По умолчанию Re: Усилитель на LM1876

    Цитата Сообщение от FlatMX Посмотреть сообщение
    идет наводка с мобильного телефона!!!
    Да уж... Надо бы подробне о конструкции.

    Offтопик:
    Вечером проверю, как у меня на 3886. Прочитал бы сообщение вопремя, в обед проверил бы LM4766...

  12. #211
    Новичок Аватар для FlatMX
    Регистрация
    21.05.2008
    Возраст
    42
    Сообщений
    89

    По умолчанию Re: Усилитель на LM1876

    Ale, что имеешь ввиду под конструкцией? Всего усилка или только выходного каскада?

  13. #212
    Забанен (навсегда) Аватар для SashaNetrusov
    Регистрация
    25.01.2006
    Адрес
    Екатеринбург
    Возраст
    63
    Сообщений
    3,063

    По умолчанию Re: Усилитель на LM1876

    Цитата Сообщение от FlatMX Посмотреть сообщение
    зачем тебе вообще однополярное питание???
    Т.к. коэффициент подавления искажений по плюсовому питанию значительно больше , чем по минусовому (особенно у ЛМ3886), то и предложено однополярное питание...

    Добавлено через 2 минуты
    Цитата Сообщение от Pasha_Kiev Посмотреть сообщение
    Вы считаете, что в цепи ОС конденсаторы не влияют на сигнал ЗЧ? ОУ усиливает разность сигналов на входах.
    В предложенной схеме все конденсаторы находятся за петлёй ОООС, а значит их искажения подавляются так же как и искажения всех транзисторов внутри ЛМки...

    Добавлено через 2 минуты
    Цитата Сообщение от Серый Мыш Посмотреть сообщение
    Интегратор ставить бум? а то усиление по постоянке за 80дБ?
    Цитата Сообщение от Nick Посмотреть сообщение
    Это не будет нормально работать, так как не будет ОС по постоянке и малейшее отклонение на входе ОУ будет усилено в сотни тысяч раз. На динамике этой постоянки не будет, но будет на выходе ОУ и из-за этого усилитель нормально работать не будет.
    Интегратор ставить бум. Я далее об этом уже писал. Именно для поддержания постоянки на выходе....
    Последний раз редактировалось SashaNetrusov; 02.06.2008 в 15:25. Причина: Добавлено сообщение

  14. #213
    Новичок Аватар для FlatMX
    Регистрация
    21.05.2008
    Возраст
    42
    Сообщений
    89

    По умолчанию Re: Усилитель на LM1876

    Нет, вы мне скажите как от наводок избавиться???

  15. #214
    Завсегдатай Аватар для Ale
    Регистрация
    23.06.2004
    Адрес
    г.Орёл, РФ
    Возраст
    53
    Сообщений
    1,648

    По умолчанию Re: Усилитель на LM1876

    Цитата Сообщение от FlatMX Посмотреть сообщение
    Всего усилка или только выходного каскада?
    Так эта... надо узнать, каким блоком помеха ловится... Если при закороченом входе ловит, то фото БП, усилителя и входной цепи.

  16. #215
    Новичок Аватар для FlatMX
    Регистрация
    21.05.2008
    Возраст
    42
    Сообщений
    89

    По умолчанию Re: Усилитель на LM1876

    Ale, а можно по подробней как БП может ловить наводки с талефона??? Просто хочется по больше узнать!!!

  17. #216
    Завсегдатай Аватар для Ale
    Регистрация
    23.06.2004
    Адрес
    г.Орёл, РФ
    Возраст
    53
    Сообщений
    1,648

    По умолчанию Re: Усилитель на LM1876

    Фиг знает Что-то же должно быть антенной.

  18. #217
    Частый гость
    Регистрация
    21.11.2007
    Адрес
    Омск
    Возраст
    36
    Сообщений
    389

    По умолчанию Re: Усилитель на LM1876

    Ale, у меня земли разведены абсолютно звездообразно, даже отдельные сигнальная и силовая звёзды, всё на одной плате (и БП и сама микруха), входные провода экранированные, и всё равно, тарахтит от мобильника нестерпимо. Разве что "Электрон-104" ловил наводки сильнее. Но фона совсем нет с отключенными входами. Что делать, не понятно...
    Последний раз редактировалось Silentiamus; 02.06.2008 в 18:23.

  19. #218
    Новичок Аватар для FlatMX
    Регистрация
    21.05.2008
    Возраст
    42
    Сообщений
    89

    По умолчанию Re: Усилитель на LM1876

    ВСЕ НА ПОМОЩЬ!!! НАВОДКИ С МОБИЛЬНИКА!?
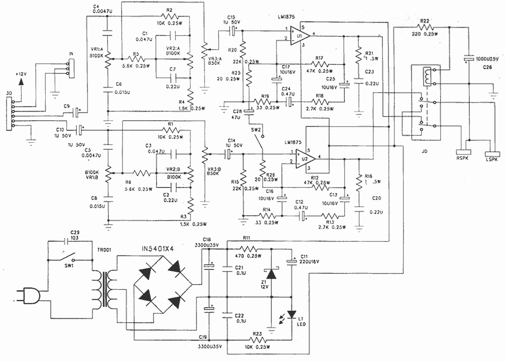
    Запаял LMку1876 (печатку можно увидеть выше), как подовить помехи с мобилы! Дома стоит SVEN-747 на LM1875 наводок ноль, хоть бы пикнуло - ТИШИНА! Мобилой вокруг крутил и внутрь совал - ТИШИНА! Вот схамка SVENa!
    ВСЕ НА ПОМОЩЬ!!! НАВОДКИ С МОБИЛЬНИКА!?
    Миниатюры Миниатюры Нажмите на изображение для увеличения. 

Название:	Sven - 747.gif 
Просмотров:	671 
Размер:	33.3 Кб 
ID:	31835  

  20. #219
    Завсегдатай Аватар для Nick
    Регистрация
    28.03.2005
    Адрес
    NY, USA
    Возраст
    48
    Сообщений
    3,606

    По умолчанию Re: Усилитель на LM1876

    Цитата Сообщение от SashaNetrusov Посмотреть сообщение
    Интегратор ставить бум. Я далее об этом уже писал. Именно для поддержания постоянки на выходе....
    Тогда на НЧ глубина ОС охватывающая конденсаторы будет очень небольшая.
    Истина где-то там...

  21. #220
    Старый знакомый Аватар для RAVe
    Регистрация
    28.10.2004
    Адрес
    Сочи, Москва
    Возраст
    52
    Сообщений
    545

    По умолчанию Re: Усилитель на LM1876

    Nick, вот картинка

    Offтопик:
    На работе инет пока вырубили, вот только из дома и могу написать...
    Миниатюры Миниатюры Нажмите на изображение для увеличения. 

Название:	AD8066_LM1876.JPG 
Просмотров:	673 
Размер:	177.8 Кб 
ID:	31852  
    foobar2000, PCM1793, Lm3886 (Mauro), MVV, Lm 1876, Акулиничев с гл. ООС, SE 6Н9C EL34, TA2024

Страница 11 из 55 Первая ... 91011121321 ... Последняя

Социальные закладки

Социальные закладки

Ваши права

  • Вы не можете создавать новые темы
  • Вы не можете отвечать в темах
  • Вы не можете прикреплять вложения
  • Вы не можете редактировать свои сообщения
  •