Страница 10 из 37 Первая ... 8910111220 ... Последняя
Показано с 181 по 200 из 731

Тема: УМЗЧ ВП версии 2006 ...

  1. #1 Показать/скрыть первое сообщение.
    Завсегдатай
    Автор темы
    Аватар для Евгений Верис
    Регистрация
    27.05.2004
    Адрес
    Мск
    Сообщений
    1,412

    По умолчанию УМЗЧ ВП версии 2006 ...

    http://sibaudio.com/?id=30&pid=32&cid=1
    тут накидал статейку.

    дабы не писать в длиннющую ветку по упрощенному, создам новую темку.

    наконец-то, после длительного перерыва я вновь взялся за паяльник

    представляю на суд предварительную конструкцию усилителя.

    что хотелось:

    - в основе схема ВП 2006, выкинута защита выходников (за 4 года ни разу не пригодилась ...)
    - констуктивно плата в параллель радиатору, силовые транзисторы с нижней стороны платы ногами в плату
    - разводка двусторонняя, все резисторы до 0.25Вт - смд 1206
    - вход АД825, далее по схеме - КТ502-503 итд.
    - на выходе тройка 2SC4793(2SA1837)-MJE15032(33)-MJL21194(93)
    - на макете пока установлена одна пара выходников (плата на 2 пары)
    - питание макета +-35В (транс от веги 122)
    - питание входной части и выходной - отдельно, возможно на УН более высокое напряжение
    - детали безо всякого подбора, что было первое попавшееся - ибо задача просто отладить схему, для последующей полноценной сборки

    что получилось:

    - схема и фотки прилагаются
    - плата 9х20см, заводская (пока без маски и маркировки)
    - на плате установлено не все, что предусмотрено схемой
    - места под мелкие кондеры предусмотрено под wima, установлено - первая попавшаяся керамика
    - питание слабенькое (4700мк в плечо в БП + 1000на плате на УН и 4700 на УТ), даже пленку не поставил пока по 0.1мк шунты ... но это поправлю
    - по включении заработал сразу же, из всех настроек - установка тока покоя
    - осциллограммы прямоугольника 1кГц прилагаются, на сигнале 20мВ на входе, и 1В соответственно.
    - т.к. не подбирал транзисторы УН - имеется небольшая (100мВ) постоянка на выходе, с прогревом уменьшается
    - ток покоя 160мА, с прогревом чуть поднимается - до 190-200мА
    - в целях повышения надежности не стал ставить переменник для регулировки тока покоя на плату - в связи с чем есть некоторые неудобства настройки - приходится подбирать резисторы, с изначальных 2к в итоге остановился на 880Ом (510+270+100), но лушче потратить полчаса - и забыть.

    замечания и доработки на будущее:

    - первое с чем столкнулся - накосячил с диаметром отверстий, ибо не учел металлизацию и под выходные транзисторы и стабилитроны пришлось рассверливать (некритично)
    - второе - по невнимательности спутал местами 4793 и 1837 на плате, в итоге полдня искал ошибку не понимая почему при включении выхода - ток потребления 1.5А ... но включение трансформатора через лампочку - не спалено ни одной детальки, после правильного впаивания - все заработало сразу же, надо быть внимательнее ...
    - т.к. на выходные уезжал к родителям - из подходящего источника сигнала оказался только калибратор на осцилле , ибо рабочий ноут оказался с подставой - нет аудиовыхода, только встроенные динамики ... потому о звуке сказать пока не моу т.к. только вернулся домой, и еще не успел подключить и послушать - отпишусь позже.

    после окончательной отладки и проверки будет следующее:

    - плата с установкой до 3х пар транзисторов на выходе.
    - несколько измененная топология, ибо свободного места еще много - можно ужать в размерах
    - некоторые резисторы тоже перейдут в разряд смд 1206
    - на плате на УТ будет по 2 конденсатора в плечо (18мм диаметр, 7.5мм между ног) - например panasonic FC 1800ux50V
    - все посадочные места под мелкие кондеры - под wima
    - для ОУ на входе будет отдельный разъем питания (возможно стабилизатор внешний) - сейчас от питания УН на стабилитронах
    - компоновка сохранится такая же, параллельно радиатору
    - конечно внесу поправки в отверстия с учетом металлизации
    - заводские платы с полным набором (красное покрытие, маркировка)
    - возможно изготовление плат на заказ

    прилагается фото усовершенствованного варианта заводских плат.
    Миниатюры Миниатюры Нажмите на изображение для увеличения. 

Название:	2006_1.jpg 
Просмотров:	10029 
Размер:	380.5 Кб 
ID:	48833   Нажмите на изображение для увеличения. 

Название:	2006_2.jpg 
Просмотров:	9143 
Размер:	389.7 Кб 
ID:	48834   Нажмите на изображение для увеличения. 

Название:	2006_3.jpg 
Просмотров:	10541 
Размер:	485.3 Кб 
ID:	48835  
    Последний раз редактировалось Евгений Верис; 30.08.2009 в 20:27.

  2. #181
    Частый гость
    Регистрация
    10.03.2006
    Адрес
    Нижний Новгород
    Возраст
    52
    Сообщений
    173

    По умолчанию Re: УМЗЧ ВП версии 2006 ...

    Цитата Сообщение от Jekson Посмотреть сообщение
    Вопрос очень актуален +1, правда несовсем по теме.
    Вот ещё вариант http://www.onelab.ru/repair/annodal.html

  3. #182
    Новичок
    Регистрация
    31.03.2009
    Возраст
    47
    Сообщений
    27

    По умолчанию Re: УМЗЧ ВП версии 2006 ...

    Цитата Сообщение от leonidos Посмотреть сообщение
    Вот ещё вариант http://www.onelab.ru/repair/annodal.html
    Спасибо, по поводу красителя как раз то.что искал

  4. #183
    Новичок
    Регистрация
    10.02.2009
    Сообщений
    11

    По умолчанию Re: УМЗЧ ВП версии 2006 ...

    Обсуждения трансов вещь полезная, но у меня другой вопрос:
    Граждане форумчане, посоветуйте, возможно ли использовать с этой версией усилителя (WP-2009 от Е.Вериса) предварительный усилитель "Натали" (активно обсуждаемого на Паяльнике) и исключить один ОУ, включив регулятор громкости непосредственно на вход предварительного усилителя (при этом увеличить КУ операционника на входе WP-2009 в 2 раза)

  5. #184
    Завсегдатай
    Автор темы
    Аватар для Евгений Верис
    Регистрация
    27.05.2004
    Адрес
    Мск
    Сообщений
    1,412

    По умолчанию Re: УМЗЧ ВП версии 2006 ...

    схему преду кидай сюда.

  6. #185
    Новичок
    Регистрация
    10.02.2009
    Сообщений
    11

    По умолчанию Re: УМЗЧ ВП версии 2006 ...

    Цитата Сообщение от Евгений Верис Посмотреть сообщение
    схему преду кидай сюда.
    Давай, Евгений, зацени фишку!
    Миниатюры Миниатюры Нажмите на изображение для увеличения. 

Название:	pred_Nataly.jpg 
Просмотров:	1307 
Размер:	73.1 Кб 
ID:	59597  

  7. #186
    СамоПисец Аватар для kaskod
    Регистрация
    15.12.2004
    Адрес
    VILNUS
    Возраст
    57
    Сообщений
    2,170

    По умолчанию Re: УМЗЧ ВП версии 2006 ...

    Цитата Сообщение от Евгений Верис Посмотреть сообщение
    схему преду кидай сюда.
    Фуфлогония и мания величия
    Миниатюры Миниатюры Нажмите на изображение для увеличения. 

Название:	Pred1.gif 
Просмотров:	1051 
Размер:	62.1 Кб 
ID:	59599  

  8. #187
    Завсегдатай Аватар для .Васильев
    Регистрация
    04.04.2007
    Адрес
    новгородская обл Пестово на Мологе
    Сообщений
    10,818

    По умолчанию Re: УМЗЧ ВП версии 2006 ...

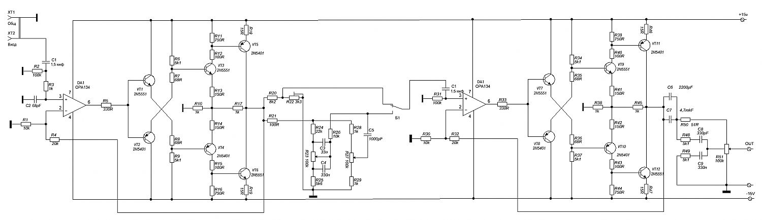
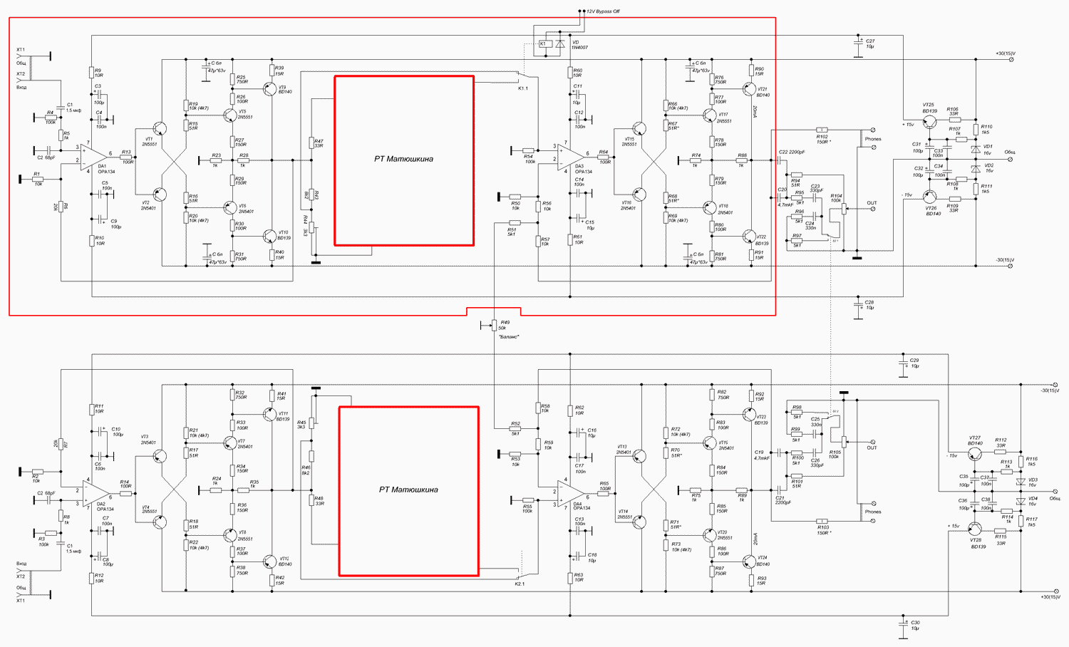
    А что оценивать, усовершенствованный пред Солнцева, умощненный с более качественным РТ Матюшкина. раздельное питание . релейная коммутация режимов. великолепная разводка В Лепёхина . Бери платы и пользуйся. ветка на паяльнике. http://forum.cxem.net/index.php?showtopic=43584
    С уважением Максим.

  9. #188
    СамоПисец Аватар для kaskod
    Регистрация
    15.12.2004
    Адрес
    VILNUS
    Возраст
    57
    Сообщений
    2,170

    По умолчанию Re: УМЗЧ ВП версии 2006 ...

    Цитата Сообщение от .Васильев Посмотреть сообщение
    усовершенствованный пред Солнцева
    А зачем ? Да и звук у него так себе .

  10. #189
    Завсегдатай Аватар для .Васильев
    Регистрация
    04.04.2007
    Адрес
    новгородская обл Пестово на Мологе
    Сообщений
    10,818

    По умолчанию Re: УМЗЧ ВП версии 2006 ...

    Ну это уже несколько другой аппарат, на другой элементной базе .. да и дешевле Линкса . предусмотрена возможность обхода РТ .
    С уважением Максим.

  11. #190
    СамоПисец Аватар для kaskod
    Регистрация
    15.12.2004
    Адрес
    VILNUS
    Возраст
    57
    Сообщений
    2,170

    По умолчанию Re: УМЗЧ ВП версии 2006 ...

    Цитата Сообщение от .Васильев Посмотреть сообщение
    да и дешевле Линкса
    Для этого дела достаточно одного ОУ . Да чего там в Линксе дорогого , кто мешает делать на коиплектующих попроще ? Темброблок, а зачем он нужен ?

  12. #191
    Завсегдатай Аватар для .Васильев
    Регистрация
    04.04.2007
    Адрес
    новгородская обл Пестово на Мологе
    Сообщений
    10,818

    По умолчанию Re: УМЗЧ ВП версии 2006 ...

    Ну не у каждого супер пупер акустика и особенности слуха и вкуса надо учитывать. Да и записи не все на уровне. А буфер , ну это же мелочь, копейки , что мешает что ли? да и выбор ОУ расширяется , что в провинции весьма существенный плюс
    С уважением Максим.

  13. #192
    Новичок Аватар для Sn_71
    Регистрация
    16.02.2009
    Адрес
    г.Москва
    Возраст
    53
    Сообщений
    78

    По умолчанию Re: УМЗЧ ВП версии 2006 ...

    Цитата Сообщение от .Васильев Посмотреть сообщение
    Ну не у каждого супер пупер акустика и особенности слуха и вкуса надо учитывать. Да и записи не все на уровне. А буфер , ну это же мелочь, копейки , что мешает что ли? да и выбор ОУ расширяется , что в провинции весьма существенный плюс
    Присоединяюсь, некоторые фонограммы записаны плоско.
    Лучше иметь отключаемый тембр, чем надеется на слух звукорежиссера.

  14. #193
    Старый знакомый
    Регистрация
    11.05.2009
    Адрес
    Казань
    Возраст
    57
    Сообщений
    516

    По умолчанию Re: УМЗЧ ВП версии 2006 ...

    Цитата Сообщение от winner Посмотреть сообщение
    Обсуждения трансов вещь полезная, но у меня другой вопрос:
    Граждане форумчане, посоветуйте, возможно ли использовать с этой версией усилителя (WP-2009 от Е.Вериса) предварительный усилитель "Натали" (активно обсуждаемого на Паяльнике) и исключить один ОУ, включив регулятор громкости непосредственно на вход предварительного усилителя (при этом увеличить КУ операционника на входе WP-2009 в 2 раза)
    Можно, и не слушайте аудиофилов, утверждающих что тембро - зло.
    Не у всех акустика по килобаксу. Можно сделать отключаемый, если источник сверх какчественный.

  15. #194
    Регистрация не подтверждена
    Регистрация
    23.06.2008
    Адрес
    Москва
    Сообщений
    1,791

    По умолчанию Re: УМЗЧ ВП версии 2006 ...

    Цитата Сообщение от kaskod Посмотреть сообщение
    Фуфлогония и мания величия
    Довольно любопытное утверждение. Когда Д.Андронников после микросхемы ставит буфер, являющийся по сути паралельным усилителем, это Вас не безпокоит и уничижительные эпитеты не вызывает (кроме Д.Андронникова, подобным образом умощняют выход микросхемы и многие другие), однако в этом конкретном случае, Вы не увидив "изюм" схемы называете ее
    фуфлогония
    . Интересно, почему? Про
    мания величия
    - просто не серьезно.
    Цитата Сообщение от winner Посмотреть сообщение
    возможно ли использовать с этой версией усилителя (WP-2009 от Е.Вериса) предварительный усилитель "Натали"
    Поставьте, не пожалеете. Дополните ПУ регулятором тембра Матюшкина - получите очень "сочное" звучание.
    Цитата Сообщение от kaskod Посмотреть сообщение
    Да и звук у него так себе
    Хуже, чем от одной микросхемы?

  16. #195
    Частый гость
    Регистрация
    13.06.2009
    Сообщений
    237

    По умолчанию Re: УМЗЧ ВП версии 2006 ...

    При поднятых НЧ ВЧ коефициент передачи до 9, значит сигнал от CD плеера будет ограничиватся. Входные резисторы не согласованы с резисторами ОС, искажения на ВЧ будут повышены, не смотря на то, какая кучя транзисторов будет на выходе.

  17. #196
    Завсегдатай Аватар для .Васильев
    Регистрация
    04.04.2007
    Адрес
    новгородская обл Пестово на Мологе
    Сообщений
    10,818

    По умолчанию Re: УМЗЧ ВП версии 2006 ...

    Цитата Сообщение от S.G. Посмотреть сообщение
    При поднятых НЧ ВЧ коефициент передачи до 9, значит сигнал от CD плеера будет ограничиватся. Входные резисторы не согласованы с резисторами ОС, искажения на ВЧ будут повышены, не смотря на то, какая кучя транзисторов будет на выходе
    Аргументируйте пожалуста .
    С уважением Максим.

  18. #197
    Завсегдатай Аватар для waso
    Регистрация
    28.04.2008
    Адрес
    Новокузнецк
    Возраст
    47
    Сообщений
    2,362

    По умолчанию Re: УМЗЧ ВП версии 2006 ...

    S.G., при размахе входного сигнала 6В от пика до пика выходное напряжение будет 54В от пика до пика, при максимально возможном 58. А теперь найдите сидюшник с таким выходным напряжением, и посмотрите статистическое распределение частот в спектре реального музыкального сигнала. Ваши опасения совершенно напрасны.

  19. #198
    СамоПисец Аватар для kaskod
    Регистрация
    15.12.2004
    Адрес
    VILNUS
    Возраст
    57
    Сообщений
    2,170

    По умолчанию Re: УМЗЧ ВП версии 2006 ...

    Цитата Сообщение от Shurik Посмотреть сообщение
    Хуже, чем от одной микросхемы?

    Offтопик:
    Представте себе А лучше проверьте , и скажите мне зачем такой мощный выход + три каскада для преда ? А что в ней нового супер пупер ? А кроме того вон оно валяетца, у меня ушной с паралельным усилителем ,аля "Солнцев"- параметры супер ,а звук .... Каждому своё и ветка не об этом

  20. #199
    Завсегдатай Аватар для waso
    Регистрация
    28.04.2008
    Адрес
    Новокузнецк
    Возраст
    47
    Сообщений
    2,362

    По умолчанию Re: УМЗЧ ВП версии 2006 ...


    Offтопик:
    kaskod, Уже проверяли - и чистый ОУ, и с буфером-второй вариант играл лучше. Транзисторы средней мощности нужны для обеспечения работы в классе "А" при обозначенном напряжении питания, а в выходном каскаде оно надо чтобы еще и наушники включать. Если ваш усилитель собран на деталях, указанных в статье из "Радио", то удивляться звуку не приходится.

  21. #200
    СамоПисец Аватар для kaskod
    Регистрация
    15.12.2004
    Адрес
    VILNUS
    Возраст
    57
    Сообщений
    2,170

    По умолчанию Re: УМЗЧ ВП версии 2006 ...

    Цитата Сообщение от waso Посмотреть сообщение
    "Радио", то удивляться звуку не приходится.

    Offтопик:
    ОУ меняется лёхким движением руки, изначально 134 и стоит. А тут ещё два таких преда до РТ и после
    Ну я же неспорю

Страница 10 из 37 Первая ... 8910111220 ... Последняя

Метки этой темы

Социальные закладки

Социальные закладки

Ваши права

  • Вы не можете создавать новые темы
  • Вы не можете отвечать в темах
  • Вы не можете прикреплять вложения
  • Вы не можете редактировать свои сообщения
  •