Страница 1 из 4 123 ... Последняя
Показано с 1 по 20 из 74

Тема: LESART#77

  1. #1
    Завсегдатай
    Автор темы
    Аватар для SAPR
    Регистрация
    01.12.2009
    Адрес
    Геленджик - СПб
    Возраст
    64
    Сообщений
    3,943

    По умолчанию LESART#77

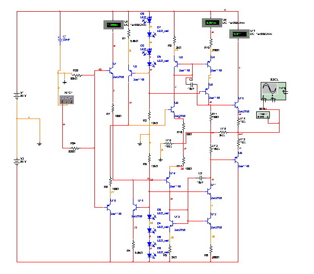
    АВ-шник с токовой ОС (в ВК -латералы 2SK1058\2SJ162). 40 Вт\8 Ом.
    Усилитель собран. Испытываю.
    Габариты ПП 90*42,5 мм
    Особенности:
    Общая ОС (однополюсная коррекция) глубиной 36 дБ (в звуковом диапазоне).
    Местная ОС (также однополюсная коррекция) для ВК (Q11 ...Q 14, M1, M2) глубиной не менее 40 дБ (в звуковом диапазоне).
    Скорость нарастания вых напр. не менее 50 В\мкс для всего УМ и не менее 100 В\мкс для ВК (Q11 ...Q 14, M1, M2).
    Миниатюры Миниатюры Нажмите на изображение для увеличения. 

Название:	LESART#77_СХЕМА.PNG 
Просмотров:	3142 
Размер:	51.3 Кб 
ID:	192909  
    Последний раз редактировалось SAPR; 05.10.2013 в 11:12.

  2. #2
    Завсегдатай Аватар для fakel
    Регистрация
    30.11.2007
    Адрес
    Оренбург
    Возраст
    42
    Сообщений
    11,274

    По умолчанию Re: LESART#77

    Для чего С22?

    ---------- Добавлено в 12:31 ---------- Предыдущее сообщение в 12:30 ----------

    А если точку соединения R18 R19 отключить от выхода?

    ---------- Добавлено в 12:35 ---------- Предыдущее сообщение в 12:31 ----------

    ООС странно подается - в эмиттеры. Q2 Q3 оказываются вне ООС

    ---------- Добавлено в 12:37 ---------- Предыдущее сообщение в 12:35 ----------

    С таким С12 можно и неследящие каскоды ставить

    ---------- Добавлено в 12:41 ---------- Предыдущее сообщение в 12:37 ----------

    ООС получается параллельная? тогда Q2 Q3 работают проактически на КЗ и их искажения максимальны. Я чего-то не понимаю?

  3. #3
    Завсегдатай
    Автор темы
    Аватар для SAPR
    Регистрация
    01.12.2009
    Адрес
    Геленджик - СПб
    Возраст
    64
    Сообщений
    3,943

    По умолчанию Re: LESART#77

    Цитата Сообщение от fakel Посмотреть сообщение
    Для чего С22?
    ПП несколько не по феншую - выходные тр-ры размещены на противоположных концах длинной стороны (90 мм, из-за особенности крепления к существующему радиатору). Ну и шины вольтдобавки длинноватыми (по 45 мм) получились. Вот я их на всякий случай и "перемкнул" конденсатором.
    Цитата Сообщение от fakel Посмотреть сообщение
    А если точку соединения R18 R19 отключить от выхода?
    Смещение нуля ВК хуже будет.
    Цитата Сообщение от fakel Посмотреть сообщение
    ООС странно подается - в эмиттеры. Q2 Q3 оказываются вне ООС
    А куда же ее подавать?

    ---------- Добавлено в 11:45 ---------- Предыдущее сообщение в 11:44 ----------

    Цитата Сообщение от fakel Посмотреть сообщение
    ООС получается параллельная? тогда Q2 Q3 работают проактически на КЗ и их искажения максимальны. Я чего-то не понимаю?
    Почему? Обычная посл. ОС, причем токовая.
    PS добавляю рисунок ПП и расположение компонентов - чтобы понятнее было "ПП несколько не по феншую - выходные тр-ры размещены на противоположных концах длинной стороны "
    ПП содержит ошибку !!! - D4, C5 подключены к базе. Q4 (нужно к колл.). Исправлю - перенесу в пост #1.
    Вложения Вложения
    Последний раз редактировалось SAPR; 05.10.2013 в 12:24.

  4. #4
    Завсегдатай Аватар для fakel
    Регистрация
    30.11.2007
    Адрес
    Оренбург
    Возраст
    42
    Сообщений
    11,274

    По умолчанию Re: LESART#77

    Цитата Сообщение от SAPR Посмотреть сообщение
    ПП несколько не по феншую - выходные тр-ры размещены на противоположных концах длинной стороны (90 мм, из-за особенности крепления к существующему радиатору). Ну и шины вольтдобавки длинноватыми (по 45 мм) получились. Вот я их на всякий случай им "перемкнул" конденсатором.
    Так и подумал. Честно!
    Цитата Сообщение от SAPR Посмотреть сообщение
    Почему? Обычная посл. ОС, причем токовая.
    Тьфу, блин, точно!

  5. #5
    Завсегдатай
    Автор темы
    Аватар для SAPR
    Регистрация
    01.12.2009
    Адрес
    Геленджик - СПб
    Возраст
    64
    Сообщений
    3,943

    По умолчанию Re: LESART#77

    Цитата Сообщение от fakel Посмотреть сообщение
    С таким С12 можно и неследящие каскоды ставить
    Следящие все равно лучше. Тем более, 270 пФ - для первого включения . Расчетная емкость - 100 пФ.

  6. #6
    Завсегдатай
    Автор темы
    Аватар для SAPR
    Регистрация
    01.12.2009
    Адрес
    Геленджик - СПб
    Возраст
    64
    Сообщений
    3,943

    По умолчанию Re: LESART#77

    Погонял полдня (от лабораторного БП INSTEK GPS 3303, напр.+/- 30 В)с разными сигналами и на нагрузку 4 ... 8 Ом.
    1. Ток покоя ВК = 120 мА стоит мертво.
    2. Клипп. на частотах 200 Гц и выше = 28 В, на частоте 20 Гц = 26.5 В (величинак емкости конд. вольтдобавки начинает влиять похоже)
    3. Форма клипп. - отличная, просто срезается вехушка синуса, никаких подвозбудах при входе и выходе в клипп.
    4. Треугольник макс. амплитуды вплоть до 250 кГц - легко, только слегка задымился Цобель .
    5. Полоса ВК по -3дБ = 8 МГц, всего УМ с замкнутой ОС и конд С12 = 270 пФ 900 кГц. Скорость нарастания при такой емкости > 35 В\мкс. Емкость уменьшу до 150 пФ, соотв. и скорость нарастания будет порядка 50 ... 60 В\мкс.
    6. Никаких подвозбудов не обнаружил (менял частоту от 20 Гц до 20 кГц от нуля до клипп., полоса осцилл. 200 мГц).
    7. Послушал один канал. Звук отличный. Абсолютно нейтральный.
    А вот что сильно не понравилось. Дрейф нуля. После прогрева несколько минут выставил 0. Гоняю усь при разных мощностях. "Ноль" гуляет от - 30 мВ до 30 мВ. Причина - Q2, Q3. Если подуть на Q2, Q3 - плавание более заметно. Если касаться поочередно Q2 или Q3, то смещение плывет либо в +, либо в -.
    Правда, если оставить усь в покое, то секунд через 10... 20 выходное напр. опять устаканивается в районе +\- 5 мВ.
    Ставить интегратор ну очень не хочется.
    Можно попытаться применить сборку вместо Q2, Q3.
    Или самое простое - подобрать их (Q2,3) в пару по коэфф. передачи потоку (при токе 5 мА) и конструктивно посадить их в термоусадку ( с тепл. пастой).

  7. #7
    СамоПисец Аватар для kaskod
    Регистрация
    15.12.2004
    Адрес
    VILNUS
    Возраст
    57
    Сообщений
    2,171

    По умолчанию Re: LESART#77

    SAPR, А так ли страшно +/-30мв С интересом слежу за вашими разработками. Воот только никак недоберусь до зимы вряд ли работы много. А что замеры показали ? Кстати если подобрать и прижать друг к другу в термоусадку ?

  8. #8
    Завсегдатай
    Автор темы
    Аватар для SAPR
    Регистрация
    01.12.2009
    Адрес
    Геленджик - СПб
    Возраст
    64
    Сообщений
    3,943

    По умолчанию Re: LESART#77

    Цитата Сообщение от kaskod Посмотреть сообщение
    А так ли страшно +/-30мв
    Осадок то остается. И потом, вдруг при другой наружной температуре он скакнет в +\- 100 мВ.
    Цитата Сообщение от kaskod Посмотреть сообщение
    А что замеры показали ?
    В смысле искажения? Пока не мерял (по симулятору менее - 120 дБ). Загоню в корпус с родным БП, тогда и обмеряю (заодно к тому времени и измериловку подготовлю)

  9. #9
    СамоПисец Аватар для kaskod
    Регистрация
    15.12.2004
    Адрес
    VILNUS
    Возраст
    57
    Сообщений
    2,171

    По умолчанию Re: LESART#77


    Offтопик:
    Цитата Сообщение от SAPR Посмотреть сообщение
    по симулятору менее - 120 дБ)
    Ну мой скромный опыт показывает -100дб делается с закрытыми глазами -110/120 с открытыми . А вот ниже монтаж сильно влияет.
    Вообщем посимулю пока твою схемку , УН интересен Кстати а если в симуляторе задать изменение температур Q2/Q3 поотдельности ? Друг к другу в термоусадке это конечно не совсем то что в одном корпусе..но всё же .

  10. #10
    Регистрация не подтверждена
    Регистрация
    07.04.2010
    Сообщений
    158

    По умолчанию Re: LESART#77

    Цитата Сообщение от kaskod Посмотреть сообщение
    УН интересен
    Очень даже интересен.Правда,Вадим (Белка)говорил,что с симметрией завязывать пора,но тут я с ним не согласен!

  11. #11
    СамоПисец Аватар для kaskod
    Регистрация
    15.12.2004
    Адрес
    VILNUS
    Возраст
    57
    Сообщений
    2,171

    По умолчанию Re: LESART#77

    Рисую.. и сразу вопрос д5/6 почему в эмитеры Кю7/10 а не в шины питания ?Что это даёт ?

  12. #12
    Завсегдатай
    Автор темы
    Аватар для SAPR
    Регистрация
    01.12.2009
    Адрес
    Геленджик - СПб
    Возраст
    64
    Сообщений
    3,943

    По умолчанию Re: LESART#77

    Цитата Сообщение от kaskod Посмотреть сообщение
    и сразу вопрос
    Это следящий каскод (Хауксворда) - более высокое входное\выходное активное сопр. и меньшая входная\ выходная емкость.
    Кстати, емкости С6, С7 я в железе не ставил.

  13. #13
    Особо опасный рецидивист Аватар для belka
    Регистрация
    03.01.2005
    Адрес
    Евродупло
    Сообщений
    3,859

    По умолчанию Re: LESART#77

    Цитата Сообщение от VLAD56 Посмотреть сообщение
    Правда,Вадим (Белка)говорил
    Ещё я добавлю, что входной каскад, а именно, Q1, Q2, Q3, Q4, Q5, Q6, D1, D2, D3, D4 по теплу ни к чёрту не годный. Такую схемку без интегратора не удержать. Будет плавать она достаточно сильно. И в чём её сакральный смысл? Вот не вижу я в ней изюма...

    Белки сидя в дуплах давно в этом месте юзают HA-5002 и не жужжат.


    Offтопик:
    Жужжат пчёлы, они в других дуплах.
    Хай-эндЪ не терпит суеты.

  14. #14
    Завсегдатай
    Автор темы
    Аватар для SAPR
    Регистрация
    01.12.2009
    Адрес
    Геленджик - СПб
    Возраст
    64
    Сообщений
    3,943

    По умолчанию Re: LESART#77

    Цитата Сообщение от kaskod Посмотреть сообщение
    Друг к другу в термоусадке это конечно не совсем то что в одном корпусе..но всё же .
    Ну так это проще всего сделать. Может и даст эффект.

    ---------- Добавлено в 19:18 ---------- Предыдущее сообщение в 19:16 ----------

    Цитата Сообщение от belka Посмотреть сообщение
    что входной каскад, а именно, Q1, Q2, Q3, Q4, Q5, Q6, D1, D2, D3, D4 по теплу ни к чёрту не годный. Такую схемку без интегратора не удержать. Будет плавать она достаточно сильно.
    Q2, Q3. Остальное не при делах (вернее, Q2,3- вносят наибольший вклад)
    Цитата Сообщение от belka Посмотреть сообщение
    давно в этом месте юзают HA-5002 и не жужжат.
    Ну, это просто.

  15. #15
    Завсегдатай Аватар для fakel
    Регистрация
    30.11.2007
    Адрес
    Оренбург
    Возраст
    42
    Сообщений
    11,274

    По умолчанию Re: LESART#77

    SAPR, попробуй погонять от источника сигнала сопротивлением 300 Ом, 1к

    ---------- Добавлено в 20:21 ---------- Предыдущее сообщение в 20:19 ----------

    Коллекторы Q2 Q3 тоже можно перемкнуть конденсатором

  16. #16
    СамоПисец Аватар для kaskod
    Регистрация
    15.12.2004
    Адрес
    VILNUS
    Возраст
    57
    Сообщений
    2,171

    По умолчанию Re: LESART#77

    Цитата Сообщение от SAPR Посмотреть сообщение
    Это следящий каскод (Хауксворда) - более высокое входное\выходное активное сопр. и меньшая входная\ выходная емкость.
    Понял, спасибо.

  17. #17
    Завсегдатай
    Автор темы
    Аватар для SAPR
    Регистрация
    01.12.2009
    Адрес
    Геленджик - СПб
    Возраст
    64
    Сообщений
    3,943

    По умолчанию Re: LESART#77

    Цитата Сообщение от fakel Посмотреть сообщение
    SAPR, попробуй погонять от источника сигнала сопротивлением 300 Ом, 1к
    Гонял (переменник 2к последовательно с генератором, 100 Ом уже в схеме). Пост #6 (про дрейф) сопр. было около 1 к. При меньшем сопр. дрейф уменьшается.

  18. #18
    СамоПисец Аватар для kaskod
    Регистрация
    15.12.2004
    Адрес
    VILNUS
    Возраст
    57
    Сообщений
    2,171

    По умолчанию Re: LESART#77


    Offтопик:
    Гонял тут по выход "САПР" различные УНы. Пока лучший вариант. Пы.Сы схема не моя я её просто немного подправил, ну или испортил Пардон за качество, экран не помещается пришлось уменьшить.
    Оригинал хорош, но .. .2 место
    Миниатюры Миниатюры Нажмите на изображение для увеличения. 

Название:	l14.jpg 
Просмотров:	498 
Размер:	77.3 Кб 
ID:	193028  

  19. #19
    Особо опасный рецидивист Аватар для belka
    Регистрация
    03.01.2005
    Адрес
    Евродупло
    Сообщений
    3,859

    По умолчанию Re: LESART#77

    Цитата Сообщение от kaskod Посмотреть сообщение
    различные УНы. Пока лучший вариант.
    Поставьте на вход уже нормальный интегральный буфер.
    Хай-эндЪ не терпит суеты.

  20. #20
    Завсегдатай Аватар для fakel
    Регистрация
    30.11.2007
    Адрес
    Оренбург
    Возраст
    42
    Сообщений
    11,274

    По умолчанию Re: LESART#77

    Цитата Сообщение от kaskod Посмотреть сообщение
    Offтопик:
    Гонял тут по выход "САПР" различные УНы. Пока лучший вариант. Пы.Сы схема не моя я её просто немного подправил, ну или испортил Пардон за качество, экран не помещается пришлось уменьшить.
    Оригинал хорош, но .. .2 место
    Рыся?

Страница 1 из 4 123 ... Последняя

Социальные закладки

Социальные закладки

Ваши права

  • Вы не можете создавать новые темы
  • Вы не можете отвечать в темах
  • Вы не можете прикреплять вложения
  • Вы не можете редактировать свои сообщения
  •