
Мощник построен по структуре, содержащей основной ВЧ и вспомогательный НЧ каналы.
На рисунке 1 показана функциональная схема усилителя. Она состоит из нескольких каскадов, обведенных пунктирными линиями.
На входе схемы установлен сумматор токов, выход которого поступает на трансимпеденсный узел. Этот узел обеспечивает порядка 50 дБ усиления в звуковом диапазоне частот (задается резистором R3) и содержит цепь реактивной обратной связи С2.
Интегратор - схема с фильтром первого или второго порядка (C5C6R5R6R7), которая обеспечивает усиление Ki около 50 дБ в звуковом диапазоне частот и совместно с УН имеет частоту единичного усиления около 6 МГц.
УН имеет токовый выход, нагружен на R8, имеет крутизну преобразования Sva~2мА/В, обеспечивает звуковом диапазоне частот усиление около 40 дБ и содержит цепь C7C8R9, являющейся ПОС и предназначенной для разгрузки УН по току в диапазоне частот сотен кГц (до 1/2piR9(C7||С8)).
Цепь R1R2 является ОООС и не содержит общей ускоряющей цепи или Lead–lag компенсатора.
Таким образом, бюджет усиления составляет около 140 дБ.
На рисунке 2 показана функциональная схема первых каскадов (от входного до выхода интегратора).

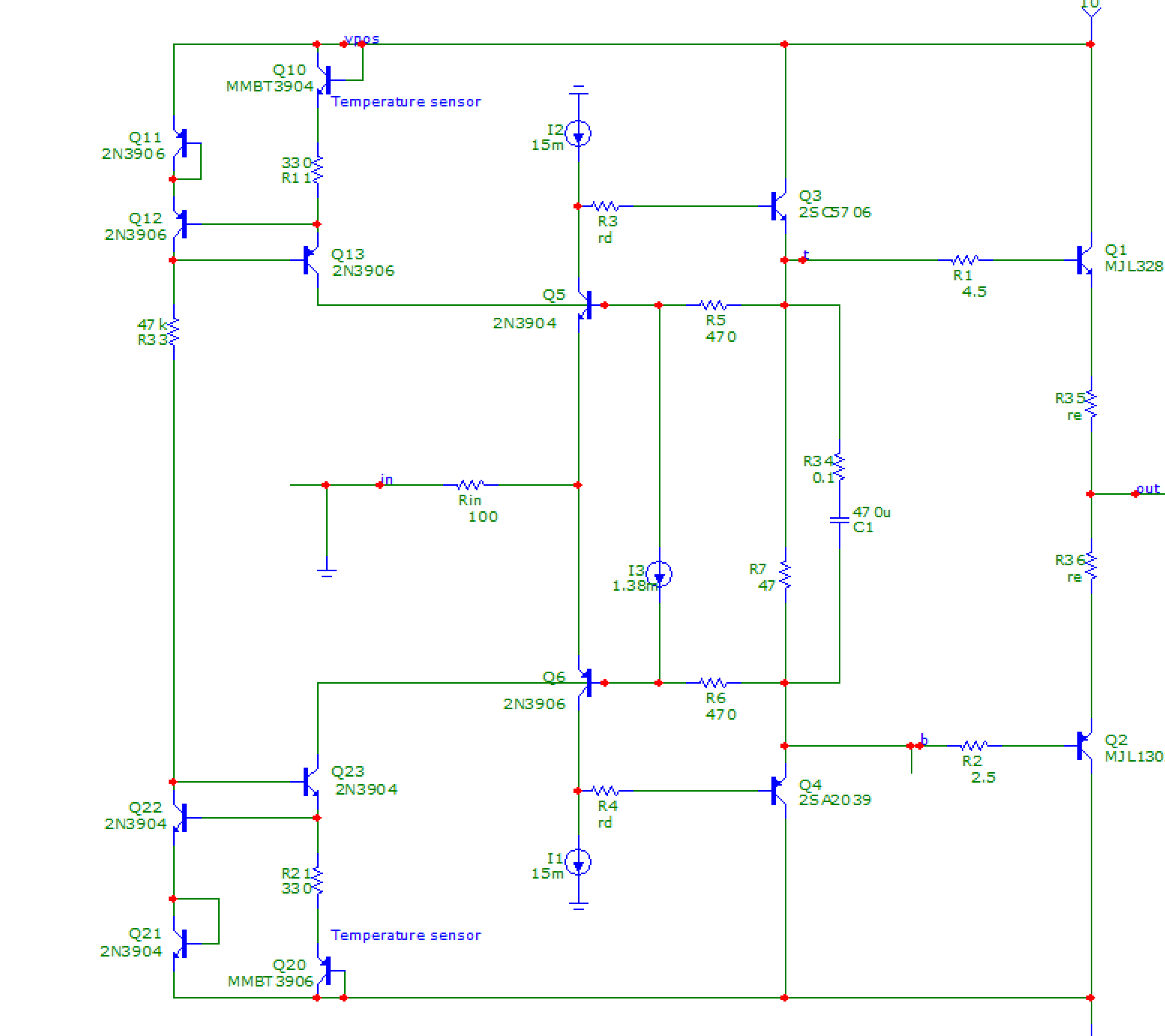
Основной канал (ВЧ) выполнен на транзисторе VT1, включенным по схеме с общей базой и имеющим цепь компенсации входной индуктивности. На высоких частотах минимальный фазовый набег обеспечивается выбором транзистора с малым объемным сопротивлением базы и выходным буфером предыдущего каскада, обладающим малым фазовым набегом и низким значением выходного сопротивления. По сравнению с дискретным эмиттерным повторителем, использование ОУ с мощным выходом позволяет получить выигрыш в запасе по фазе на частотах выше 10 МГц, а также более компактную конструкцию. Цепь базы VT1 подключена к источнику с низким дифференциальным сопротивлением (выход усилителя VT2VT3), которая охвачена частотно зависимой ООС, причем его выходной ток замыкается не через общий провод, а через цепь низковольтного питания +U-U. Такое включение обеспечивает частотные характеристики каскада и проникновение пульсаций питания, сравнимое с жестко заземленной базой.
Вспомогательный канал сформирован на усилителе VT2VT3, охваченном цепью частотно-зависимой ООС первого или второго порядка с регулируемой добротностью. С понижением частоты его коэффициент усиления растет, что приводит к виртуальному снижению полного сопротивления эмиттерной цепи VT1 и входного сопротивления каскада интегратора. В звуковом диапазоне частот входное сопротивление составляет ~0,8 Ом.
Второй каскад - трансимпедансный, выполнен на ОУ с токовой ОС. В данном случае использован AD811, но можно использовать и другой ОУ. Положительный вход этого каскада имеет высокое входное сопротивление, отрицательный - низкое. Максимальное усиление ненагруженного каскада определяется как G/Rполн, где Rполн - суммарное сопротивление инвертирующей цепи (R3 || Ri).
Входной источник тока выполнен на ОУ таким образом, что транзисторы входного каскада трансимпедансника оказываются охваченными местной ООС, что позволяет:
- сформировать ток Is максимально линейным,
- уменьшить дифференциальный импеданс точки "cfb_in_n",
- использовать высокое входное сопротивление второго каскада,
- уменьшить размах разностного напряжения первого каскада,
- отсечь напряжение помехи между конструктивными "землями" GNDin и GNDmid.
Точка заземления R3 - GNDmid может содержать помехи и наводки ввиду геометрического удаления от мекки и относительно большого значения выходного тока (единицы мА). Входная точка заземления GNDin расположена в эквипотенциальной зоне выходной клеммы усилителя.
При необходимости нарастить усиление, его можно перераспределить сделав Ri частотнозависимым. Такие эксперименты проводились. Результатом частотнозависимого Ri является дополнительное улучшение показателей усилителя по интермодуляции в звуковой полосе частот.
Реализация первого каскада в том виде, как показано на рисунке, приводит к значительному субъективному улучшению звучания усилителя по сравнению с использованием только второго каскада устройства.
Модельные АФЧХ при разных режимах замыкания обратной связи:
Интеграл_АФЧХ.pdf
Синий - отношение выходного ко входному напряжению,
Красный - усиление второго каскада,
Голубой - усиление УН+интегратор,
Зеленый - отношение выходного напряжения к напряжению инвертирующего входа второго каскада.
Проникновение пульсаций PSRR- на выход, моделирование при разорванных цепях обратных связей:
Integral_PSRR-.pdf
Из графика видно, что во всем диапазоне частот проникновение пульсаций незначительное. Это позволило упростить схему и отказаться от раздельного питания УН и дополнительных фильтров в цепях питания.
[свернуть]
Социальные закладки