Показано с 1 по 11 из 11

Тема: Как сделать делитель напряжения - смена полярности

  1. #1
    Давно не заходил
    Автор темы

    Регистрация
    04.09.2020
    Адрес
    Москва
    Сообщений
    60

    По умолчанию Как сделать делитель напряжения - смена полярности

    Доброго дня.
    Делаю блок питания - две линии +32v 7а и +32v 5a - раздельная регулировка. Пришла мысль на одной линии инвертировать напряжение, для возможности получить +32v - 0 - 32v. Ток 4-5а. Возможно встречали на али похожие схемы?
    Спасибо.

    ---------- Сообщение добавлено 13:39 ---------- Предыдущее сообщение было 13:21 ----------

    Нажмите на изображение для увеличения. 

Название:	scale_1200.jpg 
Просмотров:	322 
Размер:	48.0 Кб 
ID:	384868
    Так же нашел вот такой делитель - с "виртуальной землей" как говорится в описании. В ЧД детальки на 250 руб - монтажная плата у меня есть.
    Как по вашему, это рабочая схема? Допустим для оперативного подключения двуполярных потребителей, для их проверки (не постоянной работы)

  2. #2
    monster of reality Аватар для deemon
    Регистрация
    24.03.2006
    Адрес
    Пятигорск
    Возраст
    58
    Сообщений
    3,190

    По умолчанию Re: Как сделать делитель напряжения - смена полярности

    Эта схема не инвертирует напряжение , а просто делит пополам - то есть , из 32 вольт получается 2 по 16 , с разной полярностью относительно средней точки . Для реального инвертирования , относительно общей земли - другие схемы нужны ...

  3. #3
    Давно не заходил
    Регистрация
    02.03.2007
    Адрес
    Воронеж
    Возраст
    70
    Сообщений
    708

    По умолчанию Re: Как сделать делитель напряжения - смена полярности

    Цитата Сообщение от oldi Посмотреть сообщение
    возможности получить +32v - 0 - 32v. Ток 4-5а.
    Может проще поставить контактор, который меняет полярность на вых. клеммах при приближении к "0" с той или другой стороны. Или же, что совсем просто, щёлкать тумблером, соединяющим потроха питальника с выходными клеммами.
    Или вам, таки, нужно одновременно два напряжения разной полярности, с общей средней точкой и единой круткой?

  4. #4
    Давно не заходил
    Автор темы

    Регистрация
    04.09.2020
    Адрес
    Москва
    Сообщений
    60

    По умолчанию Re: Как сделать делитель напряжения - смена полярности

    Цитата Сообщение от gyrator Посмотреть сообщение
    Или вам, таки, нужно одновременно два напряжения разной полярности, с общей средней точкой и единой круткой?
    Да, хотел двуполярное сделать
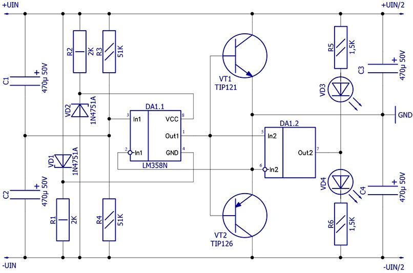
    Вот такая идея посетила:
    Нажмите на изображение для увеличения. 

Название:	12222.jpg 
Просмотров:	222 
Размер:	42.3 Кб 
ID:	384881
    Но задающих резисторов два и крутить придется раздельно. Такая схема будет работать?

  5. #5
    Завсегдатай Аватар для Станислафф
    Регистрация
    18.10.2007
    Адрес
    Тольятти
    Возраст
    47
    Сообщений
    1,663

    По умолчанию Re: Как сделать делитель напряжения - смена полярности

    будет.при двух раздельных входных источниках.
    приму в дар видеокарту ET6000 TsengLabs

  6. #6
    Забанен (навсегда)
    Регистрация
    11.09.2009
    Сообщений
    3,975

    По умолчанию Re: Как сделать делитель напряжения - смена полярности

    Если у 2х исходный линий нельзя разделить земли - то ой. Иначе же - тумблер.

  7. #7
    Давно не заходил
    Регистрация
    20.04.2016
    Адрес
    Minsk
    Возраст
    22
    Сообщений
    5,588

    По умолчанию Re: Как сделать делитель напряжения - смена полярности

    Цитата Сообщение от oldi Посмотреть сообщение
    Но задающих резисторов два и крутить придется раздельно.
    Поставить сдвоенный переменный резистор.

  8. #8
    Давно не заходил
    Автор темы

    Регистрация
    04.09.2020
    Адрес
    Москва
    Сообщений
    60

    По умолчанию Re: Как сделать делитель напряжения - смена полярности

    Цитата Сообщение от Leoniv Посмотреть сообщение
    Поставить сдвоенный переменный резистор.
    да. но не всегда двуполярное нужно. если надо накрутить допустим 18 и 5 вольт, то сдвоенным не получится.

    Прошу форумчан дать хоть ссылку на принцип формирования двуполярного напряжения из обычного. Что то ищу, и попадается только располовинить напряжение. Неужели по другому ни как.

  9. #9
    Старый знакомый Аватар для Mishich
    Регистрация
    13.03.2013
    Адрес
    Орел
    Возраст
    53
    Сообщений
    678

    По умолчанию Re: Как сделать делитель напряжения - смена полярности

    Без DC-DC преобразователей никак.
    Располовинивание не будет нормально работать на таких токах.
    Дмитрий.

  10. #10
    Давно не заходил
    Автор темы

    Регистрация
    04.09.2020
    Адрес
    Москва
    Сообщений
    60

    По умолчанию Re: Как сделать делитель напряжения - смена полярности

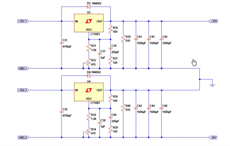
    Подскажите, для этой схемы так же нужно два источника питания?
    или один источник - затем два регулируемых DC-DC?
    Нажмите на изображение для увеличения. 

Название:	stab.jpg 
Просмотров:	182 
Размер:	34.6 Кб 
ID:	385338

  11. #11
    Забанен (навсегда)
    Регистрация
    11.09.2009
    Сообщений
    3,975

    По умолчанию Re: Как сделать делитель напряжения - смена полярности

    2 развязанных.

Социальные закладки

Социальные закладки

Ваши права

  • Вы не можете создавать новые темы
  • Вы не можете отвечать в темах
  • Вы не можете прикреплять вложения
  • Вы не можете редактировать свои сообщения
  •