Здравствуйте.
Попытался поднять убитый саб данной модели.
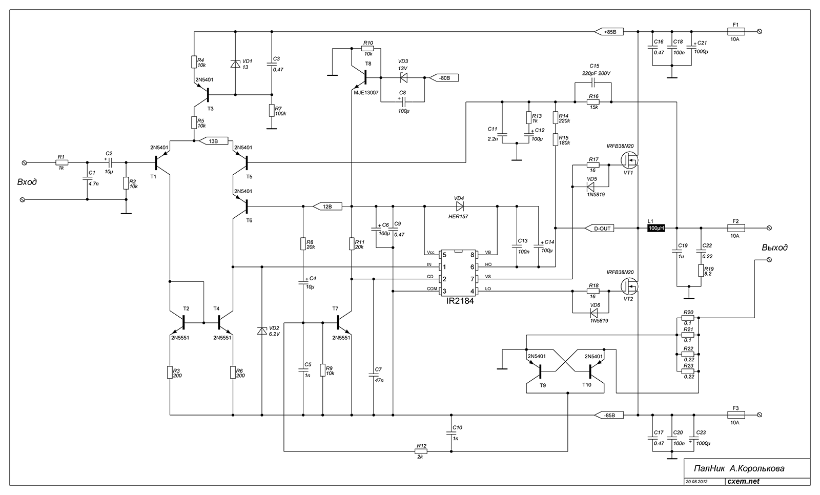
Выбило драйвер IRS2011, 2 микросхемы с неопознанной маркировкой L28 и L55 (логика?) для создания двух сигналов HI in и LOW in из одного, стабилитрон 13V питания драйвера (на основе TIP31C).
Были выкинуты дохлая логика и IRS2011. Вместо них установлен IR2184, заменен стабилитрон. Правда, в наличии был только на 12 вольт.
В итоге вышел какой-то бред.
Саб включается, дает несущую частоту. При этом выходной дроссель разогревается за 5 минут до состояния запаха раскаленной детали.
На ощупь там все 100 градусов. Размах несущей почти 6 вольт.
При подаче 50-80 герц с генератора, на осциллографе видна синусоида, как бы созданная из несущей частоты.
Звук при этом в начале вроде бы норм (и то точно не скажу из-за малого времени), а потом начинаются какие-то искажения.
Все графики с разъема динамика. Сам динамик не подключен.
Картинки прилагаю.
---------- Сообщение добавлено 27.08.2020 в 14:30 ---------- Предыдущее сообщение было 26.08.2020 в 19:19 ----------
Никто не знает, есть ли еще посещаемые форумы по данной тематике в рунете?
Я так понимаю, тут совсем глухо. Все сообщества в телегу двинули, видимо.
Социальные закладки