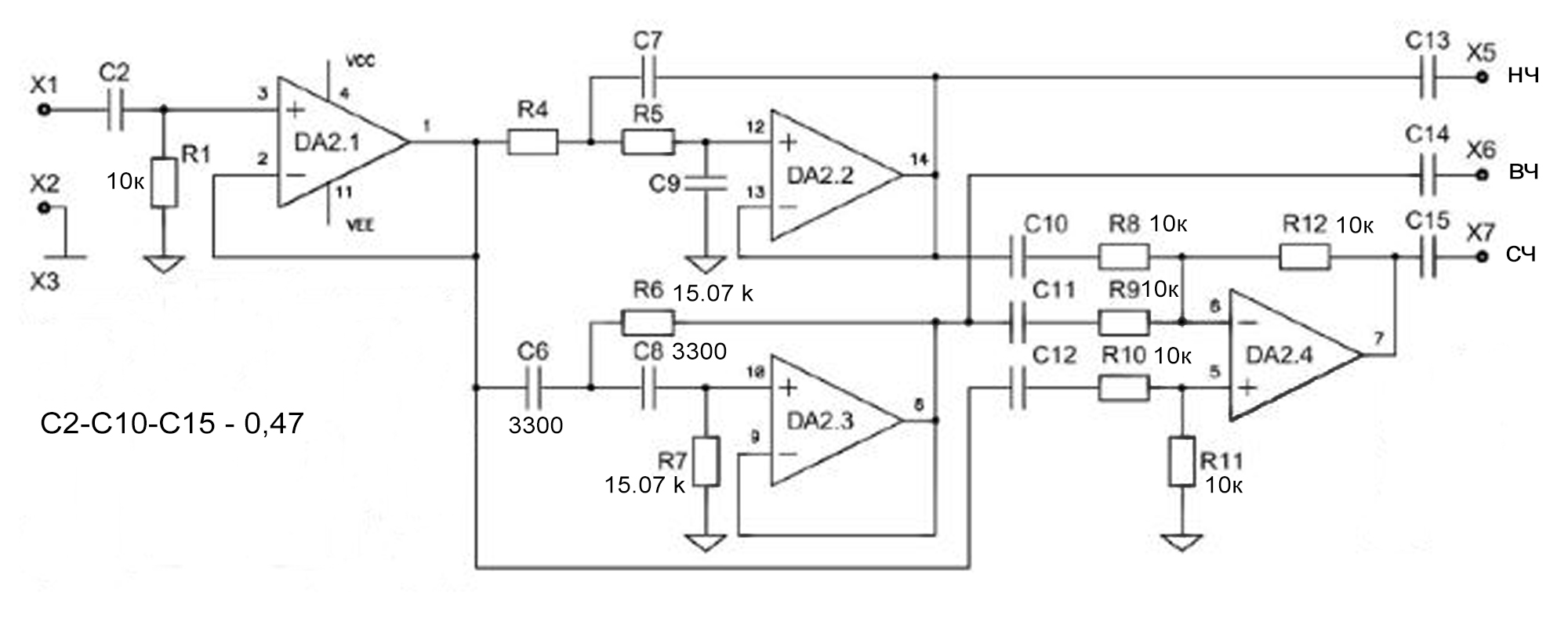
Добрый вечер! Нужен совет. Вот кроссовер 2 порядка, с фильтром дополнительной функции выделяющим СЧ полосу. Спад АЧХ ФВЧ и ФНЧ 12 дб на октаву, в СЧ фильтре, в результате выделения из ФВЧ и ФНЧ получается спад 6 дб на октаву. Если я применю ФВЧ и ФНЧ 4 порядка – значит ли это, что спад СЧ фильтра будет 12 дб на октаву, или это не зависит от порядка применяемых фильтров? И еще – для чего в схеме нужны конденсаторы С10, С11, С12? Ведь судя по схеме постоянного напряжения там нет. Какую роль тогда они выполняют?![]()




Социальные закладки