Страница 1 из 4 123 ... Последняя
Показано с 1 по 20 из 77

Тема: Клон Ncore LITE версия

  1. #1
    Завсегдатай
    Автор темы
    Аватар для sousmanster
    Регистрация
    13.03.2008
    Адрес
    Ивано-Франковск
    Возраст
    43
    Сообщений
    2,970

    По умолчанию Клон Ncore LITE версия

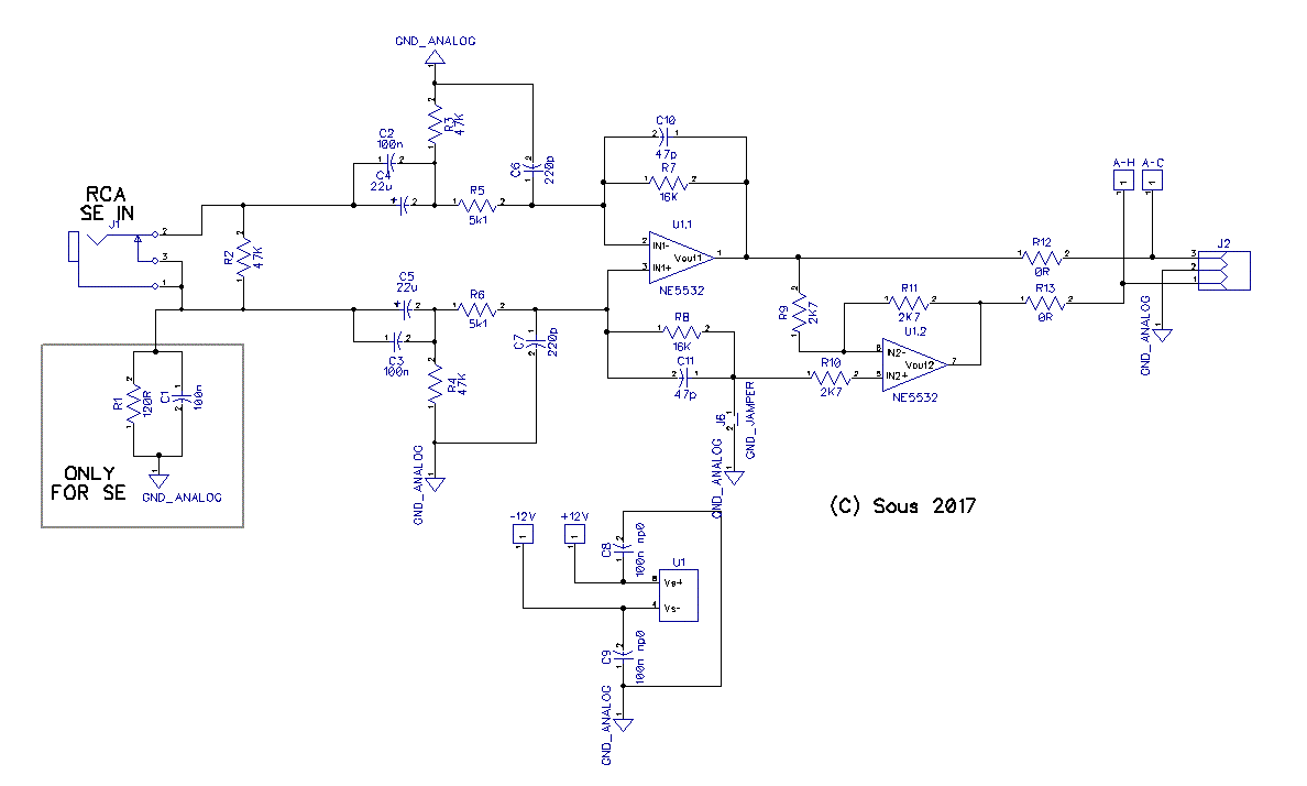
    Открытый проект клона ncore hypex на ИМС. Максимально дешевая реализация.
    Во вложении схема в diptrace.

    Схемы входного буфера и модулятора.

    Нажмите на изображение для увеличения. 

Название:	1.GIF 
Просмотров:	3442 
Размер:	15.1 Кб 
ID:	328897Нажмите на изображение для увеличения. 

Название:	2.GIF 
Просмотров:	3508 
Размер:	18.7 Кб 
ID:	328898

    Модель в МС112_032.CIR

    Позже будут выложены герберы.
    Вложения Вложения
    Последний раз редактировалось sousmanster; 02.10.2018 в 18:51.

  2. #2
    Завсегдатай Аватар для ditter
    Регистрация
    04.07.2004
    Адрес
    RUS
    Возраст
    52
    Сообщений
    1,121

    По умолчанию Re: Клон Ncore LITE версия

    Цитата Сообщение от sousmanster Посмотреть сообщение
    Позже будут выложены герберы.
    имхо китайцы прекрасно без гереберов обойдутся, а кому реально надо могут попросить их в личку.
    З.Ы. можно схему в пдф увидеть ?

  3. #3
    Завсегдатай Аватар для MAXIM_A
    Регистрация
    13.11.2007
    Адрес
    МО Салтыковка
    Возраст
    77
    Сообщений
    12,213

    По умолчанию Re: Клон Ncore LITE версия

    Цитата Сообщение от sousmanster Посмотреть сообщение
    Открытый проект клона ncore hypex на ИМС. Максимально дешевая реализация.
    Во вложении схема в diptrace.

    Позже будут выложены герберы.
    Покажите сему в нормальном виде...

  4. #4
    Завсегдатай
    Автор темы
    Аватар для sousmanster
    Регистрация
    13.03.2008
    Адрес
    Ивано-Франковск
    Возраст
    43
    Сообщений
    2,970

    По умолчанию Re: Клон Ncore LITE версия

    В первый пост добавил картинки

  5. #5
    Частый гость Аватар для nemoli
    Регистрация
    26.10.2015
    Адрес
    г Липецк
    Сообщений
    496

    По умолчанию Re: Клон Ncore LITE версия

    Цитата Сообщение от ditter Посмотреть сообщение
    имхо китайцы прекрасно без гереберов обойдутся

    Offтопик:
    Имхо китайцы зарабатывают деньги. Делают клоны коммерчески раскрученных проектов. Клонов любителей, даже успешных в своей среде, что то не видел.

    а кому реально надо могут попросить их в личку.

    Offтопик:
    А вдруг китаец под русским ником притаился?

    А так сейчас дешевле в глубинке, заказать платы в складчину в китае, чем делать самому.
    Последний раз редактировалось nemoli; 02.10.2018 в 20:22.

  6. #6
    Старый знакомый
    Регистрация
    04.05.2016
    Адрес
    Нижний Новгород
    Сообщений
    521

    По умолчанию Re: Клон Ncore LITE версия

    Отлично! А в железе есть?

  7. #7
    Завсегдатай
    Автор темы
    Аватар для sousmanster
    Регистрация
    13.03.2008
    Адрес
    Ивано-Франковск
    Возраст
    43
    Сообщений
    2,970

    По умолчанию Re: Клон Ncore LITE версия

    предыдущая версия с недоработками.

  8. #8
    Старый знакомый
    Регистрация
    04.05.2016
    Адрес
    Нижний Новгород
    Сообщений
    521

    По умолчанию Re: Клон Ncore LITE версия

    Цитата Сообщение от nemoli Посмотреть сообщение
    А так сейчас дешевле в глубинке, заказать платы в складчину в китае, чем делать самому.
    Это точно, 10 плат 10х10см - 1000р с доставкой, это просто подарок.

  9. #9
    Завсегдатай Аватар для ditter
    Регистрация
    04.07.2004
    Адрес
    RUS
    Возраст
    52
    Сообщений
    1,121

    По умолчанию Re: Клон Ncore LITE версия

    Цитата Сообщение от 20957 Посмотреть сообщение
    это просто подарок.
    Мне одному кажется что у этой конструкции 4-х слойная плата ???

  10. #10
    Старый знакомый
    Регистрация
    04.05.2016
    Адрес
    Нижний Новгород
    Сообщений
    521

    По умолчанию Re: Клон Ncore LITE версия

    ditter, упрощенная же версия? Значит 2 слоя хватит.

  11. #11
    Завсегдатай
    Автор темы
    Аватар для sousmanster
    Регистрация
    13.03.2008
    Адрес
    Ивано-Франковск
    Возраст
    43
    Сообщений
    2,970

    По умолчанию Re: Клон Ncore LITE версия

    я делал на 4 слойной. Получается 40$, т.е. по 4$плата.
    Вполне можно сделать и в 2 слоях

  12. #12
    Старый знакомый
    Регистрация
    04.05.2016
    Адрес
    Нижний Новгород
    Сообщений
    521

    По умолчанию Re: Клон Ncore LITE версия

    sousmanster, Скажи, большая разница будет между 311 319 и тем компаратором что в полной версии?
    По цене прилично отличаются, 12 рублей за 31х и 230 за АД8561

  13. #13
    Завсегдатай
    Автор темы
    Аватар для sousmanster
    Регистрация
    13.03.2008
    Адрес
    Ивано-Франковск
    Возраст
    43
    Сообщений
    2,970

    По умолчанию Re: Клон Ncore LITE версия

    Между 319 и 8561 3-5дБ.
    С 311 схема запускается на 320кГц, что, ПМСМ, немного маловато. 319 будет оптимальный вариант.

  14. #14
    Старый знакомый
    Регистрация
    04.05.2016
    Адрес
    Нижний Новгород
    Сообщений
    521

    По умолчанию Re: Клон Ncore LITE версия

    Цитата Сообщение от sousmanster Посмотреть сообщение
    319 будет оптимальный вариант.
    Спасибо

  15. #15

    По умолчанию Re: Клон Ncore LITE версия

    китайцы с этим возиться не будут, они берут готовые евалуэйшн боарды техаса/ст итд, минимально их рихтуют и продают с пауэр-брик SMPS для LED применений за $4/pcs.
    Импульсно всё, в этом мире бушующем..

  16. #16
    Старый знакомый
    Регистрация
    04.05.2016
    Адрес
    Нижний Новгород
    Сообщений
    521

    По умолчанию Re: Клон Ncore LITE версия

    Нужно ли отделять силовую землю и несиловую?

  17. #17
    Завсегдатай
    Автор темы
    Аватар для sousmanster
    Регистрация
    13.03.2008
    Адрес
    Ивано-Франковск
    Возраст
    43
    Сообщений
    2,970

    По умолчанию Re: Клон Ncore LITE версия

    Я отделяю/ как бы и не сложно.

  18. #18
    Старый знакомый
    Регистрация
    04.05.2016
    Адрес
    Нижний Новгород
    Сообщений
    521

    По умолчанию Re: Клон Ncore LITE версия

    Интересная схема, похоже по мотивам nCore, но драйвер 20957, компаратор дискретный, интегратор на ОУ. И мостовой.
    NCORE.pdf

  19. #19
    Завсегдатай
    Автор темы
    Аватар для sousmanster
    Регистрация
    13.03.2008
    Адрес
    Ивано-Франковск
    Возраст
    43
    Сообщений
    2,970

    По умолчанию Re: Клон Ncore LITE версия

    Это схема PDX алпайна,он не мостовой
    да, и драйвер там 21956- больше ток, больше мертвое время и нету левелшифтера по входу
    А нет, таки мостовой...
    Последний раз редактировалось sousmanster; 12.10.2018 в 20:08.

  20. #20
    Новичок
    Регистрация
    10.07.2018
    Сообщений
    10

    По умолчанию Re: Клон Ncore LITE версия

    Доброго времени суток, вопрос тот же на счёт нескольких экземпляров, может лучше в личку?

Страница 1 из 4 123 ... Последняя

Социальные закладки

Социальные закладки

Ваши права

  • Вы не можете создавать новые темы
  • Вы не можете отвечать в темах
  • Вы не можете прикреплять вложения
  • Вы не можете редактировать свои сообщения
  •