Страница 1 из 19 12311 ... Последняя
Показано с 1 по 20 из 375

Тема: Hybrid ReV2.0

  1. #1
    Завсегдатай
    Автор темы
    Аватар для nikolayms
    Регистрация
    14.06.2006
    Адрес
    г. Первоуральск (рядом с Екатеринбургом)
    Возраст
    45
    Сообщений
    2,874

    Идея! Hybrid ReV2.0

    Отзыв о прослушивании.
    Спектрограммы THD
    Цитата Сообщение от Николай_87 Посмотреть сообщение
    Амплитуда Нагрузка %КНИ
    1.88V 7-3.2ohm 0,00039
    5V 7ohm 0,00051
    5V 3.2ohm 0,00101
    10V 7ohm 0,0016
    10V 3.2ohm 0,0018
    15V 7ohm 0,0029
    15V 3.2ohm 0,0032
    20V 7ohm 0,0045
    20V 3.2ohm 0,0051
    25V 7ohm 0,0072 после доработки - 0,00146%
    25V 3.2ohm 0,0103
    28V 7ohm 0,01

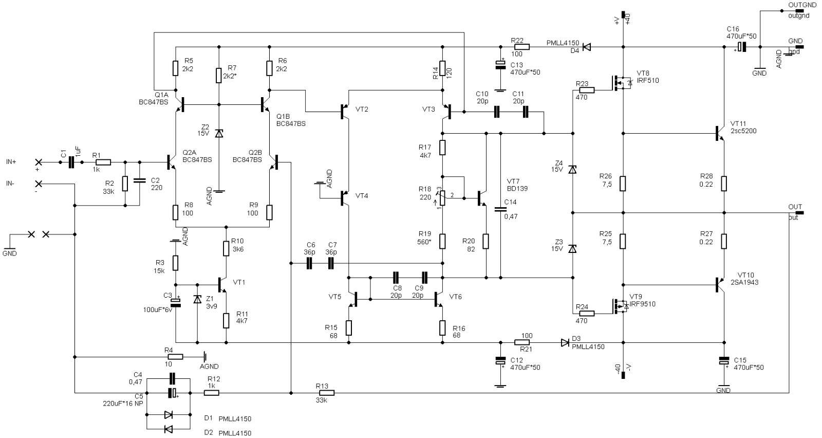
    Схема с оптимальными номиналами в#54
    Цитата Сообщение от Николай_87 Посмотреть сообщение
    Сегодня выжал из опытныго образца максимум с сохранением максимально ровного прямоугольника. С отключенным конденсатором C2. Скорость нарастания после доводки составила 75V/µS. То есть максимальной амплитуды в 30 волть достигает за 400 наносекунд на нагрузке 7/3.2 ом. Можно еще быстрее до 111V/µS но прямоугольник уже начинает немного козявить.
    Схема преобрела следующий вид

    Нажмите на изображение для увеличения. Название: Схем.png Просмотров: 55 Размер: 89,1 Кб ID: 304240

    Выходные в данном образце стоят irf9/610 и sc5200/sa1943.
    ,,Волевым" решением ,,решено" сделать на основе предыдущей схемы более мощный вариант. Ватт 100 на 8 ом. И внести возможность увеличения тока покоя второго ДК-УН. До 20 мА, по многочисленным рекомендациям. Поменяли корпуса транзисторов второго ДК на корпус ТО126 или Увеличенный корпус ТО-92MOD. С распиновкой БКЭ.

    В первом ДК заменены транзисторы на транзисторные сборки BC847BS в корпусе SOT363, содержащие в себе по два BC847. Два транзистора на одном кристалле - минимизируем тепловой дрейф усилителя, минимизируем разброс параметров транзисторов, уменьшаем размер на плате.

    Николай87 отполировал до блеска печатку в спринте. В результате имеем красивую выхолощенную печатку.

    Нажмите на изображение для увеличения. 

Название:	WhatsApp Image 2017-04-20 at 11.30.26.jpeg 
Просмотров:	2860 
Размер:	188.8 Кб 
ID:	291889

    Номиналы рассчитаны по калькулятору на питание +-40-45 Вольт.
    Нажмите на изображение для увеличения. 

Название:	ри.jpeg 
Просмотров:	5363 
Размер:	149.3 Кб 
ID:	291890
    Я увеличил ток покоя второго ДК. Пересчитал Генератор тока первого ДК на стабилитрон 12 Вольт. 3,9 Вольт стояло раньше с целью сохранить стабильность при падении напряжения питания при выключении усилителя. Сейчас питание выше, поэтому можно использовать стабилитрон бОльшего напряжения.
    - вариант номиналов от Николай87:
    Нажмите на изображение для увеличения. 

Название:	Hybrid_rev.2.2_sxem.JPG 
Просмотров:	3913 
Размер:	425.3 Кб 
ID:	305386
    Миниатюры Миниатюры Нажмите на изображение для увеличения. 

Название:	SOT-363_SOT-353.jpg 
Просмотров:	1556 
Размер:	70.4 Кб 
ID:	301358   Нажмите на изображение для увеличения. 

Название:	Hybrid_rev.2.0_sxem.JPG 
Просмотров:	5282 
Размер:	339.3 Кб 
ID:	300599  
    Последний раз редактировалось nikolayms; 26.04.2018 в 16:13.
    ВейвКорп - это тоже я.

  2. #2
    Завсегдатай Аватар для SAPR
    Регистрация
    01.12.2009
    Адрес
    Геленджик - СПб
    Возраст
    64
    Сообщений
    3,943

    По умолчанию Re: Hybrid ReV2.0

    Транзистор с базой на землю - см. сюда, схема 2 (QA)

  3. #3
    Завсегдатай
    Автор темы
    Аватар для nikolayms
    Регистрация
    14.06.2006
    Адрес
    г. Первоуральск (рядом с Екатеринбургом)
    Возраст
    45
    Сообщений
    2,874

    По умолчанию Re: Hybrid ReV2.0

    Цитата Сообщение от SAPR Посмотреть сообщение
    Транзистор с базой на землю
    легко поправимо.

    ---------- Сообщение добавлено 18:58 ---------- Предыдущее сообщение было 18:40 ----------

    SAPR, я про вторую схему. Базу можно хоть на выход, хоть на противоположное плечо?
    ВейвКорп - это тоже я.

  4. #4
    Завсегдатай Аватар для SAPR
    Регистрация
    01.12.2009
    Адрес
    Геленджик - СПб
    Возраст
    64
    Сообщений
    3,943

    По умолчанию Re: Hybrid ReV2.0

    Цитата Сообщение от nikolayms Посмотреть сообщение
    Базу можно хоть на выход, хоть на противоположное плечо?
    На выход УМ бессмысленно, надо на исток верхнего ПТ или нижнего ПТ

  5. #5
    Завсегдатай
    Автор темы
    Аватар для nikolayms
    Регистрация
    14.06.2006
    Адрес
    г. Первоуральск (рядом с Екатеринбургом)
    Возраст
    45
    Сообщений
    2,874

    По умолчанию Re: Hybrid ReV2.0

    Т.е. местная ос, непосредственно, с затворов...
    ВейвКорп - это тоже я.

  6. #6
    Завсегдатай Аватар для Николай_87
    Регистрация
    10.05.2010
    Адрес
    Тюменская область ХМАО-Югра гор. Покачи.
    Возраст
    38
    Сообщений
    2,104

    По умолчанию Re: Hybrid ReV2.0

    SAPR, чет вообще ниче не понял. Не могли бы вы прерисовать к схеме.Нажмите на изображение для увеличения. 

Название:	IMG-20170105-WA0007.jpg 
Просмотров:	1407 
Размер:	157.5 Кб 
ID:	291930

    ---------- Сообщение добавлено 21:53 ---------- Предыдущее сообщение было 21:43 ----------

    Понял. Вопрос отпал.
    Последний раз редактировалось Николай_87; 20.04.2017 в 21:02.
    Всё-таки лучше что-то сделать и пожалеть, чем ничего не сделать, а потом жалеть. My E-mail: proaudioacustic@gmail.com

  7. #7
    Завсегдатай Аватар для Николай_87
    Регистрация
    10.05.2010
    Адрес
    Тюменская область ХМАО-Югра гор. Покачи.
    Возраст
    38
    Сообщений
    2,104

    По умолчанию Re: Hybrid ReV2.0

    Цитата Сообщение от nikolayms Посмотреть сообщение
    В результате имеем красивую выхолощенную печатку и возможые несоответствия схемы с пп в дальнейшем.
    поменять Q1 c Q2 местами

    ---------- Сообщение добавлено 01:51 ---------- Предыдущее сообщение было 01:44 ----------

    Мой вариант схемы непосредственно к новой ПП

    Нажмите на изображение для увеличения. 

Название:	Hybrid_rev.2.0.JPG 
Просмотров:	1486 
Размер:	295.1 Кб 
ID:	292018
    Последний раз редактировалось Николай_87; 22.04.2017 в 00:14.
    Всё-таки лучше что-то сделать и пожалеть, чем ничего не сделать, а потом жалеть. My E-mail: proaudioacustic@gmail.com

  8. #8
    Завсегдатай Аватар для Николай_87
    Регистрация
    10.05.2010
    Адрес
    Тюменская область ХМАО-Югра гор. Покачи.
    Возраст
    38
    Сообщений
    2,104

    По умолчанию Re: Hybrid ReV2.0

    Предлагаю для рассмотрения вариант защиты АС от постоянки и по току для сейго усилителя

    Нажмите на изображение для увеличения. 

Название:	Защита.jpg 
Просмотров:	1300 
Размер:	160.1 Кб 
ID:	292589
    Всё-таки лучше что-то сделать и пожалеть, чем ничего не сделать, а потом жалеть. My E-mail: proaudioacustic@gmail.com

  9. #9
    Завсегдатай Аватар для waso
    Регистрация
    28.04.2008
    Адрес
    Новокузнецк
    Возраст
    48
    Сообщений
    2,402

    По умолчанию Re: Hybrid ReV2.0

    Защиту по току проще сделать через оптопару РС817 или подобную. В том виде, как есть, работать не будет - не всегда есть условия для открытия VT2.

  10. #10
    Завсегдатай Аватар для Николай_87
    Регистрация
    10.05.2010
    Адрес
    Тюменская область ХМАО-Югра гор. Покачи.
    Возраст
    38
    Сообщений
    2,104

    По умолчанию Re: Hybrid ReV2.0

    waso, вот и меня терзало смутное сомнение
    сейчас зарисую

    Вообще с Николаем дискутировали по этому поводу и вроде как сошлись на том что работать должно
    Всё-таки лучше что-то сделать и пожалеть, чем ничего не сделать, а потом жалеть. My E-mail: proaudioacustic@gmail.com

  11. #11
    Завсегдатай Аватар для waso
    Регистрация
    28.04.2008
    Адрес
    Новокузнецк
    Возраст
    48
    Сообщений
    2,402

    По умолчанию Re: Hybrid ReV2.0

    Работать как положено оно будет при одном условии: привязка эмиттера VT2 к плюсовой шине питания выходного каскада уся. Потенциал эмиттера VT2 должен быть всегда выше, чем коллектора VT1. С учётом формы выходного сигнала - только так...

  12. #12
    Завсегдатай Аватар для Николай_87
    Регистрация
    10.05.2010
    Адрес
    Тюменская область ХМАО-Югра гор. Покачи.
    Возраст
    38
    Сообщений
    2,104

    По умолчанию Re: Hybrid ReV2.0

    Нажмите на изображение для увеличения. 

Название:	Защита.jpg 
Просмотров:	921 
Размер:	151.7 Кб 
ID:	292590

    ---------- Сообщение добавлено 11:31 ---------- Предыдущее сообщение было 11:28 ----------

    Цитата Сообщение от waso Посмотреть сообщение
    привязка эмиттера VT2 к плюсовой шине питания выходного каскада уся.
    Дак оттуда и запитывается, питание общее

    ---------- Сообщение добавлено 11:33 ---------- Предыдущее сообщение было 11:31 ----------

    Цитата Сообщение от waso Посмотреть сообщение
    Потенциал эмиттера VT2 должен быть всегда выше, чем коллектора VT1. С учётом формы выходного сигнала - только так...
    При очередной полуволне подхватит. защита то триггерная
    Всё-таки лучше что-то сделать и пожалеть, чем ничего не сделать, а потом жалеть. My E-mail: proaudioacustic@gmail.com

  13. #13
    Завсегдатай Аватар для waso
    Регистрация
    28.04.2008
    Адрес
    Новокузнецк
    Возраст
    48
    Сообщений
    2,402

    По умолчанию Re: Hybrid ReV2.0

    Цитата Сообщение от Николай_87 Посмотреть сообщение
    защита то триггерная
    Увы, она релейная - чем отключается нагрузка? ;)

    ---------- Сообщение добавлено 13:56 ---------- Предыдущее сообщение было 13:56 ----------

    Цитата Сообщение от Николай_87 Посмотреть сообщение
    При очередной полуволне подхватит.
    Может и не подхватить. Смотря какая форма сигнала.

  14. #14
    Завсегдатай Аватар для Николай_87
    Регистрация
    10.05.2010
    Адрес
    Тюменская область ХМАО-Югра гор. Покачи.
    Возраст
    38
    Сообщений
    2,104

    По умолчанию Re: Hybrid ReV2.0

    Цитата Сообщение от waso Посмотреть сообщение
    Увы, она релейная - чем отключается нагрузка? ;)
    Не но это то понятно, принцип работы самой мс пока не сбросишь напряжение на конденсаторе 3 ноги микросхемы защита не отключается.
    ну да ладно.
    Последний раз редактировалось Николай_87; 28.04.2017 в 10:28.
    Всё-таки лучше что-то сделать и пожалеть, чем ничего не сделать, а потом жалеть. My E-mail: proaudioacustic@gmail.com

  15. #15
    Завсегдатай
    Автор темы
    Аватар для nikolayms
    Регистрация
    14.06.2006
    Адрес
    г. Первоуральск (рядом с Екатеринбургом)
    Возраст
    45
    Сообщений
    2,874

    По умолчанию Re: Hybrid ReV2.0

    Цитата Сообщение от waso Посмотреть сообщение
    через оптопару РС817
    у неё напряжение срабатывания выше. Все погорит пока она откроется. Даже 0,6 в перехода транзистора маловато.
    Основной целью данной защиты является срабатывание,когда коротят выходные провода в режиме покоя. пару раз поджарили резисторы в эмиттерах уже. Люди кидают провода отключив акустику, на пол. А усилок старается поддержать напряжение на выходе (типично - 5-14 мВ) и идёт в разнос. Условие для VT2, о котором ты, Вадим пишешь, - равенство потенциалов по положительному питанию здесь не попадает в цели срабатывания токовой защиты.

    ---------- Сообщение добавлено 14:21 ---------- Предыдущее сообщение было 14:20 ----------

    Цитата Сообщение от waso Посмотреть сообщение
    Работать как положено оно будет при одном условии: привязка эмиттера VT2 к плюсовой шине питания выходного каскада уся.
    именно так

    ---------- Сообщение добавлено 14:22 ---------- Предыдущее сообщение было 14:21 ----------

    Защита питается от плюсовой шины усилка
    ВейвКорп - это тоже я.

  16. #16
    Завсегдатай Аватар для waso
    Регистрация
    28.04.2008
    Адрес
    Новокузнецк
    Возраст
    48
    Сообщений
    2,402

    По умолчанию Re: Hybrid ReV2.0

    Цитата Сообщение от nikolayms Посмотреть сообщение
    у неё напряжение срабатывания выше. Все погорит пока она откроется. Даже 0,6 в перехода транзистора маловато.
    Николай, привет! Банальная арифметика: оптопара загорается так же, как обычный светодиод - около 1,7...1,8В.
    Если у нас эмиттерные резисторы по 0,33 Ома, то для зажигания оптопары через них должен течь ток порядка 6А. Но проблема не в оптопаре, а в скорости исполнительного узла - реле. Надо токовый ограничитель или защёлку. Реле от КЗ в нагрузке не поможет - скорости реакции не хватает. Только отрубать выходной каскад.

    Offтопик:
    Цитата Сообщение от nikolayms Посмотреть сообщение
    Основной целью данной защиты является срабатывание,когда коротят выходные провода в режиме покоя.
    Улавливаешь, зачем я делал определение сопротивления нагрузки в своей системе защиты ? Ведь ровно то же самое будет в любом другом усилителе. Но это превентивная мера, на ходу она ничем не поможет.

    Цитата Сообщение от nikolayms Посмотреть сообщение
    у неё напряжение срабатывания выше.
    Николай там неверно отрисовал. Если сделать так, как у него, то оно сработает, когда плата уся будет гореть синим пламенем. Подстроечник 500 Ом слишком уж мал по номиналу. Килоом 5 надо.
    Непонятно также, зачем там целая батарея диодов-стабилитронов. Что от чего они защищают? Если уж так хочется, можно было просто два стаба встречно-последовательно включить.
    ЗЫ R4, R23 я бы вообще выкинул - достаточно и R1,R2, которые можно смело уменьшать до 100 Ом. Да и С1 можно поставить меньше раз в 10. Скорость срабатывания оптопары можно поджать и по другому - по цепи фототранзистора, посадив ногу 1 микросхемы на землю через конденсатор на 4700 пФ, например.

  17. #17
    Завсегдатай Аватар для Николай_87
    Регистрация
    10.05.2010
    Адрес
    Тюменская область ХМАО-Югра гор. Покачи.
    Возраст
    38
    Сообщений
    2,104

    По умолчанию Re: Hybrid ReV2.0

    Цитата Сообщение от waso Посмотреть сообщение
    Если у нас эмиттерные резисторы по 0,33 Ома,
    запланированно 0.12ом
    Всё-таки лучше что-то сделать и пожалеть, чем ничего не сделать, а потом жалеть. My E-mail: proaudioacustic@gmail.com

  18. #18
    Завсегдатай
    Автор темы
    Аватар для nikolayms
    Регистрация
    14.06.2006
    Адрес
    г. Первоуральск (рядом с Екатеринбургом)
    Возраст
    45
    Сообщений
    2,874

    По умолчанию Re: Hybrid ReV2.0

    Защита питается от плюсовой шины усилка

    Цитата Сообщение от waso Посмотреть сообщение
    Банальная арифметика: оптопара загорается так же, как обычный светодиод - около 1,7...1,8В.
    Если у нас эмиттерные резисторы по 0,33 Ома,
    по 0,1 Ом
    Цитата Сообщение от waso Посмотреть сообщение
    а в скорости исполнительного узла - реле.
    скорость не превалирует. Резисторы прогреть успевают. В случае 0,33 Ом за обр не вываливаемся и с оптопарой, там бп просаживает хорошо, думаю. Но у нас 0,1 Ом сопротивление.
    Цитата Сообщение от waso Посмотреть сообщение
    Улавливаешь, зачем я делал определение сопротивления нагрузки в своей системе защиты ?
    очевидно это, Вадим.
    Цитата Сообщение от waso Посмотреть сообщение
    зачем там целая батарея диодов-стабилитронов
    - это мои требования. Для надёжности. Вслучае аварии усилка, чтобы защиту не восстанавливать. Кстати, - да, надо встречно два стаба влепить.

    ---------- Сообщение добавлено 15:23 ---------- Предыдущее сообщение было 15:20 ----------

    Цитата Сообщение от waso Посмотреть сообщение
    В том виде, как есть, работать не будет
    Вадим, поправь, пожалуйста на ,,не всегда сможет срабатывать"

    ---------- Сообщение добавлено 15:59 ---------- Предыдущее сообщение было 15:23 ----------

    http://ru.mouser.com/Semiconductors/...L2119*&FS=True - закажем?

    ---------- Сообщение добавлено 16:00 ---------- Предыдущее сообщение было 15:59 ----------

    И каких выбрать? 95/96 или 93/94?
    ВейвКорп - это тоже я.

  19. #19
    Завсегдатай Аватар для waso
    Регистрация
    28.04.2008
    Адрес
    Новокузнецк
    Возраст
    48
    Сообщений
    2,402

    По умолчанию Re: Hybrid ReV2.0

    Цитата Сообщение от nikolayms Посмотреть сообщение
    скорость не превалирует. Резисторы прогреть успевают.
    Больше волнует судьба переходов выходных транзисторов. Резисторы уже как-то никак..И скорость-то как раз важна, если смотреть даташит.

    ---------- Сообщение добавлено 00:06 ---------- Предыдущее сообщение было 00:05 ----------

    Цитата Сообщение от nikolayms Посмотреть сообщение
    Кстати, - да, надо встречно два стаба влепить.
    Более того - даже одного стаба было бы достаточно, ведь полярность напряжений с эмиттеров выходников заранее известна..

  20. #20
    Завсегдатай Аватар для Николай_87
    Регистрация
    10.05.2010
    Адрес
    Тюменская область ХМАО-Югра гор. Покачи.
    Возраст
    38
    Сообщений
    2,104

    По умолчанию Re: Hybrid ReV2.0

    Цитата Сообщение от waso Посмотреть сообщение
    Более того - даже одного стаба было бы достаточно, ведь полярность напряжений с эмиттеров выходников заранее известна..
    Учтено, мне для разводки платы так будет удобнее
    Всё-таки лучше что-то сделать и пожалеть, чем ничего не сделать, а потом жалеть. My E-mail: proaudioacustic@gmail.com

Страница 1 из 19 12311 ... Последняя

Социальные закладки

Социальные закладки

Ваши права

  • Вы не можете создавать новые темы
  • Вы не можете отвечать в темах
  • Вы не можете прикреплять вложения
  • Вы не можете редактировать свои сообщения
  •