Имеется в виду экономичный класс А (без переключений выходных транзисторов).
Не знаю, может быть велосипед. На первенство не претендую, но прототипов не встречал.
Идея такова. Надо обеспечить работу транзистора в активном режиме, когда он усиливает "не свою" полуволну сигнала. Для этого необходимо увеличивать ток покоя пропорционально амплитуде выходного сигнала.
Взглянем на это по-другому. Транзистор должен усиливать "свою" полуволну с большим усилением, чем "чужую". То есть, во-первых, выходной каскад ЭА по определению нелинеен, а во-вторых, для него нужны нелинейные элементы.
Но зачем нам добавлять в усилитель нелинейности, когда у нас в руках уже достаточно нелинейный эмиттерный переход биполярного транзистора?
Ток коллектора экспоненциально зависит от напряжения БЭ. Решение таково: возбуждать каскад с ОЭ (ОБ) от источника напряжения.
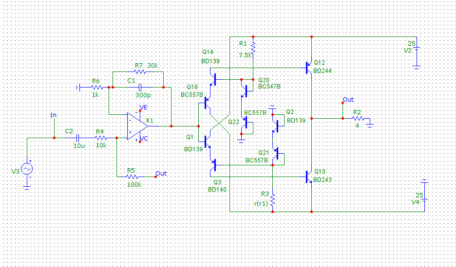
Вот сама идея:
![]()
classEA.cir
Естественно, каскад существенно нелинейный. К тому же максимальная амплитуда входного сигнала порядка 100 мВ.
Поэтому такой каскад имеет смысл лишь с общей ООС.
Вариантов построения усилителя с таким выходом можно придумать много.
Например, так:
classEA4.cir
Прошу рассматривать эту схему только лишь как иллюстрацию идеи. Номиналы элементов расставлены "от балды".




Социальные закладки