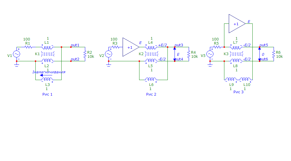
Фазорасщепитель небаланс-баланс на трансформаторе (рис 1) известен довольно широко, особенно в антенной технике. Его обмотка L3 испольуется только для создания магнитного потока в сердечнике, и если для силовых применений (https://forum.vegalab.ru/showthread.php?t=59335) тока намагничивания составляет ничтожную долю от тока нагрузки в обмотках L1 L2, то для звуковых применений он начинает играть определяющую роль.
Поскольку ток намагничивания
а) реактивен - уродует АЧХ
б) нелинеен - продуцирует искажения на внутреннем сопротивлении источника R1
поэтому его вклад надо снижать:
а) увеличением индуктивности обмоток (растут габариты трансформатора и паразитные параметры)
б) снижением выходного сопротивления источника, путем включения перед трансформатором буфера (рис 2)
Однако, буфер, каким бы распрекрасным он не был, вносит искажения (символ Е на рис 2).
Если же включить буфер так, как показано на рис 3, его искажения придут на каждый из парафазных выходов синфазно и уничтожатся на балансном входе усилителя. Неидеальность клэфф-та передачи буфера (<1) легко компенсируется соответствующим уменьшением числа витков обмоток L9 L10 (рис 3)
Буфер может быть как транзисторный (ЭП), так и ламповый (КП), или даже на спец. микросхеме.
Буфер может быть и инвертирующим, тогда придется поменять концы обмоток L9 L10





Социальные закладки