Показано с 1 по 16 из 16

Тема: помогите подключить SOLO 2C

  1. #1
    Новичок
    Автор темы

    Регистрация
    15.03.2015
    Сообщений
    7

    Вопрос помогите подключить SOLO 2C

    Добрый день. Хочу SOLO2C сделать пассивными и подключить к усилителю "Onkyo 9030". Подскажите, как их подключить?
    Также по схеме би-ампинг, или на нч динамик параллельно конденсатор 4,7мкФ и ВЧ-НЧ динамики соединить параллельно?(чтобы две жилы на колонку) Cхему SOLO2C нигде не нашёл.Кроссовера, как в других солах, в этих нет. Поэтому прошу помощи

  2. #2
    аудиобалбес Аватар для Flaesh
    Регистрация
    14.02.2006
    Адрес
    Eburg
    Сообщений
    7,637

    По умолчанию Re: помогите подключить SOLO 2C

    Цитата Сообщение от kinch Посмотреть сообщение
    Хочу
    ..Кроссовера, как в других солах, в этих нет..
    Поэтому прошу помощи
    перестать хотеть.
    соответственно, можно будет не просить.

  3. #3
    Новичок
    Автор темы

    Регистрация
    15.03.2015
    Сообщений
    7

    По умолчанию Re: помогите подключить SOLO 2C

    Цитата Сообщение от Flaesh Посмотреть сообщение
    перестать хотеть.
    соответственно, можно будет не просить.

    Цитата Сообщение от Flaesh Посмотреть сообщение
    перестать хотеть
    По существу знаний нехватает?

  4. #4
    аудиобалбес Аватар для Flaesh
    Регистрация
    14.02.2006
    Адрес
    Eburg
    Сообщений
    7,637

    По умолчанию Re: помогите подключить SOLO 2C

    ok, зделай как в #1.

  5. #5
    Завсегдатай
    Регистрация
    28.12.2012
    Адрес
    Москва
    Сообщений
    4,089

    По умолчанию Re: помогите подключить SOLO 2C

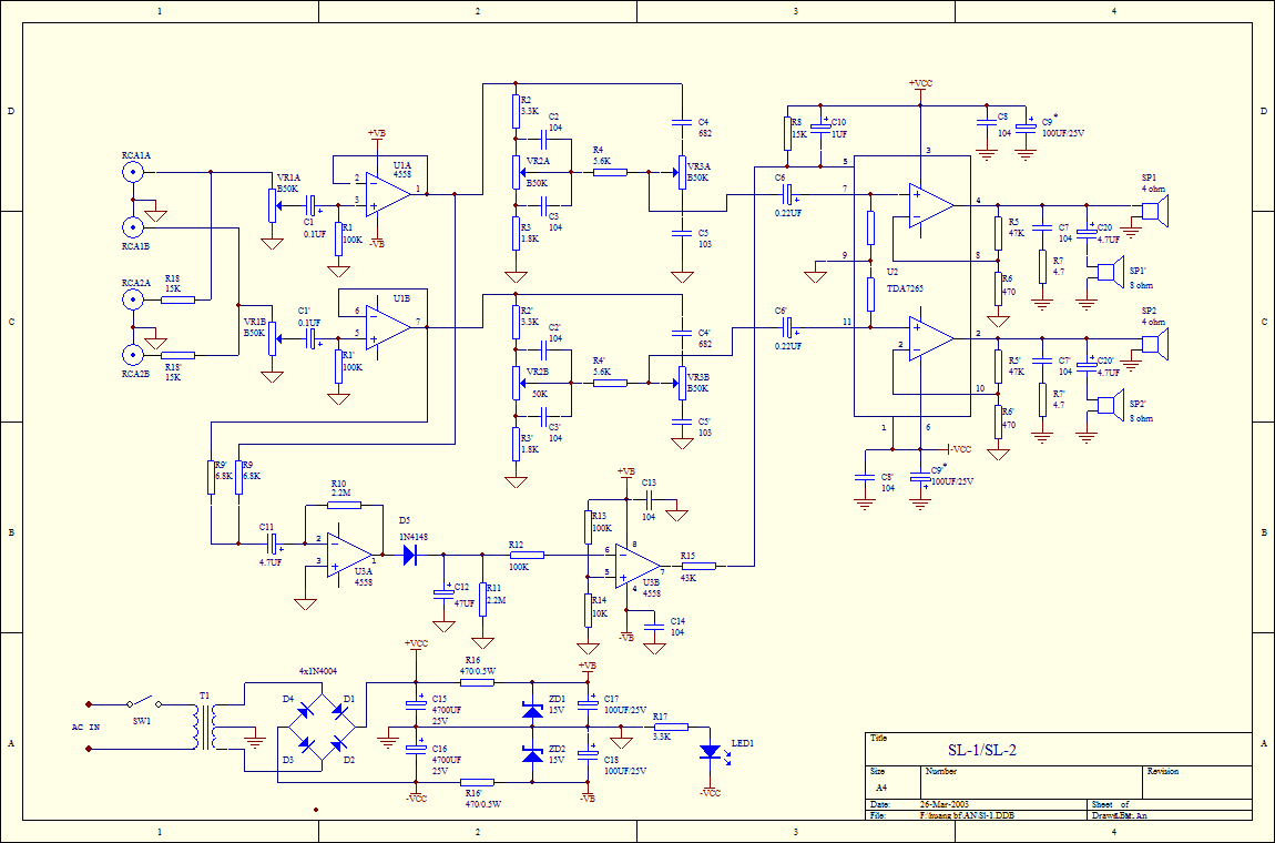
    неужели нет ни кроссовера, ни схемы?
    Нажмите на изображение для увеличения. 

Название:	123111.png 
Просмотров:	784 
Размер:	76.4 Кб 
ID:	231789

  6. #6
    Новичок
    Автор темы

    Регистрация
    15.03.2015
    Сообщений
    7

    По умолчанию Re: помогите подключить SOLO 2C

    SOLO2C собрана на микросхеме STA540 динамики соединены по bi-amping. Между собой колонки соединены четырьмя жилами. Каждый динамик своими проводами

  7. #7
    Завсегдатай
    Регистрация
    28.12.2012
    Адрес
    Москва
    Сообщений
    4,089

    По умолчанию Re: помогите подключить SOLO 2C

    это хреново. надо тогда значит копать схему, искать на какие частоты настроен активный кроссовер и подбирать пассивный с учетом импеданса динамиков.

    если конечно у них родная настройка кроссоверов нормальная.
    слышал отзывы о Соло2 - говорили что звук там неважный.

    может Соло2 от Соло2С отличается активным разделением полос?

  8. #8
    Новичок
    Автор темы

    Регистрация
    15.03.2015
    Сообщений
    7

    По умолчанию Re: помогите подключить SOLO 2C

    Цитата Сообщение от alexcryke Посмотреть сообщение
    копать схему
    Три месяца ищу. Если в усилитель (ОНКИО) прицепить на 8 жил(две колонки), ничего не сгорит? Сопротивленте нагрузки ус-ля 4-16 Ом

  9. #9
    аудиобалбес Аватар для Flaesh
    Регистрация
    14.02.2006
    Адрес
    Eburg
    Сообщений
    7,637

    По умолчанию Re: помогите подключить SOLO 2C

    вч сдохнут, если без кроссовера, или (что то же самое) "кроссовер" из #1.

  10. #10
    Завсегдатай
    Регистрация
    28.12.2012
    Адрес
    Москва
    Сообщений
    4,089

    По умолчанию Re: помогите подключить SOLO 2C

    Цитата Сообщение от kinch Посмотреть сообщение
    Три месяца ищу
    непосредственно с платы перерисовать схему.
    но если это стоит того.

    да и не факт, что будет просто пассивным повторить срез активного.

    тут я думаю - 3 варианта.
    1. ВЧ-шку через 4.7мкФ в параллель к НЧ/СЧ.
    2. поискать по инету "твик" Соло2.
    3. Взять самому микрофон измерить и свести нормальный фильтр.

  11. #11
    Новичок
    Автор темы

    Регистрация
    15.03.2015
    Сообщений
    7

    По умолчанию Re: помогите подключить SOLO 2C

    Цитата Сообщение от alexcryke Посмотреть сообщение
    неужели нет ни кроссовера, ни схемы?
    Нажмите на изображение для увеличения. 

Название:	123111.png 
Просмотров:	784 
Размер:	76.4 Кб 
ID:	231789
    Сопротивление динамика НЧ=4.5ом
    Сопротивление динамика ВЧ=6.2ом
    При параллельнм соединении Сопротивление суммарное=2,9ом
    Может последовательно к параллельным динамикам поставить резистор R=2ом?(что бы было больше 4ом) Как он повлияет на звук и какой мощности?

  12. #12
    Завсегдатай
    Регистрация
    28.12.2012
    Адрес
    Москва
    Сообщений
    4,089

    По умолчанию Re: помогите подключить SOLO 2C

    . а конденсатор зачем?
    есть такое понятие - импеданс. сопротивление звуковой катушки увеличивается с ростом частоты.
    т.к. конденсатор последовательно с ВЧ динамиком увеличивает сопротивление на низких частотах, тем самым их не пропуская к ВЧ, у ВЧ динамика с конденсатором получается очень большое сопротивление на низких частотах . а НЧ динамик сам по себе на высоких частотах имеет более высокое сопротивление, потому что катушка обладает индуктивностью.
    поэтому общее номинальное сопротивление и останется таким как у НЧ.
    Последний раз редактировалось alexcryke; 16.03.2015 в 15:26.

  13. #13
    Завсегдатай Аватар для ExiD
    Регистрация
    24.01.2013
    Адрес
    Йошкар-Ола
    Возраст
    35
    Сообщений
    1,228

    По умолчанию Re: помогите подключить SOLO 2C

    Цитата Сообщение от kinch Посмотреть сообщение
    Сопротивление динамика НЧ=4.5ом
    Сопротивление динамика ВЧ=6.2ом
    Поясню для общего развития, сопротивление динамика это не число, а график зависимости сопротивления от частоты. Например у басовика маркированного как 8омный на частоте 300гц сопротивление может быть 5 ом, а на частоте 5кгц все 30ом.

  14. #14
    Новичок
    Автор темы

    Регистрация
    15.03.2015
    Сообщений
    7

    По умолчанию Re: помогите подключить SOLO 2C

    Спасибо за помощь. Осталось найти кондёры в нашей дыре и займусь.

  15. #15
    Завсегдатай
    Регистрация
    28.12.2012
    Адрес
    Москва
    Сообщений
    4,089

    По умолчанию Re: помогите подключить SOLO 2C

    лучше искать пленочные. подойдут К73-17 на 63В, как раз есть такой номинал цельным конденсатором.
    либо китайские CL-20.

  16. #16
    Новичок
    Автор темы

    Регистрация
    15.03.2015
    Сообщений
    7

    По умолчанию Re: помогите подключить SOLO 2C

    Собрал. Всё работает. Спасибо!!!

Социальные закладки

Социальные закладки

Ваши права

  • Вы не можете создавать новые темы
  • Вы не можете отвечать в темах
  • Вы не можете прикреплять вложения
  • Вы не можете редактировать свои сообщения
  •