Страница 1 из 4 123 ... Последняя
Показано с 1 по 20 из 66

Тема: Yamaha NS-555 Твик кроссовера, нужен совет

  1. #1
    Новичок
    Автор темы
    Аватар для Muxei
    Регистрация
    12.01.2015
    Адрес
    Лобня
    Сообщений
    10

    По умолчанию Yamaha NS-555 Твик кроссовера, нужен совет

    Всем доброго дня суток.
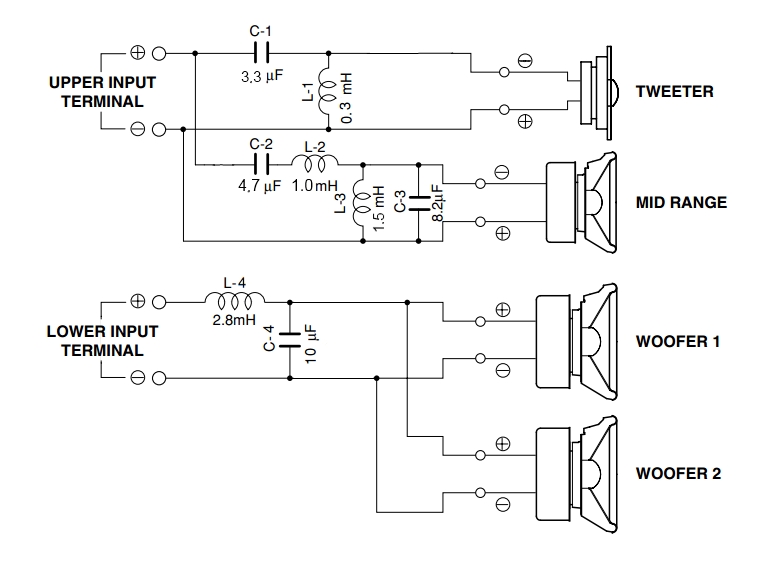
    Нужна помощь в твике кроссовера акустики Yamaha NS-555.

    Нажмите на изображение для увеличения. 

Название:	726695w.jpg 
Просмотров:	3591 
Размер:	107.2 Кб 
ID:	226746Нажмите на изображение для увеличения. 

Название:	726696w.jpg 
Просмотров:	3217 
Размер:	107.4 Кб 
ID:	226747

    Красным помечены элементы для замены.

    Сам не особо разбираюсь, но по данным колонкам нашел только такую информацию.
    Собственно вопрос, как по Вашему изменены элементы кроссовера, верно?

    Так же нашел вот такую инфу
    С1 4.8
    С2 30-40
    С3 10
    С4 40-80

    L1 0,1 - 0,3
    L2 3 - 4,7
    L3 1
    L4 тут примерно правильно

  2. #2
    Завсегдатай Аватар для locki
    Регистрация
    03.06.2008
    Адрес
    Москва/Дубна 5/2
    Возраст
    46
    Сообщений
    1,212

    По умолчанию Re: Yamaha NS-555 Твик кроссовера, нужен совет

    Непонятен смысл замены номиналов, обьясните... Если я правильно понял справа оригинальная схема, а слева схема, как она вам видится?
    "Мой князь - Князь Тишины..."

  3. #3
    Новичок
    Автор темы
    Аватар для Muxei
    Регистрация
    12.01.2015
    Адрес
    Лобня
    Сообщений
    10

    По умолчанию Re: Yamaha NS-555 Твик кроссовера, нужен совет

    Цитата Сообщение от locki Посмотреть сообщение
    Непонятен смысл замены номиналов, обьясните... Если я правильно понял справа оригинальная схема, а слева схема, как она вам видится?
    На данный момент у колонок нет средних, в обзоре тоже виден провал. В одной из колонок я заменил 4.7 на 30Мф и 8.2 на 10. Средний стали получше.
    Вот и хочу понять правильно ли пишут что номиналы нужно менять.

  4. #4
    Завсегдатай Аватар для locki
    Регистрация
    03.06.2008
    Адрес
    Москва/Дубна 5/2
    Возраст
    46
    Сообщений
    1,212

    По умолчанию Re: Yamaha NS-555 Твик кроссовера, нужен совет

    А... Ну если художник так видит, то конечно.... А вообще то, на всякий случай лучше купить измерительный микрофон, освоить программы, прежде чем лезть... А то так может получится что-нить типаНажмите на изображение для увеличения. 

Название:	andy-warhol-marilyn-monroe.jpg 
Просмотров:	750 
Размер:	232.7 Кб 
ID:	226750 ну, мягко выражаясь, на любителя-))))
    Зы: чувствительность полосы можно понизить последовательным резистором...
    Последний раз редактировалось locki; 12.01.2015 в 12:47.
    "Мой князь - Князь Тишины..."

  5. #5
    Новичок
    Автор темы
    Аватар для Muxei
    Регистрация
    12.01.2015
    Адрес
    Лобня
    Сообщений
    10

    По умолчанию Re: Yamaha NS-555 Твик кроссовера, нужен совет

    Цитата Сообщение от locki Посмотреть сообщение
    А... Ну если художник так видит, то конечно.... А вообще то, на всякий случай лучше купить измерительный микрофон, освоить программы, прежде чем лезть... А то так может получится что-нить типаНажмите на изображение для увеличения. 

Название:	andy-warhol-marilyn-monroe.jpg 
Просмотров:	750 
Размер:	232.7 Кб 
ID:	226750 ну, мягко выражаясь, на любителя-))))
    Зы: чувствительность полосы можно понизить последовательным резистором...
    Я понимаю Вас, тогда другой вопрос.

    Что я получу заменив конденсаторы другими номиналами.
    И что вообще дает замена к примеру конденсатора 4.7 на 30мф в СЧ цепи. Почему СЧ появились.

  6. #6
    Частый гость
    Регистрация
    01.03.2007
    Адрес
    Москва
    Возраст
    50
    Сообщений
    410

    По умолчанию Re: Yamaha NS-555 Твик кроссовера, нужен совет

    Muxei, Была данная акустика.Нечего там менять.Корпуса неплохие, только там не рояльный лак, а пленка под лак.

  7. #7
    Завсегдатай Аватар для locki
    Регистрация
    03.06.2008
    Адрес
    Москва/Дубна 5/2
    Возраст
    46
    Сообщений
    1,212

    По умолчанию Re: Yamaha NS-555 Твик кроссовера, нужен совет

    Цитата Сообщение от Muxei Посмотреть сообщение
    И что вообще дает замена к примеру конденсатора 4.7 на 30мф в СЧ цепи.
    Получилось как на фотке Энди Ворфла. Заменили кондер, что то поменялось (а именно нижняя частота воспроизведения сч звена, то есть оно стало играть ниже),- вам понравилось. Так и в картине по любому одна из 9 "Монро" кому-нить понравится. Но это не значит, что эта Монро от Ворфла, хоть и списана с фотки похожа на реальную Монро... Ой... что то мудрено получилось... Ну да ладно.
    Заменив на другие номиналы "отбалды" (без измерений) вы перекосите сведение полос, это будет неправильно сведенная акустика, но если вам нравится, то всегда можно сказать перефразировав - "А я так слышу!" ))))
    "Мой князь - Князь Тишины..."

  8. #8
    Новичок
    Регистрация
    15.02.2016
    Сообщений
    6

    По умолчанию Re: Yamaha NS-555 Твик кроссовера, нужен совет

    Muxei, Деление частот сч нч звена по заводу находится по идее 1.2-1.3 кГц. В новой схеме изменены номиналы, чтоб сместить раздел сч-нч по идее в район 300-350 Гц. Что расширит полосу сч динамика. По заводскому нижнюю середину отыгрывают НЧ. Мне кажется стоит сместить частоту раздела сч-нч ниже, да бы только сч динамик не подвел качеством. Чтоб средняя полоса полностью играла на сч динамике. Ведь сч полоса самая информативная для уха человека.
    Я тоже видел данную схему. Подумывал переделать, но так и не рискнул. Боюсь попортить)) Хотя вернуть назад не проблема.
    Почему задумывался о переделке. Были у меня до этого ns 333, как играли в целом нравились, и верх и середина, единственно не доставало баса. Саб в принципе дополнял, но не очень мне нравился бас этого саба. Покупка хорошего саба + стойки под колонки вышли бы даже дороже 555. Прикинул, что ns-555 по вч и сч полосе одинаковы, только динамами нч дополнены, плюс стойки не надо покупать (плюс масло в огонь добавил лестный обзор журнал SalonAV про 555).
    И взял 555. Был у меня 1 день, когда воочию сравнивал 555 и 333. И очень удивился 333 по средним играли раскрыто и более разборчиво по отношению к 555. У 555 ощущение буд-то середина завалена. Посмотрел, вч-сч в противофазе, нч фаза подключены. Взял и развернул Вч-сч в фазу. Субъективно кажется, что средние улучшились. Сравнил с 333, все таки до 333 им далеко. Понятно одно, 3 полосы состыковать гораздо сложнее, плюс учесть все временный задержки, чтоб не получалось прогиба или горба в частоте раздела и заводом 555 не очень хорошо отстроены. Пока еще верю при правильной настройке фильтров и грамотной стыковке излучателей эта акустика покажет свою музыкальность. Где бы взять отлично отстроенную схему фильтров под эти колонки, со всеми измерениями результатов)))...
    Последний раз редактировалось Jman; 16.02.2016 в 02:43.

  9. #9
    Завсегдатай Аватар для nvv957
    Регистрация
    17.03.2008
    Адрес
    Воронеж
    Возраст
    67
    Сообщений
    1,519

    По умолчанию Re: Yamaha NS-555 Твик кроссовера, нужен совет

    Цитата Сообщение от Jman Посмотреть сообщение
    Где бы взять отлично отстроенную схему фильтров под эти колонки, со всеми измерениями результатов)))...
    Взять микрофон , софт и отстроить схему, разброс динов и прочие нюансы в колонке ни куда не денешь. Вам уже дали верный совет -
    Цитата Сообщение от locki Посмотреть сообщение
    А вообще то, на всякий случай лучше купить измерительный микрофон, освоить программы, прежде чем лезть.
    либо доверить свою прелесть в правильные руки и голову.

  10. #10
    Завсегдатай Аватар для meshin
    Регистрация
    18.10.2007
    Адрес
    Новокузнецк
    Сообщений
    1,944

    По умолчанию Re: Yamaha NS-555 Твик кроссовера, нужен совет

    Вполне реально, СЧ динамику вылететь при снижении его раздела НЧ/СЧ. Особенно при хорошо "наваленном волюмэ"!

  11. #11

    По умолчанию Re: Yamaha NS-555 Твик кроссовера, нужен совет

    Что-то я не пойму вас, господа - человек спрашивает не делал ли кто твик, а вы ему - купи микрофон, освой проги, изучи теорию и станешь таким же мудрым как мы ... Класс ...

    ---------- Сообщение добавлено 20:45 ---------- Предыдущее сообщение было 20:42 ----------

    И в NS 333 мидбасс - это не сч дин ямахи 555 - другой там динамик, вот и играет иначе.

    ---------- Сообщение добавлено 21:00 ---------- Предыдущее сообщение было 20:45 ----------

    и ОСОБЕННО НРАВИТСЯ ТИПИЧНЫЙ СОВЕТ - ОТДАТЬ В ПРАВИЛЬНЫЕ РУКИ (очевидно ваши) - хоть что-нибудь новенькое придумали, повторяют одно и тоже ... Отдать вместе с ушами и комнатой заказчика ?

  12. #12
    Завсегдатай
    Регистрация
    07.07.2009
    Сообщений
    6,495

    По умолчанию Re: Yamaha NS-555 Твик кроссовера, нужен совет

    Меня смутили номиналы емкостей в фильтрах НЧ и СЧ, правая схема. Такое впечатление, что их намеренно занизили на порядок. Не может входная ёмкость на среднике быть 4.7 мкф, хоть тресни.Там 47-68-100мк привычные номиналы.

  13. #13
    Hate cookies Аватар для abonent007
    Регистрация
    15.04.2009
    Адрес
    Минск
    Сообщений
    2,426

    По умолчанию Re: Yamaha NS-555 Твик кроссовера, нужен совет

    Цитата Сообщение от Бока Посмотреть сообщение
    Не может входная ёмкость на среднике быть 4.7 мкф, хоть тресни.
    Это да. Кроме того там два паралельных НЧ так и просяться чтоб их разделили на вуфер и мидбас

  14. #14
    Завсегдатай Аватар для Shidim
    Регистрация
    16.06.2011
    Адрес
    Челябинск
    Возраст
    55
    Сообщений
    2,137

    По умолчанию Re: Yamaha NS-555 Твик кроссовера, нужен совет

    Детальки в самих АС именно тех номиналов, что на схеме справа. Обваливает эта Ямаха СЧ с права акустически, за счёт того, что "средник" находится в волноводе.
    3,5 полосы был бы возможно лучший вариант. Так как раздел высокий расстояние от нижнего мида, до СЧ не оптимально. Но как не странно с места прослушивания уже от 2,5м, этого не услышать.

  15. #15
    Старый знакомый
    Регистрация
    21.01.2011
    Адрес
    Оренбург
    Сообщений
    741

    По умолчанию Re: Yamaha NS-555 Твик кроссовера, нужен совет

    Цитата Сообщение от ЕвгНик Посмотреть сообщение
    6 ом - динамик
    Динамик - это не резистор.

  16. #16
    Завсегдатай Аватар для diman_dda
    Регистрация
    14.08.2010
    Адрес
    Краснодарский край
    Возраст
    38
    Сообщений
    2,623

    По умолчанию Re: Yamaha NS-555 Твик кроссовера, нужен совет

    Цитата Сообщение от ЕвгНик Посмотреть сообщение
    и вообще, как я понимаю, при расчётах дин как резистор и рассматривают
    Не понимаешь.
    Эта программа не годится. Поставь визатоновский boxsim, возьми из его базы какой нибудь НЧ-СЧ динамик и промоделируй с ним.
    Или, еще проще. Взять какой нибудь готовый проект отсюда https://boxsim-db.de/ и покрутить фильтр в симуляторе (boxsim).
    Тогда и придет понимание.
    Последний раз редактировалось diman_dda; 14.08.2017 в 20:49.

  17. #17
    Завсегдатай Аватар для diman_dda
    Регистрация
    14.08.2010
    Адрес
    Краснодарский край
    Возраст
    38
    Сообщений
    2,623

    По умолчанию Re: Yamaha NS-555 Твик кроссовера, нужен совет

    Цитата Сообщение от ЕвгНик Посмотреть сообщение
    Хотя думаю не шибко ошибаюсь, ну не на килОметр, надеюсь.
    Шибко, очень шибко.
    Цитата Сообщение от ЕвгНик Посмотреть сообщение
    А пока Вы ещё ничего не показали по стартовой теме
    А даты разве не видно? Топикстартер уже два года не пишет.

    По твоему "предложению" тоже все сказали, динамик это не резистор, и такой "расчет" не годится.

  18. #18
    Завсегдатай Аватар для Shidim
    Регистрация
    16.06.2011
    Адрес
    Челябинск
    Возраст
    55
    Сообщений
    2,137

    По умолчанию Re: Yamaha NS-555 Твик кроссовера, нужен совет

    Здесь видится два пути. Один скучный и долгий. Познать теорию, получить практику и уже на середине этого пути понять, что Ямаха при разработке данной модели руководствовалась некой концепцией и все ей в этой модели подчинено, выжат практически весь максимум в рамках ценовой категории. Короче скукатища.
    Второй путь более занимательный и яркий. Подобно алхимику пробовать всё новые и новые рецепты с различными ингредиентами,наслаждаясь игрой новых красок в звучании с удивлением замечая как одна и та же музыкальная пьеса может звучать по разному, а ведь всего то номиналы изменил.
    В итоге хобби будет одним и тем же, только подходы к нему разные.

    ---------- Сообщение добавлено 23:59 ---------- Предыдущее сообщение было 23:54 ----------

    Что значит битые пищалки? Мембраны помяты? Или другое?

  19. #19
    Завсегдатай Аватар для Shidim
    Регистрация
    16.06.2011
    Адрес
    Челябинск
    Возраст
    55
    Сообщений
    2,137

    По умолчанию Re: Yamaha NS-555 Твик кроссовера, нужен совет

    Я правильно понимаю, что слушаете вы 555 с убитыми пищалами? Если так то не спешить с выводами. Заменить ВЧ послушать, может и впрямь ничего больше менять и незахочится.

  20. #20
    Частый гость Аватар для zstk-nsk
    Регистрация
    20.11.2015
    Сообщений
    169

    По умолчанию Re: Yamaha NS-555 Твик кроссовера, нужен совет

    Просто любопытствую.

    А Вы пробовали эту акустику подключать к нормальному усилителю не забыв заменить штатные перемычки терминалов на нормальные (магазинные или самостоятельного изготовления) ? Когда у меня были такие AC , то я не испытывал недостатка в СЧ в конфигурации: усилитель Atoll IN100+нормальные перемычки на терминале и соединено всё это было кабелем 4mm2 длиной 2.5 метра.

Страница 1 из 4 123 ... Последняя

Социальные закладки

Социальные закладки

Ваши права

  • Вы не можете создавать новые темы
  • Вы не можете отвечать в темах
  • Вы не можете прикреплять вложения
  • Вы не можете редактировать свои сообщения
  •