Показано с 1 по 9 из 9

Тема: Solomon SL-20 сдох

  1. #1
    Завсегдатай
    Автор темы
    Аватар для igorkuz
    Регистрация
    11.06.2005
    Адрес
    Москва
    Возраст
    60
    Сообщений
    2,059

    По умолчанию Solomon SL-20 сдох

    Отслужив верой и правдой 5 лет, сдохла станция. Не кажет индикацию нагрева (это случилось чуть раньше) а пока был в командировке она тут стала дальше дохнуть и теперь не греет паяло вообще. Паяльники менял, получается именно станция. Кто ремонтировал?
    Кузнецов Игорь

  2. #2
    Завсегдатай Аватар для Fusion
    Регистрация
    24.06.2006
    Адрес
    Москва
    Возраст
    52
    Сообщений
    2,116

    По умолчанию Re: Solomon SL-20 сдох

    Игорь, да она простая как 5 копеек.
    Схема валяется в сети.

  3. #3
    Завсегдатай Аватар для Pilulkin
    Регистрация
    22.12.2008
    Адрес
    Москва
    Возраст
    78
    Сообщений
    3,717

    По умолчанию Re: Solomon SL-20 сдох

    Игорь,а как насчёт того чтобы - открыть и посмотреть?

  4. #4
    Завсегдатай
    Автор темы
    Аватар для igorkuz
    Регистрация
    11.06.2005
    Адрес
    Москва
    Возраст
    60
    Сообщений
    2,059

    По умолчанию Re: Solomon SL-20 сдох

    Так вот открыл и смотрю. Индикация не работает, а паяльник то работает то нет. Причем если его вывернуть на максиум, то он начинает грется и потом на нормальную температуру устанавливаешь - все работает какое то время, потом снова дохнет. И так по новой, а сразу с нормальной температуры не стартует. Внутри все чисто, ничего горелого нет.
    Кузнецов Игорь

  5. #5
    Частый гость Аватар для Vlad Zhdanov
    Регистрация
    08.04.2005
    Адрес
    Москва
    Возраст
    62
    Сообщений
    283

    По умолчанию Re: Solomon SL-20 сдох

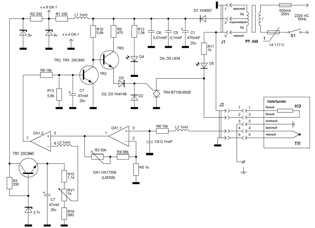
    Стабилитроны проверил?Нажмите на изображение для увеличения. 

Название:	solomon.png 
Просмотров:	1602 
Размер:	99.5 Кб 
ID:	148696

  6. #6
    Завсегдатай Аватар для Pilulkin
    Регистрация
    22.12.2008
    Адрес
    Москва
    Возраст
    78
    Сообщений
    3,717

    По умолчанию Re: Solomon SL-20 сдох

    Я бы начал с проверки контактов в разъёме и прозвонки термопары.
    P.S.Схема простая как "дверь" - найдёшь "косяк" без проблем.

  7. #7
    без фанатизма Аватар для Nota Bene
    Регистрация
    25.01.2005
    Адрес
    Tartaria
    Возраст
    70
    Сообщений
    4,577

    По умолчанию Re: Solomon SL-20 сдох

    Цитата Сообщение от igorkuz Посмотреть сообщение
    а паяльник то работает то нет.
    Там обычно подстроечный резистор барахлит (в усилителе сигнала с термопары). Менять его надо, предварительно замерив настроенный номинал.
    RV1 (рис.8) тут: http://www.remserv.ru/cgi/download/Solomon_part1.pdf
    Читать еще: http://www.remserv.ru/cgi/download/Solomon_part2.pdf
    http://www.remserv.ru/cgi/download/Solomon_part3.pdf
    Несколько лет назад наиболее популярным дефектом станций SL10—SL30 был отказ подстроечных
    резисторов типа SH085 вследствие применения в схемах некачественной партии резисторов.
    Так что, лучше все подстроечники заменить
    Я у себя менял.
    Прежде чем задать вопрос,- подумай, что ты будешь делать с ответом...

  8. #8
    Завсегдатай Аватар для Fusion
    Регистрация
    24.06.2006
    Адрес
    Москва
    Возраст
    52
    Сообщений
    2,116

    По умолчанию Re: Solomon SL-20 сдох

    у меня на аналоге 30-го была беда с проводом в самом паяльнике. Просто износился и плавал контакт. Внешне было ну прям один в один, хотя если тут не горит индикатор...

  9. #9
    Завсегдатай
    Автор темы
    Аватар для igorkuz
    Регистрация
    11.06.2005
    Адрес
    Москва
    Возраст
    60
    Сообщений
    2,059

    По умолчанию Re: Solomon SL-20 сдох

    Дык паяльники то менял.
    Кузнецов Игорь

Социальные закладки

Социальные закладки

Ваши права

  • Вы не можете создавать новые темы
  • Вы не можете отвечать в темах
  • Вы не можете прикреплять вложения
  • Вы не можете редактировать свои сообщения
  •