Показано с 1 по 10 из 10

Тема: Нужна схема микрофонного преда на транзисторах

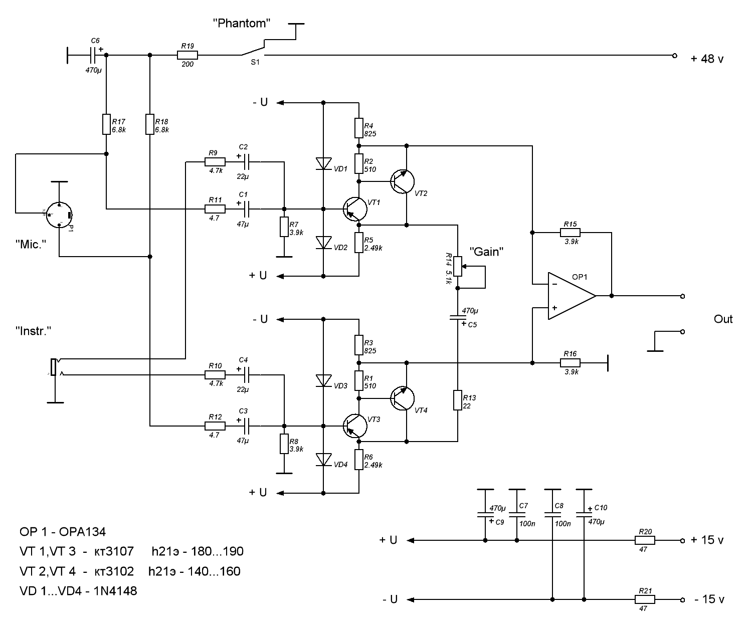
  1. #1
    Новичок
    Автор темы

    Регистрация
    29.11.2010
    Сообщений
    11

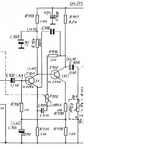
    По умолчанию Нужна схема микрофонного преда на транзисторах

    Можно ли в такой схеме операционный усилитель заменить каким-нибудь транзисторным каскадом и каким?. Или может есть какието готовые транзисторные схемы с диф каскадом на входе.
    Миниатюры Миниатюры Нажмите на изображение для увеличения. 

Название:	Микр. услил. Mackie.GIF 
Просмотров:	822 
Размер:	33.5 Кб 
ID:	116272  

  2. #2
    Новичок
    Автор темы

    Регистрация
    29.11.2010
    Сообщений
    11

    По умолчанию Re: Нужна схема микрофонного преда на транзисторах

    Каким образом можно добиться повышения входного наприжения при большой глубине ОС у такой схемы. Очень рад буду любой помощи.
    Миниатюры Миниатюры Нажмите на изображение для увеличения. 

Название:	Shema.JPG 
Просмотров:	462 
Размер:	32.0 Кб 
ID:	116374  

  3. #3
    Завсегдатай Аватар для mAxSpace
    Регистрация
    19.05.2008
    Адрес
    Москва
    Сообщений
    18,912

    По умолчанию Re: Нужна схема микрофонного преда на транзисторах

    А зачем делать оперционный усилитель на транзисторах и приобрести проблему с настройкой когда можно просто взять операционный усилитель или "вера" не позволяет ?
    Просто возьмите хороший ОУ и всего делов или у вас этим преследуется другая задача ?
    Кстати, в этой схеме больше на звук влияют входные электролиты - примерно на порядок-два.

  4. #4
    Новичок
    Автор темы

    Регистрация
    29.11.2010
    Сообщений
    11

    По умолчанию Re: Нужна схема микрофонного преда на транзисторах

    Цитата Сообщение от mAxSpace Посмотреть сообщение
    А зачем делать оперционный усилитель на транзисторах и приобрести проблему с настройкой когда можно просто взять операционный усилитель или "вера" не позволяет ?
    Просто возьмите хороший ОУ и всего делов или у вас этим преследуется другая задача ?
    Кстати, в этой схеме больше на звук влияют входные электролиты - примерно на порядок-два.
    Цель именно транзисторный преамп. В первой схема проще стоит вопрос с гейном но чем опер заменить незнаю нигде подобной схемы не нашел. Во втором случае на вход нельзя подать большой сигнал схема держит не более 200мв при усилении порядка 15дб что недостаточно. Что делать незнаю. Хочу создать универсальный усилитель чтоб и микрофон и линия.

  5. #5
    Завсегдатай Аватар для mAxSpace
    Регистрация
    19.05.2008
    Адрес
    Москва
    Сообщений
    18,912

    По умолчанию Re: Нужна схема микрофонного преда на транзисторах

    Цитата Сообщение от Fredd Посмотреть сообщение
    Хочу создать универсальный усилитель чтоб и микрофон и линия.
    Ну во первых без переключателя чувствительности этого не получиться, во вторых зачем усиливать "линию" ?
    Цитата Сообщение от Fredd Посмотреть сообщение
    Цель именно транзисторный преамп
    В том и дело что эта схема работает как балансная, т.е в ней происходит математическое вычисление двух синфазных сигналов и отделения "помех" Для этого нужен операционный усилитель, вы конечно можете его собрать на транзисторах но сути это не изменить - это будет операционный усилитель.
    Если вы принципиально не хотите в схеме преампа ОУ (микросхемного или транзисторного, хотя они оба транзисторные), то вам нужно искать принципиально другую схему. Если вы хотите иметь балансный вход то на входе вам потребуется входной транформатор, хороший/дорогой трансформатор, иначе смысл балансности утратиться либо вы поимеете большое колличество искажений, а скорее и то и другое.

  6. #6
    Новичок
    Автор темы

    Регистрация
    29.11.2010
    Сообщений
    11

    По умолчанию Re: Нужна схема микрофонного преда на транзисторах

    Симметрия мне в принципе не нужна. Проблема со второй схемой в том что снизится перегрузочная способность. Например у меня коэффициент усиления при минимуме ОС равен 200раз номинальное входное 1 мв. перегрузочная способность порядка 30дб, максимальное выходное напряжение 7в. При коэффициенте усиления 10 раз максимальное выходное достигнет всего 2 вольта так как вход не держит более 200мв. А микрофон порой способен легко его перегрузить. То-же произойдет и с линейним входом кототрый будет ослабляться на входе делителем. Как выйти из этой ситуации незнаю. И где можно найти схему аналога опера на транзисторах.

  7. #7
    Новичок
    Автор темы

    Регистрация
    29.11.2010
    Сообщений
    11

    По умолчанию Re: Нужна схема микрофонного преда на транзисторах

    Нашел подобную схему на лампах теперь думаю как заменить транзисторами последнюю лампу.
    Миниатюры Миниатюры Нажмите на изображение для увеличения. 

Название:	img47.gif 
Просмотров:	418 
Размер:	7.2 Кб 
ID:	116386  

  8. #8
    Старый знакомый Аватар для Tuvalu
    Регистрация
    23.04.2010
    Сообщений
    947

    По умолчанию Re: Нужна схема микрофонного преда на транзисторах

    Fredd, у Вас два требования (пожелания), идеологически совершенно противоположные друг другу. С одной стороны, нежелание применять ОУ, говорящее о каких-то экстраординарных запредельных требованиях к качеству. Мол, опробовал все неламповые топ-схемы (95% из которых содержат ОУ в явном или неявном (инструментальные усил.) виде, включая мегабаксовые SSL), устраивающие подавляющее число продюсеров и звукоинженеров, но, что-то там "не то" со звуком, а вот, чисто транзисторная схема - это будет "именно оно". С другой стороны, Ваша реплика о ненужности балансного (симметричного) входа, свидетельствующая о, скорее всего, нулевом опыте работы с профессиональным студийным оборудованием. А в концертной практике с многометровыми микр. кабелями, с обилием помех от мощного (светового, например) и цифрового оборудования без баланса - вообще никак. Разве, что караоке...
    Вы бы сказали, для чего Вам пред (для каких задач), и я (или кто-то из форумчан), возможно, помог бы схемой.

    Ну, а если Вы, всё же, настаиваете на своём, то в первой схеме можно оставить одно плечо, например, VT1, VT2, нижний вывод R13 - на землю. К эмиттеру VT2 подключить любой транзисторный усилитель с Кус примерно 5 - да, хоть точно такой же, как на VT1, VT2, настроенный на нужный Кус. Остальные упрощения сами собой разумеющиеся, но если возникнут вопросы - рисуйте, и мы подкорректируем. Замечу, что Вы лишаетесь фантомного питания, уровеь гармоник значительно вырастет (даже без учёта искажений нового усилителя), микрофоны, возможно, начнут фонить (зависит от конкретной ЭМ обстановки в помещении).
    Последний раз редактировалось Tuvalu; 07.03.2011 в 17:09.

  9. #9
    Новичок
    Автор темы

    Регистрация
    29.11.2010
    Сообщений
    11

    По умолчанию Re: Нужна схема микрофонного преда на транзисторах

    Цитата Сообщение от Tuvalu Посмотреть сообщение
    Fredd, у Вас два требования (пожелания), идеологически совершенно противоположные друг другу. С одной стороны, нежелание применять ОУ, говорящее о каких-то экстраординарных запредельных требованиях к качеству. Мол, опробовал все неламповые топ-схемы (95% из которых содержат ОУ в явном или неявном (инструментальные усил.) виде, включая мегабаксовые SSL), устраивающие подавляющее число продюсеров и звукоинженеров, но, что-то там "не то" со звуком, а вот, чисто транзисторная схема - это будет "именно оно". С другой стороны, Ваша реплика о ненужности балансного (симметричного) входа, свидетельствующая о, скорее всего, нулевом опыте работы с профессиональным студийным оборудованием. А в концертной практике с многометровыми микр. кабелями, с обилием помех от мощного (светового, например) и цифрового оборудования без баланса - вообще никак. Разве, что караоке...
    Вы бы сказали, для чего Вам пред (для каких задач), и я (или кто-то из форумчан), возможно, помог бы схемой.

    Ну, а если Вы, всё же, настаиваете на своём, то в первой схеме можно оставить одно плечо, например, VT1, VT2, нижний вывод R13 - на землю. К эмиттеру VT2 подключить любой транзисторный усилитель с Кус примерно 5 - да, хоть точно такой же, как на VT1, VT2, настроенный на нужный Кус. Остальные упрощения сами собой разумеющиеся, но если возникнут вопросы - рисуйте, и мы подкорректируем. Замечу, что Вы лишаетесь фантомного питания, уровеь гармоник значительно вырастет (даже без учёта искажений нового усилителя), микрофоны, возможно, начнут фонить (зависит от конкретной ЭМ обстановки в помещении).
    Начнем с начала. Мне понадобился небольшой микшер на 4 входа. Так как я люблю все делать сам вариант покупки я исключил. Я подумал сделать надо именно на транзисторах. Начал поиск подобных схем и ничего толкового я не нашел так как все они слишком простыми показались. Скачал несколько схем профессиональных транзисторных микшеров. Схема микшера Soundcraft Series 1 показалась достаточно не разумной. Series 2 схемотехника линейки лучше но схема микрофонно усилителя не стабильна к самовозбуждению. Остановился на варианте схемы от микшера вермона 1222. Но столкнулся с проблемой перегрузочной способности при малом усилении схемы. Тоесть при максимальном чувствительности для этой схемы перегрузочная способность равна 30 с лишним децибел. При чувствительности 1.55в перегрузочная способность всего 20дб и определяется она не максимальным выходным напряжением а входным. Т.е. в первом случае ны выходе можно получить 6 в неискаженного сигнала, а во втором всего 1,2 в. Так как максимум на входе 300мв умножаем на 4.
    Вот если бы удалось решить эту делему. Как я понимаю нужно увеличить напряжение К-Э первого транзистора и ток второго но тогда возрастет шум насколько я понимаю. Увеличим напряжение на колекторе 1 транзистора возрастет падение на эмитере 2 что тоже не хорошо. Еще
    ведь у этой схемы переменное входное сопротивление.
    Миниатюры Миниатюры Нажмите на изображение для увеличения. 

Название:	1222.JPG 
Просмотров:	368 
Размер:	47.9 Кб 
ID:	116657  

  10. #10
    Старый знакомый
    Регистрация
    05.05.2006
    Адрес
    Kiev
    Возраст
    61
    Сообщений
    500

    По умолчанию Re: Нужна схема микрофонного преда на транзисторах

    Нажмите на изображение для увеличения. 

Название:	mosika_1.jpg 
Просмотров:	568 
Размер:	7.2 Кб 
ID:	117067
    Уважаемый Фред!
    Вы хотите бесплатно знать Hi-END секреты. Вот первый; между 1 и 2 транзисторами ставитса Hi- ендовский светодиод и напряжение коллектора1 транзистора поднимается, а напряжение эмиттера 2 транзистора-нет.

Социальные закладки

Социальные закладки

Ваши права

  • Вы не можете создавать новые темы
  • Вы не можете отвечать в темах
  • Вы не можете прикреплять вложения
  • Вы не можете редактировать свои сообщения
  •