Показано с 1 по 13 из 13

Тема: подскажите как померить ток покоя?

  1. #1
    Новичок
    Автор темы

    Регистрация
    23.09.2006
    Сообщений
    45

    По умолчанию подскажите как померить ток покоя?

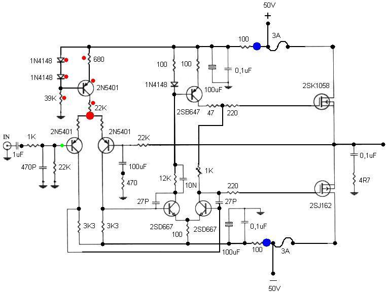
    Собрал усилитель по этой схеме: Нажмите на изображение для увеличения. 

Название:	FINAL.JPG 
Просмотров:	1786 
Размер:	46.6 Кб 
ID:	97569 ,все работает но есть одно ноне смог померить ток покоя... Подскажите где надо мерить ток покоя в данной схеме и как? Зарание благодарен

  2. #2
    Старый знакомый
    Регистрация
    08.03.2008
    Адрес
    Тарасовка
    Сообщений
    970

    По умолчанию Re: подскажите как померить ток покоя?

    Ну, натурально - амперметр на пределе 10А в разрыв одного из питаний, делов то

  3. #3
    Новичок
    Автор темы

    Регистрация
    23.09.2006
    Сообщений
    45

    По умолчанию Re: подскажите как померить ток покоя?

    Мммм пробовал что то не очень получилось, непонятны сами действия. надо ли сигнал подавать какой нибудь( если надо то какой???), читал что через резистор можно и смотреть на нем падения напряжение после чего вывести через формулу "закон Ома", так вот какой или куда этот резистор присоединить... Если не сложно не могли бы выручить и по шагам описать сам тех процесс, думаю многим новичкам это помогло бы в будущем Пока копался с усилком появился еще один вопрос, есть у меня усилок ротель ра-04 так у него входное сопротивление померить получается, а на самопальном оно бесконечно, почему так???
    Последний раз редактировалось exsentrik; 20.09.2010 в 03:26.

  4. #4
    Завсегдатай Аватар для Vjumajlo
    Регистрация
    11.04.2009
    Адрес
    ДВР
    Возраст
    64
    Сообщений
    4,276

    По умолчанию Re: подскажите как померить ток покоя?

    Цитата Сообщение от kastor666 Посмотреть сообщение
    Ну, натурально - амперметр на пределе 10А в разрыв одного из питаний, делов то
    А почему бы и не 20(если есть). Мультик секунд 10 выдержит.
    Цитата Сообщение от exsentrik Посмотреть сообщение
    Если не сложно не могли бы выручить и по шагам описать сам тех процесс
    exsentrik, Кастор пошутил, но дествительно, так и сделай.
    Подключи вместо нагрузки резистор ом на 100, выведи подстроечник 1кОм в положение, соответствующее минимальному сопротивлению(пусть полевики закроются). Затем в разрыв питания(вместо одного из предохранителей) включи миллиамперметр(пусть даже с пределом 10А). Подай питание, плавненько поворачивая потенциометр выведи ток покоя(какой тебе нужно) через выходные транзисторы. Оставь так минут на 10-15 и понаблюдай, будет-ли изменятся установленное значение. Никаких сигналов подавать не нужно.
    Выключи, вставь предохранитель на место, погоняй усилок на реальном сигнале с реальной нагрузкой. После прогрева опять проверь ток покоя.
    ! Манипуляции с предохранителями можно делать только с выключенным питанием и с разряженными конденсаторами БП !
    В голове есть не только рот, чтобы говорить и есть, но и мозг, чтобы хоть иногда вспоминать, что он там есть.
    Думай. Думай всегда…
    И даже, если нечем думать, напрягись - мысль обязательно появится. Иначе ты никто. (Вова)

  5. #5
    Старый знакомый
    Регистрация
    08.03.2008
    Адрес
    Тарасовка
    Сообщений
    970

    По умолчанию Re: подскажите как померить ток покоя?

    Цитата Сообщение от Vjumajlo Посмотреть сообщение
    Мультик секунд 10 выдержит
    Это что за бред еще, извините пожалуйста? С чего вдруг ток покоя, величина в пределах 1А повредит мультиметр? Да пусть хоть 10А - мультиметру что с того?


    Цитата Сообщение от Vjumajlo Посмотреть сообщение
    пусть даже с пределом 10А).
    Это при первом включении, а точно не выставить. Но и 200мА предел нельзя так просто включать - сгорит защитный предохранитель в самом мультиметре при включении усилителя либо в процессе подстройки - при повышении тока и получим шикарный перекос напруги со всеми вытекающими!

    Правильнее всего(без шуток) делать так - в разрыв питания включаем резистор 0,22-0,5 Ом и измеряя падение напряжения на нем выставляем ток покоя(закон Ома вспоминаем ), смотрим за стабильностью при времени/прогреву и убираем резистор - вуаля!Ток выставлен, и, заметьте - совершенно безопасно для мультиметра и усилителя

  6. #6
    Завсегдатай Аватар для Vjumajlo
    Регистрация
    11.04.2009
    Адрес
    ДВР
    Возраст
    64
    Сообщений
    4,276

    По умолчанию Re: подскажите как померить ток покоя?

    Цитата Сообщение от kastor666 Посмотреть сообщение
    Это что за бред еще, извините пожалуйста?

    Offтопик:
    Извиняю, пожалуйста. Бред насчёт 20 - эт шутка была.
    kastor666, думаешь, закон Ома вспомнится, если человек не знает где и как ток покоя выставить?
    exsentrik, эт тоже шутка.
    В голове есть не только рот, чтобы говорить и есть, но и мозг, чтобы хоть иногда вспоминать, что он там есть.
    Думай. Думай всегда…
    И даже, если нечем думать, напрягись - мысль обязательно появится. Иначе ты никто. (Вова)

  7. #7
    Новичок
    Автор темы

    Регистрация
    23.09.2006
    Сообщений
    45

    По умолчанию Re: подскажите как померить ток покоя?

    Врятли я обижусь)), усилитель для меня это нью, а с шутками и юмором все же веселее... спс за ответы сейчас буду пробовать, если не получиться отпишусь, да не полетят транзисторы к чертовой бабушке

    ---------- Добавлено в 23:20 ---------- Предыдущее сообщение в 23:01 ----------

    Еще вот вспомнил, хотелось бы услышать ваше мнение по поводу почему не получается померить входное сопротивление

  8. #8
    Старый знакомый
    Регистрация
    08.03.2008
    Адрес
    Тарасовка
    Сообщений
    970

    По умолчанию Re: подскажите как померить ток покоя?

    Цитата Сообщение от exsentrik Посмотреть сообщение
    почему не получается померить входное сопротивление
    Ну не мультиметром же его надо мерить, в самом то деле!

  9. #9
    Усидчивый Аватар для AS79
    Регистрация
    21.07.2004
    Адрес
    Ярославль
    Возраст
    73
    Сообщений
    1,105

    По умолчанию Re: подскажите как померить ток покоя?

    Цитата Сообщение от exsentrik Посмотреть сообщение
    Еще вот вспомнил, хотелось бы услышать ваше мнение по поводу почему не получается померить входное сопротивление
    1. Подаем сигнал на вход (Sin)
    2. Измеряем сигнал на выходе
    3. Включаем на вход последовательно R-переменное
    4. Крутим его пока сигнал на выходе не уменьшиться в 2 раза
    5. Измеряем мультиметром R- это и будет входное сопротивление

    Так что можно и мультиметром

    Для измерения тока покоя надо впаять сопротивление 0.2 Ом в сток выходного транзистора и измерить падение напряжения на нем. Это сопротивление можно и оставить в плате, предусмотрев возможность впаивания перемычки.
    Последний раз редактировалось AS79; 21.09.2010 в 07:03.
    Александр.
    Победа будет за нами.

  10. #10
    Новичок
    Автор темы

    Регистрация
    23.09.2006
    Сообщений
    45

    По умолчанию Re: подскажите как померить ток покоя?

    Цитата Сообщение от kastor666 Посмотреть сообщение
    Ну не мультиметром же его надо мерить, в самом то деле!
    Пардонте я только учусь будем стараться, кстати вроди как получилось измерить ток покоя по методике описанной в 5 посте спс большое. Что касаеться мультиметра и входного сопротивления, как так вышло что у ротеля получилось померить входное (над будет разобрать его, посмотреть что там)

  11. #11
    Старый знакомый
    Регистрация
    08.03.2008
    Адрес
    Тарасовка
    Сообщений
    970

    По умолчанию Re: подскажите как померить ток покоя?

    Цитата Сообщение от exsentrik Посмотреть сообщение
    вроди как получилось измерить ток покоя по методике описанной в 5
    должно 100% получиться

    Цитата Сообщение от AS79 Посмотреть сообщение
    1. Подаем сигнал на вход (Sin)
    2. Измеряем сигнал на выходе
    3. Включаем на вход последовательно R-переменное
    4. Крутим его пока сигнал на выходе не уменьшиться в 2 раза
    5. Измеряем мультиметром R- это и будет входное сопротивление
    Входы -выходы... Подробней надо, не разобраться

    ---------- Добавлено в 00:50 ---------- Предыдущее сообщение в 00:48 ----------

    Цитата Сообщение от exsentrik Посмотреть сообщение
    так вышло что у ротеля получилось померить входное
    Мультиметром можно померить сопротивление переменному току, входной импеданс зависит от него весьма косвенно.

  12. #12
    Завсегдатай Аватар для meshin
    Регистрация
    18.10.2007
    Адрес
    Новокузнецк
    Сообщений
    1,944

    По умолчанию Re: подскажите как померить ток покоя?

    Вместо предохранителей установить сопротивления на 100 ом ватта на два. Измерять падение напряжения на любом, а можно и на двух сразу при наличии двух мультиметров. 1V=0.01A(10mA). Жив мультиметр потому как на вольтах, жив выход усилителя при любой ситуации. Просто задымят сопротивления если что не так.

  13. #13
    Старый знакомый
    Регистрация
    08.03.2008
    Адрес
    Тарасовка
    Сообщений
    970

    По умолчанию Re: подскажите как померить ток покоя?

    Цитата Сообщение от meshin Посмотреть сообщение
    Вместо предохранителей установить сопротивления на 100 ом ватта на два.
    Подходит для совсем маленьких токов или при запуске усилителя. А поскольку обычно это 100 и даже 200мА, то такие номиналы явно не годятся! А в раз 100меньше - самое оно

    Цитата Сообщение от meshin Посмотреть сообщение
    можно и на двух сразу при наличии двух мультиметров
    Неужели отменили тот факт, что ток на всех участках цепи одинаков?

Социальные закладки

Социальные закладки

Ваши права

  • Вы не можете создавать новые темы
  • Вы не можете отвечать в темах
  • Вы не можете прикреплять вложения
  • Вы не можете редактировать свои сообщения
  •