Показано с 1 по 18 из 18

Тема: PCM2704 вопросы новичка

  1. #1
    Новичок
    Автор темы
    Аватар для Алексей17
    Регистрация
    09.05.2010
    Адрес
    Казахстан, Усть-Каменогорск
    Возраст
    31
    Сообщений
    5

    По умолчанию PCM2704 вопросы новичка

    Здрасте!!! Очень хочется собрать качественный усб цап так как на приличную звуковуху денег нет, недавно пришли детальки семплами с TI , PCM2704, PCM1795/6, DIR9001, OPA2132 и 4580. паяльник в руках держу пол жизни, так что с построикои трудностеи не возникнет, за исключением двустороннеи платы и смд, есть только обычные детали.
    Подскажите что и как слдует делать, по питанию разумеется внешнее, но вот непонятно питание 2704 от усб или непонятным образом от блока питания, понял что идет через бусины, это вроде обмотоного проволкои феритового кольца да? Что такое Suspend и для чего он нужен, вроди как это для упраления громкостью? и можно ли от этого избавиться?
    Очень много вопросов про DIR и PCM как это все объединить? Если можно выложите схему пожалста)) Зарание благодарен!!! наверное в развитии темы буду задовать много тупых вопросов уж очень хочу все понять))

  2. #2
    Завсегдатай Аватар для Оллема
    Регистрация
    11.09.2005
    Сообщений
    3,871

    По умолчанию Re: PCM2704 вопросы новичка

    Цитата Сообщение от Алексей17 Посмотреть сообщение
    Здрасте!!! Очень хочется собрать качественный усб цап так как на приличную звуковуху денег нет, недавно пришли детальки семплами с TI , PCM2704, PCM1795/6, DIR9001, OPA2132 и 4580. паяльник в руках держу пол жизни, так что с построикои трудностеи не возникнет, за исключением двустороннеи платы и смд, есть только обычные детали.
    Подскажите что и как слдует делать, по питанию разумеется внешнее, но вот непонятно питание 2704 от усб или непонятным образом от блока питания, понял что идет через бусины, это вроде обмотоного проволкои феритового кольца да? Что такое Suspend и для чего он нужен, вроди как это для упраления громкостью? и можно ли от этого избавиться?
    Очень много вопросов про DIR и PCM как это все объединить? Если можно выложите схему пожалста)) Зарание благодарен!!! наверное в развитии темы буду задовать много тупых вопросов уж очень хочу все понять))
    Не надо задавать много тупых вопросов.
    Ты, конечно, думаешь, что сейчас все должны броситься объяснять тебе все азы цапостроения, а ты, сидя на диванчике, будешь требовать - понятнее объясняйте!
    Изволь для начала самостоятельно изучить тему. Почитай тут на форуме про подобные конструкции, попользуйся поиском.
    Когда будешь иметь представление о предмете, тогда и задавай вопросы конкретно по теме.

  3. #3
    Завсегдатай Аватар для Grigori G.
    Регистрация
    13.05.2006
    Адрес
    Estonia
    Возраст
    46
    Сообщений
    1,644

    По умолчанию Re: PCM2704 вопросы новичка

    Цитата Сообщение от Алексей17 Посмотреть сообщение
    Очень много вопросов про DIR и PCM как это все объединить? Если можно выложите схему пожалста
    А поконкретнее, что именно спрашиваете? Схем много, вариантов исполнения тоже - каждый делает исходя из имеющейся в наличии комплектухи, знаний и личного опыта. В даташитах на микросхемы есть ответы почти на все вопросы.

    Цитата Сообщение от Алексей17 Посмотреть сообщение
    Подскажите что и как слдует делать, по питанию разумеется внешнее, но вот непонятно питание 2704 от усб или непонятным образом от блока питания, понял что идет через бусины, это вроде обмотоного проволкои феритового кольца да? Что такое Suspend и для чего он нужен, вроди как это для упраления громкостью? и можно ли от этого избавиться?
    Раз смогли заказать сэмплы, значит знаете где искать даташит на 2704? Там все разжевано, с примерами схем.
    Вообще, для начала стОит разобраться в основах цапостроения. Многие вопросы сами собой исчезнут.
    Далее, здесь на форуме в "цапострое" есть несколько веток "цап своими руками" - почитайте, поймете суть.

    Пока что конкретных вопросов не вижу...
    нет ничего более вечного, чем то, что замотано синей изолентой...

  4. #4
    Новичок
    Автор темы
    Аватар для Алексей17
    Регистрация
    09.05.2010
    Адрес
    Казахстан, Усть-Каменогорск
    Возраст
    31
    Сообщений
    5

    По умолчанию Re: PCM2704 вопросы новичка

    Цитата Сообщение от Grigori G. Посмотреть сообщение
    А поконкретнее, что именно спрашиваете? Схем много, вариантов исполнения тоже - каждый делает исходя из имеющейся в наличии комплектухи, знаний и личного опыта. В даташитах на микросхемы есть ответы почти на все вопросы.
    Раз смогли заказать сэмплы, значит знаете где искать даташит на 2704? Там все разжевано, с примерами схем.
    Вообще, для начала стОит разобраться в основах цапостроения. Многие вопросы сами собой исчезнут.
    Далее, здесь на форуме в "цапострое" есть несколько веток "цап своими руками" - почитайте, поймете суть.
    Пока что конкретных вопросов не вижу...
    Я около 2х недель изучал форум, про 2704 вопросов нет кроме того, что такое suspend и зачем это нужно
    К сожалению я не силен в техническом англииском могу только разговорную лексику уровня интермидиат да и переводчик выдает чушь даташиты для меня темновато, но основную мысль и схемы оттуда я понимаю.
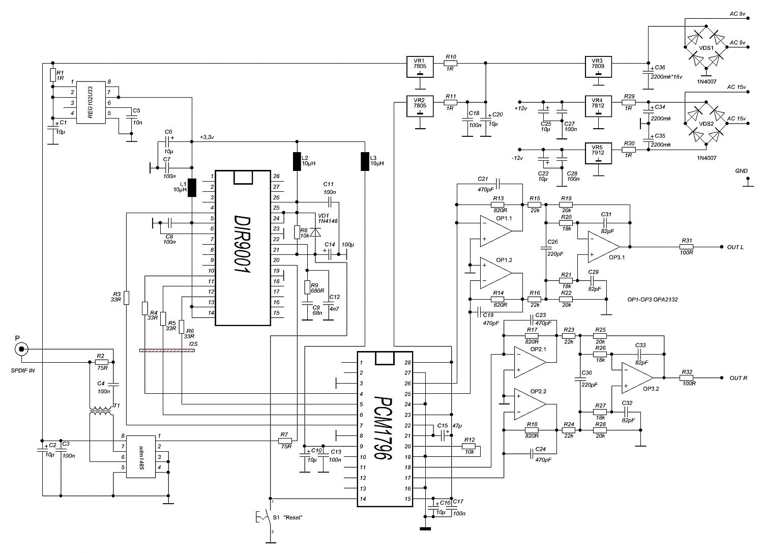
    На форуме в теме про дир9001 и псм1796 есть схема https://forum.vegalab.ru/attachment....4&d=1249391912 она мне нравится да и вопросы как раз про нее, я не стал писать в тои ветки по тому что она заканчивается совершенно запредельными для меня терминами инженеров электронщиков вот и создал нувую...
    ну собственно что мне не понятно:
    1 почему очень много свободных контактов, ведь в даташитах они все както задеиствованы?
    2 на схемк в даташите у дир есть кварц а на тои его нет, что дает этот кварц, лучше с ним или без него?
    3 также очень интересует микросхема адм1485, точнее ее необходимость.
    4 нужно ли делать трансформатор для спидиф"а если планирую подавать с 2704 которая будет в нескольких сантиметрах от дир?

  5. #5
    Завсегдатай Аватар для Grigori G.
    Регистрация
    13.05.2006
    Адрес
    Estonia
    Возраст
    46
    Сообщений
    1,644

    По умолчанию Re: PCM2704 вопросы новичка

    Цитата Сообщение от Алексей17 Посмотреть сообщение
    про 2704 вопросов нет кроме того, что такое suspend и зачем это нужно
    Вам это не нужно. просто не используйте этот выход

    The PCM2704/5/6/7 enters the suspend state after the USB bus has been in a constant idle state for
    approximately 5 ms. While the PCM2704/5/6/7 is in the suspend state, SSPND flag (pin 27 for PCM2704/5,
    pin 11 for PCM2706/7) is asserted. The PCM2704/5/6/7 wakes up immediately when detecting the non-idle state
    on the USB bus.

    Цитата Сообщение от Алексей17 Посмотреть сообщение
    1 почему очень много свободных контактов, ведь в даташитах они все както задеиствованы?
    Потому, что в ДАННОЙ схеме они не нужны

    Цитата Сообщение от Алексей17 Посмотреть сообщение
    2 на схемк в даташите у дир есть кварц а на тои его нет, что дает этот кварц, лучше с ним или без него?
    Если внимательно прочитать даташит, то там сказано, что кварц может использоваться 1. для определения входной частоты (выходы FSOUT0, FSOUT1), 2. для тактования выходной шины в некоторых случаях (например при отсутствии входного сигнала). Но это опять таки нам не нужно, все тактуется от встроенной в DIR9001 ФАПЧ. Вывод: кварц не нужен.

    CKSEL 28 IN Pulldown 5-V tolerant TTL Selection of system clock source, Low: PLL (VCO) clock, High: XTI clock

    Цитата Сообщение от Алексей17 Посмотреть сообщение
    3 также очень интересует микросхема адм1485, точнее ее необходимость.
    Она формирует из коаксиального СПДИФ сигнал с уровнем ТТЛ, который требуется для DIR9001 (у DIR9001 нет своего формирователя ТТЛ на входе)

    Цитата Сообщение от Алексей17 Посмотреть сообщение
    4 нужно ли делать трансформатор для спидиф"а если планирую подавать с 2704 которая будет в нескольких сантиметрах от дир?
    В этом случае транс не нужен. И ADM1485 тоже не нужна. Просто подключаем выход PCM2704 на вход DIR9001, желательно через небольшой резистор 50-100 ом.
    нет ничего более вечного, чем то, что замотано синей изолентой...

  6. #6
    Новичок
    Автор темы
    Аватар для Алексей17
    Регистрация
    09.05.2010
    Адрес
    Казахстан, Усть-Каменогорск
    Возраст
    31
    Сообщений
    5

    По умолчанию Re: PCM2704 вопросы новичка

    Grigori G. спасибо, очень благодарен, это мне и нужно было узнать, в течение 4-5 днеи постараюсь нарисовать плату и вытравить ее.

  7. #7
    Завсегдатай
    Регистрация
    06.07.2008
    Адрес
    Ижевск
    Возраст
    39
    Сообщений
    1,120

    По умолчанию Re: PCM2704 вопросы новичка

    Поиск ещё тем полезен , что можно найдти готовую печатную плату и пообщатсья с её автором.

  8. #8
    Частый гость Аватар для Vorgen
    Регистрация
    28.07.2005
    Адрес
    Подмосковье
    Сообщений
    155

    По умолчанию Re: PCM2704 вопросы новичка

    Цитата Сообщение от Grigori G. Посмотреть сообщение
    Вывод: кварц не нужен
    В моей конструкции без кварца при переходе на следующий трек прослушивается щелчёк, в колонках не слышно, только в наушниках. Хотя он и тихий, раздражает.

  9. #9
    Завсегдатай Аватар для Grigori G.
    Регистрация
    13.05.2006
    Адрес
    Estonia
    Возраст
    46
    Сообщений
    1,644

    По умолчанию Re: PCM2704 вопросы новичка

    Цитата Сообщение от Vorgen Посмотреть сообщение
    В моей конструкции без кварца при переходе на следующий трек прослушивается щелчёк, в колонках не слышно, только в наушниках. Хотя он и тихий, раздражает.
    А при чем здесь вообще кварц? Он никак не участвует в декодировании СПДИФ потока.
    Кстати, в вашей схеме, случайно, вывод CKSEL не подключен на ногу ERROR? Если да, то возможна такая ситуация - при переходах между треками прерывается передача СПДИФ сигнала, и нога ERROR вывешивает соответствующий флаг, а так как нога CKSEL к нему подключена, то получаем на мгновение срыв тактирования цапа (ведь кварца то нет, и внутренний генератор в 9001 не активен).
    Либо просто кривой СД транспорт...

    З.Ы. у меня цап на 9001 тоже без кварца, подобных траблов не замечал. Но у меня еще задействован MUTE в ЦФ в ситуации отсутствия сигнала либо если этот сигнал не PCM audio (а например AC3 или DTS)
    нет ничего более вечного, чем то, что замотано синей изолентой...

  10. #10
    Частый гость Аватар для Vorgen
    Регистрация
    28.07.2005
    Адрес
    Подмосковье
    Сообщений
    155

    По умолчанию Re: PCM2704 вопросы новичка

    Пробовал разные комбинации без кваца. Щелчки не пропадали. Поэтому остановился на варианте с кварцем ,вывод CKSEL подключен на ногу ERROR. Возможно действительно виноват источник. При стоимости резонатора 15 рублей...

  11. #11
    Завсегдатай Аватар для Grigori G.
    Регистрация
    13.05.2006
    Адрес
    Estonia
    Возраст
    46
    Сообщений
    1,644

    По умолчанию Re: PCM2704 вопросы новичка

    Цитата Сообщение от Vorgen Посмотреть сообщение
    вывод CKSEL подключен на ногу ERROR
    Объясняю снова:
    Цитата Сообщение от Grigori G. Посмотреть сообщение
    Кстати, в вашей схеме, случайно, вывод CKSEL не подключен на ногу ERROR? Если да, то возможна такая ситуация - при переходах между треками прерывается передача СПДИФ сигнала, и нога ERROR вывешивает соответствующий флаг, а так как нога CKSEL к нему подключена, то получаем на мгновение срыв тактирования цапа (ведь кварца то нет, и внутренний генератор в 9001 не активен).
    Поставив кварц, получаем нрмальное тактование при наличии сигнала ERROR. и щелек пропадает.
    Чтоб без кварца нормально работало, надо ногу CKSEL железно на ноль посадить, И всего делов.
    нет ничего более вечного, чем то, что замотано синей изолентой...

  12. #12
    Частый гость Аватар для Vorgen
    Регистрация
    28.07.2005
    Адрес
    Подмосковье
    Сообщений
    155

    По умолчанию Re: PCM2704 вопросы новичка

    Нога CKSEL без кварца была свободна, пощёлкивало.
    Сигнал ERROR идёт на AD1853.
    Цитата Сообщение от Grigori G. Посмотреть сообщение
    Чтоб без кварца нормально работало, надо ногу CKSEL железно на ноль посадить
    Не пробовал, на досуге подключу. Хотя сейчас всё прекрасно работает, есть ли смысл?
    В чужих схемах без кварца CKSEL в воздухе, неужели не у кого проблем не было?

  13. #13
    Завсегдатай Аватар для Grigori G.
    Регистрация
    13.05.2006
    Адрес
    Estonia
    Возраст
    46
    Сообщений
    1,644

    По умолчанию Re: PCM2704 вопросы новичка

    Народ жаловался, что входы 9001 в самой микрухе слабо подтянуты. Поэтому возможно влияние на них, если вход "висит в воздухе". Лучше однозначно подать на нужный вход требуемый потенциал.
    Тем более, что выводв CKSEL и ERROR рядом. Мелкая незаметная сопля между ними, и имеем геморрой. Даже флюс между ножками может иметь небольшую проводимость, достаточную для ложного срабатывания входа.
    нет ничего более вечного, чем то, что замотано синей изолентой...

  14. #14
    Новичок
    Автор темы
    Аватар для Алексей17
    Регистрация
    09.05.2010
    Адрес
    Казахстан, Усть-Каменогорск
    Возраст
    31
    Сообщений
    5

    По умолчанию Re: PCM2704 вопросы новичка

    Цитата Сообщение от Grigori G. Посмотреть сообщение
    Объясняю снова:

    Поставив кварц, получаем нрмальное тактование при наличии сигнала ERROR. и щелек пропадает.
    Чтоб без кварца нормально работало, надо ногу CKSEL железно на ноль посадить, И всего делов.
    по схеме https://forum.vegalab.ru/attachment....4&d=1249391912 CKSEL болтается в воздухе, но как я понял для подстраковки ее нужно посадить на массу да?
    Сегодня спецально разобрал кучу старых материнок и навыпаивал конденцаторов, ато те что продаются китаеиское фуфло да и только 1 фирмы, есть нонденцаторы g-luxon на 33мкф и 10мкф от фирмы d.s. оба вида на 16 вольт размеры у них одинаковые, по логике лучше поставить те которые 33 да?
    начал рисовать плату и сразу возник вопрос с разводкои земли с аналоговои частью,( везде пишут что лучше два транса с двумя сетевыми фильтрами, а смысл если земля должна соеденяться вся?) или землю между цифрои и аналогом нужно тоже разделать бусинои? ну и сразу про бусины, нашел такие у котрых диамерт в 10мм и толшина 3мм но по моему они великоваты, для питания цифры можно использовать 3 жилы на 1 бусину или все таки лоуше 3 отдельных, просто тогда получится не очень аккуратная компоновка.
    ах да, нужно ли относить ту часть псм1796 которая питаится от 5 вольт к аналоговои ? или это все таки цифровая

  15. #15
    Частый гость
    Регистрация
    05.01.2005
    Возраст
    47
    Сообщений
    271

    По умолчанию Re: PCM2704 вопросы новичка

    Цитата Сообщение от Алексей17 Посмотреть сообщение
    землю между цифрои и аналогом нужно тоже разделать бусинои? ну и сразу про бусины, нашел такие у котрых диамерт в 10мм и толшина 3мм но по моему они великоваты, для питания цифры можно использовать 3 жилы на 1 бусину или все таки лоуше 3 отдельных, просто тогда получится не очень аккуратная компоновка.
    Насчёт бусины... Есть у меня цап на ад1852. Схема даташитовская: т.е. с бусиной между аналогом и цифрой девайса. При включении или выключении холодильника микруха напрочь "защёлкивалась",помогало только полное отключение цапа от сети. Бусину убрал,заменил перемычкой - всё заработало идеально. Какой-то разницы в звучании не заметил. Ставить бусину или не ставить решать вам.

  16. #16
    Завсегдатай Аватар для Grigori G.
    Регистрация
    13.05.2006
    Адрес
    Estonia
    Возраст
    46
    Сообщений
    1,644

    По умолчанию Re: PCM2704 вопросы новичка

    Цитата Сообщение от Алексей17 Посмотреть сообщение
    начал рисовать плату и сразу возник вопрос с разводкои земли с аналоговои частью,( везде пишут что лучше два транса с двумя сетевыми фильтрами, а смысл если земля должна соеденяться вся?) или землю между цифрои и аналогом нужно тоже разделать бусинои?
    Вот сделаете несколько плат с "кривой" разводкой, и поймете
    Возвратные токи будут гулять по землям и портить жизнь.

    Разделять земли и питания отдельных узлов очень желательно. А вот бусины не всегда к месту, иногда даже вредны.
    нет ничего более вечного, чем то, что замотано синей изолентой...

  17. #17
    Новичок
    Автор темы
    Аватар для Алексей17
    Регистрация
    09.05.2010
    Адрес
    Казахстан, Усть-Каменогорск
    Возраст
    31
    Сообщений
    5

    По умолчанию Re: PCM2704 вопросы новичка

    сегодня бегал по магазинам в поисках стабилизаторов, но нашел только 7812 и 7912, поэтому заказал семплы с TI.com c остальными деталями и потутно включил в список усилитель для наушников на TPA6120A2D кто что о нем думает , по данным из даташито очень хорош, но как на деле??

  18. #18
    Завсегдатай Аватар для Grigori G.
    Регистрация
    13.05.2006
    Адрес
    Estonia
    Возраст
    46
    Сообщений
    1,644

    По умолчанию Re: PCM2704 вопросы новичка

    Цитата Сообщение от Алексей17 Посмотреть сообщение
    включил в список усилитель для наушников на TPA6120A2D кто что о нем думает , по данным из даташито очень хорош, но как на деле??
    Вот тут про него. Весьма хорош, если "правильно приготовить".
    нет ничего более вечного, чем то, что замотано синей изолентой...

Социальные закладки

Социальные закладки

Ваши права

  • Вы не можете создавать новые темы
  • Вы не можете отвечать в темах
  • Вы не можете прикреплять вложения
  • Вы не можете редактировать свои сообщения
  •