Страница 1 из 12 12311 ... Последняя
Показано с 1 по 20 из 232

Тема: Генератор с низкими искажениями

  1. #1
    Завсегдатай
    Автор темы
    Аватар для shkal
    Регистрация
    30.11.2004
    Адрес
    Москва, Russia
    Возраст
    58
    Сообщений
    1,997

    По умолчанию Генератор с низкими искажениями

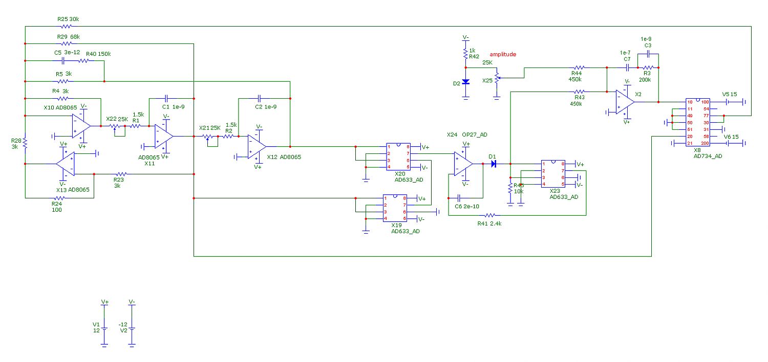
    Как и обещал, выкладываю схему
    Миниатюры Миниатюры Нажмите на изображение для увеличения. 

Название:	2010-01-11_210747.jpg 
Просмотров:	7243 
Размер:	84.1 Кб 
ID:	73141  

  2. #2
    - Аватар для Olegyurich
    Регистрация
    17.01.2005
    Адрес
    Санкт-Петербург
    Возраст
    47
    Сообщений
    5,263

    По умолчанию Re: Генератор с низкими искажениями

    А сколько тут элементов нужно изменять для изменения частоты?
    APlayer - Tascam US1x2 - PALABS AE25 - PALABS ACE3
    avtech@palabs.ru

  3. #3
    Завсегдатай
    Автор темы
    Аватар для shkal
    Регистрация
    30.11.2004
    Адрес
    Москва, Russia
    Возраст
    58
    Сообщений
    1,997

    По умолчанию Re: Генератор с низкими искажениями

    В смысле перестройки в диапазоне? X21 X22 - сдвоенный логорифмический переменник. Нужен с хорошим согласованием секций. Я ничего умнее не придумал, чем купить ALPS 27

  4. #4
    - Аватар для Olegyurich
    Регистрация
    17.01.2005
    Адрес
    Санкт-Петербург
    Возраст
    47
    Сообщений
    5,263

    По умолчанию Re: Генератор с низкими искажениями

    Нет, всего.
    И какие получились парметры (Кг, диапазон частот).
    У меня на AD8065 больше 10 МГц не получилось.
    APlayer - Tascam US1x2 - PALABS AE25 - PALABS ACE3
    avtech@palabs.ru

  5. #5
    Завсегдатай
    Автор темы
    Аватар для shkal
    Регистрация
    30.11.2004
    Адрес
    Москва, Russia
    Возраст
    58
    Сообщений
    1,997

    По умолчанию Re: Генератор с низкими искажениями

    Цитата Сообщение от Olegyurich Посмотреть сообщение
    Нет, всего.
    В смысле, не понял
    Это звуковой генератор, я рассчитывал на поддиапазоны 10-100Гц-1кгц-10кгц-100кгц
    думаю, можно сделать 100кгц-1Мгц , конечно, не с такой чистотой спектра.
    На 10кГц вторая гармоника -126дб, остальных не видно вообще.

  6. #6
    - Аватар для Olegyurich
    Регистрация
    17.01.2005
    Адрес
    Санкт-Петербург
    Возраст
    47
    Сообщений
    5,263

    По умолчанию Re: Генератор с низкими искажениями

    Цитата Сообщение от shkal Посмотреть сообщение
    В смысле, не понял
    Ну, вместе с конденсаторами.
    APlayer - Tascam US1x2 - PALABS AE25 - PALABS ACE3
    avtech@palabs.ru

  7. #7
    Завсегдатай
    Автор темы
    Аватар для shkal
    Регистрация
    30.11.2004
    Адрес
    Москва, Russia
    Возраст
    58
    Сообщений
    1,997

    По умолчанию Re: Генератор с низкими искажениями

    Переключение диапазонов?
    C1 и C2 в генераторе и всю цепочку в ООС интегратора АРУ целиком C3 C7 R3
    X8 можно питать от общего источника +-12в
    Шунты питания на схеме не показаны.

  8. #8
    - Аватар для Olegyurich
    Регистрация
    17.01.2005
    Адрес
    Санкт-Петербург
    Возраст
    47
    Сообщений
    5,263

    По умолчанию Re: Генератор с низкими искажениями

    Т.е. 8 элементов в сумме. Но все равно меньше, чем у меня.
    APlayer - Tascam US1x2 - PALABS AE25 - PALABS ACE3
    avtech@palabs.ru

  9. #9
    Новичок Аватар для Skazka
    Регистрация
    02.05.2006
    Адрес
    Владикавказ
    Возраст
    52
    Сообщений
    16

    По умолчанию Re: Генератор с низкими искажениями

    Цитата Сообщение от shkal Посмотреть сообщение
    В смысле перестройки в диапазоне? X21 X22 - сдвоенный логорифмический переменник. Нужен с хорошим согласованием секций. Я ничего умнее не придумал, чем купить ALPS 27
    Для перестройки частоты, можно попробовать использовать отечественные СП5-21А-2. Когда-то, ставил такой в генератор на мосте Вина...

  10. #10
    Завсегдатай
    Автор темы
    Аватар для shkal
    Регистрация
    30.11.2004
    Адрес
    Москва, Russia
    Возраст
    58
    Сообщений
    1,997

    По умолчанию Re: Генератор с низкими искажениями

    Цитата Сообщение от Skazka Посмотреть сообщение
    Для перестройки частоты, можно попробовать использовать отечественные СП5-21А-2
    Не думаю, они проволочные, индуктивность большая.

  11. #11
    Завсегдатай
    Автор темы
    Аватар для shkal
    Регистрация
    30.11.2004
    Адрес
    Москва, Russia
    Возраст
    58
    Сообщений
    1,997

    По умолчанию Re: Генератор с низкими искажениями

    Цитата Сообщение от Olegyurich Посмотреть сообщение
    Т.е. 8 элементов в сумме. Но все равно меньше, чем у меня.
    А почему 8, я всего 5 насчитал, а ключей нужно 3 на каждый поддиапазон.
    Причём С1 и С2 нужно коммутировать релюшками, а в интеграторе АРУ можно использовать электронные ключи, только за утечкой надо смотреть.

    Самая больша проблема здесь не коммутация, а переменник, задающий частоту. Его механические и электрические параметры полностью определяют характеристики генератора в целом, прежде всего стабильность и устанавливаемость частоты, а так же ТКЕ. Даже с альпсом невозможно точно настроиться на максимум подавления 60дб Т-моста, например. Нужно делать какое-то механическое устройство замедления.

    Для того, чтобы довести это до состояния хорошего прибора, нужно использовать для задания частоты перемножающий ЦАП, причём старшие 4 разряда нужно делать на релюшках, а для остальных 10 использовать что-то типа DAC8802. И управлять соответственно этим от контроллера, на нём же и частотомер сделать. Тогда появиться возможность и свип сделать. Если у меня хватит задору, доведу это до конца, но мне микроконтроллеры с 0 поднимать, я в них совсем ни в зуб ногой.

  12. #12
    - Аватар для Olegyurich
    Регистрация
    17.01.2005
    Адрес
    Санкт-Петербург
    Возраст
    47
    Сообщений
    5,263

    По умолчанию Re: Генератор с низкими искажениями

    Цитата Сообщение от shkal Посмотреть сообщение
    Самая больша проблема здесь не коммутация, а переменник, задающий частоту.
    Я у себя использую дискретник на реле.
    APlayer - Tascam US1x2 - PALABS AE25 - PALABS ACE3
    avtech@palabs.ru

  13. #13
    - Аватар для Olegyurich
    Регистрация
    17.01.2005
    Адрес
    Санкт-Петербург
    Возраст
    47
    Сообщений
    5,263

    По умолчанию Re: Генератор с низкими искажениями

    Цитата Сообщение от shkal Посмотреть сообщение
    А почему 8, я всего 5 насчитал
    Точнее - 7, я с секциями потенциометра считал. Т.е. все что надо менять для изменения частоты.
    APlayer - Tascam US1x2 - PALABS AE25 - PALABS ACE3
    avtech@palabs.ru

  14. #14
    Завсегдатай
    Автор темы
    Аватар для shkal
    Регистрация
    30.11.2004
    Адрес
    Москва, Russia
    Возраст
    58
    Сообщений
    1,997

    По умолчанию Re: Генератор с низкими искажениями

    На сколько шагов (дискретный переменник)?

  15. #15
    - Аватар для Olegyurich
    Регистрация
    17.01.2005
    Адрес
    Санкт-Петербург
    Возраст
    47
    Сообщений
    5,263

    По умолчанию Re: Генератор с низкими искажениями

    59 шагов(6 реле). Практически шагов немного меньше, чем 64, т.к. некоторые значения повторяются.
    APlayer - Tascam US1x2 - PALABS AE25 - PALABS ACE3
    avtech@palabs.ru

  16. #16
    Завсегдатай
    Автор темы
    Аватар для shkal
    Регистрация
    30.11.2004
    Адрес
    Москва, Russia
    Возраст
    58
    Сообщений
    1,997

    По умолчанию Re: Генератор с низкими искажениями

    А диапазон перестройки какой? Если 1 декада - очень грубый шаг получается. Я тоже прикидывал такой вариант так и сяк, пока не понял, что пытаюсь на рэле и дискретных резисторах сделать ЦАП . Чтобы получить эквивалент Г3-118, нужно не менее 10 двоичных разрядов на декаду, а это с учётом необходимой точности резисторов старших разрядов получается и дороже, я уж не говорю про громоздкость такого решения.

    Олег, а схему можешь показать?

  17. #17
    - Аватар для Olegyurich
    Регистрация
    17.01.2005
    Адрес
    Санкт-Петербург
    Возраст
    47
    Сообщений
    5,263

    По умолчанию Re: Генератор с низкими искажениями

    Цитата Сообщение от shkal Посмотреть сообщение
    Если 1 декада - очень грубый шаг получается
    Разве? ИМХО, вполне достаточный. Это получается изменение частоты примерно на 4% на шаг, т.е. например 1 кГц, 1.04 кГц, 1.08 кГц и т.д. ИМХО этого более чем достаточно. Не уверен, что одним потенциометром (обычным) можно точнее отстраивать, 1 шаг это примерно 5 градусов поворота.
    На ЦАП похоже, да.
    Мне-то надо одновременно 5 резисторов перестраивать, так что у меня почти без вариантов. И главное, что мне нравится, это поканальное совпадение. Даже у Альпсов, по моему до 1% очень далеко.

    Добавлено через 8 минут
    Вечером выложу. Но там ничего интересного - на ОУ с мостом Вина и лампочкой в ООС.+ фильтр перестраиваемый на двойном Т-мосте.
    Последний раз редактировалось Olegyurich; 12.01.2010 в 15:17. Причина: Добавлено сообщение
    APlayer - Tascam US1x2 - PALABS AE25 - PALABS ACE3
    avtech@palabs.ru

  18. #18
    Завсегдатай
    Автор темы
    Аватар для shkal
    Регистрация
    30.11.2004
    Адрес
    Москва, Russia
    Возраст
    58
    Сообщений
    1,997

    По умолчанию Re: Генератор с низкими искажениями

    Вот например берём мы тот-самый Т-мост, которым я искажения измеряю. Частота настройки 10800 Гц, затухание 62дб. В твоём генераторе шаг перестройки будет 400Гц
    затухание у Т-моста при отстройке+-200гц от центра 43дб. Что мы намеряем, если будем твоим генератором снимать АЧХ такой цепи?
    Посмотри, как сделано в Г3-118, там 4 галетника на 10 положений (каждый на свой десятичный разряд, всё на дискретных резисторах), т.е. шаг перестройки 0.1% + аналоговая подстройка в пределах дискретности.

  19. #19
    - Аватар для Olegyurich
    Регистрация
    17.01.2005
    Адрес
    Санкт-Петербург
    Возраст
    47
    Сообщений
    5,263

    По умолчанию Re: Генератор с низкими искажениями

    Цитата Сообщение от shkal Посмотреть сообщение
    Вот например берём мы тот-самый Т-мост, которым я искажения измеряю. Частота настройки 10800 Гц, затухание 62дб
    Ну, на такое я не рассчитывал, да.
    Но это легко исправить.
    Так, а у тебя с Альпсом, какой шаг получается?
    Я на самом деле размышлял о подобном, чтобы сделать точную подстройку между шагами, пока руки не дошли. Но проблемы, если честно не вижу.
    APlayer - Tascam US1x2 - PALABS AE25 - PALABS ACE3
    avtech@palabs.ru

  20. #20
    Завсегдатай
    Автор темы
    Аватар для shkal
    Регистрация
    30.11.2004
    Адрес
    Москва, Russia
    Возраст
    58
    Сообщений
    1,997

    По умолчанию Re: Генератор с низкими искажениями

    Цитата Сообщение от Olegyurich Посмотреть сообщение
    Так, а у тебя с Альпсом, какой шаг получается?
    у меня альпс безкликовый

Страница 1 из 12 12311 ... Последняя

Социальные закладки

Социальные закладки

Ваши права

  • Вы не можете создавать новые темы
  • Вы не можете отвечать в темах
  • Вы не можете прикреплять вложения
  • Вы не можете редактировать свои сообщения
  •