Всем доброго времени суток и с наступившим Новым Годом.
Попались ко мне фронтальные АС с громким названием Sherwood SP3000.
Слушал я их, слушал, что-то очень уж они мне не понравились на звук, хотя внешне вроде ничего...
Решил я их доработать, а попутно усовершенствовать измерительный комплекс, ну и освоить расчет.
Для измерений параметров использую LSPlab. Для расчета фильтров LSPcad5.25, ну а вообще мне больше нравится 6.0 и выше.
АЧХ меряю с помощью микрофона ЕМ6027 для которого был выточен алюминиевый корпус аналогичный Behringer.
Большого щита у меня нету, поэтому АЧХ низкочастоника меряю в ближнем поле до 500Гц - в открытом пространстве, а выше 500 Гц в ящике в дальнем поле. Для расчета дифракционных явлений применяю программку Edge (http://www.tolvan.com/edge). Помидорами сразу не кидайте, АЧХ научился мерить недавно....
Порылся я в инете, нашел статью на IXBT http://www.ixbt.com/dvd/sherwood-sp.shtml в которой описано тестирование тестирование комплекта для кинотеатра ну и таких же фронтов в частности.
Смотрел-смотрел на графики - ну не такая у моих АС АЧХ!... Даже наслух слышно.
Вот настали новогодние праздники и решил позаниматься ими.
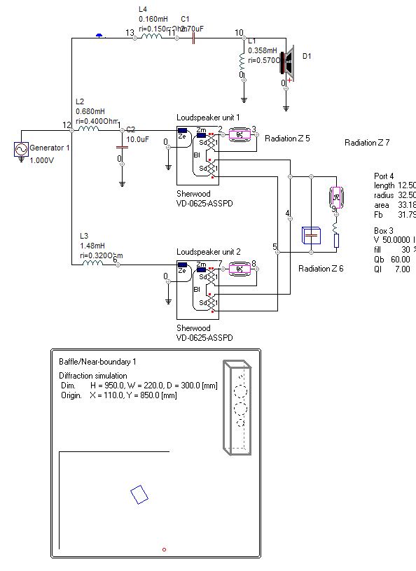
Померил все динамики. Померил АС. померил все компоненты фильтра.
Составил модель в LSPcad 5.25. Вот тут начинается самое для меня непонятное. Каким-то образом люди считают фильтры в LSPcad 5.25 не учитывая при этом дифракционных явлений! Например тут http://www.troelsgravesen.dk/Diy_Lou...r_Projects.htm. И все сходится!!
А я сколько ни мучился - даже близко не сходится!!
Помучился - составил модель в LSPcad -6.0. Для справки: файл я составляю и сохраняю в крякнутой версии, а общитываю в бесплатной демке.
Ну еще как бы заодно решил и модель ящика тут же получить, благо 6-я версия это позволяет.
Опять же без учета дифракционных явлений полная ерунда, а с учетом что-то начинает сходиться.
Так вот вопрос. Я приложил картинки с моделью и графиками расчета с учетом и без учета дифракции.
Но во-первых на графиках без дифракции не сходится вообще, а на графиках с дифракцией не сходится но немного. Но почему все таки не сходится?
А во-вторых почему люди моделируют достаточно дорогие АС с помощью LSPcad5.25 без учета дифракции и у них все сходится??!!
Вот такая вот дилема....
(на картинках черный график - расчетный, красный - измереный)





Социальные закладки