Высококачественный усилитель для наушников (подробное описание + плата)
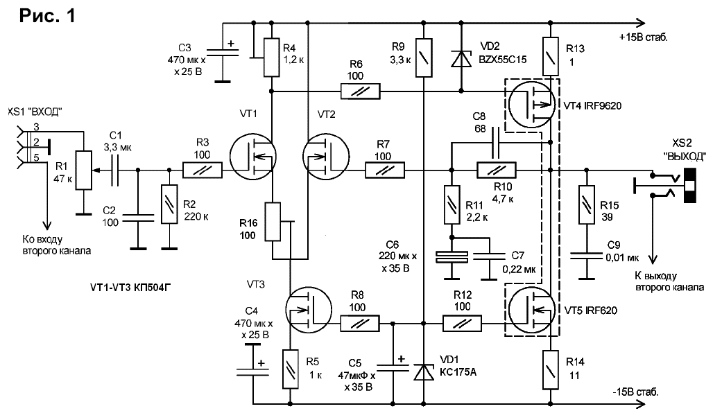
Автор усилителя рекомендует в истоковые цепи транзисторов дифкаскада установить подстроечное сопротивление номиналом 100 ом.
Крайние выводы его подключены к истокам транзисторов, а движок - к ГСТ.
Если применять транзисторы в дифкаскаде из одной партии или если их подобрать по пороговому значению напряжения, то можно заменить подстроечный (R16 в ris_shema.gif ) резистор двумя постоянными, Ом по 47.
Вместо КП505 лучше применить КП504 или КП501.
Стабилитроны лучше отечественные КС175А (двунаправленные, в пластиковых корпусах ) вместо BZX.
в djv качество не лучше![]()
оригинальная схема есть в журнале радиохобби №5 за 2007
и радиомир №8 за 2007





Социальные закладки