Страница 1 из 41 12311 ... Последняя
Показано с 1 по 20 из 816

Тема: Простой усилитель с 2SK1058\2SJ162 в выходном каскаде.

  1. #1
    https://dzen.ru/sivolobov
    Автор темы
    Аватар для Black_Panther
    Регистрация
    07.06.2004
    Адрес
    Москва, Бибирево.
    Возраст
    46
    Сообщений
    2,397

    Улыбка Простой усилитель с 2SK1058\2SJ162 в выходном каскаде.

    Хитачиус.Он же c 2007 года - Werewolf.Сто Ватт без фанатизма.Простой в сборке и настройке, не капризный усилок без применения экзотических транзисторов и комплектухи по цене чугунного моста.Имеет свои достоинства и недостатки и хорошее звучание.

    АХТУНГ!В связи с письмами по поводу "когда" пишу тут: наборы для сборки этого усилителя будут доступны примерно к новому году, ориентироваться точно стоит на весну.


    Предыстория.
    Эта схема впервые была мной увидена в 2003 году, иллюстрация из какой-то книги.Номиналы указаны не были,транзисторы тоже.Схема подкупала своей простотой и мощностью.
    Потом выяснилось, что это есть не что иное, как иллюстрация из книги П.Шкритека.
    Многие схемы с 2SK1058\2SJ162 на выходе,которые я когда-либо видел,просты, как пять копеек.
    Прообразы:
    http://www.bluesmobil.com/shikhman/arts/mosamp.htm
    Вот с чего все началось с 70-х годах.
    Смотрите самую верхнюю схему.

    https://www.vegalab.ru/index.php?opt...d=91&Itemid=52
    Здесь мы видим похожую по структуре схему.
    Ага, с IRFами и вольтодобавкой,да.

    https://www.vegalab.ru/index.php?opt...d=27&Itemid=52
    Тот самый усилитель Хитачи.

    А вот вариации на тему Хитачи, но уже на современной элементной базе, которые часто можно встретить на просторах инета:
    https://forum.vegalab.ru/attachment....4&d=1115336160

    http://zeuslab.narod.ru/images/MFA2/MFA2MAIN.jpg
    (Мюзикал Фиделити А2, класс А)

    https://forum.vegalab.ru/attachment....9&d=1126159081

    http://www.sivolobov.ru/audio/forum/...49ee85____.jpg

    http://users.swing.be/edwinpaij/ampli_mosfet_simple.htm

    http://www.dymx.h12.ru/mosfetamp.htm

    Похожие схемы обсасывались в этой ветке:
    https://forum.vegalab.ru/showthread.php?t=2150

    Данный девайс может собрать даже пьяная макака.Вся настройка сводится к установке тока покоя.Требования: схема критична к разводке платы.Чем меньше плата, тем лучше, очень хороший результат получился с запитыванием выходных трнзисторов от мощного источника питания а УН с запиткой от стабилизированного источника питания со своим отдельным трансом.Выходники лучше всего утопить до корпуса в плату, откусив остатки ног снизу платы.Угу, чтобы ферритовые бусины не одевать.Транзисторы дифкаскада лучше все-таки подобрать по h21э и они должны стоять близко друг к другу, через термопасту прижаты один к другому. Ну и чтобы они никуда не делись, я обычно одеваю сверху термоусадку и усаживаю ее обычной зажигалкой.Надеюсь, объяснять, для чего это делается с дифкаскадом никому не надо.Теперь про диод в схеме. Можно и транзистор включить вместо него ( в диодном включении). А зачем? Лично у меня лежат два пакета - в одном тыща штук 1N4001, в другом столько же 1N4148.Хватит до пенсии.

    С 2004 года я собирал несколько вариантов данной схемы, слушал, мерил, зырил в осциллограф, книги, тематические ветки.
    Усилитель не капризен,работать будет даже если собрать навесным монтажом на картонке.Я и такое пробовал и ОНО играло, причем возбудов,перегревов не было.Но лучше все-таки на печатной плате.
    Ниже прилагаю сохранившиеся старые рисунки печатной платы.Рисовать их не нужно, они только для ознакомления.Финальная печатка уже в стадии доводки.Также прилагаются реальные фото реальных плат и усилителей на их основе.
    Вариации на тему обсуждались в ветке:
    https://forum.vegalab.ru/showthread.php?t=2150

    Обсуждали и такое:
    https://forum.vegalab.ru/attachment....1&d=1115376460

    И вот такое:
    https://forum.vegalab.ru/attachment....0&d=1115375732

    Чудом уцелевшая фотка самой первой моей платы под этот усь. К слову, данная плата до сих пор жива и здорова и лежит у меня в столе на память.Рисунок не сохранился да и что может быть хорошего в макете?
    http://www.ganjafoto.ru/image.php?aid=61981&pid=231477

    Фото старой платы образца 2004 года:
    https://forum.vegalab.ru/attachment....8&d=1103356061
    С одной парой выходников.
    http://www.ganjafoto.ru/image.php?aid=61981&pid=630062

    С двумя:
    http://www.ganjafoto.ru/image.php?aid=61981&pid=630063

    http://www.ganjafoto.ru/image.php?aid=61981&pid=630064


    Здесь один из усилителей, собранных на этой плате.Фото внутренностей. Это вариант для двух сабвуферов (впоследствии была установлена вторая пара выходников).
    http://www.ganjafoto.ru/image.php?aid=61981&pid=231476
    Миниатюры Миниатюры Нажмите на изображение для увеличения. 

Название:	1.JPG 
Просмотров:	14136 
Размер:	106.4 Кб 
ID:	22676   Нажмите на изображение для увеличения. 

Название:	2.JPG 
Просмотров:	14084 
Размер:	193.1 Кб 
ID:	22677  
    Вложения Вложения
    Последний раз редактировалось Black_Panther; 11.02.2009 в 10:56.
    Моя религия:
    Люблю комфортное, окрашенное приятное звучание.
    STK и дискрет.
    No IRF, no TDA, no class D\T\H.
    DC Servo - must die.
    Мостовой УНЧ - suxx.
    Трансформатора и радиатора много не бывает.
    Импульсные БП - от лукавого.
    За нулями в Кг не гонюсь.

  2. #2
    Частый гость Аватар для Melhior
    Регистрация
    02.02.2006
    Адрес
    WWW
    Возраст
    55
    Сообщений
    226

    По умолчанию Re: Простой усилитель с 2SK1058\2SJ162 в выходном каскаде.

    Алексей, а с какими усями вы сравнивали по звучанию ?
    Огромное пространство для опытов
    А так, по-моему, из схемки много чего нужно повыкидывать
    И дорабатывать, и дорабатывать ..
    -----------------------------------------------------------------------------------
    Чем больше думаешь - тем меньше делаешь, а чем меньше делаешь - темь меньше опыта,
    а чем меньше опыта, тем не правильнее ты думаешь..
    .

  3. #3
    Завсегдатай Аватар для 25602
    Регистрация
    07.07.2006
    Адрес
    Украина, Балта
    Возраст
    40
    Сообщений
    2,046

    По умолчанию Re: Простой усилитель с 2SK1058\2SJ162 в выходном каскаде.

    А кроме Холтона схемы на полевиках есть?

  4. #4
    https://dzen.ru/sivolobov
    Автор темы
    Аватар для Black_Panther
    Регистрация
    07.06.2004
    Адрес
    Москва, Бибирево.
    Возраст
    46
    Сообщений
    2,397

    По умолчанию Re: Простой усилитель с 2SK1058\2SJ162 в выходном каскаде.

    Последнее, что делал - монобок: питальник+2пары выходников на одной плате=радость гитариста.
    Хочешь проверить усь на вшивость - отдай его гитаристам.
    Миниатюры Миниатюры Нажмите на изображение для увеличения. 

Название:	DSC00122.JPG 
Просмотров:	6481 
Размер:	73.4 Кб 
ID:	22678   Нажмите на изображение для увеличения. 

Название:	DSC00123.JPG 
Просмотров:	5542 
Размер:	91.6 Кб 
ID:	22679   Нажмите на изображение для увеличения. 

Название:	DSC00124.JPG 
Просмотров:	5037 
Размер:	98.4 Кб 
ID:	22680   Нажмите на изображение для увеличения. 

Название:	DSC00130.JPG 
Просмотров:	2673 
Размер:	84.7 Кб 
ID:	22681  

    Нажмите на изображение для увеличения. 

Название:	DSC00131.JPG 
Просмотров:	3100 
Размер:	127.2 Кб 
ID:	22682   Нажмите на изображение для увеличения. 

Название:	DSC00138.JPG 
Просмотров:	4901 
Размер:	107.7 Кб 
ID:	22683   Нажмите на изображение для увеличения. 

Название:	DSC00140.JPG 
Просмотров:	3649 
Размер:	101.6 Кб 
ID:	22684   Нажмите на изображение для увеличения. 

Название:	DSC00154.JPG 
Просмотров:	3388 
Размер:	103.7 Кб 
ID:	22685  

    Нажмите на изображение для увеличения. 

Название:	DSC00155.JPG 
Просмотров:	4056 
Размер:	101.7 Кб 
ID:	22686  
    Моя религия:
    Люблю комфортное, окрашенное приятное звучание.
    STK и дискрет.
    No IRF, no TDA, no class D\T\H.
    DC Servo - must die.
    Мостовой УНЧ - suxx.
    Трансформатора и радиатора много не бывает.
    Импульсные БП - от лукавого.
    За нулями в Кг не гонюсь.

  5. #5
    https://dzen.ru/sivolobov
    Автор темы
    Аватар для Black_Panther
    Регистрация
    07.06.2004
    Адрес
    Москва, Бибирево.
    Возраст
    46
    Сообщений
    2,397

    По умолчанию Re: Простой усилитель с 2SK1058\2SJ162 в выходном каскаде.

    Цитата Сообщение от Melhior Посмотреть сообщение
    Алексей, а с какими усями вы сравнивали по звучанию ?
    NAD352,NAD321BEE,кембриджи,Classe оконечник образца конца 90х,Exposure XXV,Exposure 2010,Denon PMA1500AE,Arcam Delta290,Arcam Alpha8,Arcam FMJ чего-то там, не помню цифр, новодельный, короче,Rega Brio,разные пионеры, соньки и кенвуды в расчет не беру - с ними и так все ясно.

    Цитата Сообщение от Melhior Посмотреть сообщение
    Огромное пространство для опытов
    А опыты уже закончены

    Цитата Сообщение от Melhior Посмотреть сообщение
    А так, по-моему, из схемки много чего нужно повыкидывать
    И дорабатывать, и дорабатывать ..
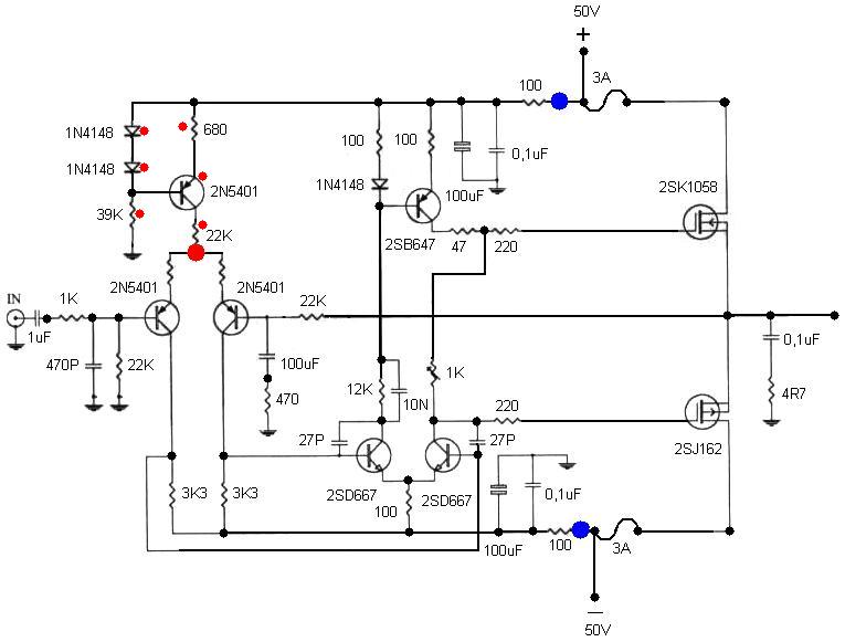
    Я в итоге проделанных изысканий остановился на варианте:
    https://forum.vegalab.ru/attachment....9&d=1126159081
    Что убрано\добавлено:
    Диод в схеме - 1N4148,входные трнзисторы - 2N5401, добавлен источник тока дифкаскада от Мастеркит NF406 (всего было попробовано около пары десятков источников тока, включая со светодиодом, со стабилитронами, резистором и много чего еще).
    Добавлен RC-фильтр, включенный в разрыве питания оконечного каскада и усилителя напряжения. Наилучший результат в плане звучания и изображения на экране осциллографа был получен при запитывании дифкаскада от собственного стабилизированного источника на LM317, со своим собственным мостом и трансом, отдельным источником питания со своими фильтрами, трансом и мостами для УН и стандартным двухмостовым питальником для выходного каскада.


    Цитата Сообщение от 25602 Посмотреть сообщение
    А кроме Холтона схемы на полевиках есть?
    Это не Холтон.Я понимаю, что у нас на форуме Холтон - священная корова, но это - НЕ Холтон.Это Шкритек\Хитачи, но не Холтон.Усилитель Холтона тоже вышел из книги Шкритека и схемы Хитачи, это единственное, что роднит данные схемы.

    Добавлено через 6 минут
    Да, статистика:за период 2004-настоящеее время:
    Собрано плат: около 30.
    Готовых усилителей:
    2 - сабвуферные.
    3(2004 год),7 - 2005 и 2006год,2 - 2007 год - оконечники с РГ и селектором входов.
    1 - готовый усилитель для комбика на базе сгоревшего комбика Peavey.
    3 - плата для комбика, из них 2 - под бас-гитару.
    (фотки в 4 посте)
    Сожжено транзисторов: 0
    Из них выходных: 0
    Отказов и неисправностей:
    Усилителей мощности: - 0
    Плат комбиков: 0
    Плат "забирай и ставь куды хош" - 0
    Спалено динамиков: 0
    Случаев "че это за ботва, почему звук плохой?" - 0
    Последний раз редактировалось Black_Panther; 02.11.2007 в 02:09. Причина: Добавлено сообщение
    Моя религия:
    Люблю комфортное, окрашенное приятное звучание.
    STK и дискрет.
    No IRF, no TDA, no class D\T\H.
    DC Servo - must die.
    Мостовой УНЧ - suxx.
    Трансформатора и радиатора много не бывает.
    Импульсные БП - от лукавого.
    За нулями в Кг не гонюсь.

  6. #6
    Частый гость Аватар для Melhior
    Регистрация
    02.02.2006
    Адрес
    WWW
    Возраст
    55
    Сообщений
    226

    По умолчанию Re: Простой усилитель с 2SK1058\2SJ162 в выходном каскаде.

    Цитата Сообщение от Black_Panther Посмотреть сообщение


    А опыты уже закончены

    Ну, по-моему, для начала, не плохо бы запитать диффкаскады источником опорного напряжения. И на входной диффкаскад подать напряжение через элементарный RC фильтр. ETC
    -----------------------------------------------------------------------------------
    Чем больше думаешь - тем меньше делаешь, а чем меньше делаешь - темь меньше опыта,
    а чем меньше опыта, тем не правильнее ты думаешь..
    .

  7. #7
    Завсегдатай Аватар для ИГВИН
    Регистрация
    06.05.2005
    Адрес
    Ростов-на-Дону
    Возраст
    67
    Сообщений
    13,071

    По умолчанию Re: Простой усилитель с 2SK1058\2SJ162 в выходном каскаде.

    Цитата Сообщение от Black_Panther Посмотреть сообщение
    Я в итоге проделанных изысканий остановился на варианте:
    https://forum.vegalab.ru/attachme...9&d=1126159081
    Алексей, нужен ли в этой схеме резистор R12?
    Игорь. Meridian 507.24 => DAC6 v2+свой выхлоп => Noosfera Master => Celestion A2 + Hand-made cable

  8. #8
    https://dzen.ru/sivolobov
    Автор темы
    Аватар для Black_Panther
    Регистрация
    07.06.2004
    Адрес
    Москва, Бибирево.
    Возраст
    46
    Сообщений
    2,397

    По умолчанию Re: Простой усилитель с 2SK1058\2SJ162 в выходном каскаде.

    Род Эллиотт поставил в этой схеме:
    http://sound.westhost.com/project101.htm
    Диоды и стабилитроны.Понимаю, но это не 2SK1530\2SJ201
    Нахрена? И так все работает отлично.
    Еще замеченные особенности:
    резистор в затворах:
    https://forum.vegalab.ru/attachment....4&d=1115336160
    не менее 220 Ом.
    При ста омах тоже пашет но при не особо удачном расположении выходников имеем склонность к возбуду.Осциллограф не ошибается.Уши тоже трудно обмануть: звук становится очень резким.

    http://www.sivolobov.ru/audio/forum/...49ee85____.jpg
    Тут вообще в затворах ничего нету.Без комментериев.Оно может, даже и заработает но нормально играть - никогда.Пробовал.

    По итогам:
    https://forum.vegalab.ru/attachment....1&d=1115376460

    D2,D4,D,3,D5 - к чертовой матери выкинуть.
    R15,Q6 - да. снижает искажения, как и говорил WP.
    Но звучание превращается в Ротель

    С5 - не пригодился.Плату поменьше и проводники покороче и никаких возбудов не будет.
    R10 - мало толку от него.
    Резюки по 0.22 Ома в цепи выходного каскада: эти выходники в них не нуждаются.
    С14 - в Ротелях и STK - подобных схемах толк есть, особенно, если стоит неполярник по 470мкФ, да еще и BG. В этой схеме на звуке никак не отразилось.
    Q4 - если есть лишний транзистор - ставьте, но разницы с диодом - ноль.
    Еще кое-что: в схеме:
    https://forum.vegalab.ru/attachment....9&d=1126159081
    цепи коррекции не надо трогать, в схеме оптимальное значение номиналов.
    Стоят пикушки по 27 пик и кондер на 10нФ.Так вот:
    не надо с ними играться. Написано - 27 пик значит и ставим столько.
    При попытке запитать усь от +-36В и вместо 2SD667\2SB647 напихать горячо любимых MJE\KSE 3450\350 либо 2SD669,2SB649 с резисторами по 220Ом вы получите отлично...хрипящий усилок.Без фанатизЬма,ага.2SD667\2SB647 дефицитом не являются.
    По выходникам: везде продаются пр-ва Renesas.Не ищите родные Хитачи - их не будет.Hitachi+Mitsubishi=Renesas,насколько мне известно.По ценам: 1058\162 дешевле 75р. не бывают. То, что вы видели на Митино - брать не советую. Эти выходники по 30р никак не могут продаваться - уточните отпускную цену на них хотя бы у самой Renesas и сделайте выводы.

    Ток покоя: установленный 1К потенциометр позволяет выставлять ток покоя до 1А. Многооборотник ставить не надо, но если хочется - ради бога. В плане звучания и стабильной работы оптимальный диапазон тока покоя на 1 пару выходников - 100...250мА.

    Добавлено через 3 минуты
    Цитата Сообщение от ИГВИН Посмотреть сообщение
    нужен ли в этой схеме резистор R12?
    Без него можно обойтись, если хочется.


    Цитата Сообщение от Melhior Посмотреть сообщение
    Ну, по-моему, для начала, не плохо бы запитать диффкаскады источником опорного напряжения. И на входной диффкаскад подать напряжение через элементарный RC фильтр. ETC
    Пока писал пост - Вы меня опередили
    Последний раз редактировалось Black_Panther; 02.11.2007 в 02:39. Причина: Добавлено сообщение
    Моя религия:
    Люблю комфортное, окрашенное приятное звучание.
    STK и дискрет.
    No IRF, no TDA, no class D\T\H.
    DC Servo - must die.
    Мостовой УНЧ - suxx.
    Трансформатора и радиатора много не бывает.
    Импульсные БП - от лукавого.
    За нулями в Кг не гонюсь.

  9. #9
    Мимо проходил Аватар для Костя Мусатов
    Регистрация
    05.03.2004
    Адрес
    Москва
    Возраст
    59
    Сообщений
    5,529

    По умолчанию Re: Простой усилитель с 2SK1058\2SJ162 в выходном каскаде.

    Леша, мне понятна коррекция на С11, но С10 нафиг нужен?
    Как-то странно стоит VD1
    Конечно спасает низкая крутизна латералов, но схема будет плавать от питания.

    Я бы никогда не стал бы делать такую схему.

  10. #10
    https://dzen.ru/sivolobov
    Автор темы
    Аватар для Black_Panther
    Регистрация
    07.06.2004
    Адрес
    Москва, Бибирево.
    Возраст
    46
    Сообщений
    2,397

    По умолчанию Re: Простой усилитель с 2SK1058\2SJ162 в выходном каскаде.

    По дифкаскаду: усилитель будет играть, даже если вы не подбирали транзисторы а воткнули что было.Однако все же стоит подобрать по h21э.2N5401 не такие дорогие,чтобы из-за них переживать.Из сотни десяток пар подбирается легко.А гнезда для транзисторов имеются даже в самом затрапазном китайском мультиметре.

    Транзисторы дифкаскада следует располагать на плате близко, плоской частью друг к другу.Далее смазываем один термопастой КПТ-8, впаиваем второй и плотно прижимаем. После чего, чтобы не отходили друг от друга, корректируем пайкой взаимное расположение, надеваем термоусадочную трубку и усаживаем ее примитивной зажигалкой.
    Да, и давайте, пожалуйста, без экзотических сдвоенных транзисторов для дифкаскада. Да, это клево, круто но подумайте о возможной их замене через 10-20 лет - будут ли в продаже пары или их аналоги?
    А также подумайте о тех, кто будет собирать.Мир не состоит только из Москвы и Питера и не везде такие пары есть в продаже.
    Вместо 2N5401 можно использовать мотороловские MPSA ( но зачем?Схема у нас не такая уж и высоковольтная).Можно применить BC556.Однако придется подкорректировать рисунок платы, иначе правильно впаянные 556е окажутся на плате спинками друг к другу, а не скосами.Из ВС556 самые лучшие оказались филипсы с серебристой краской на скосе. ВС556 пр-ва Fairchild из Митракона сильно испортили звучание, огрубив донельзя.Не вдаваясь в подробности - выкинул в помойку.

    Радиатор: особо большой не требуется, но ток покоя крутить до 1А тоже не стоит. Хочется класс А - соберите Зен

    2SD667\2SB647 греются очень слабо, в радиаторах не нуждаются. Ставить их между выходниками тоже не надо - в этой схеме ток покоя не плавает туда-сюда.

    Можно ли поставить на выход IRF*ы?Да, можно. Но жалко. Звук жалко.Я пробовал вариант 50-ваттника с питанием +-36В и IRF540\9540.Для сельской местности сойдет, себе - никогда в жизни.

    -А что будет, если запитать дифкаскад от батареек?
    -Аккумуляторы тоже имеют свой шум, к слову.Осциллограф показал незначительной улучшение по сравнению с вариантом транс+мост+фильтр+LM317 - тольок для запитки дифкаскада но уши никакой разницы не ощутили. А если нет разницы - зачем городить огород?

    По возможности, выходной каскад запитывать от собственного питальника, все остальное - от стабилизированного.И не от отдельной обмотки а от отдельного транса.Хороший результат дает применение маломощных диодов Шоттки 11DQ10 - два мостика, две емкости по 10000мкФ, шунтированные пленкой да стабилизаторы, какие хотите, хоть дискретные, хоть LM317.Что надо помнить: LM317 допускает разницу между входным и выходным напряжением - 40В.Это - предельное значение.При ухищрениях вроде " а мы в разрыв земляной ноги поставим стабилитрон на N вольт дадут напряжение выше, чем без стабилитронов, но учтите, что допустимый ток нагрузки ЛМки уменьшится.ЛМку, кстати - на радиатор, грееется она - мама не горюй.

    Дабы не получить в итоге "транзисторный звук" стоит применить угольные (карбоновые) резисторы. Схема не нуждается в точности номиналов в полпроцента, поэтому разоряться на Vishay и пр. не надо.

    Любители усложнить схему и навесить на десяток деталей еще два десятка могут поставить вместо кондера в ООС интегратор и поиметь раблы с его подгонкой под схему. На здоровье.Лично я применял неполярные конденсаторы Black Gate NX либо, за ненадобностью оных в конкретном случае - обычные полярные Matsushita 100мкФ, шунтированные тайваньской пленкой на 0,1мкФ.(это зеленые скругленные кондеры с корпусом окукленного типа:
    https://forum.vegalab.ru/attachment....3&d=1193957408
    Вон он, за Мундорфом притаился).

    Входные конденсаторы: если не маньячить с Multicap RTX стоимостью 30Евро при габаритах 60х20мм то следует ставить полипропиленовый конденсатор.Пойдет Rifa, Wima FKP4 ( и ТОЛЬКО FKP4, посмотрите даташиты на остальные вимоские серии ис делайте выводы),Epcos,Visaton MKP,Mundorf M-CAP и выше,совсем на безрыбье можно применить Jantzen или Solen MKP. ДВа последних выполнены методом напыления, посему хороши будут лишь в кроссоверах АС или шунтах питания.Обычный К78-2 оказался на деле лучше их, но хуже Visaton MKP.

    Емкость входного фильтра на 470 пик и пикушки.
    Синие эпкосы под названием К10-17Б имп. Epcos видали в Чип и Дипе?Вот если не экономить на каждой детальке то их и ставьте.

    Потенциометр тока покоя.
    Я использовал как APC, так и Murata. Разницы нет, дело вкуса.Если берем АРС в Чип и ДИпе или на Митино - берем синенькие,они карбоновые.Керметовые коричневые сойдут, если ваяете сабвуфер. Как ни странно, но на звучание влияет.

    Цепь Цобеля на выходе.
    Резистор - угольный 1Ваттник, конденсатор - только пленка. В идеале - хоть Multicap RTX, а по жизни ненамного хуже и лавсан и полипропилен с напылением.


    Все написанное основано не только на теории, но и на том, что было услышано, увидено ан экране осциллографа и померено мультиметром.

    Добавлено через 1 минуту
    Костя Мусатов, какая именно схема имеется в виду? А то я навываливал ссылок и рисунков...
    Последний раз редактировалось Black_Panther; 02.11.2007 в 03:25. Причина: Добавлено сообщение
    Моя религия:
    Люблю комфортное, окрашенное приятное звучание.
    STK и дискрет.
    No IRF, no TDA, no class D\T\H.
    DC Servo - must die.
    Мостовой УНЧ - suxx.
    Трансформатора и радиатора много не бывает.
    Импульсные БП - от лукавого.
    За нулями в Кг не гонюсь.

  11. #11
    https://dzen.ru/sivolobov
    Автор темы
    Аватар для Black_Panther
    Регистрация
    07.06.2004
    Адрес
    Москва, Бибирево.
    Возраст
    46
    Сообщений
    2,397

    По умолчанию Re: Простой усилитель с 2SK1058\2SJ162 в выходном каскаде.

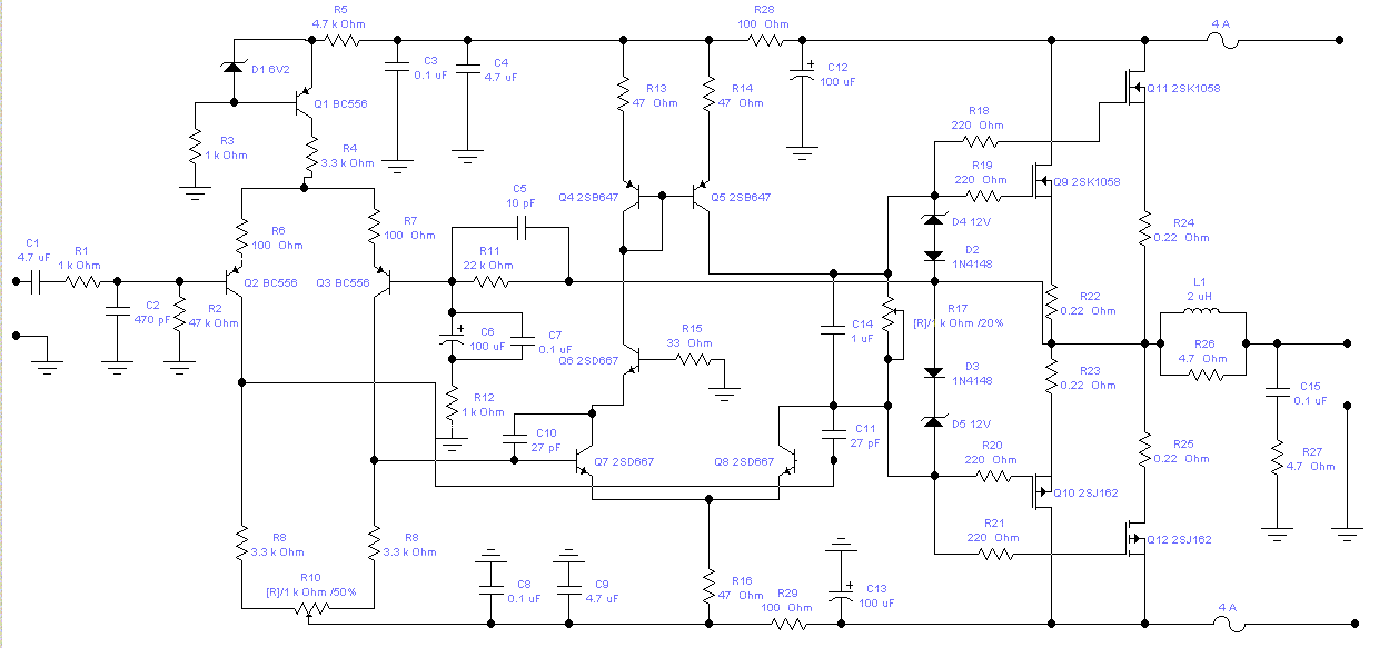
    А вот и финальная схема.Фактически, с чего начали - к тому и вернулись.
    Очень сложно заставить плохо звучать простую схему с 2SK1058\2SJ162 на выходе, еще сложнее в ней что-то напортачить.
    Усложнение схемы ради усложнения схемы - неблагодарное занятие.Можно и токовых зеркал наворотить и полсотни деталей навешать, однако NAD C352 с кучей подобных наворотов в схеме, к сожалению, его навороты не спасли при сталкивании лбами со схемой из книги Шкритека

    Можно искать недостатки этой схемы, можно ее ругать, пинать, однако она:
    -Не требует настройки, кроме тока покоя
    -Стабильно работает
    -Не содержит дефицитных деталей
    -Не содержит дорогих комплектующих
    -Очень достойно играет
    -При готовой плате и наличии всех элементов от взятия платы в руки до установки в корпус проходит не более часа.
    -Если впаяли потенциометр регулировки тока покоя в положение, соответствующее максимальному значению тока покоя в 1А, установили на радиатор плату и случайно включили питание - у вас ничего не сгорит и не перегреется - просто установите 100...250мА и не переживайте.
    -Данный усилитель не является сжигателем гвоздей, не является вариантом по быстрому слабать из дешевых деталюшек четверть киловатта для колхозной дискотеки и не предназначен для демонстрации другим самодельщикам явления "зырь, я тут выход щас коротну на полном сигнале, сработает супермегазащита и снова заиграет".
    Усилитель предназначен в первую очередь для домашней системы.А также для тех, кому уже мало уровня LM\TDA\STK но кого беготня за транзисторами для Никитинского усилителя, двусторонние платы для Холтона и габариты плат для упрощенного ВП и дороговизна Рысей вводят в состояние коматоза и депресняка.
    -Если требуется работа на "трудную" нагрузку, как то АС с низкой чувствительностью, охочая до тока то схема позволяет поставить 2...5 пар выходников и не особо чесаться о серьезных изменениях в самой схеме.

    Для маньяков:
    Большой красной точкой помечено место, куда следует заводить питания дифкаскада, если все-таки решились на отдельный транс, выпрямитель и стабилизатор. Тогда все детали, помеченные маленькой красной точкой - из схемы вон, с платы долой.
    Синими точками помечено место разрыва цепи питания, это если показалось мало и решили отдельно еще и усилитель напряжения запитать.Финальный рисунок платы планируется вывалить после завершения разводки в течение недели в этот пост.

    Фото плат, сделанных точно по этой схеме, с этими номиналами, но с невпаянной цепью RC-фильтра и с подстроечником вместо 470 Ом резистора ООС можно увидеть в 4 посте.Фото платы, сделанной специально для сдохшего Marantz PM66SE если найду - вывалю.
    Плата для PM66 представляет собой тот же рисунок, что и плата из 4 поста, но источник питания "откушен".
    Зовут плату mosfet_amp_board_for_MarantzPM66.rar (1пост).
    В Москве весь набор транзисторов можно купить в Митраконе.Угольные резисторы и зеленую пленку на 0,1мкФ - в Чип и Дипе.Диоды - везде есть. За неимением можно ставить смело 1N4001 - мир от этого не перевернется.Японские электролиты можно купить хотя бы в Микроленде,Виму ФКП - сам не знаю, не возит ее никто, только под заказ. Мундорфы - в Аркаде или Самоделке, Визатон МКП - в AVC.
    А вот пресловутая финальная схема:
    Миниатюры Миниатюры Нажмите на изображение для увеличения. 

Название:	FINAL.JPG 
Просмотров:	17104 
Размер:	46.6 Кб 
ID:	22687  
    Последний раз редактировалось Black_Panther; 02.11.2007 в 04:43.
    Моя религия:
    Люблю комфортное, окрашенное приятное звучание.
    STK и дискрет.
    No IRF, no TDA, no class D\T\H.
    DC Servo - must die.
    Мостовой УНЧ - suxx.
    Трансформатора и радиатора много не бывает.
    Импульсные БП - от лукавого.
    За нулями в Кг не гонюсь.

  12. #12
    Частый гость
    Регистрация
    06.06.2005
    Сообщений
    245

    По умолчанию Re: Простой усилитель с 2SK1058\2SJ162 в выходном каскаде.

    Цитата Сообщение от Black_Panther Посмотреть сообщение
    Большой красной точкой помечено место, куда следует заводить питания дифкаскада, если все-таки решились на отдельный транс, выпрямитель и стабилизатор. Тогда все детали, помеченные маленькой красной точкой - из схемы вон, с платы долой.
    Так-так, с платы, значит, долой. А что же останется от дифкаскада? Может, сначала почитать, хоть в том же Шкритeке, как он работает? А то ведь какой-нибудь "маньяк" может и последовать совету...

  13. #13
    Завсегдатай Аватар для 25602
    Регистрация
    07.07.2006
    Адрес
    Украина, Балта
    Возраст
    40
    Сообщений
    2,046

    По умолчанию Re: Простой усилитель с 2SK1058\2SJ162 в выходном каскаде.

    B и все таки структура построения что у холтона что на этих схемах одна и таже 100%

  14. #14
    Не хочу! Аватар для Alex
    Регистрация
    20.03.2003
    Адрес
    Worldwide
    Возраст
    62
    Сообщений
    39,025

    По умолчанию Re: Простой усилитель с 2SK1058\2SJ162 в выходном каскаде.

    Цитата Сообщение от Black_Panther Посмотреть сообщение
    Усилитель предназначен в первую очередь для домашней системы.А также для тех, кому уже мало уровня LM\TDA\STK но кого беготня за транзисторами для Никитинского усилителя, двусторонние платы для Холтона и габариты плат для упрощенного ВП и дороговизна Рысей вводят в состояние коматоза и депресняка.
    Леша, проблема в том, что ЛМ/ТДА играют на порядок лучше, чем все приведенные тобою схемы вместе взятые


    Цитата Сообщение от Black_Panther Посмотреть сообщение
    Что надо помнить: LM317 допускает разницу между входным и выходным напряжением - 40В.Это - предельное значение.При ухищрениях вроде " а мы в разрыв земляной ноги поставим стабилитрон на N вольт дадут напряжение выше, чем без стабилитронов, но учтите, что допустимый ток нагрузки ЛМки уменьшится.
    Тут ты что-то набредил конкретно. 317-й стабилитроны в земляную ногу не суют,у нее и земляной ноги-то нет
    Это ты с 78ХХ перепутал, а на 317 моно хоть на 500В стаб делать, лишь бы у него на входе не больше чем 540 было

    Добавлено через 2 минуты
    Цитата Сообщение от 25602 Посмотреть сообщение
    B и все таки структура построения что у холтона что на этих схемах одна и таже 100%
    Эта "структура", был придумана за пару десятков лет ДО Холтона....
    Последний раз редактировалось Alex; 02.11.2007 в 11:16. Причина: Добавлено сообщение
    "Замполит, чайку?"(с)"Охота за Красным Октябрем".
    "Да мне-то что, меняйтесь!"(с)анек.
    <-- http://altor1.narod.ru --> Вопросы - в личку, е-мейл, скайп.

  15. #15
    Завсегдатай Аватар для yan
    Регистрация
    21.12.2004
    Адрес
    Чебоксары
    Возраст
    47
    Сообщений
    1,266

    По умолчанию Re: Простой усилитель с 2SK1058\2SJ162 в выходном каскаде.

    Цитата Сообщение от Black_Panther Посмотреть сообщение
    А вот пресловутая финальная схема:
    Фузы в питании выхода зачем?
    Видимо, чтобы при КЗ выхода выходники надёжнее вылетали.

  16. #16
    https://dzen.ru/sivolobov
    Автор темы
    Аватар для Black_Panther
    Регистрация
    07.06.2004
    Адрес
    Москва, Бибирево.
    Возраст
    46
    Сообщений
    2,397

    По умолчанию Re: Простой усилитель с 2SK1058\2SJ162 в выходном каскаде.

    Цитата Сообщение от Andrew Gridlikov Посмотреть сообщение
    Так-так, с платы, значит, долой. А что же останется от дифкаскада? Может, сначала почитать, хоть в том же Шкритeке, как он работает?
    Точкой помечены детали источника тока, сам дифкаскад то ниикто не трогал, это ясно видно на схеме.Примерно такая же фигня с питанием дифкаскада у STK404-xxx: можно поставить ИТ,можно запитать через резистор с плюса питальника либо вообще от отдельного питальника.
    Цитата Сообщение от Andrew Gridlikov Посмотреть сообщение
    А то ведь какой-нибудь "маньяк" может и последовать совету...
    Я так и делал - запитывал ДК от собственного питальника.Работает.Не вижу проблемы.


    Цитата Сообщение от Alex Посмотреть сообщение
    проблема в том, что ЛМ/ТДА играют на порядок лучше
    Может согласно структуре ТДА\ЛМ и долджны они играть лучше. Однако факты - упрямая вещь, доводилось сталкивать лбами эту схему с 3886 и STK4192-ii - к сожалению,прослушивания были не в пользу последних. ОДнако, схема и не претендует на мегавысокий конец

    Цитата Сообщение от Alex Посмотреть сообщение
    Это ты с 78ХХ перепутал
    Это про стабилитрон то? Угу. Для запитки ДК хватит 15В транса, одноамперного моста из Чип и Дипа да стабилизатора 7812.Что до отдельного питания то если собирать себе, не идя на компромисс, то будет лучше, если усилитель напряжения запитать от собственного источника питания, дифкаскад - от собственного а выходной каскад - от собственного.Эта схема очень аккуратно обращается с музыкой,нет типичной транзисторной грубости, иначе бы я неуцепился именно за это дерево, выросшее из книги Шкритека.Все написанное в ветке было основано на базе реальных экспериментов, реально существующих или существовавших плат и решений.Свои домыслы я тут не писал - все домыслы, которые были - я опробовал и сделал выводы.Примечательно, что с конденсатором МБМ в качестве разделительного, усилением ниже 48 и током покоя выше 200мА данный девайс по звучанию напоминает хороший ламповый двухтактник.Однако с низким коэффициентом усиления меняется и глубина ООС и падает чуствительность, так что придется пред ставить.Я использловал пред по схеме Naim, собранный на макетной плате.
    Моя религия:
    Люблю комфортное, окрашенное приятное звучание.
    STK и дискрет.
    No IRF, no TDA, no class D\T\H.
    DC Servo - must die.
    Мостовой УНЧ - suxx.
    Трансформатора и радиатора много не бывает.
    Импульсные БП - от лукавого.
    За нулями в Кг не гонюсь.

  17. #17
    Завсегдатай Аватар для 25602
    Регистрация
    07.07.2006
    Адрес
    Украина, Балта
    Возраст
    40
    Сообщений
    2,046

    По умолчанию Re: Простой усилитель с 2SK1058\2SJ162 в выходном каскаде.

    Цитата Сообщение от Alex Посмотреть сообщение
    Эта "структура", был придумана за пару десятков лет ДО Холтона
    С этим я не спорю

  18. #18
    Завсегдатай Аватар для ИГВИН
    Регистрация
    06.05.2005
    Адрес
    Ростов-на-Дону
    Возраст
    67
    Сообщений
    13,071

    По умолчанию Re: Простой усилитель с 2SK1058\2SJ162 в выходном каскаде.

    Буквально сегодня писал знакомому:
    На малом токе у J162 крутизна порядка 0,2…,3 А/V, это даст ступеньку, хотя и очень гладкую на нагрузке менее 5 ом. Одну пару можно ставить для восьмиОмной нагрузки. Ставим два параллельно – крутизна вдвое растет, эта крутизна уже будет соответствовать току покоя 600…800 mA (для одной пары), что экономически выгоднее. Радиатор-то остается прежним, а работает как при большом токе. Не нужен мощный БП. А если дать на одну пару ток 700 mA в АВ-шнике с питанием 2х40 Вольт? Это будет знатный нагрев, и понадобятся большие емкости. Или такой фильтр, как в Эхе.

    Вот примерно так с этими транзисторами, у которых небольшая крутизна.

    Или общая ООС, или большой ток покоя, или параллельно две пары.
    Но общая ООС должна вводится в более-менее линейный усилитель, а АВ, да еще с питанием 2х50 В, для этих транзисторов очень не очень...

    Подумай над этим, Алексей.
    Игорь. Meridian 507.24 => DAC6 v2+свой выхлоп => Noosfera Master => Celestion A2 + Hand-made cable

  19. #19
    Старый знакомый Аватар для Airt
    Регистрация
    03.03.2005
    Адрес
    Минск
    Возраст
    51
    Сообщений
    882

    По умолчанию Re: Простой усилитель с 2SK1058\2SJ162 в выходном каскаде.

    Цитата Сообщение от Black_Panther Посмотреть сообщение
    Далее смазываем один термопастой КПТ-8, впаиваем второй и плотно прижимаем.
    Правильно было бы сначала прижать, а потом запаять.

  20. #20
    https://dzen.ru/sivolobov
    Автор темы
    Аватар для Black_Panther
    Регистрация
    07.06.2004
    Адрес
    Москва, Бибирево.
    Возраст
    46
    Сообщений
    2,397

    По умолчанию Re: Простой усилитель с 2SK1058\2SJ162 в выходном каскаде.

    Цитата Сообщение от yan Посмотреть сообщение
    Фузы в питании выхода зачем?
    Видимо, чтобы при КЗ выхода выходники надёжнее вылетали.
    Наоборот.Фузы ставил в основном в сабвуферные платы.Спалить выходники при КЗ мне не удалось.Ставилась композиция побасистее, выкручивался регулятор громкости вправо и концы кабеля к АС тупо и пошло соединялись.Фузы, естественно, сгорали и усилитель молчал,как рыба.Если сгорал только один предохранитель, то защита К4700 (веллеман) щелкала своими релюшками и можно было менять сдохший предохранитель на ходу, даже не удосуживаясь отрубить питтание. После чего отключались релюшки и усь продолжал играть, как ни в чем не бывало.Так что лучше сейчас обойтись без теоретических предположений - практика показала, что предохранители эти хоть и работают, однако в широкополосном усе (не для саба) очень сильно вияют на звучание.Было бы логичнее поставить их между источником питания и платами УНЧ, однако какой смысл тогда нам лепить батарею емкостей, если на пути всего этого богатства стоит тоненькая проволочка?Если усь используется дома то предохранитель должен быть только один - сетевой.Тот самый, который в цепи выключателя питания и первички транса Теоретически можно спалить выход, устроив КЗ при небольшой мощности и ждать смиренно момента, когда выходники сами себя поджарят. Но лично мне было жалко выходники, они все-таки не 5 рублей стоят.

    Добавлено через 2 минуты
    Цитата Сообщение от Airt Посмотреть сообщение
    Правильно было бы сначала прижать, а потом запаять.
    Возможно. Но неудобно. Пробовал - транзисторы скользят друг о друга в процессе и пытаются вымазать руки
    Последний раз редактировалось Black_Panther; 02.11.2007 в 12:12. Причина: Добавлено сообщение
    Моя религия:
    Люблю комфортное, окрашенное приятное звучание.
    STK и дискрет.
    No IRF, no TDA, no class D\T\H.
    DC Servo - must die.
    Мостовой УНЧ - suxx.
    Трансформатора и радиатора много не бывает.
    Импульсные БП - от лукавого.
    За нулями в Кг не гонюсь.

Страница 1 из 41 12311 ... Последняя

Социальные закладки

Социальные закладки

Ваши права

  • Вы не можете создавать новые темы
  • Вы не можете отвечать в темах
  • Вы не можете прикреплять вложения
  • Вы не можете редактировать свои сообщения
  •