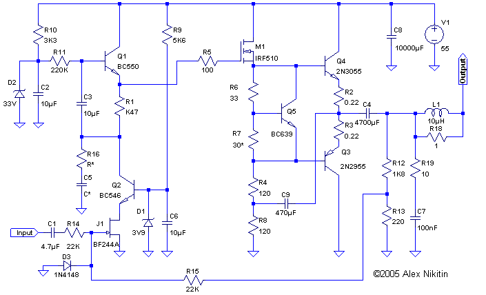
Вот, как просили...
Это не проверенная схема, а только концепция, которую я набросал за час. Если кому будет не лень просимулировать - замечательно. Разумеется, что у этой схемы есть масса недостатков. Тем не менее, не исключено, что при некоторой оптимизации номиналов она будет очень неплохо звучать
.
Алексей





Социальные закладки