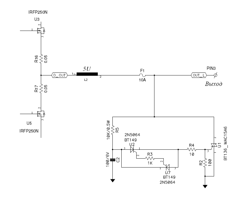
Собственно, идея проста и позаимствована из маломощных твердотельных реле - два одинаковых мосфета соединены истоками, стоки являются входом и выходом, затворы запитаны от плавающего источника.
Сопротивление открытого силового транзистора составляет порядка сотых - тысячных долей ом (для сравнения - контакты РЭС22 имеют (по справочнику) сопротиввление в десятые доли ома), плюс отсутствие малосигнальных нелинейностей за счет окисления контактов.
Решение простое и очевидное. Вместе с тем прецеденты применения мне не известны. Возможно, есть некие неизвестные мне подводные камни?
Добавлено 02.10.2016
Давно чесались руки опробовать идею на практике. И вот наконец свершилось.
Схема приведена на рисунке
Вложение 275466
Обычно основным недостатком предлагаемой схемы по сравнению с традиционной релейной защитой считается повышенная нелинейность. В связи с этим были выполнены измерения нелинейных искажений, вносимых твердотельным ключом предлагаемой защиты. В связи с ожидаемой малостью гармоник было решено подвергнуть спектроанализу падение напряжения на ключе.
Измерения проводились на резистивную нагрузку. 30Вт на 8 Ом.
Результаты на рисунке.
Вложение 275825
Видно спадающий спектр искажений уровнем 0,007 %. Это на ключе. С учетом того, что напряжение на ключе примерно на 40 дБ меньше, чем на нагрузке, на нагрузке будет 0,00007%.
На слух ухудшения после установки рассматриваемой защиты в усилитель я не заметил.





Социальные закладки