Страница 9 из 21 Первая ... 789101119 ... Последняя
Показано с 161 по 180 из 412

Тема: Метод улучшения линейности однокаскадных усилителей

  1. #1 Показать/скрыть первое сообщение.
    Старый знакомый
    Автор темы

    Регистрация
    07.11.2012
    Адрес
    Да
    Возраст
    44
    Сообщений
    572

    По умолчанию Метод улучшения линейности однокаскадных усилителей

    Однокаскадные ОУ (например AD797, LT1469, серия THS40xx итд.)
    Нажмите на изображение для увеличения. 

Название:	1-Stage-Amp.png 
Просмотров:	2997 
Размер:	19.5 Кб 
ID:	280072
    На первой картинке - блок схема такого усилителя, диффкаскад, сломанный каскод, идеальный вк.
    Yсиление такой структуры равно крутизне входа умноженной на импеданс выходного каскада.
    --------------------------------------------------------------------------------------------------------------------------------------------------------------
    Теперь модифицированный усилитель:
    Нажмите на изображение для увеличения. 

Название:	1-Stage-Amp-added.png 
Просмотров:	3005 
Размер:	17.0 Кб 
ID:	280073
    Добавлен корректирующий транзистор Q5, зеркало стало плавающим (V1) , нагрузка на УН (100кОм + 100пФ) , и! добавлена еще одна компенсационная цепь (C_comp2, R11) в точке 222.

    Подбором импедансов в точках 111 и 222 (так же нужно учитывать и импедансы Q5 и зеркал) можно заметно улучшить линейность.

    П.С. Работает во всех усилителях с дифференциальным выходом УН (например Холтон)
    Последний раз редактировалось Nick-nack; 01.11.2017 в 11:56.

  2. #161
    Завсегдатай Аватар для Petr-1951
    Регистрация
    17.05.2014
    Адрес
    г. Могилев
    Сообщений
    1,976

    По умолчанию Re: Метод улучшения линейности однокаскадных усилителей

    Цитата Сообщение от fakel Посмотреть сообщение
    Для тебя, конечно, не парадокс, а для кое-кого (не будем показывать пальцем ) это очень сильное колдунство
    оказывается надо было городить такой гибрид чтобы получить 0,05% искажений с сомнительной нагрузочной способностью при 20 В (пик).
    Коль ветка о способе снижения искажений, то позвольте и мне выложить вариант драйвера разработанного более 25 лет назад
    Нажмите на изображение для увеличения. 

Название:	Driver_RL1993-11.png 
Просмотров:	801 
Размер:	41.8 Кб 
ID:	304035 Нажмите на изображение для увеличения. 

Название:	Driver_RL1993-11_Bode.png 
Просмотров:	439 
Размер:	47.9 Кб 
ID:	304036 Нажмите на изображение для увеличения. 

Название:	Driver_RL1993-11_20kHz_THD.png 
Просмотров:	393 
Размер:	37.8 Кб 
ID:	304037 Нажмите на изображение для увеличения. 

Название:	Driver_RL1993-11_1kHz-spectr.png 
Просмотров:	417 
Размер:	25.4 Кб 
ID:	304038 Нажмите на изображение для увеличения. 

Название:	Driver_RL1993-11_IMD_19-20kHz.png 
Просмотров:	393 
Размер:	45.0 Кб 
ID:	304039 Нажмите на изображение для увеличения. 

Название:	Driver_RL1993-11_Кг от частоты.png 
Просмотров:	454 
Размер:	38.8 Кб 
ID:	304041 Нажмите на изображение для увеличения. 

Название:	Driver_RL1993-11_спектр сигналов до 200 кГц.png 
Просмотров:	569 
Размер:	56.0 Кб 
ID:	304042 Нажмите на изображение для увеличения. 

Название:	Driver_RL1993-11_SR.png 
Просмотров:	439 
Размер:	33.5 Кб 
ID:	304040
    графики говорят сами за себя. Оказывается чтобы получить малые искажения во всем звуковом диапазоне вовсе не надо сверхглубокой ООС, достаточно стандартных 30...35 дБ

  3. #162
    PaX PALANTiRA Аватар для EDDiE
    Регистрация
    13.02.2006
    Адрес
    GAZ-A-LAGO
    Сообщений
    13,249

    По умолчанию Re: Метод улучшения линейности однокаскадных усилителей

    Цитата Сообщение от Petr-1951 Посмотреть сообщение
    графики говорят сами за себя. Оказывается чтобы получить малые искажения во всем звуковом диапазоне вовсе не надо сверхглубокой ООС, достаточно стандартных 30...35 дБ
    Агеева жалко
    Он так старался, а всего-то надо было для щастя 30дБ

  4. #163
    Завсегдатай Аватар для fakel
    Регистрация
    30.11.2007
    Адрес
    Оренбург
    Возраст
    42
    Сообщений
    11,265

    По умолчанию Re: Метод улучшения линейности однокаскадных усилителей

    Цитата Сообщение от Petr-1951 Посмотреть сообщение
    Коль ветка о способе снижения искажений, то позвольте и мне выложить вариант драйвера разработанного более 25 лет назад
    Посмотри как у меня сделано
    https://forum.vegalab.ru/showthread.php?t=47076

    Ну сделал ты плавающие УН, а кто плавающие драйвера для ВК делать будет? Без этого затея с плавающими УН теряет смысл. И зачем разогнутые ДК поставил вместо нормальных? А потом мучительно прикручивал к ним смещение от отдельного 15В источника, а иначе вся грязь питания прет на вход. В обычном ДК (в мой схеме) этой проблемы нет.

    ---------- Сообщение добавлено 07:47 ---------- Предыдущее сообщение было 07:40 ----------

    И еще, твоя схема не по теме. От слова совсем. Тема называется "Метод улучшения линейности ОДНОКАСКАДНЫХ усилителей", а у тебя - ДВА каскада. Ты до двух считать умеешь?

    ---------- Сообщение добавлено 07:50 ---------- Предыдущее сообщение было 07:47 ----------

    Еще: ты повторил ошибку "Сталкера": у тебя токи плеч ДК протекают через разные источники питания: токовая петля не минимальна, собирает помехи, создает гемор при разводке
    Последний раз редактировалось Konkere; 03.11.2017 в 10:57. Причина: Чистка темы.

  5. #164
    http://akotov.narod.ru Аватар для Александр Котов
    Регистрация
    19.10.2004
    Адрес
    Ленобласть
    Возраст
    55
    Сообщений
    3,180

    По умолчанию Re: Метод улучшения линейности однокаскадных усилителей

    Цитата Сообщение от fakel Посмотреть сообщение
    заменив ИТ на источник с Ri=1к ты уронил глубину местной ООС в 150раз.
    Цитата Сообщение от Petr-1951 Посмотреть сообщение
    во всем звуковом диапазоне вовсе не надо сверхглубокой ООС, достаточно стандартных 30...35 дБ

    Так как первый говорит об усилении по постоянному току, а второй - на 20 кГц - то это примерно одно и тоже будет.

  6. #165
    Завсегдатай Аватар для fakel
    Регистрация
    30.11.2007
    Адрес
    Оренбург
    Возраст
    42
    Сообщений
    11,265

    По умолчанию Re: Метод улучшения линейности однокаскадных усилителей

    Цитата Сообщение от Александр Котов Посмотреть сообщение
    Так как первый говорит об усилении по постоянному току, а второй - на 20 кГц - то это примерно одно и тоже будет.
    Не, 60дБ на 20кГц минимум надо. Он уронил ее во всем диапазоне от 0 Гц до точки естественного спада (под 100кГц для 6Н23П)

    ---------- Сообщение добавлено 13:26 ---------- Предыдущее сообщение было 11:04 ----------

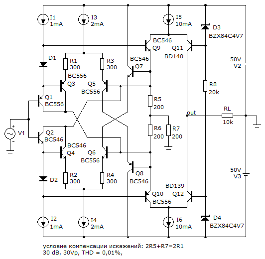
    Еще метод - вспомним разработки М. Кулиша

  7. #166
    Новичок
    Регистрация
    03.04.2009
    Сообщений
    5

    По умолчанию Re: Метод улучшения линейности однокаскадных усилителей

    у тебя токи плеч ДК протекают через разные источники питания: токовая петля не минимальна, собирает помехи, создает гемор при разводке.

    : выходное сопротивление коллекторов дифкаскада - крайне высокое, поэтому оно не может собирать помехи. Даже если помеха, несмотря на подложенный под сигнальные цепи земляной слой фольги, и попадёт в эту цепь, то, всё равно, ток в ней задан напряжением база-эмиттер транзистора в дифкаскаде, а для помехи от внешнего генератора - высоким сопротивлением коллектора.

  8. #167
    Завсегдатай Аватар для fakel
    Регистрация
    30.11.2007
    Адрес
    Оренбург
    Возраст
    42
    Сообщений
    11,265

    По умолчанию Re: Метод улучшения линейности однокаскадных усилителей

    Цитата Сообщение от zverj Посмотреть сообщение
    : выходное сопротивление коллекторов дифкаскада - крайне высокое, поэтому оно не может собирать помехи. Даже если помеха, несмотря на подложенный под сигнальные цепи земляной слой фольги, и попадёт в эту цепь, то, всё равно, ток в ней задан напряжением база-эмиттер транзистора в дифкаскаде, а для помехи от внешнего генератора - высоким сопротивлением коллектора.
    миллера никто не отменял. с ростом частоты влияние напряжения коллектора на его ток растет.
    Цитата Сообщение от zverj Посмотреть сообщение
    поэтому оно не может собирать помехи.
    но может продуцировать

  9. #168
    Завсегдатай Аватар для Petr-1951
    Регистрация
    17.05.2014
    Адрес
    г. Могилев
    Сообщений
    1,976

    По умолчанию Re: Метод улучшения линейности однокаскадных усилителей

    Цитата Сообщение от fakel Посмотреть сообщение
    Посмотри как у меня сделано
    https://forum.vegalab.ru/showthread.php?t=47076
    открыл модель, посмотрел
    Нажмите на изображение для увеличения. 

Название:	Tokarev-fakel_20kHz_THD.png 
Просмотров:	414 
Размер:	40.7 Кб 
ID:	304272 Нажмите на изображение для увеличения. 

Название:	Tokarev-fakel_AH.png 
Просмотров:	533 
Размер:	34.3 Кб 
ID:	304271 Нажмите на изображение для увеличения. 

Название:	Tokarev-fakel_Bode.png 
Просмотров:	414 
Размер:	51.2 Кб 
ID:	304270 Нажмите на изображение для увеличения. 

Название:	Tokarev-fakel_cros-dist.png 
Просмотров:	429 
Размер:	39.8 Кб 
ID:	304281
    в конце ветки вопрос:
    https://forum.vegalab.ru/showthread....=1#post1441304
    Mepavel
    Ну так какая же всё-таки глубина ООС у этого усилителя на 20 кГц?
    Цитата Сообщение от fakel Посмотреть сообщение
    Еще метод - вспомним разработки М. Кулиша
    Нажмите на изображение для увеличения. 

Название:	Kulish_R2005-12_Кг.png 
Просмотров:	452 
Размер:	37.6 Кб 
ID:	304276 Нажмите на изображение для увеличения. 

Название:	Kulish_R2005-12_SCH.png 
Просмотров:	597 
Размер:	23.3 Кб 
ID:	304275
    для безОСника Кг=0,01% (30 В пик) очень даже хороший результат, рост искажений после 10 кГц
    Последний раз редактировалось Petr-1951; 06.11.2017 в 21:19.

  10. #169
    Завсегдатай Аватар для Petr-1951
    Регистрация
    17.05.2014
    Адрес
    г. Могилев
    Сообщений
    1,976

    По умолчанию Re: Метод улучшения линейности однокаскадных усилителей

    Жуковский показал, что глубину ООС 30...35 дБ на частоте 20 кГц можно получить в однокаскадном усилителе с параллельной ООС если в качестве нагрузки использовать ГСТ. Он же стабилизирует и режимы по постоянному току. Я немного продолжил работу с его моделью и вот что получилось
    Нажмите на изображение для увеличения. 

Название:	AMP_one-stage_SCH.png 
Просмотров:	521 
Размер:	41.4 Кб 
ID:	304487 Нажмите на изображение для увеличения. 

Название:	AMP_one-stage_Кг.png 
Просмотров:	488 
Размер:	40.8 Кб 
ID:	304488 Нажмите на изображение для увеличения. 

Название:	AMP_one-stage_AH.png 
Просмотров:	416 
Размер:	43.0 Кб 
ID:	304490 Нажмите на изображение для увеличения. 

Название:	AMP_one-stage_cros-dist.png 
Просмотров:	410 
Размер:	32.6 Кб 
ID:	304489
    Входной каскад со следящим каскодом, термостабилизирован базоэмиттерными переходами транзисторов.
    Симметричное клипирование независимо от напряжения в сети поддерживается интегратором
    Характерных коммутационных искажений не наблюдается

  11. #170
    Завсегдатай Аватар для BesPav
    Регистрация
    01.06.2011
    Адрес
    Москва
    Возраст
    44
    Сообщений
    2,765

    По умолчанию Re: Метод улучшения линейности однокаскадных усилителей

    Хватит уже этой Санта-Барбары.

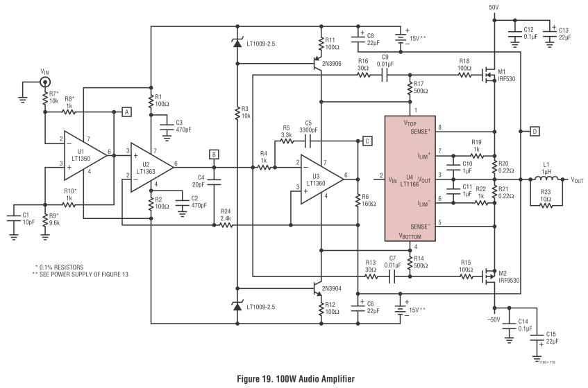
    Возьмите LTC6090-5 с LT1166 и сделайте нормальный усь.

  12. #171
    Частый гость Аватар для 35101
    Регистрация
    07.04.2015
    Адрес
    Москва
    Сообщений
    185

    По умолчанию Re: Метод улучшения линейности однокаскадных усилителей

    Похоже нужен источник 80в стабилизированный?

  13. #172
    Завсегдатай Аватар для Petr-1951
    Регистрация
    17.05.2014
    Адрес
    г. Могилев
    Сообщений
    1,976

    По умолчанию Re: Метод улучшения линейности однокаскадных усилителей

    Цитата Сообщение от BesPav Посмотреть сообщение
    Хватит уже этой Санта-Барбары.

    Возьмите LTC6090-5 с LT1166 и сделайте нормальный усь.
    это в тему? однокаскадные усилители?
    Нажмите на изображение для увеличения. 

Название:	L1360&LT1166_нормальный_Усь.png 
Просмотров:	434 
Размер:	16.0 Кб 
ID:	304497
    p.s. не то глянул

    Нажмите на изображение для увеличения. 

Название:	LTC6090&LT1166_SCH.png 
Просмотров:	481 
Размер:	48.7 Кб 
ID:	304499 Нажмите на изображение для увеличения. 

Название:	LTC6090&LT1166_Кг.png 
Просмотров:	465 
Размер:	44.0 Кб 
ID:	304500
    Кг 20 кГц по 4-м гармоникам

    Цитата Сообщение от 35101 Посмотреть сообщение
    Похоже нужен источник 80в стабилизированный?
    нет, обычный, на схеме указано что питание может быть от 40 до 100 В, средняя точка держится за счет серво.
    Последний раз редактировалось Petr-1951; 09.11.2017 в 13:55.

  14. #173
    Частый гость Аватар для 35101
    Регистрация
    07.04.2015
    Адрес
    Москва
    Сообщений
    185

    По умолчанию Re: Метод улучшения линейности однокаскадных усилителей

    Пульсации питания присутствуют на холодном конце нагрузки по отношению к земле входа.

  15. #174
    Завсегдатай Аватар для Petr-1951
    Регистрация
    17.05.2014
    Адрес
    г. Могилев
    Сообщений
    1,976

    По умолчанию Re: Метод улучшения линейности однокаскадных усилителей

    Цитата Сообщение от 35101 Посмотреть сообщение
    Пульсации питания присутствуют на холодном конце нагрузки по отношению к земле входа.
    замечание принимается, в таком случае надо сделать выход через конденсатор на общий (без искусственной с.т.)
    Нажмите на изображение для увеличения. 

Название:	AMP_one-stage_SCH.png 
Просмотров:	534 
Размер:	41.8 Кб 
ID:	304501 Нажмите на изображение для увеличения. 

Название:	AMP_one-stage_20kHz_THD.png 
Просмотров:	521 
Размер:	38.8 Кб 
ID:	304502
    Последний раз редактировалось Petr-1951; 09.11.2017 в 14:26.

  16. #175
    Завсегдатай Аватар для BesPav
    Регистрация
    01.06.2011
    Адрес
    Москва
    Возраст
    44
    Сообщений
    2,765

    По умолчанию Метод улучшения линейности однокаскадных усилителей

    Цитата Сообщение от Petr-1951 Посмотреть сообщение
    Нажмите на изображение для увеличения. 

Название:	L1360&LT1166_нормальный_Усь.png 
Просмотров:	434 
Размер:	16.0 Кб 
ID:	304497
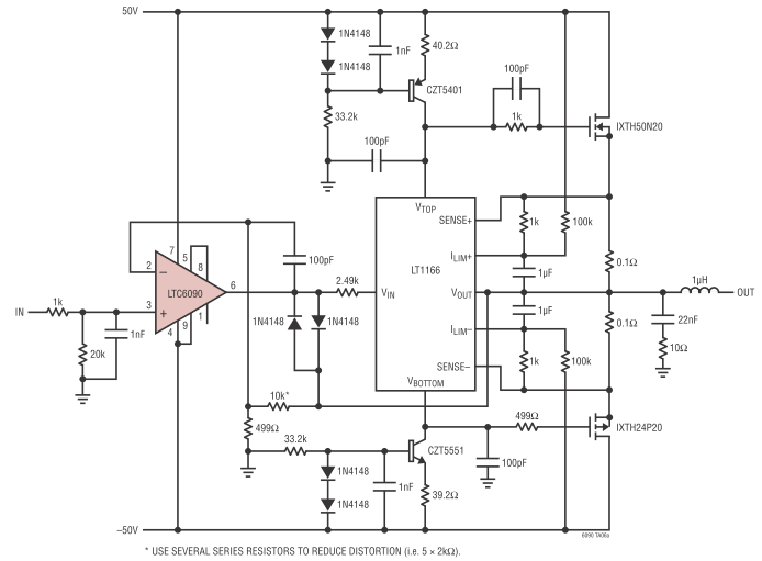
    А теперь эти искажения голого ВК из даташита LT1166 надо обернуть вот такой петлей:


    И по желанию (или умениям) добавить еще один ОУ композитом.
    Все это займет на плате площадь порядка 5-6 кв. см. без учета выходников, это резко упрощает жизнь даже без учета простых схемотехнических решений.

    Цитата Сообщение от Petr-1951 Посмотреть сообщение
    это в тему? однокаскадные усилители?
    Ну что пороть мертвую лошадь?
    Понятно, что никакого волшебства не получится и при общем КУ ~20-50 одним каскадом не обойтись от слова никак. А сколько при этом будет - 0,1 или 0,01 уже не имеет никакого значения, это моветон, как ни крути.

  17. #176
    Завсегдатай Аватар для Petr-1951
    Регистрация
    17.05.2014
    Адрес
    г. Могилев
    Сообщений
    1,976

    По умолчанию Re: Метод улучшения линейности однокаскадных усилителей

    обернутое ООС из даташита
    Нажмите на изображение для увеличения. 

Название:	LT1360&LT1166_Кг.png 
Просмотров:	405 
Размер:	25.9 Кб 
ID:	304505 Нажмите на изображение для увеличения. 

Название:	LT1360&LT1166_SCH.png 
Просмотров:	467 
Размер:	69.4 Кб 
ID:	304504
    Вы считаете что скорости нарастания 21 В/мкс для глубокоОСника достаточно?
    Нажмите на изображение для увеличения. 

Название:	LTC6090_SR.png 
Просмотров:	293 
Размер:	116.3 Кб 
ID:	304506
    превращение в композит SR не добавит, сделает еще тормознутее

  18. #177
    Завсегдатай Аватар для BesPav
    Регистрация
    01.06.2011
    Адрес
    Москва
    Возраст
    44
    Сообщений
    2,765

    По умолчанию Re: Метод улучшения линейности однокаскадных усилителей

    Цитата Сообщение от Petr-1951 Посмотреть сообщение
    обернутое ООС из даташита
    Нет. Пишите честнее, другой ООС и из другого даташита.

    Цитата Сообщение от Petr-1951 Посмотреть сообщение
    Вы считаете что скорости нарастания 21 В/мкс для глубокоОСника достаточно?
    Более чем.



    https://forum.vegalab.ru/showthread....=1#post2394501

  19. #178
    Завсегдатай Аватар для fakel
    Регистрация
    30.11.2007
    Адрес
    Оренбург
    Возраст
    42
    Сообщений
    11,265

    По умолчанию Re: Метод улучшения линейности однокаскадных усилителей


    Offтопик:
    Цитата Сообщение от BesPav Посмотреть сообщение
    Нет. Пишите честнее, другой ООС и из другого даташита.
    не выиграл, а проиграл, не в карты, а в рулетку... а так все верно. это же Петров!

    Цитата Сообщение от Petr-1951 Посмотреть сообщение
    для безОСника Кг=0,01% (30 В пик) очень даже хороший результат, рост искажений после 10 кГц
    а мог быть еще лучше, если выходной ОБ тоже охватить петлей компенсации
    Цитата Сообщение от Petr-1951 Посмотреть сообщение
    Ну так какая же всё-таки глубина ООС у этого усилителя на 20 кГц?
    ответь на него сам, ты же у нас вумный!
    Цитата Сообщение от Petr-1951 Посмотреть сообщение
    Я немного продолжил работу с его моделью и вот что получилось
    С4 в реале все испортит
    Разность пульсаций V2 и V3 будет приложена ко входу УН. С чем и поздравляю
    Цитата Сообщение от Petr-1951 Посмотреть сообщение
    замечание принимается, в таком случае надо сделать выход через конденсатор на общий (без искусственной с.т.)
    не охваченный ОООС. Блеск!

    ---------- Сообщение добавлено 12:02 ---------- Предыдущее сообщение было 11:52 ----------

    Цитата Сообщение от BesPav Посмотреть сообщение
    Понятно, что никакого волшебства не получится и при общем КУ ~20-50 одним каскадом не обойтись от слова никак. А сколько при этом будет - 0,1 или 0,01 уже не имеет никакого значения, это моветон, как ни крути.
    можно ток покоя УН покрутить. Крутизна линейно зависит от тока

    ---------- Сообщение добавлено 17:56 ---------- Предыдущее сообщение было 12:02 ----------

    Вот еще схема компенсации искажений, встраиваемая в любой усилитель
    https://forum.vegalab.ru/showthread.php?t=69031

    ---------- Сообщение добавлено 17:59 ---------- Предыдущее сообщение было 17:56 ----------

    В целях защиты от разных Петровых, на схеме не показаны цепи смещения, которые выводят ячейку в кл А

  20. #179
    Завсегдатай
    Регистрация
    14.04.2009
    Адрес
    рядом с Москвой
    Сообщений
    4,446

    По умолчанию Re: Метод улучшения линейности однокаскадных усилителей

    Цитата Сообщение от fakel Посмотреть сообщение
    Вот еще схема компенсации искажений, встраиваемая в любой усилитель
    https://forum.vegalab.ru/showthread.php?t=69031
    В сколько усилителей она встроена?

  21. #180
    Завсегдатай Аватар для fakel
    Регистрация
    30.11.2007
    Адрес
    Оренбург
    Возраст
    42
    Сообщений
    11,265

    По умолчанию Re: Метод улучшения линейности однокаскадных усилителей

    Цитата Сообщение от mellowman Посмотреть сообщение
    В сколько усилителей она встроена?
    В гибрид https://forum.vegalab.ru/showthread.php?t=64093
    Последний раз редактировалось fakel; 10.11.2017 в 16:54.

Страница 9 из 21 Первая ... 789101119 ... Последняя

Социальные закладки

Социальные закладки

Ваши права

  • Вы не можете создавать новые темы
  • Вы не можете отвечать в темах
  • Вы не можете прикреплять вложения
  • Вы не можете редактировать свои сообщения
  •