Страница 87 из 94 Первая ... 778586878889 ... Последняя
Показано с 1,721 по 1,740 из 1879

Тема: YES - 4M - SAB

  1. #1 Показать/скрыть первое сообщение.
    Завсегдатай
    Автор темы
    Аватар для Геннадий3
    Регистрация
    04.11.2009
    Адрес
    г.Чапаевск , Самарской обл. , Россия
    Возраст
    76
    Сообщений
    2,476

    По умолчанию YES - 4M - SAB

    Как говорилось в наше время - " С Первомайским Приветом ...... ! "

    Предлагаю усовершенствованный вариант усилителя YES-4 , который по отзывам форумчан имеет достойное звучание .

    Базовая схема , подвергшаяся изменениям :

    Нажмите на изображение для увеличения. 

Название:	YES-4-12-F3-final.GIF 
Просмотров:	11499 
Размер:	63.0 Кб 
ID:	318809 и её модернизация : Нажмите на изображение для увеличения. 

Название:	Схема1 .png 
Просмотров:	10632 
Размер:	56.7 Кб 
ID:	319314

    Основные параметры усилителя YES-4M-SAB соответствуют базовой схеме ( см. тему " YES - 4 " ).
    В качестве макета использована готовая ПП YES-4 , разработанная В.Лепехиным.

    Результаты :

    Нажмите на изображение для увеличения. 

Название:	Меандр 20кГц.jpg 
Просмотров:	4459 
Размер:	2.37 Мб 
ID:	318811 Нажмите на изображение для увеличения. 

Название:	Клипп 20кГц.jpg 
Просмотров:	4396 
Размер:	2.19 Мб 
ID:	318812 Нажмите на изображение для увеличения. 

Название:	Спектр-1кГц.png 
Просмотров:	5462 
Размер:	65.2 Кб 
ID:	318813 Нажмите на изображение для увеличения. 

Название:	Спектр-10кГц.PNG 
Просмотров:	4914 
Размер:	78.9 Кб 
ID:	318814 Нажмите на изображение для увеличения. 

Название:	IMD 10+11кГц.PNG 
Просмотров:	4817 
Размер:	83.7 Кб 
ID:	318815 меандр и клипп - 20 кГц , 10 V/дел

    Приведённые результаты измерений макета YES-4M-SAB получены на пределе разрешения измерительной установки .
    Как свидетельство этого - неизменность спектров и Кг при подключении и отключении нагрузки .

    Как и в YES-3M-SAB , здесь использован тот же узел , обеспечивающий режим без отсечки тока выходных Мосфетов - мной скромно именуемый SAB - Super A Bragina .
    С помощью этого режима формируется наиболее "гладкая" амплитудная характеристика ВК , исключающая резкие локальные изломы , типичные для режима АВ и сопровождаемые коммутационными ( переключательными ) искажениями - КИ . Эти искажения способствуют увеличению числа как гармоник высоких порядков , так и комбинационных составляющих , которые не всегда коррелируют с измерениями коэффициента гармоник .

    В узел SAB входят транзисторы Q7-Q12 . В качестве стабилитронов использованы светодиоды Led1 , Led2 синего цвета свечения. В нормально работающем узле SAB с помощью резисторов R39,R40 выставляются падение напряжений на R18,R19 около одного вольта . Регулирующее воздействие на затворы Мосфетов ВК узел SAB оказывает через эмиттерные повторители ( ЭП ) Q5,Q6.

    Узел SAB совместно с "золотой" подстраиваемой цепочкой C9,R11 формируют необходимую параболу ( скругление АХ ) изменения тока транзисторов неактивного плеча ВК вблизи нуля АХ , что гарантирует короткий ( спадающий ) спектр гармоник и отсутствие КИ .

    МикроКап показывает полное отсутствие КИ в моделе этого усилителя :
    ( первые три гармоники ослаблены )

    Нажмите на изображение для увеличения. 

Название:	КИ .png 
Просмотров:	4308 
Размер:	33.1 Кб 
ID:	318804 и токи плеч ВК : Нажмите на изображение для увеличения. 

Название:	ЭА.jpg 
Просмотров:	4105 
Размер:	2.19 Мб 
ID:	318805

    Следует заметить , что приведенная форма токов плеч ВК сохраняется во всём диапазоне выходных мощностей , как и Кг - практически не изменен .

    Существенное внимание было уделено термостабилизации тока покоя ВК . Узел термокомпенсации выполнен на транзисторах Q13,Q14 , последний установлен на общем радиаторе рядом с выходными Мосфетами . Ток покоя устанавливается R34 .

    К особенностям схемы можно отнести использование ПОС для увеличения петлевого усиления в ВК . ПОС возникает на резисторах R35,R36. Необходимая коррекция осуществляется с помощью R9C6 и R10C7.

    Хочется обратить внимание и на эмиттерные повторители Q5,Q6 с установленными в их базовые цепи конденсаторами достаточно большой ёмкости ( тоже ПОС ) . Эти ЭП являются динамической нагрузкой с большим эквивалентным сопротивлением ( более 50кОм ) для транзисторов УН Q3,Q4 . В тоже время эти ЭП обладают в этом включении и малым ( около 30 Ом ) выходным сопротивлением .
    В итоге ЭП существенно увеличивают петлевое ВК с сохранением хорошей фазовой характеристики и согласования , а так же кардинально улучшают ( PSRR ) изоляцию сигнальных цепей от помех с шин питания ВК . Кроме того , в спектре усиливаемого сигнала ЭП присутствует практически одна вторая гармоника . Все эти замечательные особенности ЭП хорошо видны в динамическом частотном анализе :

    Нажмите на изображение для увеличения. 

Название:	ЭП-Кг.png 
Просмотров:	5363 
Размер:	120.1 Кб 
ID:	318806

    Кстати , каскады этих ЭП вполне применимы и в других YES-ах .

    Диоды D5-D10 являются элементами антинасыщения выходных Мосфетов .
    Диоды D1-D4 обеспечивают сброс усиления ОУ композита в режиме клиппа .
    Эти две группы диодов существенно повышают эксплуатационную надёжность усилителя .

    Использование режима SAB , т.е. режима А ( экономичного ) , который характеризуется резким снижением всех видов искажений , а особенно КИ ,предпологает отказ от использования чрезмерных полос пропускания и скоростей нарастания выходного сигнала при конструировании УМЗЧ высокой верности .

    В результате прослушивания сложилось стойкое убеждение , что YES-4M-SAB обладает лучшим звуком из всей линейки YES- ов .


    Финальный вариант схемы и ПП исполненные В.Лепехиным :

    Нажмите на изображение для увеличения. 

Название:	YES-4-M-SAB-3 схема1.JPG 
Просмотров:	13170 
Размер:	809.2 Кб 
ID:	320188 Нажмите на изображение для увеличения. 

Название:	YES-4-M-SAB-3 bot.JPG 
Просмотров:	7766 
Размер:	753.7 Кб 
ID:	321850 Нажмите на изображение для увеличения. 

Название:	YES-4-M-SAB-3 top.JPG 
Просмотров:	7647 
Размер:	1,021.7 Кб 
ID:	321851

    разметка : https://forum.vegalab.ru/attachment.php?attachmentid=320111&d=1526484690

    Нажмите на изображение для увеличения. 

Название:	YES-4-M-SAB-3 разметка.JPG 
Просмотров:	5737 
Размер:	113.0 Кб 
ID:	320189




    Геннадий Брагин .
    Последний раз редактировалось Геннадий3; 10.06.2018 в 22:54.

  2. #1721
    Новичок Аватар для AndRuxa
    Регистрация
    05.07.2018
    Адрес
    Георгиевск. Ставропольский край.
    Возраст
    47
    Сообщений
    27

    По умолчанию Re: YES - 4M - SAB

    Цитата Сообщение от Дмитрий51 Посмотреть сообщение
    Программа Multisim
    Да Мультисим.

  3. #1722
    Частый гость Аватар для sergey3145
    Регистрация
    02.10.2015
    Возраст
    54
    Сообщений
    286

    По умолчанию Re: YES - 4M - SAB

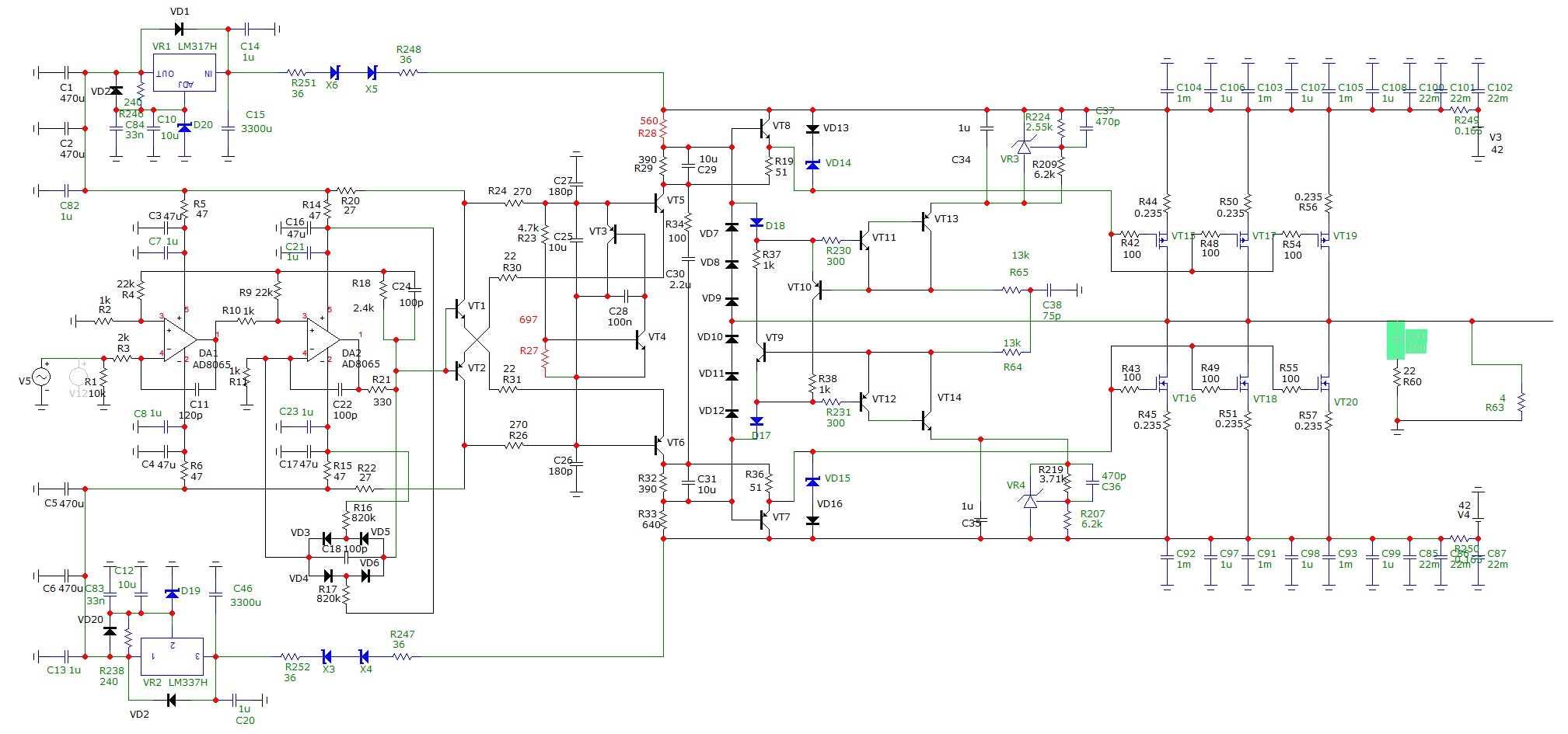
    Потихоньку делаю вот такую модификациюНажмите на изображение для увеличения. 

Название:	Схема.jpg 
Просмотров:	396 
Размер:	346.8 Кб 
ID:	439820Нажмите на изображение для увеличения. 

Название:	Гармоники без Цобеля.jpg 
Просмотров:	203 
Размер:	145.9 Кб 
ID:	439819
    На выходе стабов по 12,35 в
    Последний раз редактировалось sergey3145; 08.08.2023 в 19:12.

  4. #1723
    Новичок Аватар для AndRuxa
    Регистрация
    05.07.2018
    Адрес
    Георгиевск. Ставропольский край.
    Возраст
    47
    Сообщений
    27

    По умолчанию Re: YES - 4M - SAB

    Цитата Сообщение от sergey3145 Посмотреть сообщение
    Потихоньку делаю вот такую модификациюНажмите на изображение для увеличения. 

Название:	Схема.jpg 
Просмотров:	396 
Размер:	346.8 Кб 
ID:	439820Нажмите на изображение для увеличения. 

Название:	Гармоники без Цобеля.jpg 
Просмотров:	203 
Размер:	145.9 Кб 
ID:	439819
    На выходе стабов по 12,35 в
    Ага увидел и питалово, +/-42, и стабы для предвыхохлопа

  5. #1724
    Частый гость Аватар для sergey3145
    Регистрация
    02.10.2015
    Возраст
    54
    Сообщений
    286

    По умолчанию Re: YES - 4M - SAB

    Основные моменты
    1. Исключена генерация R230,R231 при любом питании ОУ
    2. Оказалось что LM-ки плохо работают с большими ёмкостями на выходе https://odinelectric.ru/industry-ele...opisanie-lm317, решение стабилитроны на управляющем
    3. SAB искажает ток своего активного плеча, эффект уменьшен с помощью D17 D 18

    ---------- Сообщение добавлено 19:45 ---------- Предыдущее сообщение было 19:41 ----------

    Цитата Сообщение от AndRuxa Посмотреть сообщение
    +/-42
    просто такие трансы в наличии

  6. #1725
    Новичок Аватар для AndRuxa
    Регистрация
    05.07.2018
    Адрес
    Георгиевск. Ставропольский край.
    Возраст
    47
    Сообщений
    27

    По умолчанию Re: YES - 4M - SAB

    Цитата Сообщение от Дмитрий51 Посмотреть сообщение
    Всем здравствуйте! Уже прошло много времени с момента публикации этого усилителя. Хотел спросить у собравших - кто ещё живёт с этим усилителем? Какие нюансы есть в звуке? С какими усилителями сравнивали? Довольны ли вы в целом?
    .Уже прошло пару лет как я собрал YES-4-SAB совершенно не жалею, согласен со всеми кто говорит что аппарат совершенно нейтральный на нём все замечательно звучит и баллады, техно, транс, соул , джаз. Слушаю я все в связке с полочной акустикой Кайрос на динамиках SBacoustics ,плюс плеер Fiio M15. После сборке наконец таки я остановился в поисках своего звука). Благодарю Геннадия и всех причастных к созданию данного замечательного устройства звукоизвлечения!

    ---------- Сообщение добавлено 20:00 ---------- Предыдущее сообщение было 19:51 ----------

    [QUOTE=sergey3145;3148072]Основные моменты
    1. Исключена генерация R230,R231 при любом питании ОУ
    2. Оказалось что LM-ки плохо работают с большими ёмкостями на выходе https://odinelectric.ru/industry-ele...opisanie-lm317, решение стабилитроны на управляющем
    3. SAB искажает ток своего активного плеча, эффект уменьшен с помощью D17 D 18

    D17-D18 что за диоды? За Lm не знал тоже полезная инфа . R230,R231 это опечатка?

  7. #1726
    Частый гость Аватар для sergey3145
    Регистрация
    02.10.2015
    Возраст
    54
    Сообщений
    286

    По умолчанию Re: YES - 4M - SAB

    Цитата Сообщение от AndRuxa Посмотреть сообщение
    D17-D18 что за диоды?
    BAS16H
    https://www.chipdip.ru/product/bas16ht1g

    Цитата Сообщение от AndRuxa Посмотреть сообщение
    R230,R231 это опечатка?
    В базах VT11 и VT12

    SAB в железе еще не делал, а стабы уже. В них стабилитроны BZX84C11
    https://www.chipdip.ru/product/bzx84c11

  8. #1727
    Новичок Аватар для AndRuxa
    Регистрация
    05.07.2018
    Адрес
    Георгиевск. Ставропольский край.
    Возраст
    47
    Сообщений
    27

    По умолчанию Re: YES - 4M - SAB

    В базах VT11 и VT12 . Ясно. А D19, D20 какие

  9. #1728
    Частый гость Аватар для sergey3145
    Регистрация
    02.10.2015
    Возраст
    54
    Сообщений
    286

    По умолчанию Re: YES - 4M - SAB

    Цитата Сообщение от AndRuxa Посмотреть сообщение
    А D19, D20 какие
    LL4148 для защиты, напаял поверх резисторов

  10. #1729
    Новичок Аватар для AndRuxa
    Регистрация
    05.07.2018
    Адрес
    Георгиевск. Ставропольский край.
    Возраст
    47
    Сообщений
    27

    По умолчанию Re: YES - 4M - SAB

    Ясно. В принципе на старой плате можно сделать мод если нужно

  11. #1730
    Частый гость Аватар для sergey3145
    Регистрация
    02.10.2015
    Возраст
    54
    Сообщений
    286

    По умолчанию Re: YES - 4M - SAB

    Цитата Сообщение от AndRuxa Посмотреть сообщение
    Ясно. В принципе на старой плате можно сделать мод если нужно
    Да, все моды сделать можно. Чем и занимаюсь. Как сделаю выложу все

  12. #1731
    Новичок Аватар для AndRuxa
    Регистрация
    05.07.2018
    Адрес
    Георгиевск. Ставропольский край.
    Возраст
    47
    Сообщений
    27

    По умолчанию Re: YES - 4M - SAB

    Ясно. А не знаешь (ничего если на ты)) кто с Мультисим дружит ,модель уся посмотреть, почему не пашет?

  13. #1732
    Частый гость Аватар для sergey3145
    Регистрация
    02.10.2015
    Возраст
    54
    Сообщений
    286

    По умолчанию Re: YES - 4M - SAB


    Offтопик:
    Цитата Сообщение от AndRuxa Посмотреть сообщение
    Ясно. А не знаешь (ничего если на ты)) кто с Мультисим дружит, модель уся посмотреть, почему не пашет?
    Можно и на ты)) Неа, я сам с февраля Microcap осваивать стал. Собрал и уже запустил и с подачи уважаемого purpleman начал моделировать, и тут Остапа понесло))

  14. #1733
    Новичок Аватар для Aivill
    Регистрация
    31.03.2019
    Адрес
    МО
    Сообщений
    58

    По умолчанию Re: YES - 4M - SAB

    Всем доброго дня. Присматриваюсь к YES-4M-SAB. Как он, сложный усилитель в настройке (наприм., в сравнении с The End Millenium v.4)?

    ---------- Сообщение добавлено 15:34 ---------- Предыдущее сообщение было 15:29 ----------

    Думаю, надо сразу и про платы разводки LepekhinV спросить. Может кто продаст пару?

  15. #1734
    Завсегдатай Аватар для msgkras
    Регистрация
    18.05.2006
    Сообщений
    1,836

    По умолчанию Re: YES - 4M - SAB

    Цитата Сообщение от Aivill Посмотреть сообщение
    Всем доброго дня. Присматриваюсь к YES-4M-SAB. Как он, сложный усилитель в настройке (наприм., в сравнении с The End Millenium v.4)?

    ---------- Сообщение добавлено 15:34 ---------- Предыдущее сообщение было 15:29 ----------

    Думаю, надо сразу и про платы разводки LepekhinV спросить. Может кто продаст пару?
    В настройке усилитель простой, заводится сразу без проблем.
    Acer Aspire V > ATDAC-12E > DH Labs Air Matrix > Yes-3U/4-SAB/5 > Analysis-Plus Oval 12 > Nostalgia
    Raptor By > Supra EFF-IX > УМЗЧ Л.Зуева > Chord Odyssey 2 > Nostalgia 3

  16. #1735
    Новичок Аватар для Aivill
    Регистрация
    31.03.2019
    Адрес
    МО
    Сообщений
    58

    По умолчанию Re: YES - 4M - SAB

    В наличии прорва MPSA06G (ONS) и MPSA56G (ONS) можно ли их пустить в YES - 4M - SAB и YES - 5 заместо BC546 и BC556? Вроде как они довольно близки параметрами.

  17. #1736
    Частый гость Аватар для sergey3145
    Регистрация
    02.10.2015
    Возраст
    54
    Сообщений
    286

    По умолчанию Re: YES - 4M - SAB

    Цитата Сообщение от Aivill Посмотреть сообщение
    В наличии прорва MPSA06G (ONS) и MPSA56G (ONS) можно ли их пустить в YES - 4M - SAB и YES - 5 заместо BC546 и BC556? Вроде как они довольно близки параметрами.
    подставил в свою модель, в микрокапе они без индекса G, упал ток покоя в 2 раза, не аналоги похоже. Уменьшил R40, работает гармоники чуть хуже, но моя модель отличается от оригинальной, тщательно не настраивал
    Нет смысла менять копеечные транзисторы

  18. #1737
    Новичок Аватар для Aivill
    Регистрация
    31.03.2019
    Адрес
    МО
    Сообщений
    58

    По умолчанию Re: YES - 4M - SAB

    ---------- Сообщение добавлено 12:59 ---------- Предыдущее сообщение было 12:58 ----------

    Благодарствую за отклик. Буду покупать ВС.

  19. #1738
    Частый гость Аватар для sergey3145
    Регистрация
    02.10.2015
    Возраст
    54
    Сообщений
    286

    По умолчанию Re: YES - 4M - SAB

    Я думаю это может быть в схеме саба с большим усилением на Шиклаи. Поменял BC546 и BC556 на BC546B и BC556B у меня тоже уехало, правда не так сильно, но не приятно. Хм...

  20. #1739
    Новичок Аватар для Aivill
    Регистрация
    31.03.2019
    Адрес
    МО
    Сообщений
    58

    По умолчанию Re: YES - 4M - SAB

    Цитата Сообщение от sergey3145 Посмотреть сообщение
    Поменял BC546 и BC556 на BC546B и BC556B у меня тоже уехало, правда не так сильно, но не приятно. Хм...
    А вот это тоже важное уточнение. Не думал, что те же самые транзисторы, но с другим префиксом, способны насолить.

  21. #1740
    Частый гость Аватар для sergey3145
    Регистрация
    02.10.2015
    Возраст
    54
    Сообщений
    286

    По умолчанию Re: YES - 4M - SAB

    Цитата Сообщение от Aivill Посмотреть сообщение
    А вот это тоже важное уточнение. Не думал, что те же самые транзисторы, но с другим префиксом, способны насолить.
    Я еще много каких уточнений делаю на модели. Можете посмотреть то что сделал выше. Но мне не нравится то что это немного между струями. Первая сборка генерировала, еще люди динамики палили, но это проблема САБа. (тут была версия что это емкость термопрокладок) Еще мое мнение LM ки тут не в кассу.

Страница 87 из 94 Первая ... 778586878889 ... Последняя

Социальные закладки

Социальные закладки

Ваши права

  • Вы не можете создавать новые темы
  • Вы не можете отвечать в темах
  • Вы не можете прикреплять вложения
  • Вы не можете редактировать свои сообщения
  •