Страница 77 из 546 Первая ... 67757677787987 ... Последняя
Показано с 1,521 по 1,540 из 10911

Тема: Импульсные источники питания и преобразователи.

  1. #1 Показать/скрыть первое сообщение.
    Регистрация не подтверждена
    Автор темы
    Аватар для TDA
    Регистрация
    30.10.2004
    Адрес
    Люберцы
    Возраст
    40
    Сообщений
    1,190

    По умолчанию Импульсные источники питания и преобразователи.

    Приветствую!
    Раньше помоему тут небыло темы в которой обсуждались бы только ИБП и преобразователи напряжения.
    Щас меня интересует эта схема полумостового ИБП
    Последний раз редактировалось лысый; 09.03.2007 в 19:59.

  2. #1521
    Частый гость Аватар для sonja
    Регистрация
    16.02.2006
    Адрес
    Минск
    Сообщений
    134

    По умолчанию Re: Импульсные источники питания и преобразователи.

    Всем Привет!
    Вот после выходных наконец доделал свой ИИП. Схема и печатка от TDA, хотя последняя немного переработана. Пока не включал в 220 - отсутствует разделительный транс, в качестве нагрузки на вых достаточно будет повесить лампу накаливания как у TDA?
    http://www.classd.fromru.com/circuit...converter.html
    Миниатюры Миниатюры Нажмите на изображение для увеличения. 

Название:	DSC00180_2.jpg 
Просмотров:	546 
Размер:	207.9 Кб 
ID:	15576  

  3. #1522
    Регистрация не подтверждена
    Автор темы
    Аватар для TDA
    Регистрация
    30.10.2004
    Адрес
    Люберцы
    Возраст
    40
    Сообщений
    1,190

    По умолчанию Re: Импульсные источники питания и преобразователи.

    Я всегда первый раз включаю без нагрузки, всё ок, единственное без транса (импульсного) опасно включать, разделительный никада не использовал Лампочку я советовал включать последовательно с 220в чтоб большого феерверка не устроить. Хотя я когда повторял эту плату сразу включал в сетьбез всего.
    Кстати от плёночных кондёров в питании микрухи и бустрепе ничё хорошего ожидать не стоит, хотя у меня в первой версии тоже плёнка была, работало, а вообще если уж не смд то лучше хотябы керамические желтые или синие.

  4. #1523
    Частый гость Аватар для sonja
    Регистрация
    16.02.2006
    Адрес
    Минск
    Сообщений
    134

    По умолчанию Re: Импульсные источники питания и преобразователи.

    TDA,
    спасибо будем пробывать! кстати а красные кондеры на фото они какого типа?

  5. #1524
    Регистрация не подтверждена
    Автор темы
    Аватар для TDA
    Регистрация
    30.10.2004
    Адрес
    Люберцы
    Возраст
    40
    Сообщений
    1,190

    По умолчанию Re: Импульсные источники питания и преобразователи.

    Плёночные К73-17 импортные

  6. #1525
    Частый гость Аватар для sonja
    Регистрация
    16.02.2006
    Адрес
    Минск
    Сообщений
    134

    По умолчанию Re: Импульсные источники питания и преобразователи.

    ок а дроссель 2 мкГн на чем мотал?

  7. #1526
    Регистрация не подтверждена
    Автор темы
    Аватар для TDA
    Регистрация
    30.10.2004
    Адрес
    Люберцы
    Возраст
    40
    Сообщений
    1,190

    По умолчанию Re: Импульсные источники питания и преобразователи.

    покупной КИГ на 2 или 3А, можно намотать на стержне диаметром 3-5мм витка 4-5 (примрено). Лучше более 2-3мкг не ставить. Можно ваще не ставить

  8. #1527
    Регистрация не подтверждена Аватар для aknodik
    Регистрация
    11.12.2005
    Адрес
    Минск
    Возраст
    45
    Сообщений
    1,065

    По умолчанию Re: Импульсные источники питания и преобразователи.

    Цитата Сообщение от sonja Посмотреть сообщение
    в качестве нагрузки на вых достаточно будет повесить лампу накаливания как у TDA?
    http://www.classd.fromru.com/circuit...converter.html
    Димыч !!!! даже и не думай в качестве нагрузке при запуске лампочку вешать, лампочку нуна вешать в разрыв цепи 220 вольт.

  9. #1528
    Частый гость Аватар для sonja
    Регистрация
    16.02.2006
    Адрес
    Минск
    Сообщений
    134

    По умолчанию Re: Импульсные источники питания и преобразователи.

    aknodik, теска ну блин без нагрузки вообще ж нельзя!

  10. #1529
    Регистрация не подтверждена
    Автор темы
    Аватар для TDA
    Регистрация
    30.10.2004
    Адрес
    Люберцы
    Возраст
    40
    Сообщений
    1,190

    По умолчанию Re: Импульсные источники питания и преобразователи.

    Почемуже нельзя то, какие противопоказания? Я включал даже без диодного моста и всё ок.

  11. #1530
    Новичок Аватар для Bender
    Регистрация
    28.12.2005
    Адрес
    Красногорск
    Сообщений
    1,595

    По умолчанию Re: Импульсные источники питания и преобразователи.

    Цитата Сообщение от sonja Посмотреть сообщение
    ну блин без нагрузки вообще ж нельзя!
    а почему? Объясните пожалуйста.

  12. #1531
    Старый знакомый Аватар для strannicmd
    Регистрация
    28.04.2006
    Адрес
    Modena (I)
    Возраст
    62
    Сообщений
    903

    По умолчанию Re: Импульсные источники питания и преобразователи.

    Что Вы думаете по поводу такого подключения?
    Тай мер используется как триггер с входным высоким сопротивлением.
    Мысль такова: на 6 ногу 555 подаётся сигнал сброса (синхро) с ШИМа, и каждый начальный полутакт сбрасывает триггер (если была авария). Вход сигнала аварии поступает на 2 ногу таймера (фронт отрицательный, для 555, потом перевернём, если надо будет, пока не принципиально), триггер переворачивается и по 7 лапе 555 с резистора от опорного поступает на 9 ногу ШИМа, и торчит там до конца полупериода, что даёт нам уверености в чётком закрытии ключей и отсутствии каких-ли бы то нибыло ложных срабатываний, а также обеспечивается полный сброс софтстарта. По окончании полупериода, за время дедтайма, по 4 ноге ШИМа триггер сбрасывается, и с учётом софт старта открываются ключи силовые. Если наступает авария , то процес повторяется, и схема переходит в режим "икания".Резистором с 5 ноги таймера подбирается рабочие уровни таймера. Что даёт такое подключение? Повышеную помехозащищённость и устойчивость защиты. Может мудрённо объяснил... , но в кратце так я себе представляю процессы...
    Что скажете?
    Да, светодиод показывает режим аварии. И ещё, не обращайте внимание на оптроны, ОУ итд, не о них сейчас речь...
    Миниатюры Миниатюры Нажмите на изображение для увеличения. 

Название:	3825+555.GIF 
Просмотров:	698 
Размер:	46.8 Кб 
ID:	15639  

  13. #1532
    Новичок Аватар для Bender
    Регистрация
    28.12.2005
    Адрес
    Красногорск
    Сообщений
    1,595

    По умолчанию Re: Импульсные источники питания и преобразователи.

    strannicmd, а что если на 555 собрать одновибратор на 0.5-1с и запускать его сигналом формируемым с выхода датчика тока, а 3 выводом таймера вырубать 3525? Затем плавный старт 3525, в случае повторного перегруза по току получаем повторный "ик". Имеем девайс, для которого режим КЗ является по сути штатным и эта самая коза может существовать на выходе источника скока ей влезет.
    По сути это тоже, что и вы предложили, но лично мне такое решение импонирует больше, нежели чем потактное срабатывание токовой защиты...Для ключей будет лучше, если устройство во время КЗ будет пытаться запуститься один раз в секунду, а не сотни или тысячи раз (зависит от обвязки на выходе датчика тока).


    зы: если неправильно понял идею поправьте.

  14. #1533
    Старый знакомый Аватар для strannicmd
    Регистрация
    28.04.2006
    Адрес
    Modena (I)
    Возраст
    62
    Сообщений
    903

    По умолчанию Re: Импульсные источники питания и преобразователи.

    Bender,
    Там 3825. У меня получается не "... сотни или тысячи раз ", ведь разряжается и софт старт, что тоже даёт какуюту паузу (в зависимости от ёмкости), и получается примерно то-же что и Вы описали. С 3 ноги таймера выходит практически полное питание (12В), это много для ШИМа (можно конечно поделить, но уже некрасиво..), а с 7 ноги, там открытый колектор, который я привязал к опорному ШИМа, т.е. 5в.
    Можно, конечно и как Вы сказали (так и было в начале), но чёто не понравилось, как-то в лоб, что-ли получается..

  15. #1534
    Новичок Аватар для Bender
    Регистрация
    28.12.2005
    Адрес
    Красногорск
    Сообщений
    1,595

    По умолчанию Re: Импульсные источники питания и преобразователи.

    strannicmd ну так в чём вопрос? пилить пилить и ещё раз пилить...если ещё не напилено

    555 можно запитать с Vref 3825

  16. #1535
    Старый знакомый Аватар для strannicmd
    Регистрация
    28.04.2006
    Адрес
    Modena (I)
    Возраст
    62
    Сообщений
    903

    По умолчанию Re: Импульсные источники питания и преобразователи.

    Bender,
    "555 можно запитать с Vref 3825" Слишком большой ток для ШИМа (по опорному), 555 потребляет 15миликов по даташиту, опять же помехи..

  17. #1536
    Новичок Аватар для Bender
    Регистрация
    28.12.2005
    Адрес
    Красногорск
    Сообщений
    1,595

    По умолчанию Re: Импульсные источники питания и преобразователи.

    Цитата Сообщение от strannicmd Посмотреть сообщение
    Слишком большой ток для ШИМа (по опорному)
    в общем-то да, всё впритык , не очень хорошо.

    Какую мощность планируете снять на выходе?

  18. #1537
    Старый знакомый Аватар для strannicmd
    Регистрация
    28.04.2006
    Адрес
    Modena (I)
    Возраст
    62
    Сообщений
    903

    По умолчанию Re: Импульсные источники питания и преобразователи.

    Около 600Вт номинальной мощности.

  19. #1538
    Регистрация не подтверждена Аватар для aknodik
    Регистрация
    11.12.2005
    Адрес
    Минск
    Возраст
    45
    Сообщений
    1,065

    По умолчанию Re: Импульсные источники питания и преобразователи.

    Меня терзают смутные сомнения !!!!! неужели так мало нужно для счастья 11 витков первички на Epcos №87 R50-30-20 (из даташита Bs-0.49 при 25С и 0,39 при 100С и F-10kHz,) в расчёт взял среднее значение Bs-0,45 и Ui-2200. Хотя про рекомендуемое значение Bs в данном случае кто знает подскажите пожалуйста.
    Всё вот сюда https://forum.vegalab.ru/attachment....0&d=1162833874 либо 3288

    Offтопик:
    Хотя в статье своей TDA рекомендовал не более 0,25.
    Миниатюры Миниатюры Нажмите на изображение для увеличения. 

Название:	Epcos N87.jpg 
Просмотров:	343 
Размер:	80.5 Кб 
ID:	15800  

  20. #1539

    По умолчанию Re: Импульсные источники питания и преобразователи.

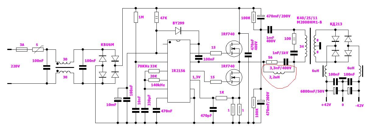
    aknodik, при 11витках на 70кгц и 220+20% (запас на перенапряжение) выходит 309.5мТ, для 70кгц это перебор (горячим будет уже на хх), для 20кгц может и ок. Какая вам разница, домотайте до 15витков и будет холодным. Если не будете использовать древнемедленные диоды, то и обведённый дроссель 2.2мкгн закоротите, зачем он вам?
    Импульсно всё, в этом мире бушующем..

  21. #1540
    Регистрация не подтверждена Аватар для aknodik
    Регистрация
    11.12.2005
    Адрес
    Минск
    Возраст
    45
    Сообщений
    1,065

    По умолчанию Re: Импульсные источники питания и преобразователи.

    Цитата Сообщение от IVX Посмотреть сообщение
    aknodik, при 11витках на 70кгц и 220+20% (запас на перенапряжение) выходит 309.5мТ, для 70кгц это перебор (горячим будет уже на хх), для 20кгц может и ок.
    IVX для более глубокого понимания, можно боле подробно пояснить ваш ответ??? И на будущее что касается выбора значения Bs для данного кольца???

Страница 77 из 546 Первая ... 67757677787987 ... Последняя

Социальные закладки

Социальные закладки

Ваши права

  • Вы не можете создавать новые темы
  • Вы не можете отвечать в темах
  • Вы не можете прикреплять вложения
  • Вы не можете редактировать свои сообщения
  •