Страница 6 из 22 Первая ... 4567816 ... Последняя
Показано с 101 по 120 из 423

Тема: усилитель FURY практическая реализация

  1. #1 Показать/скрыть первое сообщение.
    Завсегдатай
    Автор темы

    Регистрация
    14.12.2007
    Адрес
    из преисподнии
    Возраст
    55
    Сообщений
    5,728

    По умолчанию усилитель FURY практическая реализация

    Решил открыть новую тему, т.к. практическая схема отличается от первоначальной модели, которую нет возможности отредактировать,
    при этом сама схема также продолжает модифицироваться : по коррекции по режимам работы каскадов и примененной элементной базе, что собственно вполне ИМХО нормально.

    схема прошлого года, именно по ней и собран усилитель:
    Нажмите на изображение для увеличения. 

Название:	Fury 2020 .jpg 
Просмотров:	3985 
Размер:	111.8 Кб 
ID:	391600 платы:Нажмите на изображение для увеличения. 

Название:	IMG_20201026_201320.jpg 
Просмотров:	1774 
Размер:	58.1 Кб 
ID:	391607
    процесс сборки: Нажмите на изображение для увеличения. 

Название:	IMG_20201031_154510.jpg 
Просмотров:	1944 
Размер:	100.8 Кб 
ID:	391602готовый блок одного канала:Нажмите на изображение для увеличения. 

Название:	IMG_20201205_145942.jpg 
Просмотров:	1632 
Размер:	77.6 Кб 
ID:	391603
    вид сверху в корпусе на блоки левого и правого канала:Нажмите на изображение для увеличения. 

Название:	IMG_20201205_170313.jpg 
Просмотров:	1723 
Размер:	71.3 Кб 
ID:	391604

    Цитата Сообщение от Garlik Посмотреть сообщение
    На мой взгляд очень простой ( и что не маловажно с минимумом деталей) усилитель с высокими параметрами. Звук вполне конкурентный с гораздо более сложными схемами (и более дорогими). Меня очень устраивает для варианта "биамп".

    Offтопик:
    спасибо.


    вариант Фурии со сдвоенными транзисторами в ВК 630/9630:
    схема:Нажмите на изображение для увеличения. 

Название:	FURY 630_9630 сдвоенный ВК.jpg 
Просмотров:	1748 
Размер:	138.0 Кб 
ID:	393032
    реализация этой схемы в "железе": Нажмите на изображение для увеличения. 

Название:	IMG_20201215_203803.jpg 
Просмотров:	1417 
Размер:	189.9 Кб 
ID:	393033
    особенности этой реализации:
    * двуполюсная коррекция в цепи ОС
    *возможность применения транзисторов 530/9530
    Последний раз редактировалось Hennady; 17.03.2021 в 20:15.

  2. #101
    Завсегдатай Аватар для Malinovsky D
    Регистрация
    04.04.2005
    Адрес
    Братислава
    Возраст
    51
    Сообщений
    2,788

    По умолчанию Re: усилитель FURY практическая реализация

    Цитата Сообщение от Hennady Посмотреть сообщение
    но схема все равно еще "сырая"...
    Если это латералы типа 2SK1058 (а судя по узнаваемому спектру гармоник, это они и есть ), то нужно учесть, что модели в MicroCap кривые.
    У них и Эксиконов.
    Косяков нашел два:
    1. В передаточной характеристике. По факту очевидцы говорят, что такого забора из высших гармоник нет. И это хорошая новость.
    2. Плохая - в модели входная емкость порядка 100-200 пик. В реальности на ВЧ петлевое усиление может быть ниже, конечно. И может ухудшиться устойчивость.

    Проверить второй косяк проще простого. Запулить через резистор 1 кОм в затвор сигнал, соединив исток с землей, а сток с питанием.
    И можно увидеть фронт длиной 100 нс, а должен быть в 5-10 раз длиннее.

    Есть еще третий косяк -
    Включаются эти транзюки в Микрокапе без задержек. Форма тока стока повторяет напряжение на затворе. Однако, по даташиту канал притормаживает на 100-200 нс при выключении-включении соответственно.

    У Эксиконов еще странный косяк есть. В модели сопротивление контакта затвора указано 600 с лишним Ом. Соответственно, поведение импульса на затворе несколько странное. Если поставить 10 Ом, что ближе к истине (у 2SK1058 именно 10), то импульс становится такой же, как у SK1058.


    Исправить все эти косяки пока не получилось. Не хватает понимания структуры модели.
    Последний раз редактировалось Malinovsky D; 03.03.2021 в 19:52.

  3. #102
    Завсегдатай
    Автор темы

    Регистрация
    14.12.2007
    Адрес
    из преисподнии
    Возраст
    55
    Сообщений
    5,728

    По умолчанию Re: усилитель FURY практическая реализация

    Цитата Сообщение от Malinovsky D Посмотреть сообщение
    Плохая - в модели входная емкость порядка 100-200 пик. На ВЧ петлевое усиление может упасть.
    там ток драйвера под 50mA - не прокачает?

  4. #103
    Завсегдатай Аватар для Medan
    Регистрация
    08.08.2009
    Адрес
    Минск
    Возраст
    76
    Сообщений
    1,862

    По умолчанию Re: усилитель FURY практическая реализация

    Кмк, у вас такие параметры, что уже все движения не столь важны. Здесь больше надо исходить из структуры усилителя и при её выборе, идти по пути упрощения. Время жалко на ловлю микропроцентов.
    В космосе, законы Физики везде одинаковы, комбинация их уникальна! Одна из них, наша планета, - Земля!

  5. #104
    Завсегдатай
    Автор темы

    Регистрация
    14.12.2007
    Адрес
    из преисподнии
    Возраст
    55
    Сообщений
    5,728

    По умолчанию Re: усилитель FURY практическая реализация

    Цитата Сообщение от Medan Посмотреть сообщение
    Здесь больше надо исходить из структуры усилителя и при её выборе, идти по пути упрощения. Время жалко на ловлю микропроцентов.
    тут тяжело что то упростить, такие проценты сами получились , ну и ловим наверно уже не пикопроценты )), а скорее спектр, в Фурии он от частоты особо не зависит, тут пока зависит, да и для практической реализации 1 десятитысячной уже достаточно, тут главное да, конструктивно чтобы было все надежно, спаял включил, а оно как по заводским настройкам и заработало...

  6. #105
    Завсегдатай Аватар для Medan
    Регистрация
    08.08.2009
    Адрес
    Минск
    Возраст
    76
    Сообщений
    1,862

    По умолчанию Re: усилитель FURY практическая реализация

    Цитата Сообщение от Hennady Посмотреть сообщение
    конструктивно чтобы было все надежно, спаял включил, а оно как по заводским настройкам и заработало...
    Идеологически, параллельная ОС более правильная, но что в железе делать? Она же от входного источника зависит. Как реализовывать практически собираетесь?
    Если ОС получилась, её беречь надо.)) Это как в анекдоте - дал Бог дурню стеклянный член....))) Последствия ясны))
    В космосе, законы Физики везде одинаковы, комбинация их уникальна! Одна из них, наша планета, - Земля!

  7. #106
    Завсегдатай Аватар для Malinovsky D
    Регистрация
    04.04.2005
    Адрес
    Братислава
    Возраст
    51
    Сообщений
    2,788

    По умолчанию Re: усилитель FURY практическая реализация

    Цитата Сообщение от Hennady Посмотреть сообщение
    там ток драйвера под 50mA - не прокачает?
    Вопрос не столько в начальном токе, сколько в том, что входная емкость пролезет через бетту в УН. Конечно, она будет меньше в разы, чем емкость Затвор-Исток. Определяется соотношением выходного сопротивления истокового повторителя и сопротивления нагрузки. Но она таки пролезет. А на ВЧ бетта падает. И пролезает, соответственно, лучше
    Можно просто подвесить емкость в затвор-исток в модели. Чтобы оценить примерный уровень изменений.
    Но в то же время, у реальных транзюков емкость затвора в два раза ниже в районе нулевых значения напряжения на затворе. И выходит на номинал при 2 В. А это уже 1 Ампер через сток. Или 16 вольт на нагрузке для четырех выходных пар, нагруженных на 4 Ома.
    В общем с этими латералами модель в МикроКап не отшлифуешь - нужно переходить к полевым испытаниям

    И еще, кстати, есть четвертый косяк в модели. У латералов в даташите, начиная с 1 МГц падает крутизна (этот эффект, видимо, и отвечает за задержку включения). В МикроКапе такой "проблемы" у латералов не имеется.

    PS Я задавал эти вопросы человеку в теме Белки про УМ Федорович. Он сейчас работает над платой.
    Но человек моделирует в LT Spice. Говорит, все ок.

    Модель SK1058 у него записана так:
    .MODEL 2SK1058 NMOS (VTO=403.969M KP=20U L=2U W=29.7482M GAMMA=0 PHI=600M LAMBDA=184.988F RD=60.8251M CBD=2.56138N IS=10F CGSO=1.13517N CGDO=1.13517N TPG=1 UO=600 RG=50 RDS=1MEG )

    Фиг его знает, что там будет при расчете, поскольку значения похожи на удельные - типа, "емкость на метр". Параметров немного, по сравнению с Микрокапом. Т.е. модель очень простая.
    В общем, соберет он Белкин усилитель, посмотрим. Интересно.

    P.S.S. Было бы очень хорошо, если бы знающие люди подсказали, как эти косяки в модели победить.
    Последний раз редактировалось Malinovsky D; 03.03.2021 в 20:27.

  8. #107
    Завсегдатай
    Автор темы

    Регистрация
    14.12.2007
    Адрес
    из преисподнии
    Возраст
    55
    Сообщений
    5,728

    По умолчанию Re: усилитель FURY практическая реализация

    Цитата Сообщение от Medan Посмотреть сообщение
    Идеологически, параллельная ОС более правильная, но что в железе делать? Она же от входного источника зависит. Как реализовывать практически собираетесь?
    в смысле собираюсь?, уже реализовал, естественно есть предварительный усилитель на 2-х ОУ, как раз для того, что вы пишете, у меня же есть регулятор гейна , его без входного тракта не реализуешь. Он присутствовал на всех прослушиваниях, т.е. он внутри корпуса Фурии с независимым питанием.

    ---------- Сообщение добавлено 20:25 ---------- Предыдущее сообщение было 20:21 ----------

    Цитата Сообщение от Malinovsky D Посмотреть сообщение
    В общем, соберет он Белкин усилитель, посмотрим. Интересно.
    в принципе за Латералы понятно. На прослушивании пробовал оценить их звучание, и вклад их в общее звучание - скажу честно оценить увы не смог, вот с биполярами было все понятно, громоподобный бас Заратустры думал, что Фурия не сможет повторить, ан нет - получилось на равных....
    Попробую модельнуть схемку на других типах транзисторов для общей картины......

  9. #108
    Завсегдатай Аватар для Medan
    Регистрация
    08.08.2009
    Адрес
    Минск
    Возраст
    76
    Сообщений
    1,862

    По умолчанию Re: усилитель FURY практическая реализация

    Цитата Сообщение от Hennady Посмотреть сообщение
    есть предварительный усилитель на 2-х ОУ, как раз для того, что вы пишете,
    Геннадий, тогда надо и все измерения в сумме делать. Тракт определяется его слабым звеном. Как я понял, у вас ещё в цени ОС и кабель от ПУ задействован, или ОУ в усилителе стоят, и дополнительно осуществляет разгон Ку усилителя? На мой интегральный УНЧ, сигнал подаётся только с РГ "Никитина"
    В космосе, законы Физики везде одинаковы, комбинация их уникальна! Одна из них, наша планета, - Земля!

  10. #109
    Завсегдатай
    Автор темы

    Регистрация
    14.12.2007
    Адрес
    из преисподнии
    Возраст
    55
    Сообщений
    5,728

    По умолчанию Re: усилитель FURY практическая реализация

    Цитата Сообщение от Medan Посмотреть сообщение
    Геннадий, тогда надо и все измерения в сумме делать.
    обязательно, именно так - я долго искал подходящую схему, чтобы исключить то влияние что вы пишете, вроде нашел, во первых с этим предваком спектр не меняется, по амплитуде ловить пикопроценты уже не интересно, запаса устойчивости в усилителя хватает... поэтому предварительный усь гейна не рассматриваю.

    ---------- Сообщение добавлено 20:53 ---------- Предыдущее сообщение было 20:51 ----------

    набил модель двуполярного варианта с вертикальными мосфетами 240/9240 Ixx=170mA, причем рабочие точки совпали , результат спектра:
    Нажмите на изображение для увеличения. 

Название:	Модификация FURY nocap.jpg 
Просмотров:	308 
Размер:	140.2 Кб 
ID:	391923
    на 20кГц вот так:
    Нажмите на изображение для увеличения. 

Название:	Модификация FURY nocap спектр 20 кГц.jpg 
Просмотров:	258 
Размер:	142.1 Кб 
ID:	391924

  11. #110
    Завсегдатай Аватар для Medan
    Регистрация
    08.08.2009
    Адрес
    Минск
    Возраст
    76
    Сообщений
    1,862

    По умолчанию Re: усилитель FURY практическая реализация

    Цитата Сообщение от Hennady Посмотреть сообщение
    причем рабочие точки совпали , результат спектра:
    фантастика! Поздравляю!
    А если ОС по постоянке значительно уменьшить- убрать, точки совпадают?
    В космосе, законы Физики везде одинаковы, комбинация их уникальна! Одна из них, наша планета, - Земля!

  12. #111
    Завсегдатай
    Автор темы

    Регистрация
    14.12.2007
    Адрес
    из преисподнии
    Возраст
    55
    Сообщений
    5,728

    По умолчанию Re: усилитель FURY практическая реализация

    Цитата Сообщение от Medan Посмотреть сообщение
    А если ОС по постоянке значительно уменьшить- убрать, точки совпадают?
    какой хороший вопрос

    если генератор заменить на нагрузку со следящей связью, то совпадает ))) и спектр искажений перестает быть зависимым от частоты...

  13. #112
    Завсегдатай Аватар для audiomun
    Регистрация
    31.08.2011
    Адрес
    Санкт-Петербург
    Возраст
    70
    Сообщений
    3,901

    По умолчанию Re: усилитель FURY практическая реализация

    Цитата Сообщение от Hennady Посмотреть сообщение
    вот такую модель мучаю ))) - пока что 5 нулей после запятой )))
    Вложение 391898

    без номиналов потому как еще не готово...
    Пока ещё не готово, полагаю что ИТ в питании ДК будет кстати ... Имхо - мысли вслух ...

  14. #113
    Завсегдатай Аватар для Medan
    Регистрация
    08.08.2009
    Адрес
    Минск
    Возраст
    76
    Сообщений
    1,862

    По умолчанию Re: усилитель FURY практическая реализация


    Offтопик:
    недавно, в гостях, у меня был молодой человек, где то до сорока лет, и мы разговорились о действии ОС в усилителе. Я, как всегда, придерживаясь исключением ООС в унче, считая, что несмотря на его очень маленькое Rвыхода , накопленный сигнал в реактивностях АС входит в УНЧ по ОС и нарушает её основную работу, - следить за унчем. Предложил ему провести эксперимент, чтобы частично развязать эту связь, воткнуть резак 1- 0,5 омма между ними. Так он мне уже два дня звонит с благодарность, что не ожидал, что так суперски зазвучал его ОСный тракт. Подумай над этим. Это я на тему, что ОС надо беречь и лелеять, и не во все дырки всовывать))) Именно по этой причине, делаю полуосники и вообще без ОС даже в УНе. Последний полуосник собран, исключительно как образец полностью "каменныого" усилителя. Конечно, основные мои поделки, это гибридные цирклотроны с резонансными ИБП.
    В космосе, законы Физики везде одинаковы, комбинация их уникальна! Одна из них, наша планета, - Земля!

  15. #114
    Завсегдатай
    Автор темы

    Регистрация
    14.12.2007
    Адрес
    из преисподнии
    Возраст
    55
    Сообщений
    5,728

    По умолчанию Re: усилитель FURY практическая реализация

    Цитата Сообщение от audiomun Посмотреть сообщение
    полагаю что ИТ в питании ДК будет кстати ... Имхо - мысли вслух ...
    да, нужен и будет - он определяет термостабильность схемы.

    ---------- Сообщение добавлено 23:15 ---------- Предыдущее сообщение было 23:03 ----------

    Цитата Сообщение от Medan Посмотреть сообщение
    недавно, в гостях, у меня был молодой человек, где то до сорока лет, и мы разговорились о действии ОС в усилителе. Я, как всегда, придерживаясь исключением ООС в унче, считая, что несмотря на его очень маленькое Rвыхода , накопленный сигнал в реактивностях АС входит в УНЧ по ОС и нарушает её основную работу, - следить за унчем. Предложил ему провести эксперимент, чтобы частично развязать эту связь, воткнуть резак 1- 0,5 омма между ними. Так он мне уже два дня звонит с благодарность, что не ожидал, что так суперски зазвучал его ОСный тракт. Подумай над этим. Это я на тему, что ОС надо беречь и лелеять, и не во все дырки всовывать))) Именно по этой причине, делаю полуосники и вообще без ОС даже в УНе. Последний полуосник собран, исключительно как образец полностью "каменныого" усилителя. Конечно, основные мои поделки, это гибридные цирклотроны с резонансными ИБП.
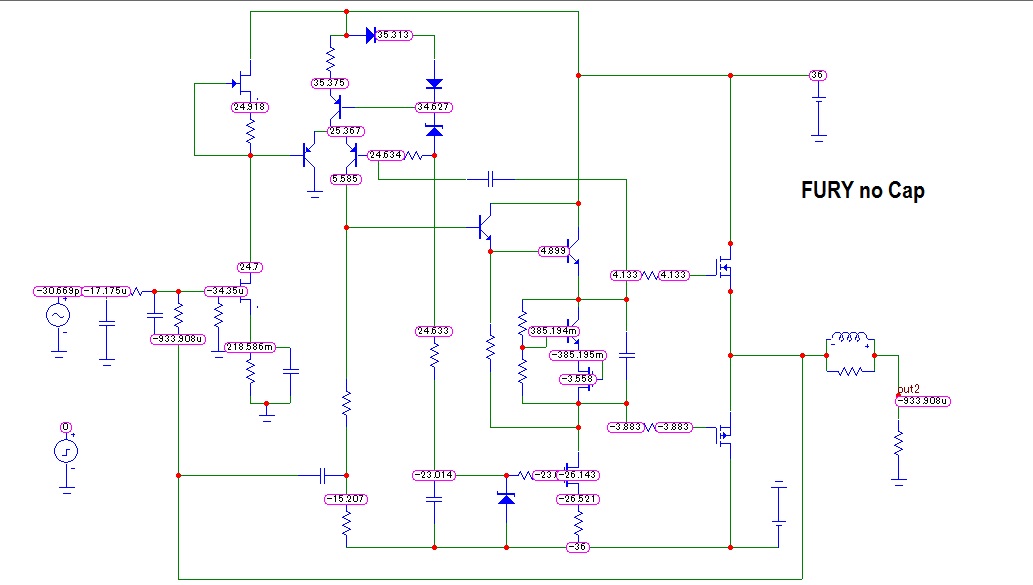
    тут в другом смысл, отключил ОС и открыл вход и рабочая точка сместилась только на 750mV...

    Общее усиление без ООС 107дБ, устойчив, искажения подросли, но от частоты не зависят, ок, ИМХО надо пробовать )))
    +/-36 вольт как то маловато для для одной пары, потом попробую на +/-45вольт
    вот режимы по напряжению:
    Нажмите на изображение для увеличения. 

Название:	FURY nocap напряжения.jpg 
Просмотров:	306 
Размер:	95.9 Кб 
ID:	391926

    P.S. попробовал +/-45вольт все режимы по току сохранились подстраивать ничего не нужно...
    Последний раз редактировалось Hennady; 04.03.2021 в 00:40.

  16. #115
    Завсегдатай Аватар для fakel
    Регистрация
    30.11.2007
    Адрес
    Оренбург
    Возраст
    42
    Сообщений
    11,276

    По умолчанию Re: усилитель FURY практическая реализация

    Цитата Сообщение от Hennady Посмотреть сообщение
    набил модель двуполярного варианта с вертикальными мосфетами 240/9240 Ixx=170mA, причем рабочие точки совпали , результат спектра:
    А че с истока верхнего полевика не возьмешь?
    Кондер коррекции возьми с выхода - щас у тебя выходники за пределами петли

  17. #116
    Завсегдатай Аватар для audiomun
    Регистрация
    31.08.2011
    Адрес
    Санкт-Петербург
    Возраст
    70
    Сообщений
    3,901

    По умолчанию Re: усилитель FURY практическая реализация

    Цитата Сообщение от fakel Посмотреть сообщение
    Кондер коррекции возьми с выхода
    Нужно брать оттуда, где от него больше пользы, и это не всегда будет классическое решение ... Имхо.

  18. #117
    Завсегдатай Аватар для fakel
    Регистрация
    30.11.2007
    Адрес
    Оренбург
    Возраст
    42
    Сообщений
    11,276

    По умолчанию Re: усилитель FURY практическая реализация

    Больше пользы - как раз с выхода

  19. #118
    Завсегдатай
    Автор темы

    Регистрация
    14.12.2007
    Адрес
    из преисподнии
    Возраст
    55
    Сообщений
    5,728

    По умолчанию Re: усилитель FURY практическая реализация

    Цитата Сообщение от audiomun Посмотреть сообщение
    Нужно брать оттуда, где от него больше пользы, и это не всегда будет классическое решение ... Имхо.
    естественно, так и сделано : "короткая" коррекция с драйвера и "длинная" с ВК.... Только с ВК берется в другом случае, и даже такая коррекция не является классической, т.к. в моем случае, для обеспечения устойчивости необходимо, чтобы кривая зависимости коэффициента усиления при замкнутой цепи обратной связи от частоты пересекла кривую зависимости коэффициента усиления при разомкнутой цепи обратной связи под определенным углом в дБ на октаву....))) - это не имеет отношение ни к так называемой инклюзивной , ни какой то другой общей....)))
    Последний раз редактировалось Hennady; 04.03.2021 в 19:22.

  20. #119
    Завсегдатай Аватар для fakel
    Регистрация
    30.11.2007
    Адрес
    Оренбург
    Возраст
    42
    Сообщений
    11,276

    По умолчанию Re: усилитель FURY практическая реализация

    Цитата Сообщение от Hennady Посмотреть сообщение
    естественно, так и сделано : "короткая" коррекция с драйвера и "длинная" с ВК....
    Гугли инклюзивная коррекция

  21. #120
    Завсегдатай
    Автор темы

    Регистрация
    14.12.2007
    Адрес
    из преисподнии
    Возраст
    55
    Сообщений
    5,728

    По умолчанию Re: усилитель FURY практическая реализация

    прибыл корпус для Фурии по схеме стартопика с ВК на 240/9240...
    Нажмите на изображение для увеличения. 

Название:	Корпус.jpg 
Просмотров:	377 
Размер:	87.6 Кб 
ID:	392011

    т.е. вид корпуса будет иметь более классический вид))).

Страница 6 из 22 Первая ... 4567816 ... Последняя

Социальные закладки

Социальные закладки

Ваши права

  • Вы не можете создавать новые темы
  • Вы не можете отвечать в темах
  • Вы не можете прикреплять вложения
  • Вы не можете редактировать свои сообщения
  •