Страница 6 из 364 Первая ... 4567816 ... Последняя
Показано с 151 по 180 из 10911

Тема: Импульсные источники питания и преобразователи.

  1. #1 Показать/скрыть первое сообщение.
    Регистрация не подтверждена
    Автор темы
    Аватар для TDA
    Регистрация
    30.10.2004
    Адрес
    Люберцы
    Возраст
    40
    Сообщений
    1,190

    По умолчанию Импульсные источники питания и преобразователи.

    Приветствую!
    Раньше помоему тут небыло темы в которой обсуждались бы только ИБП и преобразователи напряжения.
    Щас меня интересует эта схема полумостового ИБП
    Последний раз редактировалось лысый; 09.03.2007 в 19:59.

  2. #151
    Забанен (навсегда)
    Регистрация
    27.02.2005
    Адрес
    село Самбек
    Сообщений
    2,080

    По умолчанию Re: Импульсные источники питания и преобразователи.

    M - 16.,
    Ну да, это про снабберы в полумостах, но в основном про случаи верчения моторов. В машинке, что TDA сооружает, никогда не будет ситуации, чтоб один ключ открывался при прямосмещённом диоде другого ключа.
    TDA, это только для подавления помех. Может возникать дребезг на индуктивности рассеяния и паразитных емкостях обмоток, ключей и проч. Вот его эта цепочка и давит.
    Alex, фильтр помех - это вообще, а здесь давится конкретный звон именно там, где он возникает.

  3. #152
    Новичок
    Регистрация
    11.03.2005
    Адрес
    Волгоград
    Сообщений
    54

    По умолчанию Re: Импульсные источники питания и преобразователи.

    Witali, чего то я не врубаюсь по какой из этих двух схем ты плату рисовал?
    А нормальный вариант накидать можно?
    Миниатюры Миниатюры Нажмите на изображение для увеличения. 

Название:	500w.gif 
Просмотров:	1649 
Размер:	12.5 Кб 
ID:	1381   Нажмите на изображение для увеличения. 

Название:	ris1.gif 
Просмотров:	1708 
Размер:	5.3 Кб 
ID:	1382  

  4. #153
    Регистрация не подтверждена Аватар для witali
    Регистрация
    21.02.2005
    Адрес
    Владимир
    Возраст
    49
    Сообщений
    880

    По умолчанию Re: Импульсные источники питания и преобразователи.

    Нижняя, только после транса, последовательно первичке включен пленочный кондер, 2,2 мк к средней точке двух кондеров

  5. #154
    Новичок
    Регистрация
    11.03.2005
    Адрес
    Волгоград
    Сообщений
    54

    По умолчанию Re: Импульсные источники питания и преобразователи.

    Цитата Сообщение от witali
    Нижняя, только после транса, последовательно первичке включен пленочный кондер, 2,2 мк к средней точке двух кондеров
    А на какое напряжение?
    Вот, если не трудно обозначить номиналы на вопросиках...
    Миниатюры Миниатюры Нажмите на изображение для увеличения. 

Название:	iii.GIF 
Просмотров:	2219 
Размер:	9.0 Кб 
ID:	1384  
    Вложения Вложения
    • Тип файла: rar ir2153.rar (3.5 Кб, Просмотров: 751)

  6. #155
    Регистрация не подтверждена
    Автор темы
    Аватар для TDA
    Регистрация
    30.10.2004
    Адрес
    Люберцы
    Возраст
    40
    Сообщений
    1,190

    По умолчанию Re: Импульсные источники питания и преобразователи.

    Resistant,
    R2 - 10-20k
    C4 - 1000p
    C6 - 0.1-0.47мк
    R4 R5 - 47R
    C10 C11 - не обязательно, примерно по 0.1мк
    R6 R7 100к 1вт
    С7 - 1-1.5мк 400в
    R8 примерно 100-200ом 2вт
    C12 примерно 100-1000пф более 400в.
    Вообще надо подбирать по рабочей частоте, экспериментальным путём

    [ADDED=TDA]1111152696[/ADDED]
    demon_lee, Наверно чтобы точно понять как работает ШИМ симуляторы не помогут Тока настоящий осциллограф и много экспериментов
    Последний раз редактировалось TDA; 18.03.2005 в 16:31.

  7. #156
    Новичок
    Регистрация
    11.03.2005
    Адрес
    Волгоград
    Сообщений
    54

    По умолчанию Re: Импульсные источники питания и преобразователи.

    Вот чего получилось:
    Миниатюры Миниатюры Нажмите на изображение для увеличения. 

Название:	iii.GIF 
Просмотров:	2186 
Размер:	11.8 Кб 
ID:	1393  

  8. #157
    Регистрация не подтверждена
    Автор темы
    Аватар для TDA
    Регистрация
    30.10.2004
    Адрес
    Люберцы
    Возраст
    40
    Сообщений
    1,190

    По умолчанию Re: Импульсные источники питания и преобразователи.

    Resistant, Ну вроде нормально R2 надо будет подбирать смотря какая частота нужна, щас получается примерно 100кгц. R3 надо ставить тоже 2Вт иначе будет раскаляться и вонять
    Снаббер нужно подбирать уже на собранном преобразователе, чтобы ёмкость кондёра не была слишком маленькая но чтобы сопротивление грелось не сильно, я так себе это представляю

    [ADDED=TDA]1111160425[/ADDED]
    И ещё, поставить дроссели сразу после моста в + и -. На кольцах примерно 2000НМ 20*12*6, 1 полный слой проводом 1-1.5мм (смотря какой выходной ток). В авто преобразователях до дросселя присутствуют вч помехи примерно 1-0.5в после дросселя всё просто идеально, смотрел осциллографом.
    Кстати какая мощность нужна? Может есть смысл поставить IRFI830? тогда потери на фронтах будут меньше.
    Последний раз редактировалось Артём; 07.03.2007 в 16:55.

  9. #158
    Регистрация не подтверждена
    Автор темы
    Аватар для TDA
    Регистрация
    30.10.2004
    Адрес
    Люберцы
    Возраст
    40
    Сообщений
    1,190

    По умолчанию Re: Импульсные источники питания и преобразователи.

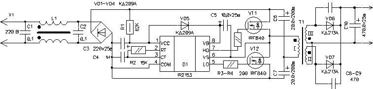
    Как и обещал выкладываю финальный вариант платы. В архиве 2шт они отличаются только расположением шунтирующих кондёров у микрухи - кому как понравиться
    Вот схема сего блока питания.

    Транс на отдельной плате будет.
    Миниатюры Миниатюры Нажмите на изображение для увеличения. 

Название:	ibp.GIF 
Просмотров:	1985 
Размер:	8.3 Кб 
ID:	1398  
    Вложения Вложения

  10. #159
    Частый гость Аватар для Killer
    Регистрация
    11.02.2005
    Адрес
    Владивосток
    Возраст
    53
    Сообщений
    193

    По умолчанию Re: Импульсные источники питания и преобразователи.

    Ну что я вам могу сказать
    После месяца изнурительной работы над схемой
    У нас все заработало
    1 Диодный мост на выходе собран на 4 диодных сборках 30 cpq150
    2 выходное напряжение 2x86 вольт x10 ампер для питания холтоновского усилителя
    схема работает стабильно ключевые транзюки стоят irfp460
    разводка платы приводилась выше
    а схемка и фотки будут несколько попозже

  11. #160
    Регистрация не подтверждена
    Автор темы
    Аватар для TDA
    Регистрация
    30.10.2004
    Адрес
    Люберцы
    Возраст
    40
    Сообщений
    1,190

    По умолчанию Re: Импульсные источники питания и преобразователи.

    Killer, У меня ушло 2 месяца
    Не такие эти полевики и дорогие...
    Как полевики греются под нагрузкой и без?
    Фотки ждёмс
    Последний раз редактировалось лысый; 09.03.2007 в 20:24.

  12. #161
    Частый гость Аватар для Killer
    Регистрация
    11.02.2005
    Адрес
    Владивосток
    Возраст
    53
    Сообщений
    193

    По умолчанию Re: Импульсные источники питания и преобразователи.

    Цитата Сообщение от TDA
    Не такие эти полевики и дорогие
    не знаю как у вас а у нас они прдаются по 85 рублей за штуку
    Цитата Сообщение от TDA
    Как полевики греются под нагрузкой и без?
    Без нагрузки они холодные а под нагрузкой нагреваютя градусов под 60 (это без обдува радиатора )
    Причем как ты писал плата разведена не очень могу только сказать что вся схема работает стабильно помех и наводок нет
    и без кондера который ты поставил на выходе
    Последний раз редактировалось Killer; 19.03.2005 в 21:32.

  13. #162
    Частый гость Аватар для demon_lee
    Регистрация
    06.01.2005
    Адрес
    С-Пб
    Возраст
    42
    Сообщений
    270

    По умолчанию Re: Импульсные источники питания и преобразователи.

    Цитата Сообщение от Killer
    2 выходное напряжение 2x86 вольт x10 ампер для питания холтоновского усилителя
    а на какой ток вы его уже включали,
    а то больше киловатта получаттся :twisted:
    а так молодцы

  14. #163
    Частый гость Аватар для Killer
    Регистрация
    11.02.2005
    Адрес
    Владивосток
    Возраст
    53
    Сообщений
    193

    По умолчанию Re: Импульсные источники питания и преобразователи.

    Цитата Сообщение от demon_lee
    а на какой ток вы его уже включали,
    а то больше киловатта получаттся
    а так молодцы
    на ток примерно 10 ампер для питания усилителя Холтона

  15. #164
    Регистрация не подтверждена
    Автор темы
    Аватар для TDA
    Регистрация
    30.10.2004
    Адрес
    Люберцы
    Возраст
    40
    Сообщений
    1,190

    По умолчанию Re: Импульсные источники питания и преобразователи.

    Вот как у меня проходило тестирование БП под нагрузкой
    Полевики холодные
    Данные транса: частота 50кгц
    первичка 56 витков
    вторички 2*10 напряжение получилось 2*24в
    Мощность 170вт
    Магнитная индукция 0.17
    На максимальной мощности уся начинала загораться лампа.
    В момент включения преобразователя транс издаёт щелчок и свист в течении примерно 1сек.
    Полевики у меня всего на 2.5А но как видите зарядку 4 самсунгов 10000/35в выдерживают

    http://mixdownload.narod.ru/testing.jpg

  16. #165
    Регистрация не подтверждена
    Регистрация
    22.02.2005
    Адрес
    г.Омск
    Возраст
    48
    Сообщений
    226

    По умолчанию Re: Импульсные источники питания и преобразователи.

    Господа, приводите пожалуйста, данные о температуре после получасового прогона БП с линейной активной нагрузкой (лампы,резисторы). Так гораздо нагляднее.

  17. #166
    Частый гость Аватар для Killer
    Регистрация
    11.02.2005
    Адрес
    Владивосток
    Возраст
    53
    Сообщений
    193

    По умолчанию Re: Импульсные источники питания и преобразователи.

    Цитата Сообщение от TDA
    На максимальной мощности уся начинала загораться лампа.
    А теперь попробуй включить его без лампы

  18. #167
    Регистрация не подтверждена
    Автор темы
    Аватар для TDA
    Регистрация
    30.10.2004
    Адрес
    Люберцы
    Возраст
    40
    Сообщений
    1,190

    По умолчанию Re: Импульсные источники питания и преобразователи.

    Killer, Ну включил и этот без лампы, всё работало нормально
    При потребляемой мощности 60вт напряжение в каждом плече упало с 25.2 до 24.4В.
    На выходе 8924 максимальное амплитудное значение выходного напряжения было чуть более 20в (смотрел осциллом, до появления на верхушкахсинуса планки) Значит действующее значение 14.2в, мощность отдаваемая в каждый канал - 25вт (на 8ом).
    Во время замеров на вход подавал синус 40гц.

  19. #168
    Не хочу! Аватар для Alex
    Регистрация
    20.03.2003
    Адрес
    Worldwide
    Возраст
    63
    Сообщений
    39,056

    По умолчанию Re: Импульсные источники питания и преобразователи.

    Может мне кто-нибудь обьяснить - на кой ляд в полумосту снабберы ставить ?

    Или я чего-то не понимаю ?
    "Замполит, чайку?"(с)"Охота за Красным Октябрем".
    "Да мне-то что, меняйтесь!"(с)анек.
    <-- http://altor1.narod.ru --> Вопросы - в личку, е-мейл, скайп.

  20. #169
    Регистрация не подтверждена
    Автор темы
    Аватар для TDA
    Регистрация
    30.10.2004
    Адрес
    Люберцы
    Возраст
    40
    Сообщений
    1,190

    По умолчанию Re: Импульсные источники питания и преобразователи.

    Alex, Это надо спросить у разработчиков компьютерных БП

  21. #170
    Частый гость Аватар для demon_lee
    Регистрация
    06.01.2005
    Адрес
    С-Пб
    Возраст
    42
    Сообщений
    270

    По умолчанию Re: Импульсные источники питания и преобразователи.

    я пологаю можно их тока во вторичку ставить в первичке они не особо нужны

  22. #171
    Не хочу! Аватар для Alex
    Регистрация
    20.03.2003
    Адрес
    Worldwide
    Возраст
    63
    Сообщений
    39,056

    По умолчанию Re: Импульсные источники питания и преобразователи.

    вовторичке они нужны, в зависимости от выпрямителя. Если 2-х полупериодный (т.е. обмотка из двух пловинок) - то надоЭ если одна обмотка и мост - не надо.
    Но я вижу постоянные разговоры о каких-то снабберах в первичке полумоста!
    Вот и пытаюсь понять - зачем?
    У нас прекрасно работает полумост при 300-460в питания, на 400 Вт, без всяких снабберов...

    [ADDED=Alex]1111531926[/ADDED]
    Цитата Сообщение от TDA
    Alex, Это надо спросить у разработчиков компьютерных БП
    А где там снабберы? В первичке ?
    Последний раз редактировалось Alex; 23.03.2005 в 01:52.
    "Замполит, чайку?"(с)"Охота за Красным Октябрем".
    "Да мне-то что, меняйтесь!"(с)анек.
    <-- http://altor1.narod.ru --> Вопросы - в личку, е-мейл, скайп.

  23. #172
    Регистрация не подтверждена
    Регистрация
    22.02.2005
    Адрес
    г.Омск
    Возраст
    48
    Сообщений
    226

    По умолчанию Re: Импульсные источники питания и преобразователи.

    Я так мыслю, что если на отрезке, когда оба транзистора закрыты нет коммутационных выбросов (типа затухающей пилы, вызванной паразитными параметрами трансформатора,топологии и неидеальностью элементов) то и снаббер ни к чему. В компутерных источниках используются до сих пор (!) биполярные транзисторы,которые коммутируются медленнее и максимально дёшевы.Снабберы там нужны,вероятно,больше для перестраховки.
    В схемах электронных балластов снабберами увеличивают время коммутации транзисторов,чтобы избежать эффекта Миллера в драйвере в тех случаях,когда другие методы неэффективны.
    У меня у самого источник 400Ваттный без снабберов работает за милую душу.

  24. #173
    Регистрация не подтверждена Аватар для witali
    Регистрация
    21.02.2005
    Адрес
    Владимир
    Возраст
    49
    Сообщений
    880

    По умолчанию Re: Импульсные источники питания и преобразователи.

    Дружно выпаиваем снабберы

  25. #174

    По умолчанию Re: Импульсные источники питания и преобразователи.

    Alex, ясно, что в полумост снаббер не так уж и нужен, особенно если он уже есть во вторичке и в качестве ключей mosfet*s со своей приличной ёмкостью , но в PC SMPS ставят BJT + мелкиме диоды (против мощных внутренних mosfet) и трансформаторы не топкласс и, кстати, типично применение трансформатора тока со своей минимальной, но индуктивностью, последовательно с первичкой. Вот и срисовывает народ от туда 100ом+1000пф не вникая- хуже не будет.
    Последний раз редактировалось IVX; 23.03.2005 в 09:31.

  26. #175
    Не хочу! Аватар для Alex
    Регистрация
    20.03.2003
    Адрес
    Worldwide
    Возраст
    63
    Сообщений
    39,056

    По умолчанию Re: Импульсные источники питания и преобразователи.

    Цитата Сообщение от M - 16.
    В схемах электронных балластов снабберами увеличивают время коммутации транзисторов,чтобы избежать эффекта Миллера в драйвере в тех случаях,когда другие методы неэффективны. У меня у самого источник 400Ваттный без снабберов работает за милую душу.
    Вот у меня как раз электронные баласты для HID, это моя работа нынешняя. Никаких снабберов в полумостах. С эффектом Миллера борятся соотв. управлением мосфетами.

    Цитата Сообщение от IVX
    Вот и срисовывает народ от туда 100ом+1000пф не вникая- хуже не будет.
    Cтоп, стоять! Кажется начинает поясняться - это вы цепочку из последовательного резистора и конденсатора, установленную паралельно дрейн-сорс фета называете "снабббером"? Так это не то

    Это не снаббер, это ограничение dv/dt, это мы разумеется тоже ставим, для дешеых фетов, только без резисторов - просто конденсатор, 100-300пФ дляработающих на высокой частоте (50-500кгц), и 1-1.5нФ для работающих на низкой (150гц)
    "Замполит, чайку?"(с)"Охота за Красным Октябрем".
    "Да мне-то что, меняйтесь!"(с)анек.
    <-- http://altor1.narod.ru --> Вопросы - в личку, е-мейл, скайп.

  27. #176

    По умолчанию Re: Импульсные источники питания и преобразователи.

    да нет же, параллельно первичке 100ом последовательно с 1нф.

  28. #177
    Регистрация не подтверждена
    Регистрация
    22.02.2005
    Адрес
    г.Омск
    Возраст
    48
    Сообщений
    226

    По умолчанию Re: Импульсные источники питания и преобразователи.

    А тут, кстати надо разобраться! В компутерных БП RC ставят параллельно первичке.
    А здесь , если условий для "защёлкивания" при коммутации нет,дополнительно ограничивать dv/dt и не нужно.
    А кто куда здесь эту цепь ставит и чем руководствуется - вот вопрос...

  29. #178

    По умолчанию Re: Импульсные источники питания и преобразователи.

    не вопрос -потери на рекуперации снизить, снижая частоту рингинга.

  30. #179
    Регистрация не подтверждена Аватар для witali
    Регистрация
    21.02.2005
    Адрес
    Владимир
    Возраст
    49
    Сообщений
    880

    По умолчанию Re: Импульсные источники питания и преобразователи.

    Цитата Сообщение от M - 16.
    А тут, кстати надо разобраться! В компутерных БП RC ставят параллельно первичке.
    А здесь , если условий для "защёлкивания" при коммутации нет,дополнительно ограничивать dv/dt и не нужно.
    А кто куда здесь эту цепь ставит и чем руководствуется - вот вопрос...
    Я ее ставил для того чтобы снизить шум...наверное который появляется при переключении транзисторов (выбросы)......

  31. #180
    Регистрация не подтверждена
    Регистрация
    22.02.2005
    Адрес
    г.Омск
    Возраст
    48
    Сообщений
    226

    По умолчанию Re: Импульсные источники питания и преобразователи.

    А можно немного подробнее про частоту рингинга
    Туплю сижу..
    А, всё! Проехали! Снялся с ручника..

Страница 6 из 364 Первая ... 4567816 ... Последняя

Социальные закладки

Социальные закладки

Ваши права

  • Вы не можете создавать новые темы
  • Вы не можете отвечать в темах
  • Вы не можете прикреплять вложения
  • Вы не можете редактировать свои сообщения
  •