Страница 57 из 105 Первая ... 47555657585967 ... Последняя
Показано с 1,121 по 1,140 из 2089

Тема: Авто преобразователь на 500 ватт

  1. #1 Показать/скрыть первое сообщение.
    Частый гость
    Автор темы

    Регистрация
    22.12.2009
    Адрес
    Таганрог
    Возраст
    36
    Сообщений
    476

    По умолчанию Авто преобразователь на 500 ватт

    Я все таки решился изменить главный пост темы и расписать все о сборке данного ИИП.
    Итак мощность которую я хотел получить от преобразователя, а в последствии и получил - 500 W. Напряжение на выходе равно +-27 V. Оно обусловлено напряжением питания TDA8924TH.

    Весь процесс начался с расчетов трансформатора. У меня в наличии были следующие кольца:
    • 50х30х20 материал N87
    • 45х28х12 материал M2000


    Мне сразу объяснили, что для моих требований как раз подходит колечко отечественного производства - 45х28х12 материал M2000. Почитав темы с подобными разработками, выяснил, что для моей мощности необходимо по два транзистора IRF3205 в плече. В качестве ШИМ контроллера взял проверенную временем микросхему - TL494. Частоту задающего генератора, равную 55 кГц взял исходя из материала ферритового кольца.
    Ну вот - все данные для расчета трансформатора у нас есть, можно приступать к расчету. Для расчета трансформатора я использовал программу Excellent IT(https://forum.vegalab.ru/showthread....ов-и-дросселей), разработанную Starichkom, за что ему большое СПАСИБО!!! В результате расчетов вот, что у меня получилось:

    • Расчет трасформатора:

    Нажмите на изображение для увеличения. 

Название:	500 Watt.jpg 
Просмотров:	9543 
Размер:	191.2 Кб 
ID:	147584

    Далее предстоял процесс намотки трансформатора - если честно, это самое нелюбимое мое занятие. Выслушав на форуме все рекомендации по намотке, понял (не сразу конечно), что первой на кольцо нужно наматывать вторичную обмотку. Это связано с тем, что первичная обмотка обычно состоит из 4+4 витков, и если ее намотать первой, то равномерно расположить на ней вторичную обмотку уже не получится.
    Перед намоткой острые грани кольца необходимо обточить, чтобы исключить факт повреждения лаковой изоляции на медной проволоке. Я бы еще посоветовал обмотать само кольцо несколькими слоями лакоткани для большей надежности. Именно так я и поступил.

    • Вторичная обмотка:

    Нажмите на изображение для увеличения. 

Название:	2.jpg 
Просмотров:	5188 
Размер:	170.7 Кб 
ID:	147631 Нажмите на изображение для увеличения. 

Название:	3.jpg 
Просмотров:	6868 
Размер:	130.4 Кб 
ID:	147632

    • Первичная обмотка:

    Нажмите на изображение для увеличения. 

Название:	01.jpg 
Просмотров:	5961 
Размер:	350.7 Кб 
ID:	147635 Нажмите на изображение для увеличения. 

Название:	02.jpg 
Просмотров:	7099 
Размер:	279.1 Кб 
ID:	147636 Нажмите на изображение для увеличения. 

Название:	04.jpg 
Просмотров:	5190 
Размер:	251.4 Кб 
ID:	147637 Нажмите на изображение для увеличения. 

Название:	05.jpg 
Просмотров:	6667 
Размер:	260.0 Кб 
ID:	147638

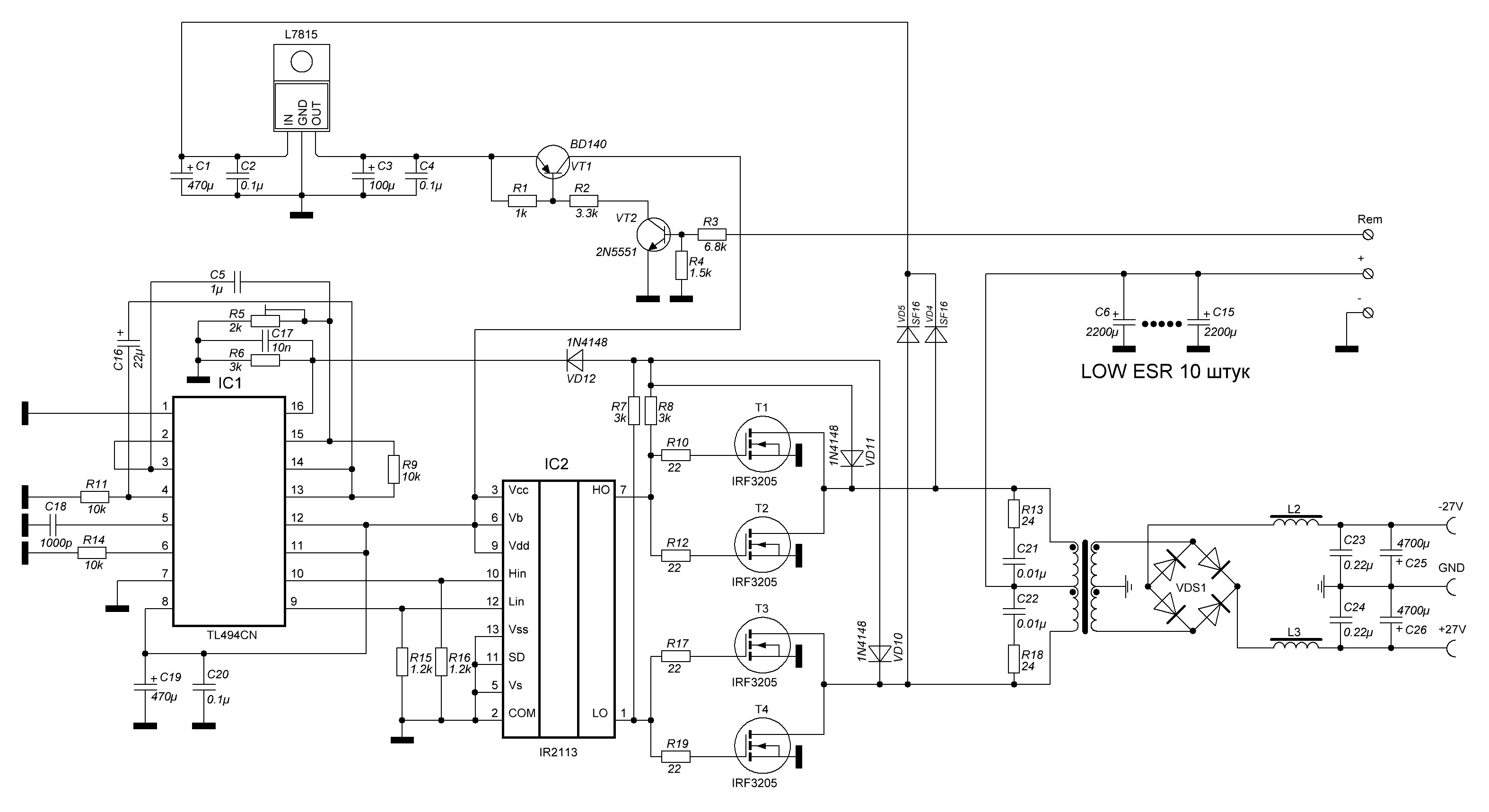
    После намотки трансформатора нужно было определится с электрической схемой преобразователя. В качестве драйвера, переключающего силовые транзисторы было решено применить IR2113. Выходной ток данной микросхемы 2 A - этого достаточно для переключения IRF3205. Также необходимо было организовать защиту от КЗ и перегрузки. С этим вопросом мне помог strannicmd. Принцип работы системы защиты заключается в том, что считается падение напряжения на полевых транзисторах. Входные электролитические конденсаторы были взяты LOW ESR. Их количество (10 штук) взято с учетом потребляемого тока при номинальной нагрузке. В моем преобразователе этот ток составил порядка 45 A, а один такой конденсатор может отдать в нагрузку 4,74 A. Вот и считайте Выходные диоды нужно брать минимум с двухкратным запасом по току и напряжению - я взял MBR20100CT (20 A/100V). И вот в результате всевозможных доработок имеем следующую электрическую схему преобразователя:

    • Схема ИИП:

    Нажмите на изображение для увеличения. 

Название:	Схема.JPG 
Просмотров:	31925 
Размер:	380.7 Кб 
ID:	147640

    Далее началась разработка печатной платы. Первые мои попытки создания печатной платы, как вы уже наверное догадались, оказались неудачными. Более менее нормальная работа пошла после того, как Starichok показал мне как нужно организовать разводку "силовой" части. Основная идея состоит в следующем:
    • Все дорожки должны быть как можно короткими и широкими насколько это возможно
    • Все конденсаторы(LOW ESR) должны находиться как можно ближе к транзисторам
    • Земля драйвера должна быть расположена как можно ближе к земле силовых транзисторов
    В результате всеобщих усилий вот такой вот шедевр получился на выходе:

    • Разводка печатной платы:

    Нажмите на изображение для увеличения. 

Название:	Схема.JPG 
Просмотров:	12671 
Размер:	4.38 Мб 
ID:	147662

    Далее началось непосредственно изготовление печатной платы. Для изготовления ПП я использую фоторезистивную технологию. Благодаря такой технологии, печатные платы в итоге получаются отличного качества. Минимальная ширина дорожек и расстояние между дорожками может доходить до 0.15 мм - это мой личный рекорд.

    • Печатная плата:

    Нажмите на изображение для увеличения. 

Название:	11.jpg 
Просмотров:	6186 
Размер:	282.8 Кб 
ID:	147647 Нажмите на изображение для увеличения. 

Название:	12.jpg 
Просмотров:	6376 
Размер:	196.2 Кб 
ID:	147648

    Затем я приступил к сборке преобразователя. На сборку ушло пару дней - это с учетом перекуров, учебы... В результате получился вот такой девайс

    • Собранный ИИП:

    Нажмите на изображение для увеличения. 

Название:	22.jpg 
Просмотров:	8049 
Размер:	327.7 Кб 
ID:	147663 Нажмите на изображение для увеличения. 

Название:	24.jpg 
Просмотров:	7231 
Размер:	199.4 Кб 
ID:	147664 Нажмите на изображение для увеличения. 

Название:	25.jpg 
Просмотров:	7851 
Размер:	283.9 Кб 
ID:	147665

    Ну вот вобщем то и все)))
    Вложения Вложения
    Последний раз редактировалось Andrey_RTF; 12.12.2012 в 20:07.

  2. #1121
    Завсегдатай Аватар для Plex61
    Регистрация
    21.07.2010
    Адрес
    Красноярск
    Возраст
    64
    Сообщений
    1,521

    По умолчанию Re: Авто преобразователь на 500 ватт

    Цитата Сообщение от sinmoi Посмотреть сообщение
    подскажите как вставить фото
    расширенный режим и там найдёшь

  3. #1122
    Завсегдатай Аватар для Plex61
    Регистрация
    21.07.2010
    Адрес
    Красноярск
    Возраст
    64
    Сообщений
    1,521

    По умолчанию Re: Авто преобразователь на 500 ватт

    Цитата Сообщение от Bulich Посмотреть сообщение
    у меня 92% при вых 300Вт.
    Булич ты общие потери прикидывал , оно как бэ объективней, а то я как то в самделошные измерения не очень верю , нагрузка плывёт , провода к нагрузке тоже , мерят хз чем , а так глядишь и 98% для пуша не предел

  4. #1123
    Частый гость
    Регистрация
    25.03.2011
    Адрес
    Москва
    Сообщений
    482

    По умолчанию Re: Авто преобразователь на 500 ватт

    Не, у меня все по-честному.
    Измерения напряжений проводились только Флюками с погрешностью 0,2%. Ток датчиками холла от Лема с погрешностью 0,7%.
    Не топ конечно, но для домашней лаборатории считаю очень не плохо.
    Нагрузка тоже как следует работает, плывет с разогревом чуток из-за изменения сопротивления резисторов-датчиков тока, но все измерения проводятся при установившейся температуре.
    Проверил данные еще раз, соврал про 92%, это макс КПД при входе 14 Вольт. При максимальной нагрузке и напряжениях на входе 11 и 14 вольт КПД 91,2% и 90,5% соответственно.
    Миниатюры Миниатюры Нажмите на изображение для увеличения. 

Название:	efficiency.jpg 
Просмотров:	288 
Размер:	72.2 Кб 
ID:	152852  

  5. #1124
    Завсегдатай Аватар для Plex61
    Регистрация
    21.07.2010
    Адрес
    Красноярск
    Возраст
    64
    Сообщений
    1,521

    По умолчанию Re: Авто преобразователь на 500 ватт

    ок .

  6. #1125

    По умолчанию Re: Авто преобразователь на 500 ватт

    ой, глянул схему из поста №1, неправильно там OCP сделана, надо бы ещё один диод добавить, как D12, чтобы "плечи" замерять независимо. И ещё, 7805 легко опухнет от 60В входа, если спайк доберётся до аваланча 3205. Изоляцию межслойную и внешнюю - фтопку, 100500 раз уже сказано!
    Импульсно всё, в этом мире бушующем..

  7. #1126
    Старый стал, ленивый Аватар для Starichok
    Регистрация
    02.05.2010
    Адрес
    Псков
    Возраст
    74
    Сообщений
    3,293

    По умолчанию Re: Авто преобразователь на 500 ватт

    Ваня, есть второй диод с нижней пары ключей, с номером 10 на схеме.
    не зарядит спайк 470 мкФ до 60 Вольт никогда, я так думаю. это же самый натуральный RCD-клампер получается.
    Фарш невозможно провернуть назад,
    И мяса из котлет не восстановишь...

  8. #1127
    Новичок Аватар для vartan
    Регистрация
    11.05.2010
    Сообщений
    14

    Улыбка Re: Авто преобразователь на 500 ватт

    Добрый день.
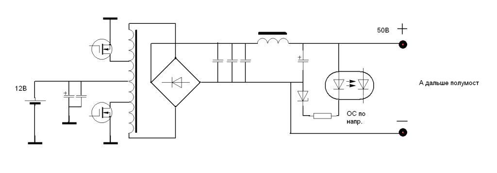
    На форуме встречал схему бустер + полумост (кажется Лысый рекомендовал ее для аудио) Подскажите пожалуйста имеет ли смысл собирать для унч такую схему (см. ниже). своего рода пуш-пул автотранс + полумост, нет выбросов - нет снаберов, можно взять сердечник по больше. Нажмите на изображение для увеличения. 

Название:	Безымянный2.jpg 
Просмотров:	780 
Размер:	24.9 Кб 
ID:	152859
    в общем набросал силовую часть.
    Если можно Ваши мнения...

  9. #1128
    Завсегдатай Аватар для Plex61
    Регистрация
    21.07.2010
    Адрес
    Красноярск
    Возраст
    64
    Сообщений
    1,521

    По умолчанию Re: Авто преобразователь на 500 ватт

    Цитата Сообщение от vartan Посмотреть сообщение
    своего рода пуш-пул автотранс + полумост, нет выбросов
    ну пуш однополярный с автотрансом в один слой вместе понятно , а с чего в полумосте то нет выбросов ,куда они делись ? но... чтобы автотранс в один слой , это надо очень большой сердечник , вам же не 100вт поди и не 40в . Буст с мостом красивше выглядит , с чего бы подымать автотрансом , чтобы затем уполовинить ?
    Зы. Полумост туда Лысый не подумавши вставил .

  10. #1129

    По умолчанию Re: Авто преобразователь на 500 ватт

    Цитата Сообщение от Starichok Посмотреть сообщение
    Ваня, есть второй диод с нижней пары ключей, с номером 10 на схеме.
    я не про него. Хотя, это я с перепугу, будет работать без проблем, с экономией в один диод, только сигнал взять лучше с гейта, чем с драйвера


    Цитата Сообщение от Starichok Посмотреть сообщение
    не зарядит спайк 470 мкФ до 60 Вольт никогда, я так думаю.
    порядка 50А, зарядит Ls и выстрелит 110000/сек в эти 470мкф..
    Последний раз редактировалось IVX; 02.04.2012 в 15:19.
    Импульсно всё, в этом мире бушующем..

  11. #1130
    Новичок
    Регистрация
    31.03.2012
    Сообщений
    8

    По умолчанию Re: Авто преобразователь на 500 ватт

    Нажмите на изображение для увеличения. 

Название:	SAM_0151.JPG 
Просмотров:	840 
Размер:	3.11 Мб 
ID:	152884 PLEX61 один остался не понадобился,2 ушли вподелках ,феррит 2000-нм

  12. #1131
    Завсегдатай Аватар для Plex61
    Регистрация
    21.07.2010
    Адрес
    Красноярск
    Возраст
    64
    Сообщений
    1,521

    По умолчанию Re: Авто преобразователь на 500 ватт

    пояснял уже , нет в этом смысла , мог бы широкой лентой одну первичку накрутить и транзисторы в параллель , это кстати было бы и технологичней , тащить каждую первичку к своим ключам это .......низм , смысл то в чём ?

  13. #1132
    Новичок
    Регистрация
    03.04.2012
    Сообщений
    2

    По умолчанию Re: Авто преобразователь на 500 ватт

    Привет всем.
    Так какая схема последняя , печать не интересует, так как драйвер ir2113 у меня в смд корпусе все равно придется переделывать.

  14. #1133
    Новичок
    Регистрация
    03.04.2012
    Сообщений
    2

    По умолчанию Re: Авто преобразователь на 500 ватт

    Собрал схему, все работает, но транс намотал не кольце а на сердечнике ER42/22/15 он с зазором, напруга на выходе есть 370в но эт не важно.
    Нагрузку не держит фазировка правильная. Может быть из за зазора такое? На кольце мртать не буду нет у мну таких колец, моща нужна 700ват.
    Если намотаю на сердечнике без зазора все поправится или ?

  15. #1134
    Новичок
    Регистрация
    10.04.2012
    Адрес
    Калуга
    Возраст
    38
    Сообщений
    79

    По умолчанию Re: Авто преобразователь на 500 ватт

    Здравствуйте, меня заинтересовала сборка данного проекта, собственно есть вопрос. Если я заменю большую часть резисторов и конденсаторов в обвязке TL494 на смд, ничего страшного не будет? Да и такой вопрос к автору темы: не могли бы вы выложить печатку в лэй последнюю, если я конечно её не упустил во время прочтения темы. Заранее спасибо за ответы.

  16. #1135
    Частый гость Аватар для chagoo
    Регистрация
    15.11.2009
    Адрес
    Moscow city
    Сообщений
    194

    По умолчанию Re: Авто преобразователь на 500 ватт

    Andrey_RTF & All, доброго времени товарищи...
    Конденсатор С16 по схеме из первого поста равен 22 мкФ, на печатной плате взятой отсюда этот конденсатор равен 47 мкФ. Верить схеме? Где правда?
    Andrey_RTF, очень здорово оформил первый пост. Не хватает одной важной вещи - ссылки на скачивание ПП последней версии. Добавь её в первый пост, если это возможно.

  17. #1136
    Частый гость Аватар для chagoo
    Регистрация
    15.11.2009
    Адрес
    Moscow city
    Сообщений
    194

    По умолчанию Re: Авто преобразователь на 500 ватт

    to All почему в ввыделенной красным области нету соединения? это ведь один и тот же земляной полигон. Можно ли его сделать сплошным в обведенном месте?
    См. аттач.
    Нажмите на изображение для увеличения. 

Название:	ПП.jpg 
Просмотров:	752 
Размер:	189.7 Кб 
ID:	166417
    Последний раз редактировалось chagoo; 05.10.2012 в 21:38.

  18. #1137
    Новичок
    Регистрация
    18.12.2010
    Адрес
    38 регион г.Тулун
    Возраст
    49
    Сообщений
    24

    По умолчанию Re: Авто преобразователь на 500 ватт

    этот кондер для запуска(софт старт) чем больше емкость,чем меньше будет запускаться ,а полигон лучше не соединять,оставить так как есть!

  19. #1138
    Частый гость
    Автор темы

    Регистрация
    22.12.2009
    Адрес
    Таганрог
    Возраст
    36
    Сообщений
    476

    По умолчанию Re: Авто преобразователь на 500 ватт

    - chagoo печатку в первый пост выложил
    - полигоны нельзя соединять т.к. получится земляная петля!!!

  20. #1139
    Частый гость Аватар для chagoo
    Регистрация
    15.11.2009
    Адрес
    Moscow city
    Сообщений
    194

    По умолчанию Re: Авто преобразователь на 500 Ватт


  21. #1140
    Регистрация не подтверждена
    Регистрация
    18.07.2012
    Адрес
    Павловский Посад
    Возраст
    35
    Сообщений
    479

    По умолчанию Re: Авто преобразователь на 500 ватт

    Ребята во всей схеме керамику 0,1мф можно заменить на пленку?chagoo а что у вас за диоды такие на выходе транса стоят в пластмассовом корпусе?
    Последний раз редактировалось HD 7970; 18.10.2012 в 12:31.

Страница 57 из 105 Первая ... 47555657585967 ... Последняя

Социальные закладки

Социальные закладки

Ваши права

  • Вы не можете создавать новые темы
  • Вы не можете отвечать в темах
  • Вы не можете прикреплять вложения
  • Вы не можете редактировать свои сообщения
  •