Страница 5 из 6 Первая ... 3456 Последняя
Показано с 81 по 100 из 119

Тема: Усилитель с ООС по искажениям

  1. #1 Показать/скрыть первое сообщение.
    monster of reality
    Автор темы
    Аватар для deemon
    Регистрация
    24.03.2006
    Адрес
    Пятигорск
    Возраст
    58
    Сообщений
    3,187

    По умолчанию Усилитель с ООС по искажениям

    Интересно , кто-нибудь пробовал экспериментировать с такой топологией УНЧ ? Схема взята отсюда , исключены только цепи защиты : https://forum.vegalab.ru/showthread....B5%D1%82%D0%B8 , я её делал для регенератора сети , отсюда и такой мощный выход .... но потом , ради опыта , попробовал этот усилитель и для музыки . Результат оказался на удивление приличным и заслуживающим дальнейшей разработки , но сейчас , из-за нехватки времени , я эту тему пока отложил . Сейчас мне интересно чисто теоретически подумать - насколько такая схема перспективна для высоколинейного УНЧ ? Что скажут любители схемотехники ?

    Принцип действия ( УНЧ без УН ) , как я думаю , дополнительно описывать не надо - я про это писал в той теме про регенератор , да притом тут и из схемы всё видно . Можно только сказать , что выходной каскад тут является "вывернутым" вариантом моего параллельного каскада с параллельным смещением Параллельное плавающее смещение здесь выполняет всё те же функции , что и в том усилителе , кроме только улучшения использованния питания - тут ВК и сам по себе работает до полного размаха питающих напряжений , так как выходные транзисторы тут работают не с ОК , а с ОЭ , но вот жёсткая связь выходных транзисторов и тут помогает улучшить параметры каскада , и особенно на ВЧ .

    Симметричные пути заряда и разряда паразитных ёмкостей выходных транзисторов значительно уменьшают искажения ВК на высоких частотах , и кроме того , даже при жёстком возбуждении всего усилителя тут нет опасности выгорания транзисторов из-за сквозного тока - просто потому , что пока не закроется одно плечо выхода , другое открыться не может . И действительно - практика это подтверждает . Хотя сам усилитель получился достаточно устойчивым и не возбуждается даже на сложных нагрузках - при принудительном его возбуждении ( до полного размаха , с жёстким клиппингом ) не было зафиксировано ни одного отказа выходных транзисторов . Схема получилась "неубиваемая" , что и было одной из целей при разработке . Так что с надёжностью тут проблем нет .

    Но сейчас меня сейчас больше интересует - до какого уровня можно снижать искажения в такой топологии УНЧ ? Я точных измерений не проводил пока , но ожидаемый уровень искажений в звуковом диапазоне тут должен быть порядка 0,01% , и я сейчас размышляю на тему - какие меры тут можно ещё принять для его дальнейшего снижения ? Насколько эта схема вообще перспективна в этом смысле ? Я сам хотя и не поклонник "ультралинейного" усиления , и сам слушаю без-ООСный гибрид , но в данном случае тут теоретический интерес .... просто с точки зрения схемотехники , скажем так . Например , можно подумать насчёт увеличения глубины ООС за счёт усложнения цепей коррекции и установки более совершенных ОУ , также у меня есть идея насчёт введения ещё одного селектора искажений и подачи этих искажений уже не в ВК , а прямо на выход в противофазе , и есть несколько мыслей , как это можно сделать .... кроме того , если схема покажет себя хорошо в работе - можно подумать и насчёт её упрощения . Разумеется , с сохранением качества и надёжности . Но , в принципе , и в таком виде звук получается уже неплохой . Я ожидал какой-то сухой "стерильности" звучания , но нет - напротив , звук оказался довольно "живой" и приятный . Возможно , тут сказывается отсутствие резких коммутационных искажений на ВЧ в выходном каскаде , благодаря всё той же "параллельности" и плавающему смещению , может быть и так .
    Миниатюры Миниатюры Нажмите на изображение для увеличения. 

Название:	amplifier.gif 
Просмотров:	7404 
Размер:	124.7 Кб 
ID:	86567  
    Последний раз редактировалось deemon; 24.05.2010 в 10:06. Причина: устранение ошибки - добавлен конденсатор С7

  2. #81
    Завсегдатай
    Регистрация
    16.01.2009
    Сообщений
    2,921

    По умолчанию Re: Усилитель с ООС по искажениям

    Цитата Сообщение от ViktKors Посмотреть сообщение
    То есть увеличивая R мы не уменьшаем, а увеличиваем L.
    Действительно, что это я (неужели пиво подействовало).

  3. #82
    Завсегдатай
    Регистрация
    03.05.2010
    Сообщений
    3,486

    По умолчанию Re: Усилитель с ООС по искажениям

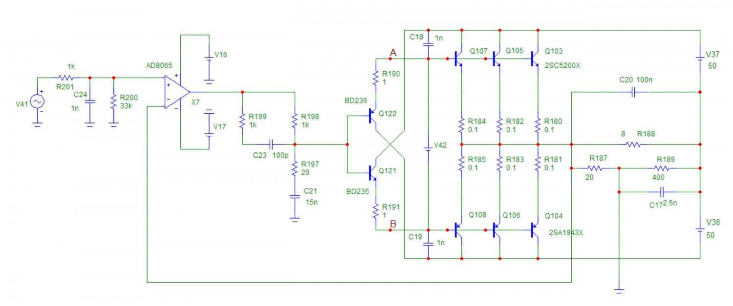
    Прикинул я тут возможный вариант усилителя.
    Нажмите на изображение для увеличения. 

Название:	OE_Out.jpg 
Просмотров:	2000 
Размер:	80.6 Кб 
ID:	87066
    Как и говорилось, нагрузка подключена к земле плавающим образом. По земляному проводнику течет тут только базовый ток предвыходного каскада, этот же ток остается (выделяясь на R187) и в сигнале ООС - это запрограммированая погрешность усилителя, на которую я решил пока просто забить. Это вполне оправдано, так как на звуковых частотах ток входной ток предвыхода относительно линеен и в ~100 раз меньше чем ток наводимый на R187 выходным сигналом. В дальнейшем этот ток можно либо обнулить применив полевики, либо просто вычесть его из сигнала ООС, выделив на сопротивлении равном R187, включенном в разрыв земляного провода.


    Напряжение ООС - это только часть выходного, но эта часть усиливается выходником в режиме ОК, остальная - большая в R189/R187 раз - в режиме ОЭ.

    Чтоб победить миллеровскую емкость выходников в ОЭ, переменное напряжение на базах выходников падает согласно с C17. Ну и выход на всякий случай зашунтирован C20. Так что отключение/подключение нагрузки на R188 никак не влияет на устойчивость.

    Побежденный миллер позволяет расширить полосу до 1-2 МГц (симулятор показывает запас фазы более 60°). Но поскольку Скб зависит от напряжения, чтоб стабилизировать миллеровский полюс стоят C18 и C19, с ними можно экспериментировать, вплоть до исключения.

    В эммитерах предвыхода стоят одноомные резисторы - термостабилизация и некоторое подавление резонанса их выхода с Скб выходников.

    Для нормальной раскачки такому выходу нужен каскад с выходным сопротивлением на ВЧ не более 20 Ом - обеспечивает R197, от дополнительного каскада с ОК, можно попробовать пока отказаться и обойтись одним - на НЧ усиления хватит и так, а на ВЧ так проще.

    Поскольку усилитель имеет петлевое еденичное петлевое усиление, от ОУ не требуется многого - только линеаризация.

    Поскольку петля ООС замыкается на 1-2 МГц, практически любой ОУ обладает запасом по полосе. Этот запас разумно использовать для дополнительного петлевого усиления на звуковых частотах, то есть работа со спадом более 6 дБ/окт. Если применять широкополосный ОУ - селектор искажений делается излишним.

    Я просчитал для AD8065/8066 - полоса fг ~ 50 - 65 МГц. Он у меня всегда отлично и устойчиво работал (кстати и не грелся толком), и позволяет получит глубину ООС 60 дБ на 20 кГц. Частота замыкания ООС
    fг*R197/(R197+R198).

    1/(2Pi*R197*C21) - определяют с какой частоты начинается дополнительный подъем петлевого усиления.

    1/(2Pi*R199*C23), причем R199=R198 - частота на которой немного улучшается запас по фазе.

    Всю эту цепь коррекции, при желании, можно пересчитать для другого ОУ.

    Ну и все пока. Масса других мер, как-то выходные фильтры, емкости между цепями питания выходников и землей, защита инвертирующего входа ОУ от случайных больших напряжений и тому подобное остальное, если понадобиться, позже.
    Последний раз редактировалось ViktKors; 29.05.2010 в 02:08.

  4. #83
    monster of reality
    Автор темы
    Аватар для deemon
    Регистрация
    24.03.2006
    Адрес
    Пятигорск
    Возраст
    58
    Сообщений
    3,187

    По умолчанию Re: Усилитель с ООС по искажениям

    А здорово получилось , однако . Эта идея с подвешенной нагрузкой - супер ! Тут ведь и прямое прохождение сигнала через ёмкости ВК на ВЧ не страшно , так как ООС снимается с неинвертирующей точки , и значит - никакого разворота фазы тут не будет , и проблем никаких Только я бы уменьшил R187,189 , чтобы сделать цепь ООС более низкоомной - на неё меньше будут наводиться разные помехи , да и базовый ток тоже не будет заметно влиять . Да и потом , BD235-236 всё же слабоваты , чтобы стоять так в предвыходе на полном питании - там надо что-то помощнее .

    А вот если ещё поставить ещё два транзистора средней мощности , притом в классе А , эмиттерами к земле ( через резисторы ) , а коллекторами - к + и - питания , то на них можно будет подать сигнал коррекции вперёд , если понадобится . Эти два транзистора будут своим током "тянуть" в разные стороны правый вывод нагрузки , но прохождение этого сигнала в ООС будет ослаблено , это как раз то что надо ....

  5. #84
    Завсегдатай
    Регистрация
    03.05.2010
    Сообщений
    3,486

    По умолчанию Re: Усилитель с ООС по искажениям

    Ну так это компромиссный вариант, максимально схожий с тем что есть.
    Предвыход на BD235/236 я оставил, чтоб помотреть насколько это может работать с 4-х мегагерцовыми транзисторами, вроде даже они прокатят, других вариантов тут масса.
    Сопротивление ООС - компромисс по теплу, предварительный, потому и стоят такие "от балды" номиналы.

    А коррекцию вперед я тут продумывал, там все очень хорошо, если просто наводить сигнал ошибки в разрыв провода от ВК к земле, причем даже просто ОУ должно хватать. Но это после того как все станет ясно с входным током ВК в этом проводе.

  6. #85
    monster of reality
    Автор темы
    Аватар для deemon
    Регистрация
    24.03.2006
    Адрес
    Пятигорск
    Возраст
    58
    Сообщений
    3,187

    По умолчанию Re: Усилитель с ООС по искажениям

    Цитата Сообщение от ViktKors Посмотреть сообщение
    А коррекцию вперед я тут продумывал, там все очень хорошо, если просто наводить сигнал ошибки в разрыв провода от ВК к земле, причем даже просто ОУ должно хватать. Но это после того как все станет ясно с входным током ВК в этом проводе.
    Да вроде и так можно ... ведь если уровень искажений получится изначально низкий , то сильной коррекции-то и не понадобится Это вот если мою изначальную схему оснастить таким корректором , то там придётся побольше вдувать - там , возможно , как раз вариант с транзисторами в самый раз бы оказался .... да кроме того , надо было бы ещё делать противофазную компенсацию сигнала коррекции , проникающего в петлю основной ООС . Вообще , эти цепи надо максимально развязать , во избежание разных неприятностей ....

  7. #86
    Завсегдатай Аватар для Серый Мыш
    Регистрация
    14.01.2005
    Адрес
    Германия
    Сообщений
    2,011

    По умолчанию Re: Усилитель с ООС по искажениям

    Приступил к изучению... - с эмиттеров ВК можно наушники классно запитать
    31.05 - всё тихо. Зашугал всех или как?
    Последний раз редактировалось Серый Мыш; 31.05.2010 в 10:19.
    Сергей
    -------
    Снятся людям иногда
    Дорогие провода...

  8. #87
    monster of reality
    Автор темы
    Аватар для deemon
    Регистрация
    24.03.2006
    Адрес
    Пятигорск
    Возраст
    58
    Сообщений
    3,187

    По умолчанию Re: Усилитель с ООС по искажениям

    А кстати , кто-нибудь юзал наши отечественные транзисторы КТ850 и КТ851 на предвыходе ? Вроде , у них по паспорту должна быть граничная частота 20 мгц , и это какбы неплохо Частота среза ВК станет повыше , как я мыслю , опять же и этот резонансный горб должен быть поменьше .... Я вот сейчас потихоньку делаю макет усилителя , и думаю , а стоит ли поддерживать отечественного производителя ?
    Ещё интересно , есть ли где-нибудь график зависимости усиления от тока у этих транзюков - как они в смысле линейности ?

  9. #88
    Завсегдатай Аватар для Semigor
    Регистрация
    21.01.2004
    Адрес
    Ижевск
    Возраст
    68
    Сообщений
    3,712

    По умолчанию Re: Усилитель с ООС по искажениям

    Цитата Сообщение от deemon Посмотреть сообщение
    А кстати , кто-нибудь юзал наши отечественные транзисторы КТ850 и КТ851 на предвыходе ? Вроде , у них по паспорту должна быть граничная частота 20 мгц , и это какбы неплохо
    Я их применял в УМ:
    http://www.semigor2.narod.ru/PAWFB.gif.
    Вначале это были неплохие транзисторы как по характеристикам, так и по звуку. Но потом изменили технологию производства и все испортили. (например, площадь кристалла уменьшили раза в 2, с целью экономии, наверное). Сейчас уже не вспомню в каком году это произошло.
    транзисторный однотакт любой модификации -это масло сливочное (с) FEDGEN

  10. #89
    monster of reality
    Автор темы
    Аватар для deemon
    Регистрация
    24.03.2006
    Адрес
    Пятигорск
    Возраст
    58
    Сообщений
    3,187

    По умолчанию Re: Усилитель с ООС по искажениям

    Цитата Сообщение от Semigor Посмотреть сообщение
    Я их применял в УМ:
    http://www.semigor2.narod.ru/PAWFB.gif.
    Вначале это были неплохие транзисторы как по характеристикам, так и по звуку. Но потом изменили технологию производства и все испортили. (например, площадь кристалла уменьшили раза в 2, с целью экономии, наверное). Сейчас уже не вспомню в каком году это произошло.
    Спасибо за инфу ! Наверно , всё же возьму парочку на пробу , хоть на предвыходе их поюзаю .... ток-то у меня там не очень большой , а вот граничная частота - это будет плюс . Главное , чтобы по надёжности не подвели
    А кстати , у тебя в схеме прикольный фокус с генераторами тока , фактически ПОС по току - и как , хорошо работает ? Теоретически , должна быть даже некоторая компенсация искажений , вроде как .

  11. #90
    Завсегдатай Аватар для Semigor
    Регистрация
    21.01.2004
    Адрес
    Ижевск
    Возраст
    68
    Сообщений
    3,712

    По умолчанию Re: Усилитель с ООС по искажениям

    Цитата Сообщение от deemon Посмотреть сообщение
    Главное , чтобы по надёжности не подвели
    Так именно надежность как раз и снизилась, так что бери лучше более старых годов.
    Цитата Сообщение от deemon Посмотреть сообщение
    А кстати , у тебя в схеме прикольный фокус с генераторами тока , фактически ПОС по току - и как , хорошо работает ?
    Да, неплохо, амплитуда тока до 14А на 2-х омах.
    Цитата Сообщение от deemon Посмотреть сообщение
    стати ,Теоретически , должна быть даже некоторая компенсация искажений , вроде как
    Так оно и есть, плюс снижение выходного и повышение входного сопротивления ВК.
    транзисторный однотакт любой модификации -это масло сливочное (с) FEDGEN

  12. #91
    monster of reality
    Автор темы
    Аватар для deemon
    Регистрация
    24.03.2006
    Адрес
    Пятигорск
    Возраст
    58
    Сообщений
    3,187

    По умолчанию Re: Усилитель с ООС по искажениям

    Цитата Сообщение от Semigor Посмотреть сообщение
    Так оно и есть, плюс снижение выходного и повышение входного сопротивления ВК.
    Здорово , хорошее решение ! Что любопытно - можно трактовать его как ПОС по току , а можно - как ООС по искажениям

  13. #92
    Завсегдатай Аватар для Semigor
    Регистрация
    21.01.2004
    Адрес
    Ижевск
    Возраст
    68
    Сообщений
    3,712

    По умолчанию Re: Усилитель с ООС по искажениям

    Цитата Сообщение от deemon Посмотреть сообщение
    Здорово , хорошее решение ! Что любопытно - можно трактовать его как ПОС по току , а можно - как ООС по искажениям
    Спасибо, я бы предпочел трактовать как ПОС, (из религиозных соображений ). Хотя. если в русле темы, то можно и как ООС по искажениям
    транзисторный однотакт любой модификации -это масло сливочное (с) FEDGEN

  14. #93
    Новичок
    Регистрация
    05.06.2010
    Сообщений
    22

    По умолчанию Re: Усилитель с ООС по искажениям

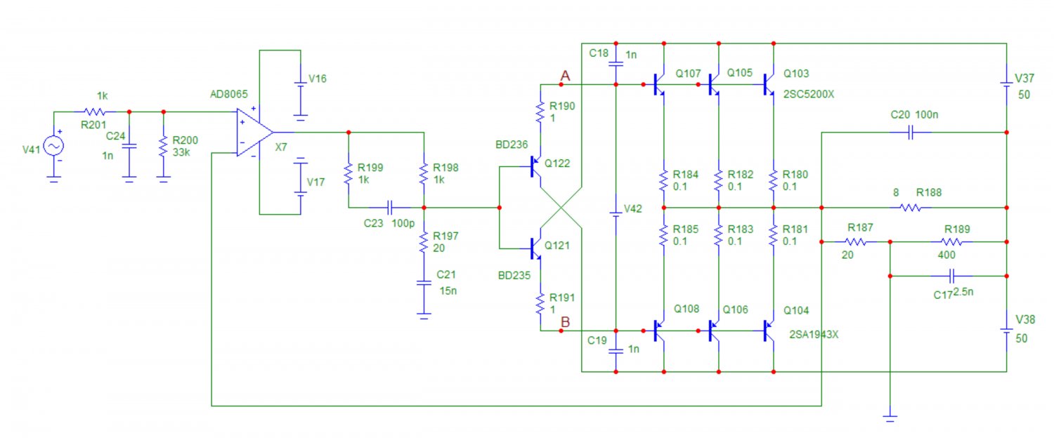
    Цитата Сообщение от ViktKors Посмотреть сообщение
    Прикинул я тут возможный вариант усилителя.
    Нажмите на изображение для увеличения. 

Название:	OE_Out.jpg 
Просмотров:	2000 
Размер:	80.6 Кб 
ID:	87066
    ViktKors, изящно вы "вывернули" выходной каскад.
    Усилитель мощности без усилителя напряжения. Это впечатляет!
    А в железе была воплощена эта идея?
    Миниатюры Миниатюры Нажмите на изображение для увеличения. 

Название:	плав паралл ВК 2.jpg 
Просмотров:	511 
Размер:	80.6 Кб 
ID:	140168  

  15. #94
    Завсегдатай Аватар для fakel
    Регистрация
    30.11.2007
    Адрес
    Оренбург
    Возраст
    42
    Сообщений
    11,271

    По умолчанию Re: Усилитель с ООС по искажениям

    Цитата Сообщение от deemon Посмотреть сообщение
    Здорово , хорошее решение ! Что любопытно - можно трактовать его как ПОС по току , а можно - как ООС по искажениям
    Имхо, усилители ошибки нагружены на низкое, а главное, малопредсказуемое и изменяемое с частотой выходное сопротивление (на определенных частотах имеет место недо- и перекомпенсация) драйверов, что заставляет компенсационные усилители работать с большой девиацией тока (большие искажения усилителей ошибки). Введение резисторов в эмиттеры драйвера решит обе проблемы

  16. #95
    Старый знакомый Аватар для krulfa
    Регистрация
    09.06.2005
    Адрес
    Москва
    Возраст
    55
    Сообщений
    869

    По умолчанию Re: Усилитель с ООС по искажениям

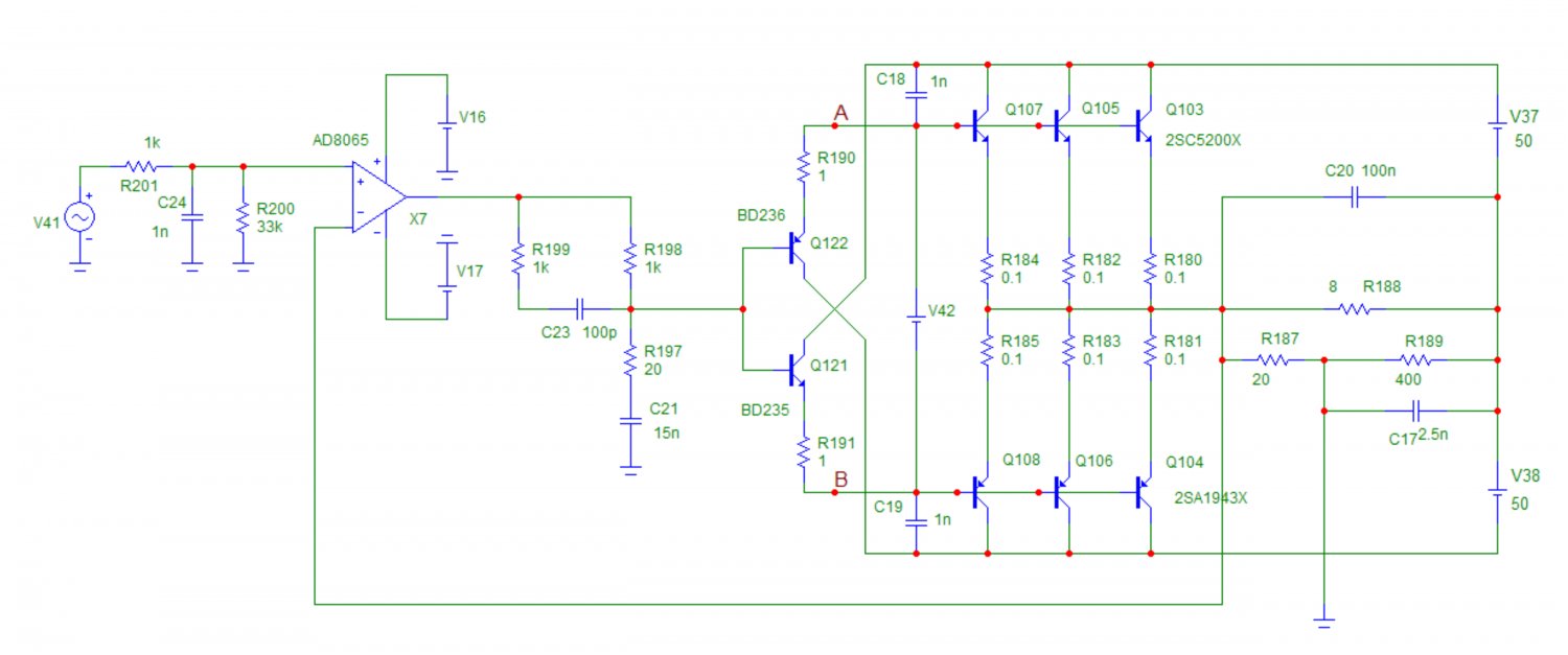
    Цитата Сообщение от piramida Посмотреть сообщение
    ViktKors, изящно вы "вывернули" выходной каскад.
    Усилитель мощности без усилителя напряжения.
    Схемотехнически это эффективно, а конструктивно - неудачно, так как сетевой транс с плавающими обмотками будет находиться под напряжением звукового сигнала. В итоге звучание системы в целом может уступить классическому варианту. Бороться придется с этим - нужна экранирующая обмотка на трансе, фильтры в питании etc.
    "Земля" - это всего-навсего еще один провод.

  17. #96
    Завсегдатай Аватар для fakel
    Регистрация
    30.11.2007
    Адрес
    Оренбург
    Возраст
    42
    Сообщений
    11,271

    По умолчанию Re: Усилитель с ООС по искажениям

    Цитата Сообщение от krulfa Посмотреть сообщение
    Схемотехнически это эффективно
    Не думаю. Мощники включены практически с ОЭ со всеми прилагающимися прелестями

  18. #97
    Старый знакомый Аватар для aif.66
    Регистрация
    11.04.2008
    Адрес
    Пермь
    Сообщений
    585

    По умолчанию Re: Усилитель с ООС по искажениям

    Когда, где-то прибыло - то в другом месте убудет непременно (С) М.В.Ломоносов.

  19. #98
    Завсегдатай Аватар для fakel
    Регистрация
    30.11.2007
    Адрес
    Оренбург
    Возраст
    42
    Сообщений
    11,271

    По умолчанию Re: Усилитель с ООС по искажениям

    А коллекторы драйверов я бы не стал запитывать от коллекторов ВК, поскольку на последних действует напряжение противофазное входному, делая миллер в драйверах. Лучше запитать от ИП ОУ, благо размах напряжения на выходе драйвера небольшой

    ---------- Добавлено в 19:48 ---------- Предыдущее сообщение в 19:34 ----------

    К тому же местая ООС ВК (как в повторителях) тут не действует и ВК имеет большое вых сопротивление. Все отрыжки акустических систем приходися глотать оперу через ОООС

  20. #99
    Новичок
    Регистрация
    05.06.2010
    Сообщений
    22

    По умолчанию Re: Усилитель с ООС по искажениям

    Цитата Сообщение от krulfa Посмотреть сообщение
    Схемотехнически это эффективно, а конструктивно - неудачно, так как сетевой транс с плавающими обмотками будет находиться под напряжением звукового сигнала. В итоге звучание системы в целом может уступить классическому варианту. Бороться придется с этим - нужна экранирующая обмотка на трансе, фильтры в питании etc.
    Да, безусловно, такие опасения есть. Но я пока под впечатлением от этого решения. Заметил его только недавно, т.к. не "ходил" в эту тему...
    Цитата Сообщение от fakel Посмотреть сообщение
    А коллекторы драйверов я бы не стал запитывать от коллекторов ВК, поскольку на последних действует напряжение противофазное входному, делая миллер в драйверах. Лучше запитать от ИП ОУ, благо размах напряжения на выходе драйвера небольшой
    По поводу миллера в драйверах верное замечание. Только вот запитать коллекторы драйверов от ИП ОУ наверное нежелательно, т.к. через резистор R187 мы не только пропустим ток баз драйверов, что было в изначальной схеме (кстати ViktKors акцентировал внимание на этой погрешности), но и ток баз выходных транзисторов. И из-за того, что этот ток не течет через резистор R189, получим еще бОльшую погрешность. Хотя не факт, что эта погрешность однозначно плохо отразится на звуке... Слушать надо...
    К тому же местая ООС ВК (как в повторителях) тут не действует и ВК имеет большое вых сопротивление. Все отрыжки акустических систем приходися глотать оперу через ОООС
    Больше на соотношение резисторов R189 и R187.
    Миниатюры Миниатюры Нажмите на изображение для увеличения. 

Название:	плав паралл ВК 2.jpg 
Просмотров:	459 
Размер:	80.6 Кб 
ID:	140182  

  21. #100
    Завсегдатай Аватар для fakel
    Регистрация
    30.11.2007
    Адрес
    Оренбург
    Возраст
    42
    Сообщений
    11,271

    По умолчанию Re: Усилитель с ООС по искажениям

    Придется делитель ОООС делать низкоомным, уменьшив раз в 10 его сопротивление по сравнению с указанными на схеме

Страница 5 из 6 Первая ... 3456 Последняя

Социальные закладки

Социальные закладки

Ваши права

  • Вы не можете создавать новые темы
  • Вы не можете отвечать в темах
  • Вы не можете прикреплять вложения
  • Вы не можете редактировать свои сообщения
  •