Страница 4 из 7 Первая ... 23456 ... Последняя
Показано с 61 по 80 из 132

Тема: Черный Ястреб

  1. #1 Показать/скрыть первое сообщение.
    Частый гость
    Автор темы
    Аватар для Little Jimmy
    Регистрация
    09.01.2009
    Адрес
    г.Киев
    Возраст
    38
    Сообщений
    378

    По умолчанию Черный Ястреб

    Название подобного дивайса уже я гдето слышал но тк моему ни имеет никакого
    отношения тольконазвание ето простой усилитель который я разработал для компьютера под акустику 10МАС-1М(ДОРАБОТАНАЯ) для прослушивантя музыки (не в отцифровке 128 только 320 и то потомучто формат real audio люблю но занимает много места)
    Короче по поводу уся :
    1. Входной ДК с токовым зеркалом и гст
    2.Каскодный УН с своим ГСТ
    3.ВК скромный "двойка"
    Выкладываю схему и каповский файл критика принимается любая

    И С НОВЫМ ГОДОМ!!!!!!
    Миниатюры Миниатюры Нажмите на изображение для увеличения. 

Название:	Black Hawk .JPG 
Просмотров:	1676 
Размер:	80.9 Кб 
ID:	109102  
    Вложения Вложения
    • Тип файла: cir BAX12.CIR (45.8 Кб, Просмотров: 237)

  2. #61
    Завсегдатай Аватар для SAPR
    Регистрация
    01.12.2009
    Адрес
    Геленджик - СПб
    Возраст
    64
    Сообщений
    3,943

    По умолчанию Re: Черный Ястреб

    Цитата Сообщение от Little Jimmy Посмотреть сообщение
    Приблизительно так вместо R45 ИТ ну пока резистор
    Не, нужен источник тока (и, желательно по качеству такой же, как и нижний), иначе весь смысл в нижнем ИТ пропадает (резистор +\- источник тока ведет себя как просто резистор...)

  3. #62
    Частый гость
    Автор темы
    Аватар для Little Jimmy
    Регистрация
    09.01.2009
    Адрес
    г.Киев
    Возраст
    38
    Сообщений
    378

    По умолчанию Re: Черный Ястреб

    Цитата Сообщение от SAPR Посмотреть сообщение
    Не, нужен источник тока (и, желательно по качеству такой же, как и нижний), иначе весь смысл в нижнем ИТ пропадает (резистор +\- источник тока ведет себя как просто резистор...)
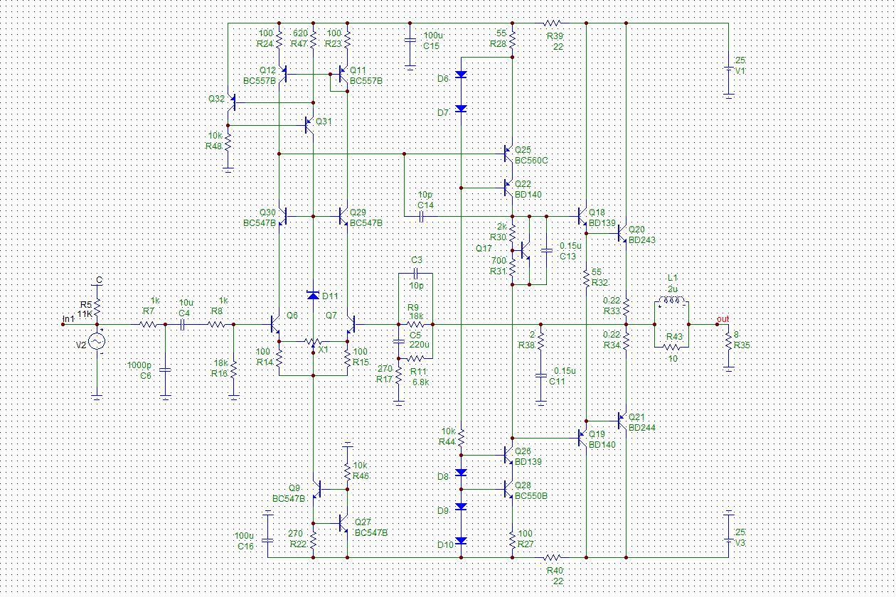
    Значит оставить так Нажмите на изображение для увеличения. 

Название:	BAX12.JPG 
Просмотров:	550 
Размер:	421.6 Кб 
ID:	109183

    Или вот так что даже лутше Нажмите на изображение для увеличения. 

Название:	BAX12.JPG 
Просмотров:	594 
Размер:	422.3 Кб 
ID:	109186
    Последний раз редактировалось Little Jimmy; 02.01.2011 в 22:29.

  4. #63
    Завсегдатай Аватар для SAPR
    Регистрация
    01.12.2009
    Адрес
    Геленджик - СПб
    Возраст
    64
    Сообщений
    3,943

    По умолчанию Re: Черный Ястреб

    Цитата Сообщение от Little Jimmy Посмотреть сообщение
    Значит оставить так
    Почему? Вместо R45 нужен источник тока, не хуже , чем нижний ИТ (Q9, 27). Резистор +\- источник тока = резистор, плохой источник тока +\- хороший источник тока = плохой источник тока.

  5. #64
    Частый гость
    Автор темы
    Аватар для Little Jimmy
    Регистрация
    09.01.2009
    Адрес
    г.Киев
    Возраст
    38
    Сообщений
    378

    По умолчанию Re: Черный Ястреб

    Цитата Сообщение от SAPR Посмотреть сообщение
    Почему? Вместо R45 нужен источник тока, не хуже , чем нижний ИТ (Q9, 27). Резистор +\- источник тока = резистор, плохой источник тока +\- хороший источник тока = плохой источник тока.
    Вторая схема из поста 62

  6. #65
    Завсегдатай Аватар для SAPR
    Регистрация
    01.12.2009
    Адрес
    Геленджик - СПб
    Возраст
    64
    Сообщений
    3,943

    По умолчанию Re: Черный Ястреб

    Цитата Сообщение от Little Jimmy Посмотреть сообщение
    Вторая схема из поста 62
    А чем она от первой отличается?

  7. #66
    Завсегдатай Аватар для fakel
    Регистрация
    30.11.2007
    Адрес
    Оренбург
    Возраст
    42
    Сообщений
    11,265

    По умолчанию Re: Черный Ястреб

    Цитата Сообщение от Little Jimmy Посмотреть сообщение
    Значит оставить так Нажмите на изображение для увеличения. 

Название:	BAX12.JPG 
Просмотров:	550 
Размер:	421.6 Кб 
ID:	109183

    Или вот так что даже лутше Нажмите на изображение для увеличения. 

Название:	BAX12.JPG 
Просмотров:	594 
Размер:	422.3 Кб 
ID:	109186
    Нижнюю ногу С14 лучше зацепить на эмиттер Q17, чтобы тот оказался внутри петли ООС УНа, это симметрирует раскачку плечей ВК на ВЧ

  8. #67
    Частый гость
    Автор темы
    Аватар для Little Jimmy
    Регистрация
    09.01.2009
    Адрес
    г.Киев
    Возраст
    38
    Сообщений
    378

    По умолчанию Re: Черный Ястреб

    Цитата Сообщение от SAPR Посмотреть сообщение
    А чем она от первой отличается?
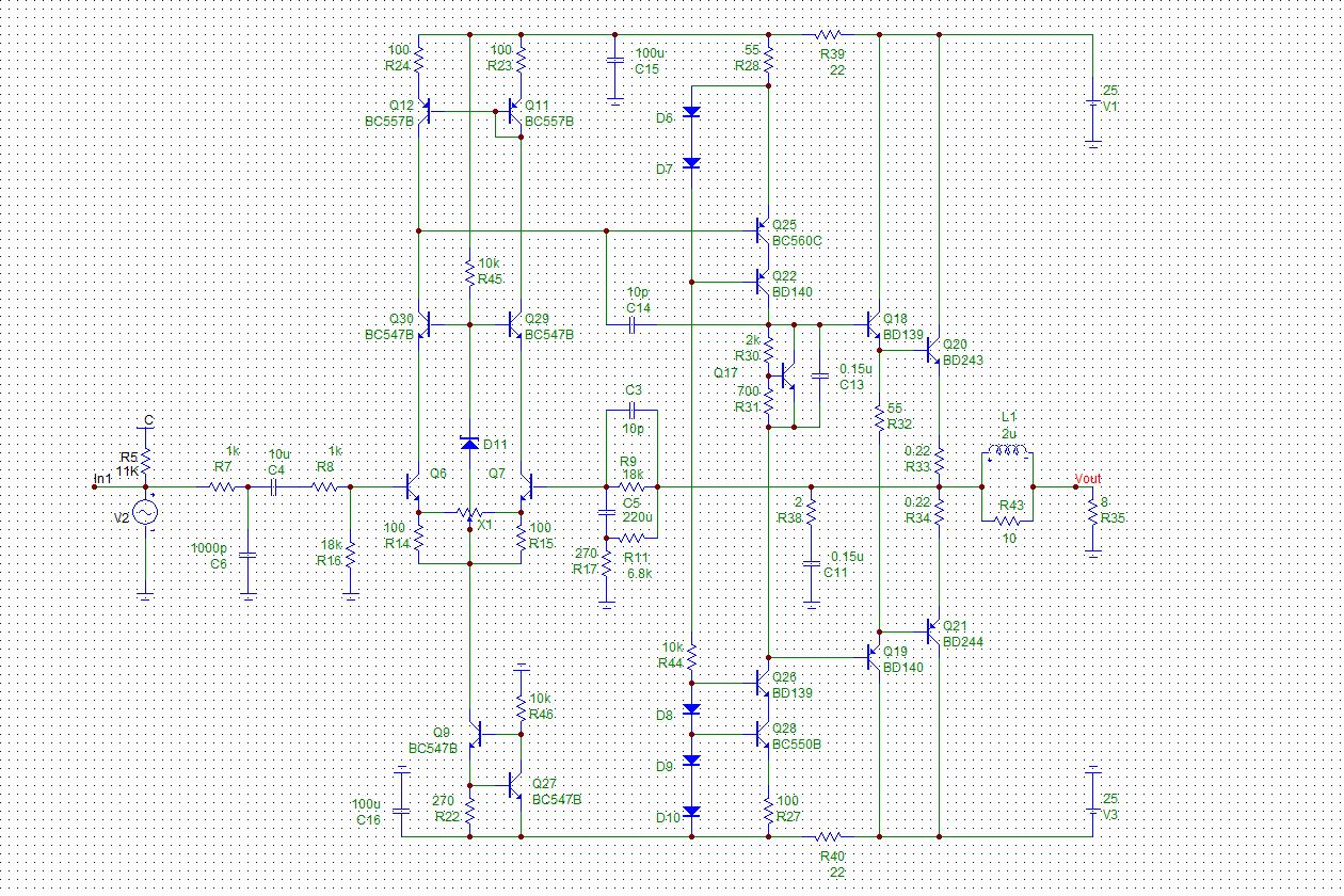
    Раздельным ИТ для ДК и УН
    А вобще я та понимаю должно быть такНажмите на изображение для увеличения. 

Название:	BAX12.JPG 
Просмотров:	493 
Размер:	422.9 Кб 
ID:	109187

    Или если упростить вот такНажмите на изображение для увеличения. 

Название:	BAX12.JPG 
Просмотров:	539 
Размер:	421.8 Кб 
ID:	109193

  9. #68
    Завсегдатай Аватар для SAPR
    Регистрация
    01.12.2009
    Адрес
    Геленджик - СПб
    Возраст
    64
    Сообщений
    3,943

    По умолчанию Re: Черный Ястреб

    Цитата Сообщение от Little Jimmy Посмотреть сообщение
    А вобще я та понимаю должно быть так
    Если понимаете, так и рисуйте сразу А что источники тока в ДК и УН по разному сделаны в двух схемах - так это понятно было, но речь то шла о плавающем (следящем каскоде).

  10. #69
    Частый гость
    Автор темы
    Аватар для Little Jimmy
    Регистрация
    09.01.2009
    Адрес
    г.Киев
    Возраст
    38
    Сообщений
    378

    По умолчанию Re: Черный Ястреб

    Цитата Сообщение от SAPR Посмотреть сообщение
    Если понимаете, так и рисуйте сразу А что источники тока в ДК и УН по разному сделаны в двух схемах - так это понятно было, но речь то шла о плавающем (следящем каскоде).
    Прошу прощения вот окончательный вариант ( насколько я вас понял )Нажмите на изображение для увеличения. 

Название:	BAX12.JPG 
Просмотров:	569 
Размер:	86.2 Кб 
ID:	109194

  11. #70
    Старый знакомый Аватар для singles123
    Регистрация
    25.05.2008
    Адрес
    центр вселенной
    Сообщений
    771

    По умолчанию Re: Черный Ястреб

    Заместо D8 наверное лучше поставить два диода. Меж ДК и УН воткнуть повторитель. На выход- трехкаскадный повторитель. А если применить ППК на входе - потребуется меньшая емкость коррекции в УН.

  12. #71
    Частый гость
    Автор темы
    Аватар для Little Jimmy
    Регистрация
    09.01.2009
    Адрес
    г.Киев
    Возраст
    38
    Сообщений
    378

    По умолчанию Re: Черный Ястреб

    Цитата Сообщение от singles123 Посмотреть сообщение
    Заместо D8 наверное лучше поставить два диода. Меж ДК и УН воткнуть повторитель. На выход- трехкаскадный повторитель. А если применить ППК на входе - потребуется меньшая емкость коррекции в УН.
    Чем лутше 2 диода меньше сопротивление R44 нада будет ставить?
    Повторитель согласование или уменшение емкости еслс емкости там и так УН каскодный
    Нажмите на изображение для увеличения. 

Название:	BAX12.JPG 
Просмотров:	553 
Размер:	86.7 Кб 
ID:	109196

  13. #72
    Старый знакомый Аватар для singles123
    Регистрация
    25.05.2008
    Адрес
    центр вселенной
    Сообщений
    771

    По умолчанию Re: Черный Ястреб

    Цитата Сообщение от Little Jimmy Посмотреть сообщение
    Повторитель согласование или уменшение емкости
    Большее сопротивление нагрузки ДК- большее Ку ДК.

  14. #73
    Частый гость
    Автор темы
    Аватар для Little Jimmy
    Регистрация
    09.01.2009
    Адрес
    г.Киев
    Возраст
    38
    Сообщений
    378

    По умолчанию Re: Черный Ястреб

    Так господа огромное спасибо пока за всю предоставленую информацию завтра придоставлю печатку данного уся

    ---------- Добавлено в 22:29 ---------- Предыдущее сообщение в 22:27 ----------

    Цитата Сообщение от singles123 Посмотреть сообщение
    Большее сопротивление нагрузки ДК- большее Ку ДК.
    Согласен с етим но оборотная сторона ведь есть как и во всем

  15. #74
    Завсегдатай Аватар для fakel
    Регистрация
    30.11.2007
    Адрес
    Оренбург
    Возраст
    42
    Сообщений
    11,265

    По умолчанию Re: Черный Ястреб

    Цитата Сообщение от Little Jimmy Посмотреть сообщение
    Чем лутше 2 диода меньше сопротивление R44 нада будет ставить?
    Повторитель согласование или уменшение емкости еслс емкости там и так УН каскодный
    Нажмите на изображение для увеличения. 

Название:	BAX12.JPG 
Просмотров:	553 
Размер:	86.7 Кб 
ID:	109196
    2 диода - лучшие условия для Q28
    Не забудь кондеры в фильтрах питалова преда. Также шунтани все стабы/диоды пленкой.
    ВК запитай отдельно, от пониженного напряжения, чтобы пред не ловил помехи из сильноточки.
    Между базами ВК неплохо бы емкость вкрячить
    R28 - поробуй заменить стабом на 3В.

  16. #75
    Завсегдатай Аватар для SAPR
    Регистрация
    01.12.2009
    Адрес
    Геленджик - СПб
    Возраст
    64
    Сообщений
    3,943

    По умолчанию Re: Черный Ястреб

    Цитата Сообщение от singles123 Посмотреть сообщение
    Заместо D8 наверное лучше поставить два диода
    Тогда и вместо D6,7 - три штуки.

  17. #76
    Частый гость
    Автор темы
    Аватар для Little Jimmy
    Регистрация
    09.01.2009
    Адрес
    г.Киев
    Возраст
    38
    Сообщений
    378

    По умолчанию Re: Черный Ястреб

    Цитата Сообщение от SAPR Посмотреть сообщение
    Тогда и вместо D6,7 - три штуки.
    Вразумел все исправлю завтра печатку предоставлю данный УНЧ планируется как заменна моего старичка Бриг-001 1979 года ( над ним поработал звук вполне нормальный для того времени)

  18. #77
    Частый гость
    Автор темы
    Аватар для Little Jimmy
    Регистрация
    09.01.2009
    Адрес
    г.Киев
    Возраст
    38
    Сообщений
    378

    По умолчанию Re: Черный Ястреб

    Цитата Сообщение от Little Jimmy Посмотреть сообщение
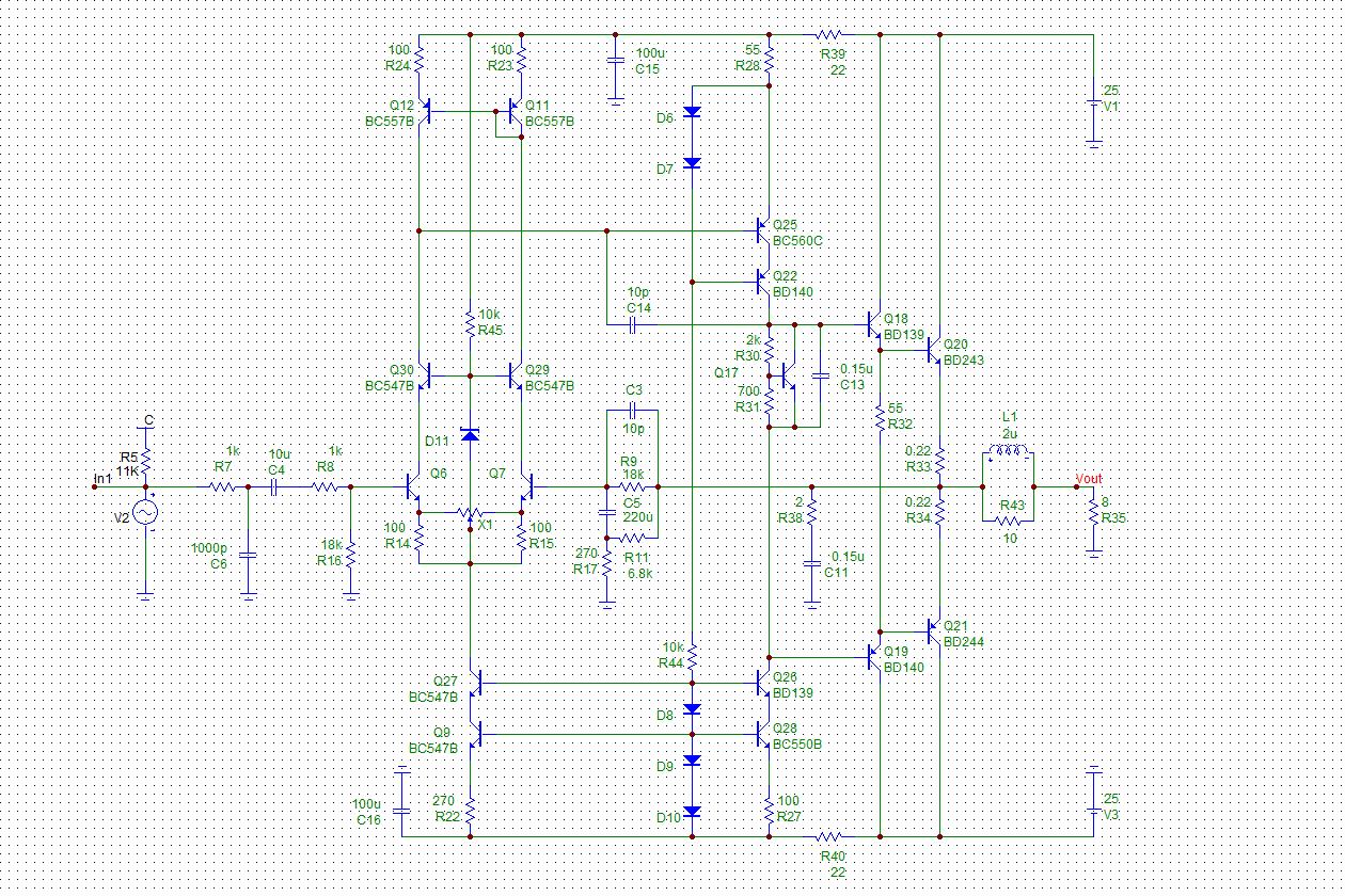
    Вразумел все исправлю завтра печатку предоставлю данный УНЧ планируется как заменна моего старичка Бриг-001 1979 года ( над ним поработал звук вполне нормальный для того времени)
    А вот облегченный вариант для компутера Шушурин по сути

    Нажмите на изображение для увеличения. 

Название:	BAX12.JPG 
Просмотров:	335 
Размер:	83.4 Кб 
ID:	109204

  19. #78
    Завсегдатай Аватар для fakel
    Регистрация
    30.11.2007
    Адрес
    Оренбург
    Возраст
    42
    Сообщений
    11,265

    По умолчанию Re: Черный Ястреб

    Little Jimmy, постами "вот так", "а вот еще схема", "а если так" ты добьешься меньшего, чем мог бы при систематическом изучении теории усилостроения. Ознакомься сначала с основными узлами типового уся
    (ДК, УН, ВК, ТЗ, коррекция, ОС) их особенностями, достоинствами и недостатками тех или иных решений хотя бы по Д. Селфу. Тогда тебе проще будет предсказать поведение схемы, тем более, что симулятором ты уже умеешь пользоваться.

  20. #79
    Частый гость Аватар для rippi
    Регистрация
    27.12.2010
    Адрес
    Ростовская обл. Миллерсити
    Сообщений
    120

    По умолчанию Re: Черный Ястреб

    [QUOTE=mAxSpace;1187419]У меня работает, правда ГСТ на одном транзисторе, на выходе "тройка" транзисторов и УН питается от отдельного стабилизированого источника с напряженем на 6 вольт больше силового. Звук меня вполне устраивает, во всяком случае для многополоски хватает с лихвой, на пассивой акустике звучит на мой взгляд убедительно - динамика чувствуется ураганная, правда питание +-50в...
    MaxSpace ,а не могли Вы показать схему УМЗЧ .Очень интересно в частности питание УН повышенным напряжением и тройки в ВК . Если не затруднит , Ваше мнение (или правильно опыт) о применении двоек или тройки в ВК .Что хорошо , а что плохо в реальной жизни (железе ) . К примеру у автора в 77 посте в схеме любимого нами В.Шушурина стоит в ВК двойка. Это зависит от качества применяемых п.п.приборов ? Или что-то ещё...

  21. #80
    Частый гость
    Автор темы
    Аватар для Little Jimmy
    Регистрация
    09.01.2009
    Адрес
    г.Киев
    Возраст
    38
    Сообщений
    378

    По умолчанию Re: Черный Ястреб

    Цитата Сообщение от fakel Посмотреть сообщение
    Little Jimmy, постами "вот так", "а вот еще схема", "а если так" ты добьешься меньшего, чем мог бы при систематическом изучении теории усилостроения. Ознакомься сначала с основными узлами типового уся
    (ДК, УН, ВК, ТЗ, коррекция, ОС) их особенностями, достоинствами и недостатками тех или иных решений хотя бы по Д. Селфу. Тогда тебе проще будет предсказать поведение схемы, тем более, что симулятором ты уже умеешь пользоваться.
    Ну да ну да читай книжки намек понял

Страница 4 из 7 Первая ... 23456 ... Последняя

Социальные закладки

Социальные закладки

Ваши права

  • Вы не можете создавать новые темы
  • Вы не можете отвечать в темах
  • Вы не можете прикреплять вложения
  • Вы не можете редактировать свои сообщения
  •