Страница 39 из 41 Первая ... 293738394041 Последняя
Показано с 761 по 780 из 816

Тема: Простой усилитель с 2SK1058\2SJ162 в выходном каскаде.

  1. #1 Показать/скрыть первое сообщение.
    https://dzen.ru/sivolobov
    Автор темы
    Аватар для Black_Panther
    Регистрация
    07.06.2004
    Адрес
    Москва, Бибирево.
    Возраст
    46
    Сообщений
    2,397

    Улыбка Простой усилитель с 2SK1058\2SJ162 в выходном каскаде.

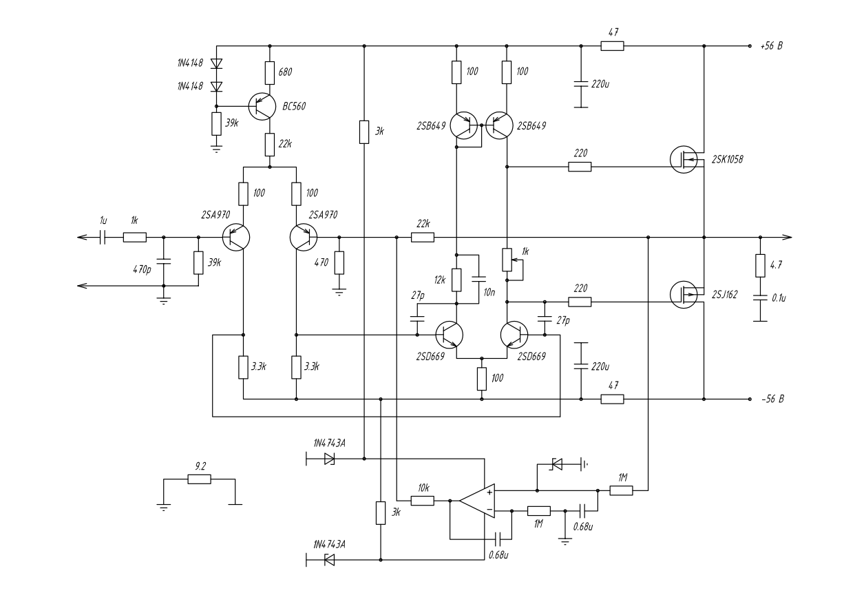
    Хитачиус.Он же c 2007 года - Werewolf.Сто Ватт без фанатизма.Простой в сборке и настройке, не капризный усилок без применения экзотических транзисторов и комплектухи по цене чугунного моста.Имеет свои достоинства и недостатки и хорошее звучание.

    АХТУНГ!В связи с письмами по поводу "когда" пишу тут: наборы для сборки этого усилителя будут доступны примерно к новому году, ориентироваться точно стоит на весну.


    Предыстория.
    Эта схема впервые была мной увидена в 2003 году, иллюстрация из какой-то книги.Номиналы указаны не были,транзисторы тоже.Схема подкупала своей простотой и мощностью.
    Потом выяснилось, что это есть не что иное, как иллюстрация из книги П.Шкритека.
    Многие схемы с 2SK1058\2SJ162 на выходе,которые я когда-либо видел,просты, как пять копеек.
    Прообразы:
    http://www.bluesmobil.com/shikhman/arts/mosamp.htm
    Вот с чего все началось с 70-х годах.
    Смотрите самую верхнюю схему.

    https://www.vegalab.ru/index.php?opt...d=91&Itemid=52
    Здесь мы видим похожую по структуре схему.
    Ага, с IRFами и вольтодобавкой,да.

    https://www.vegalab.ru/index.php?opt...d=27&Itemid=52
    Тот самый усилитель Хитачи.

    А вот вариации на тему Хитачи, но уже на современной элементной базе, которые часто можно встретить на просторах инета:
    https://forum.vegalab.ru/attachment....4&d=1115336160

    http://zeuslab.narod.ru/images/MFA2/MFA2MAIN.jpg
    (Мюзикал Фиделити А2, класс А)

    https://forum.vegalab.ru/attachment....9&d=1126159081

    http://www.sivolobov.ru/audio/forum/...49ee85____.jpg

    http://users.swing.be/edwinpaij/ampli_mosfet_simple.htm

    http://www.dymx.h12.ru/mosfetamp.htm

    Похожие схемы обсасывались в этой ветке:
    https://forum.vegalab.ru/showthread.php?t=2150

    Данный девайс может собрать даже пьяная макака.Вся настройка сводится к установке тока покоя.Требования: схема критична к разводке платы.Чем меньше плата, тем лучше, очень хороший результат получился с запитыванием выходных трнзисторов от мощного источника питания а УН с запиткой от стабилизированного источника питания со своим отдельным трансом.Выходники лучше всего утопить до корпуса в плату, откусив остатки ног снизу платы.Угу, чтобы ферритовые бусины не одевать.Транзисторы дифкаскада лучше все-таки подобрать по h21э и они должны стоять близко друг к другу, через термопасту прижаты один к другому. Ну и чтобы они никуда не делись, я обычно одеваю сверху термоусадку и усаживаю ее обычной зажигалкой.Надеюсь, объяснять, для чего это делается с дифкаскадом никому не надо.Теперь про диод в схеме. Можно и транзистор включить вместо него ( в диодном включении). А зачем? Лично у меня лежат два пакета - в одном тыща штук 1N4001, в другом столько же 1N4148.Хватит до пенсии.

    С 2004 года я собирал несколько вариантов данной схемы, слушал, мерил, зырил в осциллограф, книги, тематические ветки.
    Усилитель не капризен,работать будет даже если собрать навесным монтажом на картонке.Я и такое пробовал и ОНО играло, причем возбудов,перегревов не было.Но лучше все-таки на печатной плате.
    Ниже прилагаю сохранившиеся старые рисунки печатной платы.Рисовать их не нужно, они только для ознакомления.Финальная печатка уже в стадии доводки.Также прилагаются реальные фото реальных плат и усилителей на их основе.
    Вариации на тему обсуждались в ветке:
    https://forum.vegalab.ru/showthread.php?t=2150

    Обсуждали и такое:
    https://forum.vegalab.ru/attachment....1&d=1115376460

    И вот такое:
    https://forum.vegalab.ru/attachment....0&d=1115375732

    Чудом уцелевшая фотка самой первой моей платы под этот усь. К слову, данная плата до сих пор жива и здорова и лежит у меня в столе на память.Рисунок не сохранился да и что может быть хорошего в макете?
    http://www.ganjafoto.ru/image.php?aid=61981&pid=231477

    Фото старой платы образца 2004 года:
    https://forum.vegalab.ru/attachment....8&d=1103356061
    С одной парой выходников.
    http://www.ganjafoto.ru/image.php?aid=61981&pid=630062

    С двумя:
    http://www.ganjafoto.ru/image.php?aid=61981&pid=630063

    http://www.ganjafoto.ru/image.php?aid=61981&pid=630064


    Здесь один из усилителей, собранных на этой плате.Фото внутренностей. Это вариант для двух сабвуферов (впоследствии была установлена вторая пара выходников).
    http://www.ganjafoto.ru/image.php?aid=61981&pid=231476
    Миниатюры Миниатюры Нажмите на изображение для увеличения. 

Название:	1.JPG 
Просмотров:	14137 
Размер:	106.4 Кб 
ID:	22676   Нажмите на изображение для увеличения. 

Название:	2.JPG 
Просмотров:	14085 
Размер:	193.1 Кб 
ID:	22677  
    Вложения Вложения
    Последний раз редактировалось Black_Panther; 11.02.2009 в 10:56.
    Моя религия:
    Люблю комфортное, окрашенное приятное звучание.
    STK и дискрет.
    No IRF, no TDA, no class D\T\H.
    DC Servo - must die.
    Мостовой УНЧ - suxx.
    Трансформатора и радиатора много не бывает.
    Импульсные БП - от лукавого.
    За нулями в Кг не гонюсь.

  2. #761
    Частый гость Аватар для nemoli
    Регистрация
    26.10.2015
    Адрес
    г Липецк
    Сообщений
    493

    По умолчанию Re: Простой усилитель с 2SK1058\2SJ162 в выходном каскаде.

    Цитата Сообщение от DrQWAS Посмотреть сообщение
    джентльмены!
    заходим на renesas.com, вбиваем в поиск 2SK1058/2SJ162 и видим вот такой текст - Not Recommended for New Designs
    и тут, внезапно, вопрос - на что супостаты намекают и как с этим жить дальше?
    и что, по мнению Renesas, рекомендуется для, так сказать, New Designs...
    Странно. Все течет, все меняется. Пару лет назад(если память не изменяет) были тысячи на складах дилеров. По крайней мере у одного, вроде 600 можно заказать.
    https://www.chip1stop.com/RUS/en/vie...0&mpn=2SK1058E
    Последний раз редактировалось nemoli; 17.03.2021 в 17:35.

  3. #762
    Частый гость Аватар для DimaG
    Регистрация
    26.09.2006
    Адрес
    Саров
    Сообщений
    127

    По умолчанию Re: Простой усилитель с 2SK1058\2SJ162 в выходном каскаде.

    Очень сомнительно. 2SK1058\2SJ162 оригиналы очень сложно найти. Рекомендую остановиться на http://www.exicon.info/products.php.

  4. #763
    Частый гость Аватар для nemoli
    Регистрация
    26.10.2015
    Адрес
    г Липецк
    Сообщений
    493

    По умолчанию Re: Простой усилитель с 2SK1058\2SJ162 в выходном каскаде.

    Цитата Сообщение от DimaG Посмотреть сообщение
    Очень сомнительно. 2SK1058\2SJ162 оригиналы очень сложно найти. Рекомендую остановиться на http://www.exicon.info/products.php.

    Offтопик:
    Кто хочет тот всегда найдет
    http://ipic.su/img/img7/fs/DSCF0341.1587722113.jpg

  5. #764
    Частый гость Аватар для DimaG
    Регистрация
    26.09.2006
    Адрес
    Саров
    Сообщений
    127

    По умолчанию Re: Простой усилитель с 2SK1058\2SJ162 в выходном каскаде.

    Есть конечно вариант - взять с разборки. Сам решил попробовать 2sk1530 2sj201 б/у взять.

  6. #765
    Завсегдатай Аватар для ИГВИН
    Регистрация
    06.05.2005
    Адрес
    Ростов-на-Дону
    Возраст
    67
    Сообщений
    13,071

    По умолчанию Re: Простой усилитель с 2SK1058\2SJ162 в выходном каскаде.


    Offтопик:
    Цитата Сообщение от nemoli Посмотреть сообщение
    Offтопик:
    Кто хочет тот всегда найдет
    http://ipic.su/img/img7/fs/DSCF0341.1587722113.jpg
    Стопроцентный оригинал.



    ---------- Сообщение добавлено 20:16 ---------- Предыдущее сообщение было 20:15 ----------


    Offтопик:
    Цитата Сообщение от DimaG Посмотреть сообщение
    взять с разборки. Сам решил попробовать 2sk1530 2sj201 б/у взять.
    С этим сложнее.
    Игорь. Meridian 507.24 => DAC6 v2+свой выхлоп => Noosfera Master => Celestion A2 + Hand-made cable

  7. #766
    Новичок Аватар для Adamaitis
    Регистрация
    20.02.2006
    Адрес
    Соединённое Королевство
    Сообщений
    74

    По умолчанию Re: Простой усилитель с 2SK1058\2SJ162 в выходном каскаде.

    [QUOTE=ИГВИН;2891081]
    Offтопик:

    Стопроцентный оригинал.



    стопроцентный оригинал, это вот такие:Нажмите на изображение для увеличения. 

Название:	20210315_141533.jpg 
Просмотров:	450 
Размер:	1.03 Мб 
ID:	393066
    Если заглянуть в старые аппараты, именно такие там и стояли....

  8. #767
    Завсегдатай Аватар для ИГВИН
    Регистрация
    06.05.2005
    Адрес
    Ростов-на-Дону
    Возраст
    67
    Сообщений
    13,071

    По умолчанию Re: Простой усилитель с 2SK1058\2SJ162 в выходном каскаде.

    [QUOTE=Adamaitis;2891204]
    Цитата Сообщение от ИГВИН Посмотреть сообщение
    Offтопик:

    Стопроцентный оригинал.



    стопроцентный оригинал, это вот такие:Нажмите на изображение для увеличения. 

Название:	20210315_141533.jpg 
Просмотров:	450 
Размер:	1.03 Мб 
ID:	393066
    Если заглянуть в старые аппараты, именно такие там и стояли....
    Это под девизом Хитачи, а у Димы - Ренесас.
    Одно и то же. Надпись другая, и вся разница.
    Игорь. Meridian 507.24 => DAC6 v2+свой выхлоп => Noosfera Master => Celestion A2 + Hand-made cable

  9. #768
    Новичок Аватар для Adamaitis
    Регистрация
    20.02.2006
    Адрес
    Соединённое Королевство
    Сообщений
    74

    По умолчанию Re: Простой усилитель с 2SK1058\2SJ162 в выходном каскаде.

    [QUOTE=ИГВИН;2891214][QUOTE=Adamaitis;2891204]
    Это под девизом Хитачи, а у Димы - Ренесас.


    Так я же и показываю настоящие...Какие должны быть... От Hitachi...

  10. #769
    Завсегдатай Аватар для ИГВИН
    Регистрация
    06.05.2005
    Адрес
    Ростов-на-Дону
    Возраст
    67
    Сообщений
    13,071

    По умолчанию Re: Простой усилитель с 2SK1058\2SJ162 в выходном каскаде.

    [QUOTE=Adamaitis;2891298][QUOTE=ИГВИН;2891214]
    Цитата Сообщение от Adamaitis Посмотреть сообщение
    Это под девизом Хитачи, а у Димы - Ренесас.


    Так я же и показываю настоящие...Какие должны быть... От Hitachi...
    Хитачи умерла 10 лет назад, в результате объединения её с Мицубиши возник Ренесас.
    Поэтому настоящие и те и другие.
    Доходчиво?
    Или с русским языком проблемы?
    Игорь. Meridian 507.24 => DAC6 v2+свой выхлоп => Noosfera Master => Celestion A2 + Hand-made cable

  11. #770
    Новичок Аватар для Adamaitis
    Регистрация
    20.02.2006
    Адрес
    Соединённое Королевство
    Сообщений
    74

    По умолчанию Re: Простой усилитель с 2SK1058\2SJ162 в выходном каскаде.

    Спасибо Игорь за ликбез... Тоже мне, открыл Америку....

  12. #771
    Завсегдатай Аватар для ИГВИН
    Регистрация
    06.05.2005
    Адрес
    Ростов-на-Дону
    Возраст
    67
    Сообщений
    13,071

    По умолчанию Re: Простой усилитель с 2SK1058\2SJ162 в выходном каскаде.

    Цитата Сообщение от Adamaitis Посмотреть сообщение
    Спасибо Игорь за ликбез... Тоже мне, открыл Америку....
    Сам напросился.
    Игорь. Meridian 507.24 => DAC6 v2+свой выхлоп => Noosfera Master => Celestion A2 + Hand-made cable

  13. #772
    Частый гость Аватар для Artik
    Регистрация
    15.10.2020
    Возраст
    36
    Сообщений
    80

    По умолчанию Re: Простой усилитель с 2SK1058\2SJ162 в выходном каскаде.

    Цитата Сообщение от DimaG Посмотреть сообщение
    Есть конечно вариант - взять с разборки. Сам решил попробовать 2sk1530 2sj201 б/у взять.
    А где если не секрет?

  14. #773
    Зарегистрировался
    Регистрация
    14.07.2021
    Сообщений
    2

    По умолчанию Re: Простой усилитель с 2SK1058\2SJ162 в выходном каскаде.

    Имеет ли смысл делать такой усилитель например взамен Yamaha RX-671 ?

  15. #774

    По умолчанию Re: Простой усилитель с 2SK1058\2SJ162 в выходном каскаде.

    Цитата Сообщение от Shikovich Посмотреть сообщение
    Имеет ли смысл делать такой усилитель например взамен Yamaha RX-671 ?
    Имеет. Усилитель реально мощный и качественный.

  16. #775
    Новичок Аватар для MAHO
    Регистрация
    25.06.2010
    Сообщений
    43

    По умолчанию Re: Простой усилитель с 2SK1058\2SJ162 в выходном каскаде.

    Хитачиус он же Werewolf он же Холтон - хороший не имеющий проблем усилитель с достойным звучанием.Нажмите на изображение для увеличения. 

Название:	2.PNG 
Просмотров:	295 
Размер:	101.2 Кб 
ID:	421356Вложение 421357Нажмите на изображение для увеличения. 

Название:	1.PNG 
Просмотров:	636 
Размер:	147.0 Кб 
ID:	421355
    Миниатюры Миниатюры Нажмите на изображение для увеличения. 

Название:	4.PNG 
Просмотров:	221 
Размер:	113.9 Кб 
ID:	421542   Нажмите на изображение для увеличения. 

Название:	5.jpg 
Просмотров:	356 
Размер:	3.03 Мб 
ID:	421543  
    Последний раз редактировалось MAHO; 17.06.2022 в 12:18.

  17. #776
    Частый гость Аватар для Axygen
    Регистрация
    17.03.2004
    Адрес
    Екатеринбург
    Возраст
    43
    Сообщений
    313

    По умолчанию Re: Простой усилитель с 2SK1058\2SJ162 в выходном каскаде.

    Спустя 14 лет появилось время и желание разобраться, что же не так с этим усилком. В далёком 2010 году я так и не смог нормально запустить один канал и убрал усилок далеко в чулан.
    Проблема такая: начиная с определённой громкости идёт ограничение положительной полуволны. Далее с добавлением громкости её как бы прорывает, но криво. И самое интересное, если выключить питание и усилок какое то время держится на ёмкостях БП, то синус моментально становится ровным. Без нагрузки тоже ровный синус.
    То есть видимо имеем самовозбуд, который провоцируется "пилой" в питании.
    Но почему тогда второй канал не имеет такой проблемы?
    Менял все (!) транзисторы, ничего не помогает, проблема остаётся.
    Нажмите на изображение для увеличения. 

Название:	1.jpg 
Просмотров:	53 
Размер:	373.5 Кб 
ID:	454506

  18. #777
    Завсегдатай Аватар для ИГВИН
    Регистрация
    06.05.2005
    Адрес
    Ростов-на-Дону
    Возраст
    67
    Сообщений
    13,071

    По умолчанию Re: Простой усилитель с 2SK1058\2SJ162 в выходном каскаде.

    Axygen, присовокупи схему, тобой собранную.
    Игорь. Meridian 507.24 => DAC6 v2+свой выхлоп => Noosfera Master => Celestion A2 + Hand-made cable

  19. #778
    Частый гость Аватар для Axygen
    Регистрация
    17.03.2004
    Адрес
    Екатеринбург
    Возраст
    43
    Сообщений
    313

    По умолчанию Re: Простой усилитель с 2SK1058\2SJ162 в выходном каскаде.

    Я по этой схеме собирал ещё в 2009 году себе усилок на 1 паре выходников. Он до сих пор у меня так и играет каждый день с тех пор. А этот, который режет верхушки синуса, я делал на 2-х парах выходников в 2010 году. Разводка платы разумеется другая, но не суть, второй канал ведь не режет верхушки.Нажмите на изображение для увеличения. 

Название:	Схема.png 
Просмотров:	191 
Размер:	72.8 Кб 
ID:	454509

  20. #779
    Завсегдатай Аватар для ИГВИН
    Регистрация
    06.05.2005
    Адрес
    Ростов-на-Дону
    Возраст
    67
    Сообщений
    13,071

    По умолчанию Re: Простой усилитель с 2SK1058\2SJ162 в выходном каскаде.

    Поскольку коррекция в обоих каналах одинакова, пока туда не стоит лезть.
    Ток покоя одинаков?
    Для пробы, поставь в затворы выходников по 1 кОм, вместо 200 Ом.
    Игорь. Meridian 507.24 => DAC6 v2+свой выхлоп => Noosfera Master => Celestion A2 + Hand-made cable

  21. #780
    Завсегдатай Аватар для antonluba
    Регистрация
    12.12.2014
    Адрес
    Сочи, Коломна
    Возраст
    47
    Сообщений
    1,104

    По умолчанию Re: Простой усилитель с 2SK1058\2SJ162 в выходном каскаде.

    Для начала выкинуть этот странный интегратор и попробовать без него на резистор.
    Если не заработает, искать ошибку в плате или монтаже, сверять номиналы резисторов и конденсаторов, сравнивать напряжения в ключевых точках с исправным каналом

Страница 39 из 41 Первая ... 293738394041 Последняя

Социальные закладки

Социальные закладки

Ваши права

  • Вы не можете создавать новые темы
  • Вы не можете отвечать в темах
  • Вы не можете прикреплять вложения
  • Вы не можете редактировать свои сообщения
  •