Страница 38 из 54 Первая ... 28363738394048 ... Последняя
Показано с 741 по 760 из 1065

Тема: Ламповые микрофоны, изготовление, модернизация.

  1. #1 Показать/скрыть первое сообщение.
    Новичок
    Автор темы
    Аватар для tailorprime
    Регистрация
    11.01.2015
    Адрес
    Almaty, Kazakhstan
    Сообщений
    19

    По умолчанию Ламповые микрофоны, изготовление, модернизация.

    Общая тема по постройке ламповых микрофонов, обсуждение, отчеты.

    ---------- Сообщение добавлено 18:48 ---------- Предыдущее сообщение было 18:34 ----------

    Изготовил простой блок питания.
    Корпус был заказан тут >>>https://aliexpress.ru/item/329115438...4c571fedjamr1y


    Платы БП разведены в спринте и заказаны в Китае.
    Нажмите на изображение для увеличения. 

Название:	photo_2022-07-24 20.38.48.jpeg 
Просмотров:	1086 
Размер:	122.6 Кб 
ID:	423116
    Нажмите на изображение для увеличения. 

Название:	photo_2022-07-24 20.43.18.jpeg 
Просмотров:	1289 
Размер:	170.8 Кб 
ID:	423118
    Нажмите на изображение для увеличения. 

Название:	photo_2022-07-24 20.39.09.jpeg 
Просмотров:	1290 
Размер:	170.8 Кб 
ID:	423117
    Нажмите на изображение для увеличения. 

Название:	photo_2022-07-24 20.47.57.jpeg 
Просмотров:	1107 
Размер:	67.1 Кб 
ID:	423121
    Использовал 2 раздельных трансформатора, анодный на 48в (2 вата) и накальный 9в (5ват). Они недорогие но работают как положено.
    Авиационный 5 пин разъем. никаких задержек включения не предусмотрено, все предельно просто.
    На выходе получил 130в ВН и 6в отрицательного напряжения на накал, блок питания протестирован, работает отлично, низкочастотный гул отсутствует не смотря на отсутствие дросселей!
    Нажмите на изображение для увеличения. 

Название:	photo_2022-07-24 20.46.36.jpeg 
Просмотров:	1107 
Размер:	116.4 Кб 
ID:	423119
    Миниатюры Миниатюры Нажмите на изображение для увеличения. 

Название:	photo_2022-07-24 20.45.25.jpeg 
Просмотров:	1242 
Размер:	165.8 Кб 
ID:	423120  
    Последний раз редактировалось tailorprime; 24.07.2022 в 19:44.

  2. #741
    Завсегдатай Аватар для shura1959
    Регистрация
    13.02.2009
    Адрес
    г. Ижевск
    Возраст
    66
    Сообщений
    3,418

    По умолчанию Re: Ламповые микрофоны, изготовление, модернизация.

    Цитата Сообщение от Lenivo Посмотреть сообщение
    Интервью с Главным инженером завода Октава
    Интересно..., жизнь идёт, качество растёт, это радует. Честно говоря, у меня уже лет 40 из приемлемых (40 лет назад)) октавовских, только МД52А, ну ещё там от магнитофонов, я их даже не считаю... а, забыл, МКЭ-100 ещё есть.
    Последний раз редактировалось shura1959; 08.11.2023 в 09:47.
    «Не торопитесь соглашаться или опровергать. Не так уж важно, что утверждает или отрицает автор. Важно то, что он направляет Ваше внимание по определенному руслу». Павел Сергеевич Таранов.

  3. #742
    Частый гость Аватар для Aikman
    Регистрация
    21.03.2021
    Адрес
    Подольск
    Сообщений
    490

    По умолчанию Re: Ламповые микрофоны, изготовление, модернизация.


  4. #743
    Частый гость Аватар для Elacom
    Регистрация
    06.01.2008
    Адрес
    Уфа
    Сообщений
    108

    По умолчанию Re: Ламповые микрофоны, изготовление, модернизация.

    Нам в студию привозили Референс Голд. Хорошой микрофон. Звук такой же как на АКГ С12. Причем мне показалось что конструктив совершенно одинаковый. И лампочка такая же. Не было возможности сравнить в лоб. Но как и вся аппаратура компаний Мэнли, на хорошем техническом уровне. Конечно без сильных наворотов, но сделана достойно. Очень хорошо апгрейдется.

  5. #744
    Завсегдатай Аватар для shura1959
    Регистрация
    13.02.2009
    Адрес
    г. Ижевск
    Возраст
    66
    Сообщений
    3,418

    По умолчанию Re: Ламповые микрофоны, изготовление, модернизация.

    Aikman, Манли хороши, да.
    «Не торопитесь соглашаться или опровергать. Не так уж важно, что утверждает или отрицает автор. Важно то, что он направляет Ваше внимание по определенному руслу». Павел Сергеевич Таранов.

  6. #745
    Завсегдатай Аватар для Lenivo
    Регистрация
    20.08.2010
    Адрес
    г. Екатеринбург
    Возраст
    55
    Сообщений
    1,217

    По умолчанию Re: Ламповые микрофоны, изготовление, модернизация.

    Интересный ролик.
    Особенно про второй микрофон - он ламповый, но на входе стоит лишь маленький полевой транзистор, а так это ламповый микрофон. Акценты делают правильно - сперва конденсатор, потом трансформатор, потом капсюль. А лампы? В этом месяце мы сумели купить такие лампы, среди них выбрали самые тихие и на них собрали. То есть чего сумели купить рабочего, на том и собрали. И платы у нас самодельные, так как шелкография не очень хороша ......... тем что её нужно делать, а она только для красоты .

    Это так юмор с моей стороны - ролик очень познавательный и нужный. Близкий мне по конструктиву - я на таких постулатах сборки микрофонов и учился, всё таки Менли в микрофонном бизнесе корифеи - они в нём давно и имеют международное признание, но очень маленькие тиражи. Жаль блок питания не показали, там интересного не меньше. Используют двойной триод и только лишь для наличия переключателя "-10дб". И да обратил внимание плата крепится к шасси - к таким мощным медным стойкам.... Прикольная конструкция - такой ханд мейд от именитой фирмы. Если им так можно? То почему нам нельзя?



    Так очень интересный ролик в плане сборки микрофонов. Но такое впечатление, что этот ролик пере выложили вроде выдел несколько лет назад подобный от Менли.

    Капсюль на втором микрофоне (вернее старом от 1990 года_ напоминает конструктив капсюля микрофона СОНИ-С37А.
    Тоже диаграмму можно было настраивать вращая регулировочный винт на капсюле - сквозь заднюю решётку корзины.
    Нажмите на изображение для увеличения. 

Название:	SONY C37A -9.JPG 
Просмотров:	61 
Размер:	130.8 Кб 
ID:	443612

    Нажмите на изображение для увеличения. 

Название:	SONY C37A -2.JPG 
Просмотров:	37 
Размер:	97.9 Кб 
ID:	443613

    Нажмите на изображение для увеличения. 

Название:	SONY C37A -3.JPG 
Просмотров:	54 
Размер:	69.0 Кб 
ID:	443614

    Нажмите на изображение для увеличения. 

Название:	SONY C37A -4.JPG 
Просмотров:	64 
Размер:	89.3 Кб 
ID:	443615

    И денег за него не мало просят (ценник до повышения курса доллара - сейчас наверное за миллион будет).

    Нажмите на изображение для увеличения. 

Название:	SONY C37A -7.JPG 
Просмотров:	52 
Размер:	133.9 Кб 
ID:	443616

  7. #746
    Частый гость Аватар для Elacom
    Регистрация
    06.01.2008
    Адрес
    Уфа
    Сообщений
    108

    По умолчанию Re: Ламповые микрофоны, изготовление, модернизация.

    Всё верно, хорошо обеспеченная самодельщина. Имеющая господдержку как финансами так и обеспеченностью помещениями.

  8. #747
    Частый гость Аватар для Aikman
    Регистрация
    21.03.2021
    Адрес
    Подольск
    Сообщений
    490

    По умолчанию Re: Ламповые микрофоны, изготовление, модернизация.

    Проект переделки на лампу одного из подробных китайских клонов Neumann U87
    Нажмите на изображение для увеличения. 

Название:	IMG20231111101853.jpg 
Просмотров:	68 
Размер:	643.4 Кб 
ID:	443787Нажмите на изображение для увеличения. 

Название:	IMG20231111101858.jpg 
Просмотров:	58 
Размер:	538.9 Кб 
ID:	443788

    Скорее всего проект будет долгим. Платки будут фрезероваться. испытываться. Потом будут заказываться на JLCPCB.

  9. #748
    Частый гость Аватар для Elacom
    Регистрация
    06.01.2008
    Адрес
    Уфа
    Сообщений
    108

    По умолчанию Re: Ламповые микрофоны, изготовление, модернизация.

    А есть ссылка именно на эту тушку?

  10. #749
    Частый гость Аватар для Aikman
    Регистрация
    21.03.2021
    Адрес
    Подольск
    Сообщений
    490

    По умолчанию Re: Ламповые микрофоны, изготовление, модернизация.

    Цитата Сообщение от Elacom Посмотреть сообщение
    А есть ссылка именно на эту тушку?
    Именно этот.

  11. #750
    Завсегдатай Аватар для Lenivo
    Регистрация
    20.08.2010
    Адрес
    г. Екатеринбург
    Возраст
    55
    Сообщений
    1,217

    По умолчанию Re: Ламповые микрофоны, изготовление, модернизация.

    Цитата Сообщение от Aikman Посмотреть сообщение
    А запись тестового ролика сделали изначального микрофона?
    А то в комментариях к микрофону почитал - народ не очень доволен был звуком за ту цену.......Китайцы им всё сделали - красивый корпус, деревянная коробка, паук, переключение направленности , трансформаторный выход, вроде умножитель напряжения поставили - а народ недоволен микрофоном за такую цену.

  12. #751
    Частый гость Аватар для Aikman
    Регистрация
    21.03.2021
    Адрес
    Подольск
    Сообщений
    490

    По умолчанию Re: Ламповые микрофоны, изготовление, модернизация.

    Цитата Сообщение от Lenivo Посмотреть сообщение
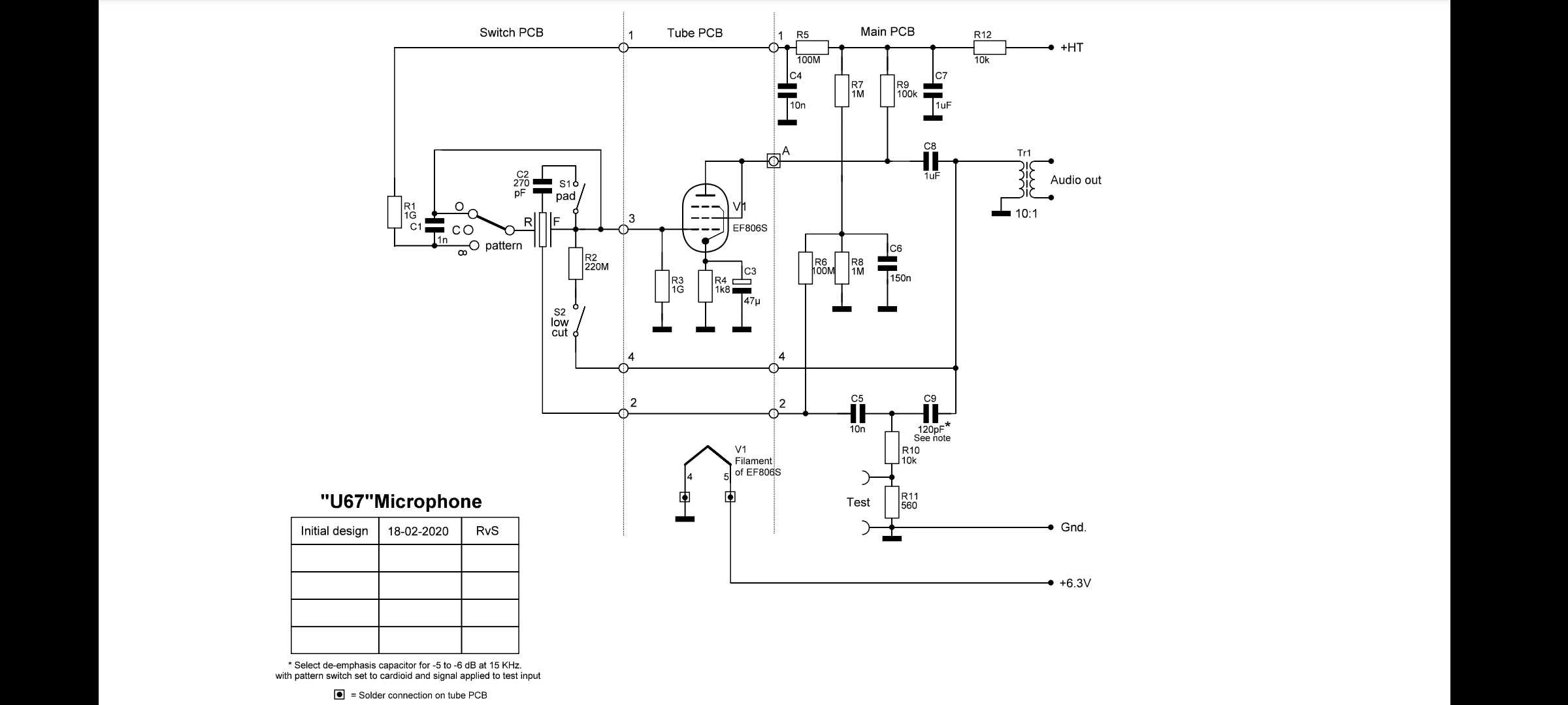
    Схема современного клона U67

    Вложение 439491

    Инструкция по сборке

    Вложение 439492

    Источник

    https://www.micandmod.com/downloads/

    ---------- Сообщение добавлено 13:00 ---------- Предыдущее сообщение было 12:47 ----------

    Оттуда же
    Написано клон U47 - однако ж очень далеко по схеме.
    Почти верхняя схема, только подключением капсюля отличается.

    Вложение 439493

    Вложение 439494
    Автор схемы (Рууд) после публикации обещал предоставить печатку общественности )) Потом замолчал и перестал отвечать на запросы. Теперь понятно. Продал тему МикМодсам.
    Микрофон автора:
    Нажмите на изображение для увеличения. 

Название:	ruud67proxify.imagearchive.jpeg 
Просмотров:	70 
Размер:	261.3 Кб 
ID:	443814

    МикМодс:
    Нажмите на изображение для увеличения. 

Название:	micmidsU67.png 
Просмотров:	79 
Размер:	374.9 Кб 
ID:	443815

    Цитата Сообщение от Lenivo Посмотреть сообщение
    А запись тестового ролика сделали изначального микрофона?
    Не делал. Задача другая поставлена.

  13. #752
    Завсегдатай Аватар для Lenivo
    Регистрация
    20.08.2010
    Адрес
    г. Екатеринбург
    Возраст
    55
    Сообщений
    1,217

    По умолчанию Re: Ламповые микрофоны, изготовление, модернизация.

    Цитата Сообщение от Aikman Посмотреть сообщение
    Скорее всего проект будет долгим. Платки будут фрезероваться. испытываться. Потом будут заказываться на JLCPCB.
    То есть куплен только корпус ? А не весь комплект для сборки?

  14. #753
    Частый гость Аватар для Aikman
    Регистрация
    21.03.2021
    Адрес
    Подольск
    Сообщений
    490

    По умолчанию Re: Ламповые микрофоны, изготовление, модернизация.

    Цитата Сообщение от Lenivo Посмотреть сообщение
    То есть куплен только корпус ? А не весь комплект для сборки?
    Совсем наоборот )) Заказчик приобрел сразу два 87-х микрофона по ссылке выше. Один решил переделать в 67-й, пока моими руками.
    Комплекты для сборки у капиталистов покупать- себя не уважать Я же знаю сколько это все стоит на самом деле

  15. #754
    Завсегдатай Аватар для Lenivo
    Регистрация
    20.08.2010
    Адрес
    г. Екатеринбург
    Возраст
    55
    Сообщений
    1,217

    По умолчанию Re: Ламповые микрофоны, изготовление, модернизация.

    del
    Последний раз редактировалось Lenivo; 16.11.2023 в 11:31.

  16. #755
    Частый гость Аватар для Aikman
    Регистрация
    21.03.2021
    Адрес
    Подольск
    Сообщений
    490

    По умолчанию Re: Ламповые микрофоны, изготовление, модернизация.

    del
    Последний раз редактировалось Aikman; 16.11.2023 в 13:56.

  17. #756
    Частый гость Аватар для Elacom
    Регистрация
    06.01.2008
    Адрес
    Уфа
    Сообщений
    108

    По умолчанию Re: Ламповые микрофоны, изготовление, модернизация.

    Решил с платами помудрить.
    Нажмите на изображение для увеличения. 

Название:	IMG_20230524_174151.jpg 
Просмотров:	67 
Размер:	1.86 Мб 
ID:	444262

  18. #757
    Завсегдатай Аватар для Lenivo
    Регистрация
    20.08.2010
    Адрес
    г. Екатеринбург
    Возраст
    55
    Сообщений
    1,217

    По умолчанию Re: Ламповые микрофоны, изготовление, модернизация.

    Цитата Сообщение от Elacom Посмотреть сообщение
    Решил с платами помудрить.
    Выкладывайте фото вашего проекта и дальше. Интересно.

    Если делали плату - то уже есть подбор деталей - то же фото бы нераспаенных деталей интересно - и почему их выбрали (или что смог подобрать , то и поставлю)?
    Про трансформатор тоже интересно и про блок питания.

  19. #758
    Частый гость Аватар для Aikman
    Регистрация
    21.03.2021
    Адрес
    Подольск
    Сообщений
    490

    По умолчанию Re: Ламповые микрофоны, изготовление, модернизация.

    Цитата Сообщение от Lenivo Посмотреть сообщение
    Если делали плату - то уже есть подбор деталей
    Вариантов не много. Коллега, видимо, решил сделать "U67" в схожем корпусе. Тут уж нужно использовать лучшие детали, которым хватит места. А места мало.

  20. #759
    Частый гость Аватар для Elacom
    Регистрация
    06.01.2008
    Адрес
    Уфа
    Сообщений
    108

    По умолчанию Re: Ламповые микрофоны, изготовление, модернизация.

    Детали решил применить стандартные. Резисторы и керамика SMD. Сопротивления на 1 ГОм/0,125Вт, пленка пока между WIMA (не влазит) и для пробы взял JFX. Схема не оригинальная U67, а та что есть в интернете. Капсюль привезли под заказ, по типу КК67. Производителя не установил. Возможно и Китай, но сделан добротно.
    Нажмите на изображение для увеличения. 

Название:	WhatsApp Image 2023-02-01 at 20.44.52.jpeg 
Просмотров:	65 
Размер:	79.5 Кб 
ID:	444342
    Блок питания думаю сделать стабилизированным на IRF740 со стабилизацией накала и задержкой анодного. Пусть будет на всякий случай. Думаю напряжение накала придется делать перестраиваемым. Посмотрим по ходу дела.
    Трансформатор самомотанный от пульта TESLA. Лампочки 6ж32п (много), EF86 есть 4 штуки, EF806 где то лежит 1 штучка. В общем обычная классика. Ничего особенного.

    ---------- Сообщение добавлено 12:37 ---------- Предыдущее сообщение было 12:02 ----------

    Нажмите на изображение для увеличения. 

Название:	CloneU67.png 
Просмотров:	65 
Размер:	22.4 Кб 
ID:	444343
    Плата пробная выглядит так.

    ---------- Сообщение добавлено 12:39 ---------- Предыдущее сообщение было 12:37 ----------

    Решил на входе всех проводов на микрофоне установить проходные (помехоподавляющие) конденсаторы (фильтры). Это как на оригинале сделано. Там по ходу дел при настройке будем посмотреть, нужны они вообще или нет. А может что и гадить будут.

  21. #760
    Частый гость Аватар для Aikman
    Регистрация
    21.03.2021
    Адрес
    Подольск
    Сообщений
    490

    По умолчанию Re: Ламповые микрофоны, изготовление, модернизация.

    Цитата Сообщение от Elacom Посмотреть сообщение
    Блок питания думаю сделать стабилизированным на IRF740 со стабилизацией накала и задержкой анодного. Пусть будет на всякий случай. Думаю напряжение накала придется делать перестраиваемым. Посмотрим по ходу дела.
    Тоже поначалу делал на мосфетах. Потом, когда вылетело штуки 3 бросил это дело и вернулся к традиционным схемам. Вижу даже преимущество некоторое- не нужна задержка анодного. Оно и так добирается до рабочего около 20- 30 сек. Ставлю 5 конденсаторов в линию, от 47uF x 400V до 100uF x 250V. От стабилитронов отказался, шумят. Искать малошумные нет резона.
    Накал да, лучше застабилизировать. Я делаю на 317\337 в зависимости от нужной полярности накала. "Лишнее" напряжение гашу до LM-ки мощными резисторами, что бы было 9.5V.

Страница 38 из 54 Первая ... 28363738394048 ... Последняя

Метки этой темы

Социальные закладки

Социальные закладки

Ваши права

  • Вы не можете создавать новые темы
  • Вы не можете отвечать в темах
  • Вы не можете прикреплять вложения
  • Вы не можете редактировать свои сообщения
  •