Страница 378 из 546 Первая ... 368376377378379380388 ... Последняя
Показано с 7,541 по 7,560 из 10911

Тема: Импульсные источники питания и преобразователи.

  1. #1 Показать/скрыть первое сообщение.
    Регистрация не подтверждена
    Автор темы
    Аватар для TDA
    Регистрация
    30.10.2004
    Адрес
    Люберцы
    Возраст
    40
    Сообщений
    1,190

    По умолчанию Импульсные источники питания и преобразователи.

    Приветствую!
    Раньше помоему тут небыло темы в которой обсуждались бы только ИБП и преобразователи напряжения.
    Щас меня интересует эта схема полумостового ИБП
    Последний раз редактировалось лысый; 09.03.2007 в 19:59.

  2. #7541
    Старый стал, ленивый Аватар для Starichok
    Регистрация
    02.05.2010
    Адрес
    Псков
    Возраст
    74
    Сообщений
    3,293

    По умолчанию Re: Импульсные источники питания и преобразователи.

    VD5, VD6 могут пригодиться, чтобы не перезаряжать зря затвор в обратную полярность.
    хотя народ зачем-то создает отрицательное смещения специально.
    ИМХО, отрицательный заряд затвора только увеличит дэдтайм, что не всегда желательно. бывает, что борются за уменьшение дэдтайма, и даже для той же тл494 существуют методы уменьшения дэдтайма.
    Фарш невозможно провернуть назад,
    И мяса из котлет не восстановишь...

  3. #7542
    Завсегдатай
    Регистрация
    19.10.2008
    Адрес
    Город плохих снов
    Сообщений
    2,245

    По умолчанию Re: Импульсные источники питания и преобразователи.

    Цитата Сообщение от Starichok Посмотреть сообщение
    VD5, VD6 могут пригодиться, чтобы не перезаряжать зря затвор в обратную полярность.
    Вы забыли после этого сообщения смайлик с улыбочкой поставить.
    Цитата Сообщение от Starichok Посмотреть сообщение
    хотя народ зачем-то создает отрицательное смещения специально.
    Увеличивают помехоустойчивость...

  4. #7543
    Частый гость
    Регистрация
    13.08.2008
    Адрес
    г. Казань
    Сообщений
    137

    По умолчанию Re: Импульсные источники питания и преобразователи.

    Я так понимаю ошибок в предложенной мной схеме нет и можно приступать к разводке ПП? И возможно ли при таком управлении реализовать стабилизацию напряжения?
    И как рассчитать какой ток необходим для управления ключами?

  5. #7544
    Завсегдатай
    Регистрация
    19.10.2008
    Адрес
    Город плохих снов
    Сообщений
    2,245

    По умолчанию Re: Импульсные источники питания и преобразователи.

    Цитата Сообщение от Zvik Посмотреть сообщение
    возможно ли при таком управлении реализовать стабилизацию напряжения?
    Лучше уж реализовывать стабилизированный ток между розеткой и ИИПом... На 1,5кВт такая схема работать не будет, впрочем как и на 1Ват тоже, у вас просто напросто ключи не откроются... Не майтесь дурью, ищите проверенную готовую схему с печатной платой...

  6. #7545
    Частый гость
    Регистрация
    13.08.2008
    Адрес
    г. Казань
    Сообщений
    137

    По умолчанию Re: Импульсные источники питания и преобразователи.

    Это я на будущее просто спрашивал. А как тогда в комп. БП реализуют стабилизацию?

  7. #7546
    Старый стал, ленивый Аватар для Starichok
    Регистрация
    02.05.2010
    Адрес
    Псков
    Возраст
    74
    Сообщений
    3,293

    По умолчанию Re: Импульсные источники питания и преобразователи.

    Юра, я как-то не привык пользоваться смайлами.
    Фарш невозможно провернуть назад,
    И мяса из котлет не восстановишь...

  8. #7547
    Частый гость
    Регистрация
    25.03.2011
    Адрес
    Москва
    Сообщений
    482

    По умолчанию Re: Импульсные источники питания и преобразователи.

    Цитата Сообщение от Zvik Посмотреть сообщение
    Это я на будущее просто спрашивал. А как тогда в комп. БП реализуют стабилизацию?
    А почитать лень? Проще выносить мозг людям?
    http://www.google.ru/url?sa=t&rct=j&...upX_pg&cad=rja

  9. #7548
    Завсегдатай
    Регистрация
    19.10.2008
    Адрес
    Город плохих снов
    Сообщений
    2,245

    По умолчанию Re: Импульсные источники питания и преобразователи.


    Offтопик:
    Цитата Сообщение от Starichok Посмотреть сообщение
    Юра, я как-то не привык пользоваться смайлами.
    Это очень просто. Можно даже с клавы набрать. Двоеточие потом сразу минус и закрытие круглой скобки. : - ).

  10. #7549
    Частый гость
    Регистрация
    13.08.2008
    Адрес
    г. Казань
    Сообщений
    137

    По умолчанию Re: Импульсные источники питания и преобразователи.

    Выкладываю ПП управления. На ТЛ072 реализовано управление обдувом и аварийная остановка в случае перегрева, схему полную выложу чуть позже.
    Вложения Вложения

  11. #7550
    Завсегдатай Аватар для Plex61
    Регистрация
    21.07.2010
    Адрес
    Красноярск
    Возраст
    64
    Сообщений
    1,521

    По умолчанию Re: Импульсные источники питания и преобразователи.

    Цитата Сообщение от Starichok Посмотреть сообщение
    VD5, VD6 могут пригодиться, чтобы не перезаряжать зря затвор в обратную полярность.
    ага , а шотки чтобы снизить отрицательное до 0,4 в , а в динамике грузим вторичку на 0,75А! ну 3825 так в принципе могёт это пережить , только рез затворный помощней .
    Zvik , недоглядел, вам нужно 2квт , тогда вам сюда http://multikonelectronics.com/subpage.php?p=6&i=8#DRV , по надёжности может сравниться только с HCPL , но оптике нужен DC , что всю простоту нивелирует , трансформатор на вашем колечке, всё по 20витков на 50кило , вот я почти закончил лайку заряжалки , там раскачка Большакова и драйвер мультика , не всё так страшно как кажется Вложение 144871 сейчас я всё это дело пристрою к 3525 и 358 оперу .
    Реализацию прошлого варианта у себя нашёл , 494 + повторители + тгр + два реза и IRFP 460 , 30кило , 500вт легко и непринуждённо , лет 15 делает всё что попросят . На 3525 не нашёл , но реализ. была без повторителей , почему нельзя того же самое сделать с 3825 хз , видимо только он всё и знает .
    Рез что между выходами 3825 думаю обязателен , не любят контроллеры реактивных нагрузок .
    PS .кстати виши на правах хозяина предлагает альтернаниву IR , и оч недорого Вложение 144872 я прикупил в платане , может ещё осталось
    Последний раз редактировалось Plex61; 12.01.2012 в 06:47.

  12. #7551
    Частый гость
    Регистрация
    13.08.2008
    Адрес
    г. Казань
    Сообщений
    137

    По умолчанию Re: Импульсные источники питания и преобразователи.

    Нет, 2КВт мне много будет, трансформатор считал на 1,5КВт.
    Как и обещал, выкладываю полную схему того чего развел на ПП, вторичные обмотки на схеме рисовать не стал.Shema.rar
    На 3525 не нашёл , но реализ. была без повторителей , почему нельзя того же самое сделать с 3825 хз , видимо только он всё и знает .
    Вот этот момент не понял, что нельзя на 3825? Изучая дптащиты на 3525 и на 3825, обнаружил, что выход у них одинаковый, только у 3825 мощнее.
    а в динамике грузим вторичку на 0,75А! ну 3825 так в принципе могёт это пережить , только рез затворный помощней .
    Помощнее, в плане рассеиваемой мощности? Тут думаю 0,5-1Вт будет достаточно

  13. #7552
    Завсегдатай Аватар для Plex61
    Регистрация
    21.07.2010
    Адрес
    Красноярск
    Возраст
    64
    Сообщений
    1,521

    По умолчанию Re: Импульсные источники питания и преобразователи.

    Цитата Сообщение от Zvik Посмотреть сообщение
    Нет, 2КВт мне много будет, трансформатор считал на 1,5КВт.
    Как и обещал, выкладываю полную схему
    разница небольшая , схему открыть не смог

    Цитата Сообщение от Zvik Посмотреть сообщение
    дптащиты на 3525 и на 3825, обнаружил, что выход у них одинаковый, только у 3825 мощнее.
    мощнее значительно , но 1,5квт без доп раскачки не советую , реализация Москатова на 500вт не больше .

    Цитата Сообщение от Zvik Посмотреть сообщение
    Помощнее, в плане рассеиваемой мощности? Тут думаю 0,5-1Вт будет достаточно
    ващето я про диод шотки во вторичке , Старичок правильно сказал , диод стоит видимо для ограничения отрицательного заряда на затворе , но у Евгения шим скорей всего и перезаряжать отрицательный заряд затвора возможно коротким положительным импульсом полная ж.. но кушает такой вариант многовато , динамическое сопротивление диода ом 10 и затворный рез 10ом .

  14. #7553
    Частый гость
    Регистрация
    13.08.2008
    Адрес
    г. Казань
    Сообщений
    137

    По умолчанию Re: Импульсные источники питания и преобразователи.

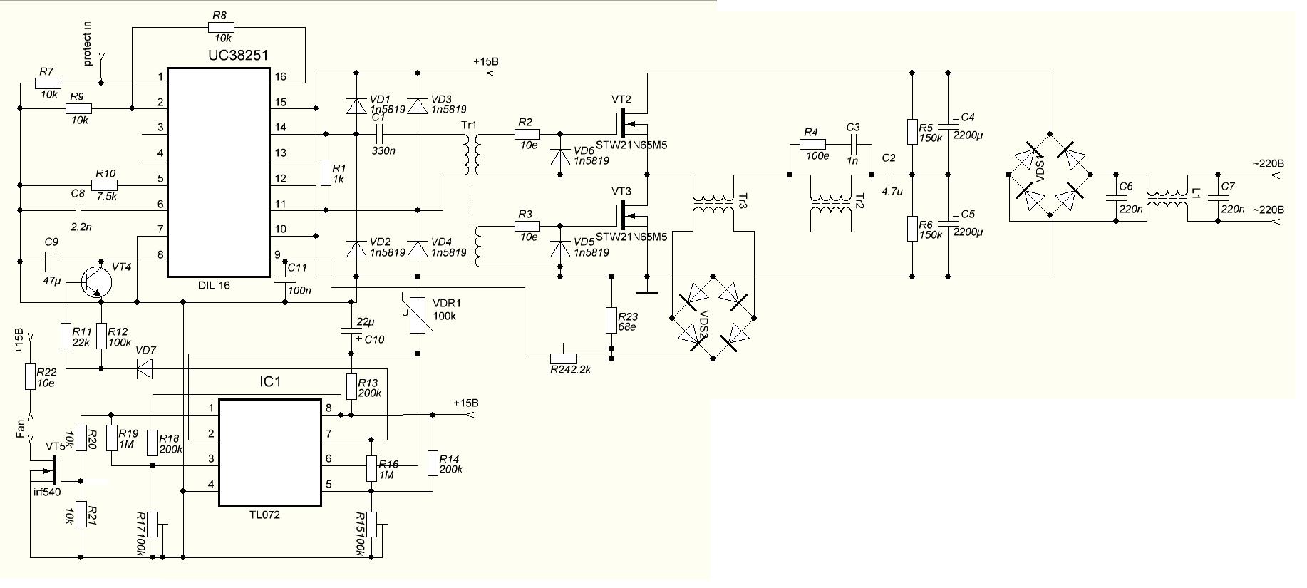
    Странно что вы не смогли открыть схему, рисовал в сплане 7ом, выкладываю картинкой.

    мощнее значительно , но 1,5квт без доп раскачки не советую , реализация Москатова на 500вт не больше
    Тогда проще вернуться к 3525 и не мучить 3825. Опять пошел рисовать ПП.
    И возвращаясь к начальной схеме, пост 7480 страница 374, не понятен обвес 3525 1,2 и 9 ноги, ОС самого ОУ ошибки и не более того, смысл данной обвески?
    Миниатюры Миниатюры Нажмите на изображение для увеличения. 

Название:	Shema..JPG 
Просмотров:	345 
Размер:	127.1 Кб 
ID:	144917  

  15. #7554
    Завсегдатай Аватар для Plex61
    Регистрация
    21.07.2010
    Адрес
    Красноярск
    Возраст
    64
    Сообщений
    1,521

    По умолчанию Re: Импульсные источники питания и преобразователи.

    Цитата Сообщение от Zvik Посмотреть сообщение
    ОУ ошибки и не более того, смысл данной обвески?
    смысла нет , 1пин общий , 2пин опора , то есть ту 16пин и всё просто и красиво .
    только не пойму на каком драйвере и раскачке тгр вы остановились .

  16. #7555
    Частый гость
    Регистрация
    13.08.2008
    Адрес
    г. Казань
    Сообщений
    137

    По умолчанию Re: Импульсные источники питания и преобразователи.

    Сейчас рисую ПП под 3525+ключи+транс+силовые ключи.
    Сессия мешает нормально работать

  17. #7556
    Старый знакомый Аватар для Sergei Nizovcev
    Регистрация
    20.05.2010
    Адрес
    Архангельская обл
    Возраст
    45
    Сообщений
    666

    По умолчанию Re: Импульсные источники питания и преобразователи.

    Здравствуйте всем. Как давно я здесь небыл аж соскучался.

    Вот ,чтоб не создавать новую тему спрошу здесь. Я собираю электронную импульсную нагрузку и вот хочу у вас спросить что еще необходимо добавить в схему ? Нужны ли гденибудь в схеме дросселя ?


    Нажмите на изображение для увеличения. 

Название:	Электр импульс&#10.JPG 
Просмотров:	329 
Размер:	143.8 Кб 
ID:	144946

  18. #7557
    Старый стал, ленивый Аватар для Starichok
    Регистрация
    02.05.2010
    Адрес
    Псков
    Возраст
    74
    Сообщений
    3,293

    По умолчанию Re: Импульсные источники питания и преобразователи.

    Цитата Сообщение от Plex61 Посмотреть сообщение
    динамическое сопротивление диода ом 10 и затворный рез 10ом .
    это что же получается? при напряжении 10 Вольт на прямо включенном диоде будет 5 Вольт? где такие диоды ты находишь?
    Фарш невозможно провернуть назад,
    И мяса из котлет не восстановишь...

  19. #7558
    Частый гость
    Регистрация
    13.08.2008
    Адрес
    г. Казань
    Сообщений
    137

    По умолчанию Re: Импульсные источники питания и преобразователи.

    Выкладываю ПП.
    Управление на 3525, взято с начальной схемы: пост 7480, ОС у ОУ ошибки убрал, 9 ногу на землю. Хотя кажется ошибкой это мне.
    Вложения Вложения

  20. #7559
    Завсегдатай
    Регистрация
    19.10.2008
    Адрес
    Город плохих снов
    Сообщений
    2,245

    По умолчанию Re: Импульсные источники питания и преобразователи.


    Offтопик:
    Цитата Сообщение от Sergei Nizovcev Посмотреть сообщение
    Здравствуйте всем.
    Здрасте... Судя по схеме фазовый УНЧ в шкафчике лежит?

  21. #7560
    Старый знакомый Аватар для Sergei Nizovcev
    Регистрация
    20.05.2010
    Адрес
    Архангельская обл
    Возраст
    45
    Сообщений
    666

    По умолчанию Re: Импульсные источники питания и преобразователи.

    Цитата Сообщение от uriy Посмотреть сообщение
    Offтопик:

    Здрасте... Судя по схеме фазовый УНЧ в шкафчике лежит?
    Да нет он так и лежит на столе весь перепаяный но досихпор гоняю иногда . Я фазовый хотел собрать на одной плате в месте ИИП но не как руки не доходят.

Страница 378 из 546 Первая ... 368376377378379380388 ... Последняя

Социальные закладки

Социальные закладки

Ваши права

  • Вы не можете создавать новые темы
  • Вы не можете отвечать в темах
  • Вы не можете прикреплять вложения
  • Вы не можете редактировать свои сообщения
  •