Страница 34 из 41 Первая ... 243233343536 ... Последняя
Показано с 661 по 680 из 816

Тема: Простой усилитель с 2SK1058\2SJ162 в выходном каскаде.

  1. #1 Показать/скрыть первое сообщение.
    https://dzen.ru/sivolobov
    Автор темы
    Аватар для Black_Panther
    Регистрация
    07.06.2004
    Адрес
    Москва, Бибирево.
    Возраст
    46
    Сообщений
    2,397

    Улыбка Простой усилитель с 2SK1058\2SJ162 в выходном каскаде.

    Хитачиус.Он же c 2007 года - Werewolf.Сто Ватт без фанатизма.Простой в сборке и настройке, не капризный усилок без применения экзотических транзисторов и комплектухи по цене чугунного моста.Имеет свои достоинства и недостатки и хорошее звучание.

    АХТУНГ!В связи с письмами по поводу "когда" пишу тут: наборы для сборки этого усилителя будут доступны примерно к новому году, ориентироваться точно стоит на весну.


    Предыстория.
    Эта схема впервые была мной увидена в 2003 году, иллюстрация из какой-то книги.Номиналы указаны не были,транзисторы тоже.Схема подкупала своей простотой и мощностью.
    Потом выяснилось, что это есть не что иное, как иллюстрация из книги П.Шкритека.
    Многие схемы с 2SK1058\2SJ162 на выходе,которые я когда-либо видел,просты, как пять копеек.
    Прообразы:
    http://www.bluesmobil.com/shikhman/arts/mosamp.htm
    Вот с чего все началось с 70-х годах.
    Смотрите самую верхнюю схему.

    https://www.vegalab.ru/index.php?opt...d=91&Itemid=52
    Здесь мы видим похожую по структуре схему.
    Ага, с IRFами и вольтодобавкой,да.

    https://www.vegalab.ru/index.php?opt...d=27&Itemid=52
    Тот самый усилитель Хитачи.

    А вот вариации на тему Хитачи, но уже на современной элементной базе, которые часто можно встретить на просторах инета:
    https://forum.vegalab.ru/attachment....4&d=1115336160

    http://zeuslab.narod.ru/images/MFA2/MFA2MAIN.jpg
    (Мюзикал Фиделити А2, класс А)

    https://forum.vegalab.ru/attachment....9&d=1126159081

    http://www.sivolobov.ru/audio/forum/...49ee85____.jpg

    http://users.swing.be/edwinpaij/ampli_mosfet_simple.htm

    http://www.dymx.h12.ru/mosfetamp.htm

    Похожие схемы обсасывались в этой ветке:
    https://forum.vegalab.ru/showthread.php?t=2150

    Данный девайс может собрать даже пьяная макака.Вся настройка сводится к установке тока покоя.Требования: схема критична к разводке платы.Чем меньше плата, тем лучше, очень хороший результат получился с запитыванием выходных трнзисторов от мощного источника питания а УН с запиткой от стабилизированного источника питания со своим отдельным трансом.Выходники лучше всего утопить до корпуса в плату, откусив остатки ног снизу платы.Угу, чтобы ферритовые бусины не одевать.Транзисторы дифкаскада лучше все-таки подобрать по h21э и они должны стоять близко друг к другу, через термопасту прижаты один к другому. Ну и чтобы они никуда не делись, я обычно одеваю сверху термоусадку и усаживаю ее обычной зажигалкой.Надеюсь, объяснять, для чего это делается с дифкаскадом никому не надо.Теперь про диод в схеме. Можно и транзистор включить вместо него ( в диодном включении). А зачем? Лично у меня лежат два пакета - в одном тыща штук 1N4001, в другом столько же 1N4148.Хватит до пенсии.

    С 2004 года я собирал несколько вариантов данной схемы, слушал, мерил, зырил в осциллограф, книги, тематические ветки.
    Усилитель не капризен,работать будет даже если собрать навесным монтажом на картонке.Я и такое пробовал и ОНО играло, причем возбудов,перегревов не было.Но лучше все-таки на печатной плате.
    Ниже прилагаю сохранившиеся старые рисунки печатной платы.Рисовать их не нужно, они только для ознакомления.Финальная печатка уже в стадии доводки.Также прилагаются реальные фото реальных плат и усилителей на их основе.
    Вариации на тему обсуждались в ветке:
    https://forum.vegalab.ru/showthread.php?t=2150

    Обсуждали и такое:
    https://forum.vegalab.ru/attachment....1&d=1115376460

    И вот такое:
    https://forum.vegalab.ru/attachment....0&d=1115375732

    Чудом уцелевшая фотка самой первой моей платы под этот усь. К слову, данная плата до сих пор жива и здорова и лежит у меня в столе на память.Рисунок не сохранился да и что может быть хорошего в макете?
    http://www.ganjafoto.ru/image.php?aid=61981&pid=231477

    Фото старой платы образца 2004 года:
    https://forum.vegalab.ru/attachment....8&d=1103356061
    С одной парой выходников.
    http://www.ganjafoto.ru/image.php?aid=61981&pid=630062

    С двумя:
    http://www.ganjafoto.ru/image.php?aid=61981&pid=630063

    http://www.ganjafoto.ru/image.php?aid=61981&pid=630064


    Здесь один из усилителей, собранных на этой плате.Фото внутренностей. Это вариант для двух сабвуферов (впоследствии была установлена вторая пара выходников).
    http://www.ganjafoto.ru/image.php?aid=61981&pid=231476
    Миниатюры Миниатюры Нажмите на изображение для увеличения. 

Название:	1.JPG 
Просмотров:	14137 
Размер:	106.4 Кб 
ID:	22676   Нажмите на изображение для увеличения. 

Название:	2.JPG 
Просмотров:	14085 
Размер:	193.1 Кб 
ID:	22677  
    Вложения Вложения
    Последний раз редактировалось Black_Panther; 11.02.2009 в 10:56.
    Моя религия:
    Люблю комфортное, окрашенное приятное звучание.
    STK и дискрет.
    No IRF, no TDA, no class D\T\H.
    DC Servo - must die.
    Мостовой УНЧ - suxx.
    Трансформатора и радиатора много не бывает.
    Импульсные БП - от лукавого.
    За нулями в Кг не гонюсь.

  2. #661
    Старый знакомый Аватар для MiSol62
    Регистрация
    03.09.2009
    Адрес
    Россия.Москва.
    Сообщений
    904

    По умолчанию Re: Простой усилитель с 2SK1058\2SJ162 в выходном каскаде.

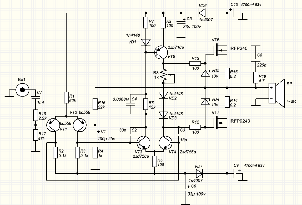
    Подскажите, как ту можно реализовать регулировку тока покоя?
    R8 - регулировка.
    Миниатюры Миниатюры Нажмите на изображение для увеличения. 

Название:	Power-Amplifier-Mosfet-100W.png 
Просмотров:	2813 
Размер:	75.5 Кб 
ID:	204875  

  3. #662
    Частый гость
    Регистрация
    13.10.2009
    Сообщений
    429

    По умолчанию Re: Простой усилитель с 2SK1058\2SJ162 в выходном каскаде.

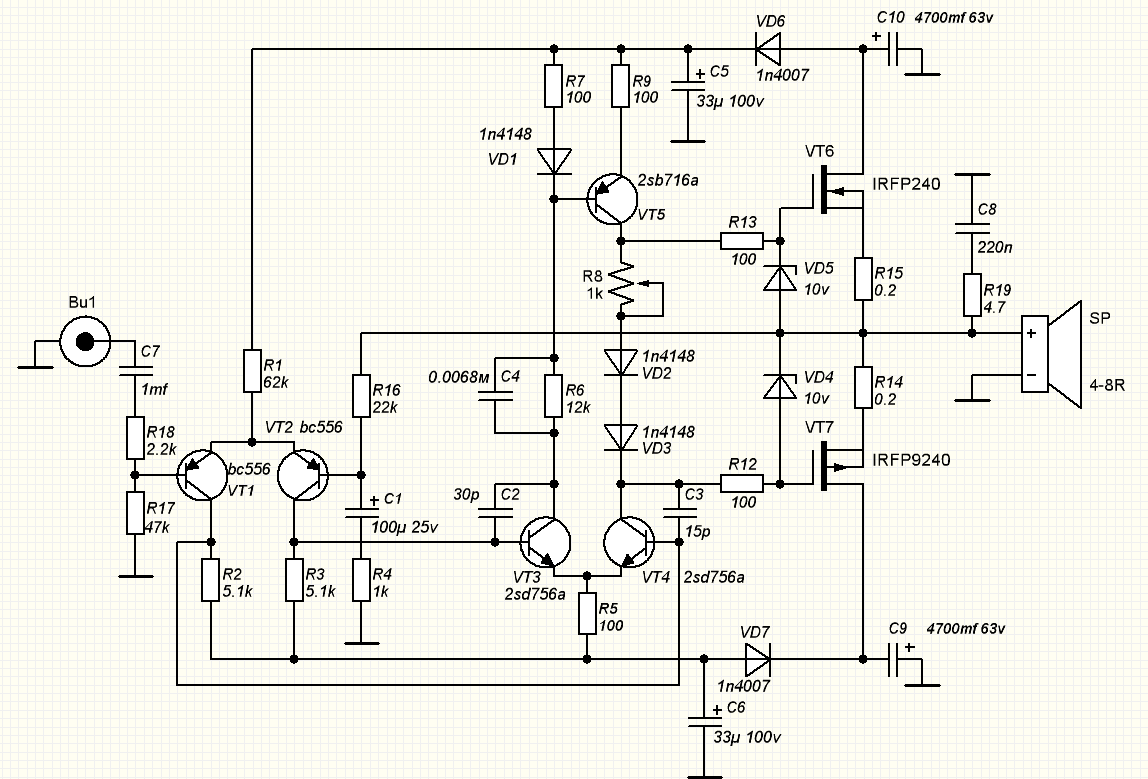
    Для регулировки тока покоя ВК - удалите диоды D1,D2 . Вместо них поставьте подстроечный резистор ом на 1000 . Истоковые резисторы R18,19,21,25 - удалите , они тут принципиально не нужны .

  4. #663
    Новичок
    Регистрация
    13.12.2015
    Сообщений
    75

    По умолчанию Re: Простой усилитель с 2SK1058\2SJ162 в выходном каскаде.

    кто нибудь вскрывал усилитель Ямаху 9-канальную. При вскрытии меня удивило то что там сами усилители всего содержат 7-8 транзисторов на один канал. а звук превосходный. Вывод, чем меньше препятствующих компонентов, тем приятней звук. японцы знают толк в звуке

  5. #664
    https://dzen.ru/sivolobov
    Автор темы
    Аватар для Black_Panther
    Регистрация
    07.06.2004
    Адрес
    Москва, Бибирево.
    Возраст
    46
    Сообщений
    2,397

    По умолчанию Re: Простой усилитель с 2SK1058\2SJ162 в выходном каскаде.

    Цитата Сообщение от Aliens Посмотреть сообщение
    кто нибудь вскрывал усилитель Ямаху 9-канальную.
    Кто-нибудь точно вскрывал, стопудово. А нам бы название модели али сервис-мануал какой на неё, тогда глянем и сможем оценить. С телепатами нынче весьма тяжко.

    Цитата Сообщение от Aliens Посмотреть сообщение
    сами усилители всего содержат 7-8 транзисторов на один канал. а звук превосходный.
    Есть схемы и с 3-5 транзисторами и тот же эффект. Вон тот же Зен...

    https://forum.vegalab.ru/attachment....5&d=1275806160

    Майн готт...удешевили за счет еретических ирфов и оставили всшки в ДК. Играть оно, конечно, будет, я не спорю...
    Непонятна суть VD6,VD7. Если уж защищать от переполюсовки, то вместе с выходниками, раскачка то стоит копейки по сравнению даже с ирфами...
    Моя религия:
    Люблю комфортное, окрашенное приятное звучание.
    STK и дискрет.
    No IRF, no TDA, no class D\T\H.
    DC Servo - must die.
    Мостовой УНЧ - suxx.
    Трансформатора и радиатора много не бывает.
    Импульсные БП - от лукавого.
    За нулями в Кг не гонюсь.

  6. #665
    Новичок
    Регистрация
    13.04.2013
    Адрес
    Санкт-Петербург
    Сообщений
    14

    По умолчанию Re: Простой усилитель с 2SK1058\2SJ162 в выходном каскаде.

    Всем привет! Я в поддержку усилителя Хитачи,Шкритека. Не вдаваясь в тех, подробности могу сказать что этот усилитель действительно звучит. Уже года три мой товарищ ищет усилитель который играл бы лучше . я не буду перечислять модели, скажу только про стоимость-до 250000 деревянных, так мы ничего и не нашли. Только что возил NAD 216, купленный по случаю по дешевке, он рядом не стоял с двумя моноблоками собранными по этой схеме. Так что эта схема подтверждает выражение-" Все гениальное просто"!
    Самое смешное, я тоже ищу усилитель более хорошо звучащий, но как то пока не удачно....

  7. #666
    маньяк-теоретик Аватар для Ulis
    Регистрация
    29.01.2007
    Адрес
    Санкт-Петербург
    Возраст
    50
    Сообщений
    2,807

    По умолчанию Re: Простой усилитель с 2SK1058\2SJ162 в выходном каскаде.


    Offтопик:
    Интересненько...

    А усилитель у Вас?
    Можно заслушать?
    Могу притащить тоже что нибудь свое для исследования
    Абсолютным чувством вкуса обладал только Прокруст
    У всех остальных людей оно относительное

  8. #667
    Старый знакомый Аватар для finn32
    Регистрация
    18.10.2014
    Адрес
    Брянск
    Возраст
    40
    Сообщений
    726

    По умолчанию Re: Простой усилитель с 2SK1058\2SJ162 в выходном каскаде.

    Цитата Сообщение от юраборода Посмотреть сообщение
    Самое смешное, я тоже ищу усилитель более хорошо звучащий, но как то пока не удачно....
    Попробуйте модификацию Квода.

    Нажмите на изображение для увеличения. 

Название:	QUAD405rebornv11b-MOS-FET.GIF 
Просмотров:	1728 
Размер:	19.0 Кб 
ID:	253320
    Миниатюры Миниатюры Нажмите на изображение для увеличения. 

Название:	QUAD405rebornv11e-MOS-FET.GIF 
Просмотров:	856 
Размер:	17.7 Кб 
ID:	253322  

  9. #668

    По умолчанию Re: Простой усилитель с 2SK1058\2SJ162 в выходном каскаде.

    Печатные платы на этот усилитель продаются?

  10. #669
    Завсегдатай Аватар для Elms
    Регистрация
    21.12.2008
    Адрес
    Москва
    Возраст
    57
    Сообщений
    3,513

    По умолчанию Re: Простой усилитель с 2SK1058\2SJ162 в выходном каскаде.

    Цитата Сообщение от юраборода Посмотреть сообщение
    рядом не стоял с двумя моноблоками собранными по этой схеме
    Кем собранными? Как собранными? Из каких комплектующих собранными?... Намёк понятен? Или думаете - всемогущая ООС всё исправит?

    ---------- Сообщение добавлено 18.46 ---------- Предыдущее сообщение было 18.43 ----------

    Цитата Сообщение от Aliens Посмотреть сообщение
    Вывод, чем меньше препятствующих компонентов, тем приятней звук.
    Там выходные транзисторы видно? Скачайте даташиты, посмотрите на зависимость h21э от тока коллектора. Обещаю, шок обеспечен. Ибо там дарлингтоны. Кривы-ые...

  11. #670
    Частый гость Аватар для vadykaF
    Регистрация
    12.05.2010
    Адрес
    Новосибирск
    Сообщений
    470

    По умолчанию Re: Простой усилитель с 2SK1058\2SJ162 в выходном каскаде.

    Цитата Сообщение от Valery_M Посмотреть сообщение
    Печатные платы на этот усилитель продаются?
    Продаются собранные платы http://cool-audio.ru/product_info.php?products_id=2

  12. #671
    Новичок
    Регистрация
    13.04.2013
    Адрес
    Санкт-Петербург
    Сообщений
    14

    По умолчанию Re: Простой усилитель с 2SK1058\2SJ162 в выходном каскаде.

    Цитата Сообщение от Ulis Посмотреть сообщение
    Offтопик:
    Интересненько...

    А усилитель у Вас?
    Можно заслушать?
    Могу притащить тоже что нибудь свое для исследования
    Да можно наверное, один УС. далеко в деревне, а один здесь, если с Лешей договорюсь, организуемся. Нам тоже интересно будет.

    ---------- Сообщение добавлено 13.32 ---------- Предыдущее сообщение было 13.14 ----------

    Цитата Сообщение от finn32 Посмотреть сообщение
    Попробуйте модификацию Квода.

    Нажмите на изображение для увеличения. 

Название:	QUAD405rebornv11b-MOS-FET.GIF 
Просмотров:	1728 
Размер:	19.0 Кб 
ID:	253320
    Квод я собирал наверное лет тридцать назад, на 825 и 827, оставил очень хорошее впечатление, печатки бы на этот вариант-с тошибовскими полевиками. Я бы попробовал....

  13. #672
    Старый знакомый Аватар для finn32
    Регистрация
    18.10.2014
    Адрес
    Брянск
    Возраст
    40
    Сообщений
    726

    По умолчанию Re: Простой усилитель с 2SK1058\2SJ162 в выходном каскаде.


    Offтопик:
    Там печатки всей на 40 минут. У меня есть, но под одну пару латералов, если надо, кину в личку. Звучит очень ярко, детально, мне очень понравилось. Слушал и на вертикальных, очень хорошо. Единственное, что ТП ВК все же ставил 50-70 мА. С латералами проще, термостабилизация не нужна.

  14. #673
    Новичок
    Регистрация
    13.04.2013
    Адрес
    Санкт-Петербург
    Сообщений
    14

    По умолчанию Re: Простой усилитель с 2SK1058\2SJ162 в выходном каскаде.

    Цитата Сообщение от finn32 Посмотреть сообщение
    Offтопик:
    Там печатки всей на 40 минут. У меня есть, но под одну пару латералов, если надо, кину в личку. Звучит очень ярко, детально, мне очень понравилось. Слушал и на вертикальных, очень хорошо. Единственное, что ТП ВК все же ставил 50-70 мА. С латералами проще, термостабилизация не нужна.
    О.К Скиньте плиз, я бы попробовал....

  15. #674
    Новичок
    Регистрация
    18.09.2015
    Сообщений
    4

    По умолчанию Re: Простой усилитель с 2SK1058\2SJ162 в выходном каскаде.

    решился перевести свой вариант на раздельное питание, перечитал тему и перешерстил интернет, не нашел слаботочной схемы стабилизатора для питания входных каскадов. Подскажите, мож у кого есть, кто собирал?

  16. #675
    маньяк-теоретик Аватар для Ulis
    Регистрация
    29.01.2007
    Адрес
    Санкт-Петербург
    Возраст
    50
    Сообщений
    2,807

    По умолчанию Re: Простой усилитель с 2SK1058\2SJ162 в выходном каскаде.

    Возьми в 17-ом Lynx например
    Абсолютным чувством вкуса обладал только Прокруст
    У всех остальных людей оно относительное

  17. #676
    Завсегдатай Аватар для Vjumajlo
    Регистрация
    11.04.2009
    Адрес
    ДВР
    Возраст
    64
    Сообщений
    4,276

    По умолчанию Re: Простой усилитель с 2SK1058\2SJ162 в выходном каскаде.

    Цитата Сообщение от vadykaF Посмотреть сообщение
    Продаются собранные платы http://cool-audio.ru/product_info.php?products_id=2

    Offтопик:
    Может быть и хорошо, что есть в продаже собранные платы одной из многочисленных версий Quod-а(хотя х.з., каким задним/передним местом относится Quod на ирф-ах к "Hitachy"-"шкритеку" с 2SK1058/SJ162 в ВК), но я, к примеру, поостерёгся бы покупать что-либо там, где про латералы написано "Транзисторы имеют встроенную само стабилизацию теплового режима"(с). Мало-ли что там на платах насобирали знатоки-умельцы, пишущие в поясниловке к сабжу подобную **рню, да ещё и со ссылкой на Вегалаб.
    В голове есть не только рот, чтобы говорить и есть, но и мозг, чтобы хоть иногда вспоминать, что он там есть.
    Думай. Думай всегда…
    И даже, если нечем думать, напрягись - мысль обязательно появится. Иначе ты никто. (Вова)

  18. #677
    Завсегдатай Аватар для hippo64
    Регистрация
    20.05.2010
    Адрес
    Москва
    Возраст
    61
    Сообщений
    4,601

    По умолчанию Re: Простой усилитель с 2SK1058\2SJ162 в выходном каскаде.

    Цитата Сообщение от Andromed Посмотреть сообщение
    не нашел слаботочной схемы стабилизатора для питания входных каскадов.

  19. #678
    Новичок
    Регистрация
    18.09.2015
    Сообщений
    4

    По умолчанию Re: Простой усилитель с 2SK1058\2SJ162 в выходном каскаде.

    Теперь нашел, похоже не плохой вариант, люди собирали уже. Интересует только сколько допускается перекос в плечах питания усилителя напряжения 0,2 .... 0,3 вольта допустимо? Схему прилагаю.
    Миниатюры Миниатюры Нажмите на изображение для увеличения. 

Название:	post-157162-0-16942100-1427852990_thumb.jpg 
Просмотров:	1310 
Размер:	43.4 Кб 
ID:	258658  

  20. #679
    Частый гость Аватар для sash.0594
    Регистрация
    29.11.2008
    Адрес
    г.Чита Забайкалье.
    Сообщений
    265

    По умолчанию Re: Простой усилитель с 2SK1058\2SJ162 в выходном каскаде.

    Прошу не обзывать некрофилом , но в старую тему пишу . Нашёл нечто похожее на выходниках одной структуры
    http://stoom.ru/content/view/181/151/

    Часто попадается мнение - что комплементарный выходной каскад далеко не так симметричен , как бы хотелось , и что предпочтительнее транзисторы одной структуры Что и реализовано в схеме по приведённой ссылке.

    Насколько это критично ?

  21. #680
    Завсегдатай
    Регистрация
    14.04.2009
    Адрес
    рядом с Москвой
    Сообщений
    4,446

    По умолчанию Re: Простой усилитель с 2SK1058\2SJ162 в выходном каскаде.

    Цитата Сообщение от sash.0594 Посмотреть сообщение
    Прошу не обзывать некрофилом , но в старую тему пишу . Нашёл нечто похожее на выходниках одной структуры
    http://stoom.ru/content/view/181/151/
    А где там выходники одной структуры? Вижу только 530/9530

    Часто попадается мнение - что комплементарный выходной каскад далеко не так симметричен , как бы хотелось , и что предпочтительнее транзисторы одной структуры
    Одной структуры, но включённые в разных режимах — стоком/истоком к нагрузке, ещё более не симметричен. Если хочется симметрии, то нужно делаьт цирклотрон

Страница 34 из 41 Первая ... 243233343536 ... Последняя

Социальные закладки

Социальные закладки

Ваши права

  • Вы не можете создавать новые темы
  • Вы не можете отвечать в темах
  • Вы не можете прикреплять вложения
  • Вы не можете редактировать свои сообщения
  •