Страница 34 из 546 Первая ... 24323334353644 ... Последняя
Показано с 661 по 680 из 10911

Тема: Импульсные источники питания и преобразователи.

  1. #1 Показать/скрыть первое сообщение.
    Давно не заходил
    Автор темы
    Аватар для TDA
    Регистрация
    30.10.2004
    Адрес
    Люберцы
    Возраст
    40
    Сообщений
    1,190

    По умолчанию Импульсные источники питания и преобразователи.

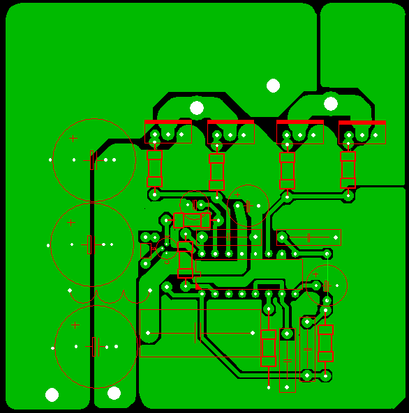
    Приветствую!
    Раньше помоему тут небыло темы в которой обсуждались бы только ИБП и преобразователи напряжения.
    Щас меня интересует эта схема полумостового ИБП
    Последний раз редактировалось лысый; 09.03.2007 в 19:59.

  2. #661
    Давно не заходил
    Регистрация
    08.04.2005
    Адрес
    Краснодар
    Возраст
    37
    Сообщений
    642

    По умолчанию Re: Импульсные источники питания и преобразователи.

    я левый и правый путаю

  3. #662

    По умолчанию Re: Импульсные источники питания и преобразователи.

    ну 12 же вольт к трансу идёт в левом верхнем углу!!

  4. #663
    Давно не заходил
    Регистрация
    08.04.2005
    Адрес
    Краснодар
    Возраст
    37
    Сообщений
    642

    По умолчанию Re: Импульсные источники питания и преобразователи.

    а разве + нужно заливать?

  5. #664

    По умолчанию Re: Импульсные источники питания и преобразователи.

    а разве нам не нужны наименьшие сопротивления силовых линий?

  6. #665
    Давно не заходил
    Регистрация
    08.04.2005
    Адрес
    Краснодар
    Возраст
    37
    Сообщений
    642

    По умолчанию Re: Импульсные источники питания и преобразователи.

    догнал!

  7. #666

    По умолчанию Re: Импульсные источники питания и преобразователи.

    мимо, не знаю, что и сказать.. нарисовать можно, но вы не обидитесь?

  8. #667
    Давно не заходил
    Регистрация
    08.04.2005
    Адрес
    Краснодар
    Возраст
    37
    Сообщений
    642

    По умолчанию Re: Импульсные источники питания и преобразователи.

    нет не обижусь

  9. #668

    По умолчанию Re: Импульсные источники питания и преобразователи.

    смотрите, и на размер файла обратите внимание
    Миниатюры Миниатюры Нажмите на изображение для увеличения. 

Название:	up_left_corner.png 
Просмотров:	646 
Размер:	9.6 Кб 
ID:	6798  

  10. #669
    Давно не заходил
    Регистрация
    08.04.2005
    Адрес
    Краснодар
    Возраст
    37
    Сообщений
    642

    По умолчанию Re: Импульсные источники питания и преобразователи.

    вот!
    не знаю,как у тебя такие маленькие получаются?

  11. #670

    По умолчанию Re: Импульсные источники питания и преобразователи.

    Цитата Сообщение от m01971
    вот!
    не знаю,как у тебя такие маленькие получаются?
    исследую возможности
    PS: ImageReady.exe
    Последний раз редактировалось IVX; 28.12.2005 в 22:05.

  12. #671
    Давно не заходил
    Регистрация
    08.04.2005
    Адрес
    Краснодар
    Возраст
    37
    Сообщений
    642

    По умолчанию Re: Импульсные источники питания и преобразователи.

    в чём ты их такие маленькие делаешь?

  13. #672
    Давно не заходил Аватар для cotlev
    Регистрация
    30.08.2005
    Адрес
    Кубань
    Сообщений
    77

    По умолчанию Re: Импульсные источники питания и преобразователи.

    ПРЕОБРАЗОВАТЕЛЬ 12-35 В ДЛЯ ПИТАНИЯ УСИЛИТЕЛЯ, С АНТИРЕСНОЙ СХЕМОЙ ШИМ.
    http://electronics.f-j.ru/usilit/u13.php
    Последний раз редактировалось cotlev; 29.12.2005 в 12:32.

  14. #673
    Давно не заходил
    Регистрация
    08.04.2005
    Адрес
    Краснодар
    Возраст
    37
    Сообщений
    642

    По умолчанию Re: Импульсные источники питания и преобразователи.

    давно её видел,это почти тоже самое что и я предложил,мы просто мою уменьшили до безобразия и убрали(хотя их и так небыло)всевозможные защиты

  15. #674
    Давно не заходил
    Регистрация
    22.02.2005
    Адрес
    г.Омск
    Возраст
    48
    Сообщений
    226

    По умолчанию Re: Импульсные источники питания и преобразователи.

    m01971, Дык пора рисовать схему уже! Народ и поможет с номиналами и реализацией защиты. Потом, если будет желание, можно будет и ШИМ добавить (разумеется не "антиресную" а нормальную).
    Первая задача - убедиться в чёткой работе силовой части и соответствии расчётным параметрам по мощности, а потом - навороты.

  16. #675
    Давно не заходил
    Регистрация
    08.04.2005
    Адрес
    Краснодар
    Возраст
    37
    Сообщений
    642

    По умолчанию Re: Импульсные источники питания и преобразователи.

    М16,на прошлой странице в архиве кидал.
    p.s.подскажите,а такая заливка рулит?а то медь жалко
    Миниатюры Миниатюры Нажмите на изображение для увеличения. 

Название:	Б.PNG 
Просмотров:	491 
Размер:	25.3 Кб 
ID:	6816  
    Последний раз редактировалось m01971; 29.12.2005 в 18:24.

  17. #676
    Давно не заходил
    Автор темы
    Аватар для TDA
    Регистрация
    30.10.2004
    Адрес
    Люберцы
    Возраст
    40
    Сообщений
    1,190

    По умолчанию Re: Импульсные источники питания и преобразователи.

    m01971, Если медь жалко то можно решёточкой но только не те места по которым идёт основная часть тока

  18. #677
    Давно не заходил
    Регистрация
    08.04.2005
    Адрес
    Краснодар
    Возраст
    37
    Сообщений
    642

    По умолчанию Re: Импульсные источники питания и преобразователи.

    Цитата Сообщение от m01971
    p.s.подскажите,а такая заливка рулит?а то медь жалко
    так рулит или нет?
    Всех с наступающим

  19. #678
    Давно не заходил
    Автор темы
    Аватар для TDA
    Регистрация
    30.10.2004
    Адрес
    Люберцы
    Возраст
    40
    Сообщений
    1,190

    По умолчанию Re: Импульсные источники питания и преобразователи.

    m01971, Да вроде нормально Можно кстати делать заливку используя инструмент вычерчивания общей шины.
    PS к поздравлениям присоединяюсь

  20. #679
    Давно не заходил
    Регистрация
    08.04.2005
    Адрес
    Краснодар
    Возраст
    37
    Сообщений
    642

    По умолчанию Re: Импульсные источники питания и преобразователи.

    TDA,главное чтоб работало и питало STK4241 ,вот только думаю где машинные динамики под такую мощу найти

  21. #680
    Давно не заходил
    Регистрация
    25.12.2005
    Адрес
    Киров
    Возраст
    48
    Сообщений
    2

    По умолчанию Re: Импульсные источники питания и преобразователи.

    Всем привет! Прочитал всю ветку, много интересного про ИБП узнал
    TDA, спасибо за схему (ту самую, с чего все и началось), действительно работает сразу, без настройки и с первого включения в сеть
    Скажи пожалуйста, как можно рассчитать трансформатор на Ш-образном сердечнике (E-core) под эту схему. Излазил все, что мог, в основном видел только расчет на кольцевых сердечниках, либо совершенно сложно и непонятно, как считать
    Просто хотелось бы собрать несколько экземпляров, а на E-Core и мотать проще-быстрее, и повторяемость выше...
    И ещё вопрос: диодный мост ты взял на 6 А - это с запасом? Можно ли поскромнее поставить? (Мощность моей нагрузки 300W).
    Пробовал ли ты реализацию с NTC-термистором? Мне кажется этот вариант лучше, чем с применением 5W резистора... Да и в компьютерном БП сделано подобно...

Страница 34 из 546 Первая ... 24323334353644 ... Последняя

Социальные закладки

Социальные закладки

Ваши права

  • Вы не можете создавать новые темы
  • Вы не можете отвечать в темах
  • Вы не можете прикреплять вложения
  • Вы не можете редактировать свои сообщения
  •