Страница 3 из 4 Первая 1234 Последняя
Показано с 41 по 60 из 74

Тема: LESART#77

  1. #1 Показать/скрыть первое сообщение.
    Завсегдатай
    Автор темы
    Аватар для SAPR
    Регистрация
    01.12.2009
    Адрес
    Геленджик - СПб
    Возраст
    64
    Сообщений
    3,943

    По умолчанию LESART#77

    АВ-шник с токовой ОС (в ВК -латералы 2SK1058\2SJ162). 40 Вт\8 Ом.
    Усилитель собран. Испытываю.
    Габариты ПП 90*42,5 мм
    Особенности:
    Общая ОС (однополюсная коррекция) глубиной 36 дБ (в звуковом диапазоне).
    Местная ОС (также однополюсная коррекция) для ВК (Q11 ...Q 14, M1, M2) глубиной не менее 40 дБ (в звуковом диапазоне).
    Скорость нарастания вых напр. не менее 50 В\мкс для всего УМ и не менее 100 В\мкс для ВК (Q11 ...Q 14, M1, M2).
    Миниатюры Миниатюры Нажмите на изображение для увеличения. 

Название:	LESART#77_СХЕМА.PNG 
Просмотров:	3142 
Размер:	51.3 Кб 
ID:	192909  
    Последний раз редактировалось SAPR; 05.10.2013 в 11:12.

  2. #41
    Завсегдатай Аватар для fakel
    Регистрация
    30.11.2007
    Адрес
    Оренбург
    Возраст
    42
    Сообщений
    11,274

    По умолчанию Re: LESART#77

    Цитата Сообщение от SAPR Посмотреть сообщение
    неотьедание тока от выхода УН (в покое).
    А что это меняет? У БП - микроамперы

  3. #42
    Завсегдатай
    Автор темы
    Аватар для SAPR
    Регистрация
    01.12.2009
    Адрес
    Геленджик - СПб
    Возраст
    64
    Сообщений
    3,943

    По умолчанию Re: LESART#77

    Цитата Сообщение от fakel Посмотреть сообщение
    А что это меняет? У БП - микроамперы
    В этой схеме (если вместо ПТ поставить БТ) - порядка сотни мкА (так как ток покоя J1 = 15 ... 20 мА). Это в симм. схеме микроамперы.

    ---------- Добавлено в 16:22 ---------- Предыдущее сообщение в 15:34 ----------

    ЗЫ кто чего скажет по поводу конд. к31-10 (слюда) для применения в цепях коррекции?

  4. #43
    Завсегдатай Аватар для fakel
    Регистрация
    30.11.2007
    Адрес
    Оренбург
    Возраст
    42
    Сообщений
    11,274

    По умолчанию Re: LESART#77

    Цитата Сообщение от SAPR Посмотреть сообщение
    В этой схеме (если вместо ПТ поставить БТ) - порядка сотни мкА (так как ток покоя J1 = 15 ... 20 мА). Это в симм. схеме микроамперы.
    Все равно мелочь

  5. #44
    Завсегдатай
    Автор темы
    Аватар для SAPR
    Регистрация
    01.12.2009
    Адрес
    Геленджик - СПб
    Возраст
    64
    Сообщений
    3,943

    По умолчанию Re: LESART#77

    Цитата Сообщение от fakel Посмотреть сообщение
    Все равно мелочь
    С ПТ глубина и высота сцены шире.

  6. #45
    Частый гость Аватар для leonid
    Регистрация
    29.10.2009
    Адрес
    Саратов
    Возраст
    65
    Сообщений
    393

    По умолчанию Re: LESART#77

    Нажмите на изображение для увеличения. 

Название:	УН-4p-4.PNG 
Просмотров:	769 
Размер:	20.1 Кб 
ID:	193507
    Цитата Сообщение от SAPR Посмотреть сообщение
    Про различные УНы - у меня их много (вариантов).
    Можно и мне поучаствовать? Что скажите о таком УН? Аскетичный вариант, но на мой взгляд очень неплох. Придумал сам лет десять назад пытаясь пристроить КП303 ,КП302 и КП903 в УН, его наверно придумали до меня просто мне не попадалось. Можно поиграться транзисторами и режимами, получаются интересные варианты.

  7. #46
    Завсегдатай
    Автор темы
    Аватар для SAPR
    Регистрация
    01.12.2009
    Адрес
    Геленджик - СПб
    Возраст
    64
    Сообщений
    3,943

    По умолчанию Re: LESART#77

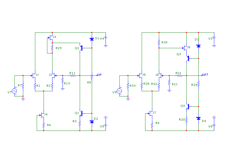
    leonid, очень красивое сочетание ПТ и БТ J3, Q2 . Остальное уже неважно . Сразу возникла мысль сделать так:
    Миниатюры Миниатюры Нажмите на изображение для увеличения. 

Название:	ПТ_БТ.png 
Просмотров:	165 
Размер:	9.3 Кб 
ID:	193509  

  8. #47
    Частый гость Аватар для leonid
    Регистрация
    29.10.2009
    Адрес
    Саратов
    Возраст
    65
    Сообщений
    393

    По умолчанию Re: LESART#77

    Цитата Сообщение от leonid Посмотреть сообщение
    Можно поиграться транзисторами и режимами
    Токи через J2 и Q2 и в моем варианте могут быть(даже лучше) не равны.

  9. #48
    Завсегдатай
    Автор темы
    Аватар для SAPR
    Регистрация
    01.12.2009
    Адрес
    Геленджик - СПб
    Возраст
    64
    Сообщений
    3,943

    По умолчанию Re: LESART#77

    Цитата Сообщение от leonid Посмотреть сообщение
    Токи через J2 и Q2 и в моем варианте могут быть(даже лучше) не равны.
    Тут тоже самое

    ---------- Добавлено в 12:43 ---------- Предыдущее сообщение в 12:33 ----------

    не все так просто. Надо подумать.

  10. #49
    Завсегдатай Аватар для audiomun
    Регистрация
    31.08.2011
    Адрес
    Санкт-Петербург
    Возраст
    70
    Сообщений
    3,901

    По умолчанию Re: LESART#77

    Цитата Сообщение от SAPR Посмотреть сообщение
    Тут тоже самое
    Не совсем - тогда Q2 получается включён не ОБ, и вообще, по логике, должен инвертировать.

    Цитата Сообщение от SAPR Посмотреть сообщение
    не все так просто. Надо подумать.
    - похоже, что так.

  11. #50
    Завсегдатай Аватар для fakel
    Регистрация
    30.11.2007
    Адрес
    Оренбург
    Возраст
    42
    Сообщений
    11,274

    По умолчанию Re: LESART#77

    Цитата Сообщение от SAPR Посмотреть сообщение
    Сразу возникла мысль сделать так:
    Не ьудет работать - напруги на базе и эмиттере синфазны

    ---------- Добавлено в 14:58 ---------- Предыдущее сообщение в 14:55 ----------

    Цитата Сообщение от leonid Посмотреть сообщение
    Нажмите на изображение для увеличения. 

Название:	УН-4p-4.PNG 
Просмотров:	769 
Размер:	20.1 Кб 
ID:	193507
    А вот этот вариант - рабочий, только не очень на эмитере/истоке в лучшем случае будет половина напряжения затвора, т.о. ДК видит нагрузку лишь в 2 р большую чем резик затвор-исток. Дико нагрузили СРПП

  12. #51
    Завсегдатай Аватар для audiomun
    Регистрация
    31.08.2011
    Адрес
    Санкт-Петербург
    Возраст
    70
    Сообщений
    3,901

    По умолчанию Re: LESART#77

    Цитата Сообщение от fakel Посмотреть сообщение
    напруги на базе и эмиттере синфазны
    Не совсем.

    Цитата Сообщение от fakel Посмотреть сообщение
    Не ьудет работать
    Будет, но очень плохо, поскольку J1 и Q2 находятся в противоречии друг-другу.

  13. #52
    Частый гость Аватар для leonid
    Регистрация
    29.10.2009
    Адрес
    Саратов
    Возраст
    65
    Сообщений
    393

    По умолчанию Re: LESART#77

    Цитата Сообщение от fakel Посмотреть сообщение
    Дико нагрузили СРПП
    Так оно и есть. В этом и была идея, разгрузить дифф. каскад т.к использовались маломощные полевики, и одновременно увеличить коэфф. усиления. УН не идеален, но при его доступности и простоте параметры неплохие и зависят в основном от выбора J3.

    ---------- Добавлено в 18:39 ---------- Предыдущее сообщение в 18:25 ----------

    Надеюсь все поняли, что я использовал ток дифф. каскада меньше на порядок, чем ток через Q2, так что и резисторы в истоке J3 не такие и маленькие.

  14. #53
    Завсегдатай
    Автор темы
    Аватар для SAPR
    Регистрация
    01.12.2009
    Адрес
    Геленджик - СПб
    Возраст
    64
    Сообщений
    3,943

    По умолчанию Re: LESART#77

    Цитата Сообщение от leonid Посмотреть сообщение
    Так оно и есть. В этом и была идея, разгрузить дифф. каскад т.к использовались маломощные полевики, и одновременно увеличить коэфф. усиления. УН не идеален, но при его доступности и простоте параметры неплохие и зависят в основном от выбора J3.
    То, что J3 при таком включении не просто ИТ, а дополнительно обеспечивает усиление по току (за счет падения напр. на R29) я понял сразу , поэтому и написал
    Цитата Сообщение от SAPR Посмотреть сообщение
    очень красивое сочетание ПТ и БТ J3, Q2 .
    Хочу в симуляторе помоделить такой выход УН и сравнить с каскадом Q4, Q5 поста#39.

  15. #54
    Частый гость Аватар для leonid
    Регистрация
    29.10.2009
    Адрес
    Саратов
    Возраст
    65
    Сообщений
    393

    По умолчанию Re: LESART#77

    Тоже поработал в МС и оказалось что эти две схемы всего лишь тождественны, вторая даже немного лучше в силу того, что при одинаковых режимамах и транзисторах, R30 всегда будет больше R29.
    Нажмите на изображение для увеличения. 

Название:	УН.PNG 
Просмотров:	571 
Размер:	23.3 Кб 
ID:	193582
    И еще два тождества, только покруче:
    Нажмите на изображение для увеличения. 

Название:	УН-4.PNG 
Просмотров:	618 
Размер:	23.0 Кб 
ID:	193583

  16. #55
    Завсегдатай
    Автор темы
    Аватар для SAPR
    Регистрация
    01.12.2009
    Адрес
    Геленджик - СПб
    Возраст
    64
    Сообщений
    3,943

    По умолчанию Re: LESART#77

    Однако,
    Цитата Сообщение от SAPR Посмотреть сообщение
    с каскадом Q4, Q5 поста#39.
    оказалась еще круче ... (вернее, сам следящий каскод).

  17. #56
    Завсегдатай Аватар для jett
    Регистрация
    15.11.2009
    Адрес
    г. Киев
    Сообщений
    3,488

    По умолчанию Re: LESART#77

    Цитата Сообщение от SAPR Посмотреть сообщение
    ЗЫ кто чего скажет по поводу конд. к31-10 (слюда) для применения в цепях коррекции?
    Недавно ставил к31-11 в винил-корректор. После замены их на Silver Mica CD, по словам хозяина устройства, он ПРОЗРЕЛ.
    Meridian G08 / DAC 6V2 + Jettout 2.4 / Pioneer CT S740S / ЯНУС-УМ / Dynaudio Special 25 / Nordost Tyr XLR / Silent Wire NF8, LS12.

  18. #57
    Завсегдатай
    Автор темы
    Аватар для SAPR
    Регистрация
    01.12.2009
    Адрес
    Геленджик - СПб
    Возраст
    64
    Сообщений
    3,943

    По умолчанию Re: LESART#77

    Цитата Сообщение от jett Посмотреть сообщение
    Недавно ставил к31-11 в винил-корректор.
    к31-10 несколько другие (хотя тоже слюда). Суть не в этом. Конденсатор в цепях корр. винил - корректора - не то же самое, что в цепях корр. УМ. В вин. корр. он работает в звуковом диапазоне. В коррекции УМ - далеко за.
    Последний раз редактировалось SAPR; 15.10.2013 в 20:11.

  19. #58
    Завсегдатай
    Автор темы
    Аватар для SAPR
    Регистрация
    01.12.2009
    Адрес
    Геленджик - СПб
    Возраст
    64
    Сообщений
    3,943

    По умолчанию Re: LESART#77

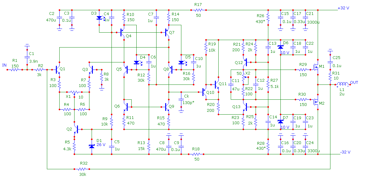
    После экспериментов в железе схема стала такая (вложение). Все таки УН по схеме поста #35 вне конкуренции .
    УМ инвертирующий. Разделительный конденсатор 1.5 мкФ на плате преда (селектор входов + регулятор громкости 10 к + норм. усилитель на AD 797 (неинверт)). Можно обойтись и без конд., но у меня он подрезает снизу АС с ФИ.
    Входной ДК на биполярах. Отказался от ПТ на входе ВК. Два биполяра Q10, 11 оказались намного лучше и более предсказуемыми.
    Убрал все многополюсные коррекции (кол-во нулей после запятой в искажениях за счет глубины ОС - фигня ): в усилителе местная ОС в ВК с однополюсной коррекцией + общая ОС также с однополюсной коррекцией. Этого достаточно.
    Никаких проблем с дрейфом.
    БП обычный - мост + конденсаторы.
    Емкость конд. в плече = 3300 мкФ (на плате УМ) + 6600 мкФ (на плате БП).
    Мощность уся 50 Вт\8 Ом.
    Миниатюры Миниатюры Нажмите на изображение для увеличения. 

Название:	LESART.PNG 
Просмотров:	1227 
Размер:	49.1 Кб 
ID:	194446  

  20. #59
    Новичок Аватар для аудидруг
    Регистрация
    23.06.2011
    Адрес
    г,БАРНАУЛ Алтайский край
    Сообщений
    82

    По умолчанию Re: LESART#77

    марку транзисторов не подскажите

  21. #60
    Завсегдатай Аватар для jett
    Регистрация
    15.11.2009
    Адрес
    г. Киев
    Сообщений
    3,488

    По умолчанию Re: LESART#77

    SAPR, в схеме #58 следящее питание не подключается к выходу?
    Meridian G08 / DAC 6V2 + Jettout 2.4 / Pioneer CT S740S / ЯНУС-УМ / Dynaudio Special 25 / Nordost Tyr XLR / Silent Wire NF8, LS12.

Страница 3 из 4 Первая 1234 Последняя

Социальные закладки

Социальные закладки

Ваши права

  • Вы не можете создавать новые темы
  • Вы не можете отвечать в темах
  • Вы не можете прикреплять вложения
  • Вы не можете редактировать свои сообщения
  •