Страница 3 из 3 Первая 123
Показано с 41 по 48 из 48

Тема: Усилитель 200вт

  1. #1 Показать/скрыть первое сообщение.
    Новичок
    Автор темы
    Аватар для MIKROB
    Регистрация
    19.07.2011
    Адрес
    Братск
    Возраст
    41
    Сообщений
    23

    По умолчанию Усилитель 200вт

    Добрый день форумчане!!!!!Буду собирать усилитель вот по этой схеме. Сижу рисую П.П с транзисторными усями мало сталкивался поэтому опыта не много. Готовые варианты делать не хочу т.к. сам хочу разобраться поэтому и выбрал эту схему. Может где-то в нете и есть для него все но я не искал. Кто что скажет про схему?
    Миниатюры Миниатюры Нажмите на изображение для увеличения. 

Название:	Снимок.JPG 
Просмотров:	950 
Размер:	84.6 Кб 
ID:	131186  

  2. #41
    Частый гость
    Регистрация
    02.08.2011
    Адрес
    Чернигов
    Сообщений
    177

    По умолчанию Re: Усилитель 200вт

    Мда... Вы конечно на правильном пути, ОДНАКО, если вы действительно начинающий радиолюбитель, то схема №2 может оказаться слишком сложной. Особую сложность вызовет настройка, придется подбирать конденсаторы. Тип транзисторов тоже имеет большое значение.
    В процессе настройки наверняка придется похоронить N-ое количество выходных транзисторов.

  3. #42
    Новичок
    Автор темы
    Аватар для MIKROB
    Регистрация
    19.07.2011
    Адрес
    Братск
    Возраст
    41
    Сообщений
    23

    По умолчанию Re: Усилитель 200вт

    С настройкой конечно все понятно, надо-же когда ни будь пробовать да опыта набираться. Я ведь его не просто срисовал с картини, читал статьи по разным узлам потом в программе рисовал, экспериментировал записывал и опять все менял короче не один час над ней просидел. Да и не в схеме дело, теперь я по другому смотрю на стандартные, типовые схемы усилителей. Еще конечно не все досканально понимаю но фразу дело ясное что дело темное уже не применяю при просмотре схем.
    А по схеме есть у меня вопрос надо-ли при монтаже диф-каскада прижимать корпуса транзисторов друг к другу для термо стабилизации или я гоню. Просто гдето видел такое в усилителе а где не помню.

  4. #43
    Частый гость
    Регистрация
    02.08.2011
    Адрес
    Чернигов
    Сообщений
    177

    По умолчанию Re: Усилитель 200вт

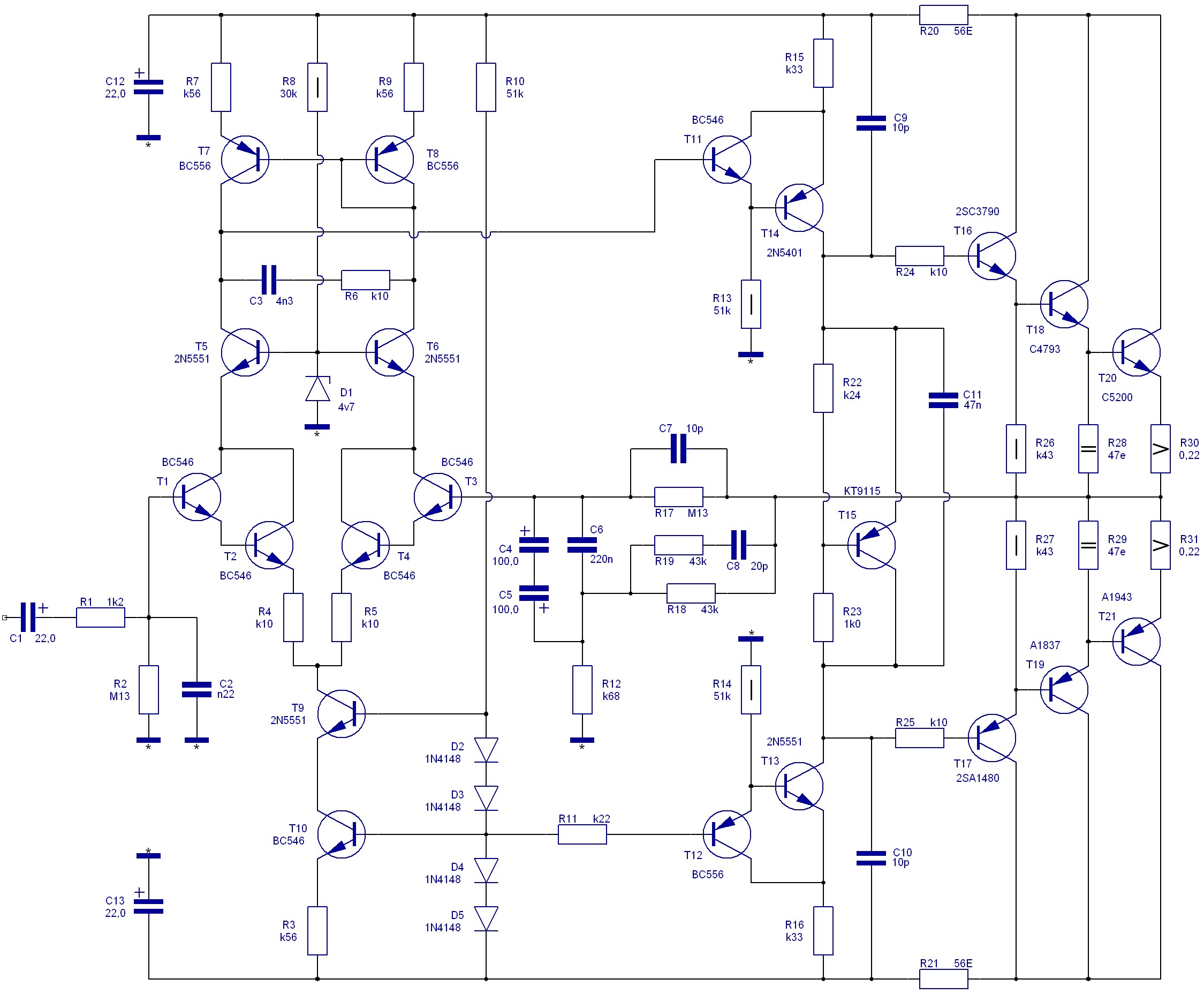
    Ток через эти транзисторы должен быть в пределах 1 mA, какой уж там нагрев.

    Нажмите на изображение для увеличения. 

Название:	УНЧ-200.бис.jpg 
Просмотров:	601 
Размер:	389.3 Кб 
ID:	142501

    Проанализируйте вот такую схемку.
    Последний раз редактировалось kazimirius; 18.12.2011 в 10:31.

  5. #44
    Старый знакомый Аватар для lvr444
    Регистрация
    10.01.2010
    Адрес
    г. Баку
    Возраст
    70
    Сообщений
    877

    По умолчанию Re: Усилитель 200вт

    Цитата Сообщение от MIKROB Посмотреть сообщение
    С настройкой конечно все понятно, надо-же когда ни будь пробовать да опыта набираться. Я ведь его не просто срисовал с картини, читал статьи по разным узлам потом в программе рисовал, экспериментировал записывал и опять все менял короче не один час над ней просидел. Да и не в схеме дело, теперь я по другому смотрю на стандартные, типовые схемы усилителей. Еще конечно не все досканально понимаю но фразу дело ясное что дело темное уже не применяю при просмотре схем.
    А по схеме есть у меня вопрос надо-ли при монтаже диф-каскада прижимать корпуса транзисторов друг к другу для термо стабилизации или я гоню. Просто гдето видел такое в усилителе а где не помню.
    Чтобы О на выходе усилителя после прогрева меньше уходил, то транзисторы диф-каскада надо желательно соединить вместе и ещё сделать обжим из металла и между ними смазать термопастой.

  6. #45
    Новичок
    Регистрация
    18.05.2013
    Адрес
    г.Ижевск
    Возраст
    62
    Сообщений
    17

    По умолчанию Re: Усилитель 200вт

    Цитата Сообщение от kastor666 Посмотреть сообщение
    Та крайне редко кто слушает на всю мощность до потери слуха. Даже самые мощные усилители слушаются дома обычно на 2-20Вт. Но мащи хочется чтоб было, для успокоения души
    Многие забывают о т.н. Пик-факторе музыкального сигнала, который обычно составляет 20 дб (читай 40 дб по мощности). ИХМО надо иметь хотя бы 100 кратный запас по всему тракту, от предварительного, до оконечника НЧ и АС.

  7. #46
    Не хочу! Аватар для Alex
    Регистрация
    20.03.2003
    Адрес
    Worldwide
    Возраст
    62
    Сообщений
    39,026

    По умолчанию Re: Усилитель 200вт

    Цитата Сообщение от MVP1963 Посмотреть сообщение
    Пик-факторе музыкального сигнала, который обычно составляет 20 дб
    Где ты взял такую дикую цифру? Всегда считалось 12дБ, а для музыки последних десятилетий, он реально вообще 6-8дБ (правда, кто-же ее слушает...

    ---------- Добавлено в 15:06 ---------- Предыдущее сообщение в 15:03 ----------

    Цитата Сообщение от MVP1963 Посмотреть сообщение
    Многие забывают о т.н.
    Мноие забывеют что громкость зависит не толко от мощности усилителя, но и от расстояния "слушатель-АС" и чуствительности самих АС, которая может быть как 83дБ для всяких "ССы-90", так и 90-95дБ для чуствительных АС, и даже больше 100дБ для рупорных.
    "Замполит, чайку?"(с)"Охота за Красным Октябрем".
    "Да мне-то что, меняйтесь!"(с)анек.
    <-- http://altor1.narod.ru --> Вопросы - в личку, е-мейл, скайп.

  8. #47
    Новичок
    Регистрация
    18.05.2013
    Адрес
    г.Ижевск
    Возраст
    62
    Сообщений
    17

    По умолчанию Re: Усилитель 200вт

    Цитата Сообщение от kastor666 Посмотреть сообщение
    Та крайне редко кто слушает на всю мощность до потери слуха. Даже самые мощные усилители слушаются дома обычно на 2-20Вт. Но мащи хочется чтоб было, для успокоения души
    Многие забывают о т.н. Пик-факторе музыкального сигнала, который обычно составляет 20 дб (читай 40 дб по мощности). ИХМО надо иметь хотя бы 100 кратный запас по всему тракту, от предварительного, до УНЧ и АС.

  9. #48
    Завсегдатай Аватар для Vjumajlo
    Регистрация
    11.04.2009
    Адрес
    ДВР
    Возраст
    64
    Сообщений
    4,276

    По умолчанию Re: Усилитель 200вт

    Цитата Сообщение от MVP1963 Посмотреть сообщение
    надо иметь хотя бы 100 кратный запас по всему тракту, от предварительного, до УНЧ и АС
    Жуть с ружжом. По каким параметрам, ИХМО-истый Вы наш.
    В голове есть не только рот, чтобы говорить и есть, но и мозг, чтобы хоть иногда вспоминать, что он там есть.
    Думай. Думай всегда…
    И даже, если нечем думать, напрягись - мысль обязательно появится. Иначе ты никто. (Вова)

Страница 3 из 3 Первая 123

Социальные закладки

Социальные закладки

Ваши права

  • Вы не можете создавать новые темы
  • Вы не можете отвечать в темах
  • Вы не можете прикреплять вложения
  • Вы не можете редактировать свои сообщения
  •