Страница 3 из 9 Первая 12345 ... Последняя
Показано с 41 по 60 из 171

Тема: МС класс А ?

  1. #1 Показать/скрыть первое сообщение.
    Частый гость
    Автор темы

    Регистрация
    25.04.2008
    Адрес
    Укр
    Возраст
    37
    Сообщений
    105

    Улыбка МС класс А ?

    Вот начитался все хвалят класс А. для меня рассыпуха сложновато покачто. а вот с МС думаю справлюсь.
    есть такая в природе?

  2. #41
    Завсегдатай Аватар для dekko
    Регистрация
    05.04.2006
    Сообщений
    6,002

    По умолчанию Re: МС класс А ?

    ну если хочет человек микруху МОЩНУЮ в "А" перевести, то флаг ему в руки! если позволяет радиатор и БП! колхоз дело добровольное! а выигрыш есть по звуку, но не на размеры радиатора! впрочем,кому что нравится!

  3. #42
    Частый гость
    Автор темы

    Регистрация
    25.04.2008
    Адрес
    Укр
    Возраст
    37
    Сообщений
    105

    По умолчанию Re: МС класс А ?

    а микруха не мощная) то я просто первую похожую схему выложил. у меня вместо 3886 лм1875.
    все теперь и резюки не воняют: обвалял в термопасте и запихнул между ребрами радиатора

  4. #43
    Завсегдатай Аватар для dekko
    Регистрация
    05.04.2006
    Сообщений
    6,002

    По умолчанию Re: МС класс А ?

    и по поводу улучшения звука ЛМ3886: снижение Ку до 3 дало ОЧЕНЬ ОЩУТИМОЕ УЛУЧШЕНИЕ ЗВУКА.... на чем я собственно и остановился в микрушных усилителях! опять же, это моё личное мнение...

  5. #44
    Частый гость
    Автор темы

    Регистрация
    25.04.2008
    Адрес
    Укр
    Возраст
    37
    Сообщений
    105

    По умолчанию Re: МС класс А ?

    я вобще думаю как бы сделать регулировку громкости не по входному напряжению а по КУ.
    это было бы круто но наверно сложно

    ЗЫ а радиатор круто топит) мне нра. раньше еле теплый был а ща, можна сказать, горячий (пока еще руку спокойно держать можна)

  6. #45
    Завсегдатай Аватар для Yury Novikov
    Регистрация
    08.05.2006
    Адрес
    Москва
    Возраст
    63
    Сообщений
    2,336

    По умолчанию Re: МС класс А ?

    Цитата Сообщение от smiley Посмотреть сообщение
    регулировку громкости не по входному напряжению а по КУ
    Это не было бы круто, а как раз наооброт. Круто было бы трансформатор с отводами и с него противофазный выход на две 3886 в балансном/мостовом включении.

  7. #46
    Завсегдатай Аватар для dekko
    Регистрация
    05.04.2006
    Сообщений
    6,002

    По умолчанию Re: МС класс А ?

    Цитата Сообщение от smiley Посмотреть сообщение
    а по КУ.
    это было бы круто но наверно сложно
    не стоит оно того! с коррекцией намаешся!

    Добавлено через 6 минут
    Цитата Сообщение от Yury Novikov Посмотреть сообщение
    Круто было бы трансформатор с отводами и с него противофазный выход на две 3886 в балансном/мостовом включении.
    Последний раз редактировалось dekko; 26.06.2008 в 18:46. Причина: Добавлено сообщение

  8. #47
    Частый гость
    Автор темы

    Регистрация
    25.04.2008
    Адрес
    Укр
    Возраст
    37
    Сообщений
    105

    По умолчанию Re: МС класс А ?

    Цитата Сообщение от Yury Novikov Посмотреть сообщение
    трансформатор с отводами и с него противофазный выход на две 3886 в балансном/мостовом включении.
    както сразу страшно стало

  9. #48
    Завсегдатай Аватар для dekko
    Регистрация
    05.04.2006
    Сообщений
    6,002

    По умолчанию Re: МС класс А ?

    Цитата Сообщение от smiley Посмотреть сообщение
    както сразу страшно стало
    ты ж хотел круто и микруху в "А" получи!

    Добавлено через 1 минуту
    а на входе ламповый буфер и микруху ИТУНОМ! что б уж совсем круто
    Последний раз редактировалось dekko; 26.06.2008 в 18:57. Причина: Добавлено сообщение

  10. #49
    Завсегдатай Аватар для Yury Novikov
    Регистрация
    08.05.2006
    Адрес
    Москва
    Возраст
    63
    Сообщений
    2,336

    По умолчанию Re: МС класс А ?

    Цитата Сообщение от dekko Посмотреть сообщение
    а на входе ламповый буфер
    Буфер не обязательно. Достаточно просто межкаскадный транс с отводами для регулировки громкости и согласования сопротивлений. ИТУН тоже не обязательно.

  11. #50
    Частый гость
    Автор темы

    Регистрация
    25.04.2008
    Адрес
    Укр
    Возраст
    37
    Сообщений
    105

    По умолчанию Re: МС класс А ?

    а ИТУН это тоже КРУТО! всегда буду на сч-вч делать так

    лампы НЕ круто потомушо сложно

  12. #51
    Завсегдатай
    Регистрация
    12.01.2008
    Адрес
    Алтайский край. Наукоград Бийск.
    Возраст
    47
    Сообщений
    1,295

    По умолчанию Re: МС класс А ?

    Так, а почему про LME49810 ни гугу? Вот народ давно ломает копья , транзисторы-микросхемы, микросхемы-транзисторы, класс а-аб-б. Есть ныне современный ответ - аудиодрайвер с внешними выхлопными транзисторами. На diyaudio народ, после сборки даташитовской схемы на LME49810, сразу начал пытаться этот усь в класс А загонять. И таким порывам более способствует появление LME49830. Я LME уже универсально эксплуатирую в классе АБ или Б(для саба) и никаких горячих резисторов. Ток покоя выходных транзюков регулируется легко.

  13. #52
    Завсегдатай Аватар для Yury Novikov
    Регистрация
    08.05.2006
    Адрес
    Москва
    Возраст
    63
    Сообщений
    2,336

    По умолчанию Re: МС класс А ?

    Цитата Сообщение от Ivan_ Посмотреть сообщение
    а почему про LME49810 ни гугу?
    Сложновато это для многих. И малодоступно пока.

  14. #53
    Завсегдатай Аватар для dekko
    Регистрация
    05.04.2006
    Сообщений
    6,002

    По умолчанию Re: МС класс А ?

    Цитата Сообщение от Yury Novikov Посмотреть сообщение
    Буфер не обязательно. Достаточно просто межкаскадный транс с отводами для регулировки громкости и согласования сопротивлений. ИТУН тоже не обязательно
    Юрий,это ж шутка юмора.... типа все крутые примочки МС в одном флаконе! там же смайлик и морду корпуса из стекла и синим светодиодом подсветить,а ламповый буфер только для загадочности внешнего вида! ( я однажды по желанию клиента на усилок ЛМ3886 поставил для бутафории 6Н23П и подсветил ее синим светодиодом, морда из стекла с подсветкой, друзья клиента млели от "ламповости звучания", а клиент от того,что их разводил!)

  15. #54
    Не хочу! Аватар для Alex
    Регистрация
    20.03.2003
    Адрес
    Worldwide
    Возраст
    62
    Сообщений
    39,032

    По умолчанию Re: МС класс А ?

    Цитата Сообщение от Роман М Посмотреть сообщение
    Ни кто из Вас таже не поинтересовался какая у него акустика,
    Да, конечно, если у него Ссы-90 - все эти рекомендации ему ни к чему

    а ведь эти Ваши Зены и Чуфоли весьма капризны в плане сопряжения с акустикой. Не парьте человеку мозги!
    В чем там проблема в сопряжении ?! Не парь НАМ мозги!

    Добавлено через 3 минуты
    Цитата Сообщение от dekko Посмотреть сообщение
    я однажды по желанию клиента на усилок ЛМ3886 поставил для бутафории 6Н23П и подсветил ее синим светодиодом, морда из стекла с подсветкой, друзья клиента млели от "ламповости звучания", а клиент от того,что их разводил!)
    У меня в киношном усилке перед ЛМ3886 (точнее 4780) стоит буфер (КП) на лампочке, (но конечно не 6н23п и не в таком режиме как в Corsair), и вовсе не для "развода" и тем более не для "млеяния" (лампочки внутри, их не видно снаружи )
    Последний раз редактировалось Alex; 26.06.2008 в 19:55. Причина: Добавлено сообщение
    "Замполит, чайку?"(с)"Охота за Красным Октябрем".
    "Да мне-то что, меняйтесь!"(с)анек.
    <-- http://altor1.narod.ru --> Вопросы - в личку, е-мейл, скайп.

  16. #55
    Завсегдатай Аватар для dekko
    Регистрация
    05.04.2006
    Сообщений
    6,002

    По умолчанию Re: МС класс А ?

    Цитата Сообщение от Alex Посмотреть сообщение
    вовсе не для "развода" и тем более не для "млеяния" (лампочки внутри, их не видно снаружи )
    такаво было желание клиента! а всего лишь его исполнил,потому как простой ремесленник,даже не джинн

  17. #56
    Завсегдатай
    Регистрация
    12.01.2008
    Адрес
    Алтайский край. Наукоград Бийск.
    Возраст
    47
    Сообщений
    1,295

    По умолчанию Re: МС класс А ?

    Цитата Сообщение от Yury Novikov Посмотреть сообщение
    Сложновато это для многих. И малодоступно пока.
    Доступно уже вполне. Сейчас тупую схемку на LME49810 нарисую(с внешней регулировкой тока покоя выходников) и многим начинающим покажется не много сложнее LM. Просто потуги этой темы, легко реализуются на LME в классе АБ. LME в самой простой реализации, будет значительно лучше любых ампчипов(искуственно вогнутых в класс А). А звук, значительно больше зависит от качества выходных кристаллов чем от режима их работы. В чипампе поменять выходники невозможно, вот беда! Я видывал даже загон чипампа в класс Д. Ну и напрасно это всё, старая технология.

  18. #57
    Частый гость
    Автор темы

    Регистрация
    25.04.2008
    Адрес
    Укр
    Возраст
    37
    Сообщений
    105

    По умолчанию Re: МС класс А ?

    Цитата Сообщение от Alex Посмотреть сообщение
    Да, конечно, если у него Ссы-90 - все эти рекомендации ему ни к чему
    есть и сссы но на это чудо нагружен небольшие китайские ШП

  19. #58
    Завсегдатай
    Регистрация
    12.01.2008
    Адрес
    Алтайский край. Наукоград Бийск.
    Возраст
    47
    Сообщений
    1,295

    По умолчанию Re: МС класс А ?

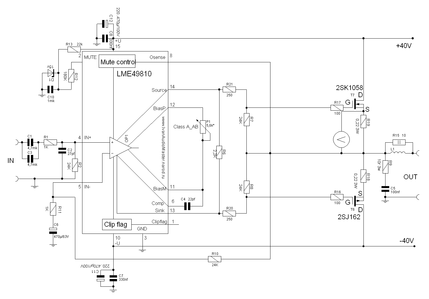
    Вот примитивная схема на LME49810 с регулировкой тока выходных транзисторов(регулировкой класса). P1 можно установить на внешней панели усилителя(лучше его ещё шунтануть ёмкостью 1мк), если провода не будут больше 10см. Это позволит плавно регулировать ток покоя выходных транзисторов(т.е. класс усилителя). Однозначно могу сказать, что скоростные качества этого аудиодрайвера(и характеристики выходных транзисторов), повлияют на звук больше, чем любое увеличение выходного тока у чипампов. И конечно, применение дискретных латеральных транзисторов, даёт огромный выигрыш в звуке(в сравнении с интегрированными в чип транзюками).
    Если нужны провода больше(для регулятора класса), очень просто поставить между ног 11-12 оптотранзистор и наводки можно исключить. Схема реализуется просто(нужно добавить три детали). Если кому интересно, нарисую.
    Миниатюры Миниатюры Нажмите на изображение для увеличения. 

Название:	49810.GIF 
Просмотров:	769 
Размер:	25.5 Кб 
ID:	32905  

  20. #59
    Завсегдатай Аватар для Yury Novikov
    Регистрация
    08.05.2006
    Адрес
    Москва
    Возраст
    63
    Сообщений
    2,336

    По умолчанию Re: МС класс А ?

    Примитивная схема есть в даташите. Зачем ее еще раз рисовать?

  21. #60
    Не хочу! Аватар для Alex
    Регистрация
    20.03.2003
    Адрес
    Worldwide
    Возраст
    62
    Сообщений
    39,032

    По умолчанию Re: МС класс А ?

    А Иван все к себе тащит
    "Замполит, чайку?"(с)"Охота за Красным Октябрем".
    "Да мне-то что, меняйтесь!"(с)анек.
    <-- http://altor1.narod.ru --> Вопросы - в личку, е-мейл, скайп.

Страница 3 из 9 Первая 12345 ... Последняя

Социальные закладки

Социальные закладки

Ваши права

  • Вы не можете создавать новые темы
  • Вы не можете отвечать в темах
  • Вы не можете прикреплять вложения
  • Вы не можете редактировать свои сообщения
  •