Страница 28 из 37 Первая ... 182627282930 ... Последняя
Показано с 541 по 560 из 731

Тема: УМЗЧ ВП версии 2006 ...

  1. #1 Показать/скрыть первое сообщение.
    Завсегдатай
    Автор темы
    Аватар для Евгений Верис
    Регистрация
    27.05.2004
    Адрес
    Мск
    Сообщений
    1,412

    По умолчанию УМЗЧ ВП версии 2006 ...

    http://sibaudio.com/?id=30&pid=32&cid=1
    тут накидал статейку.

    дабы не писать в длиннющую ветку по упрощенному, создам новую темку.

    наконец-то, после длительного перерыва я вновь взялся за паяльник

    представляю на суд предварительную конструкцию усилителя.

    что хотелось:

    - в основе схема ВП 2006, выкинута защита выходников (за 4 года ни разу не пригодилась ...)
    - констуктивно плата в параллель радиатору, силовые транзисторы с нижней стороны платы ногами в плату
    - разводка двусторонняя, все резисторы до 0.25Вт - смд 1206
    - вход АД825, далее по схеме - КТ502-503 итд.
    - на выходе тройка 2SC4793(2SA1837)-MJE15032(33)-MJL21194(93)
    - на макете пока установлена одна пара выходников (плата на 2 пары)
    - питание макета +-35В (транс от веги 122)
    - питание входной части и выходной - отдельно, возможно на УН более высокое напряжение
    - детали безо всякого подбора, что было первое попавшееся - ибо задача просто отладить схему, для последующей полноценной сборки

    что получилось:

    - схема и фотки прилагаются
    - плата 9х20см, заводская (пока без маски и маркировки)
    - на плате установлено не все, что предусмотрено схемой
    - места под мелкие кондеры предусмотрено под wima, установлено - первая попавшаяся керамика
    - питание слабенькое (4700мк в плечо в БП + 1000на плате на УН и 4700 на УТ), даже пленку не поставил пока по 0.1мк шунты ... но это поправлю
    - по включении заработал сразу же, из всех настроек - установка тока покоя
    - осциллограммы прямоугольника 1кГц прилагаются, на сигнале 20мВ на входе, и 1В соответственно.
    - т.к. не подбирал транзисторы УН - имеется небольшая (100мВ) постоянка на выходе, с прогревом уменьшается
    - ток покоя 160мА, с прогревом чуть поднимается - до 190-200мА
    - в целях повышения надежности не стал ставить переменник для регулировки тока покоя на плату - в связи с чем есть некоторые неудобства настройки - приходится подбирать резисторы, с изначальных 2к в итоге остановился на 880Ом (510+270+100), но лушче потратить полчаса - и забыть.

    замечания и доработки на будущее:

    - первое с чем столкнулся - накосячил с диаметром отверстий, ибо не учел металлизацию и под выходные транзисторы и стабилитроны пришлось рассверливать (некритично)
    - второе - по невнимательности спутал местами 4793 и 1837 на плате, в итоге полдня искал ошибку не понимая почему при включении выхода - ток потребления 1.5А ... но включение трансформатора через лампочку - не спалено ни одной детальки, после правильного впаивания - все заработало сразу же, надо быть внимательнее ...
    - т.к. на выходные уезжал к родителям - из подходящего источника сигнала оказался только калибратор на осцилле , ибо рабочий ноут оказался с подставой - нет аудиовыхода, только встроенные динамики ... потому о звуке сказать пока не моу т.к. только вернулся домой, и еще не успел подключить и послушать - отпишусь позже.

    после окончательной отладки и проверки будет следующее:

    - плата с установкой до 3х пар транзисторов на выходе.
    - несколько измененная топология, ибо свободного места еще много - можно ужать в размерах
    - некоторые резисторы тоже перейдут в разряд смд 1206
    - на плате на УТ будет по 2 конденсатора в плечо (18мм диаметр, 7.5мм между ног) - например panasonic FC 1800ux50V
    - все посадочные места под мелкие кондеры - под wima
    - для ОУ на входе будет отдельный разъем питания (возможно стабилизатор внешний) - сейчас от питания УН на стабилитронах
    - компоновка сохранится такая же, параллельно радиатору
    - конечно внесу поправки в отверстия с учетом металлизации
    - заводские платы с полным набором (красное покрытие, маркировка)
    - возможно изготовление плат на заказ

    прилагается фото усовершенствованного варианта заводских плат.
    Миниатюры Миниатюры Нажмите на изображение для увеличения. 

Название:	2006_1.jpg 
Просмотров:	10029 
Размер:	380.5 Кб 
ID:	48833   Нажмите на изображение для увеличения. 

Название:	2006_2.jpg 
Просмотров:	9143 
Размер:	389.7 Кб 
ID:	48834   Нажмите на изображение для увеличения. 

Название:	2006_3.jpg 
Просмотров:	10541 
Размер:	485.3 Кб 
ID:	48835  
    Последний раз редактировалось Евгений Верис; 30.08.2009 в 20:27.

  2. #541
    Завсегдатай Аватар для waso
    Регистрация
    28.04.2008
    Адрес
    Новокузнецк
    Возраст
    47
    Сообщений
    2,362

    По умолчанию Re: УМЗЧ ВП версии 2006 ...

    Цитата Сообщение от 25602 Посмотреть сообщение
    Делал и не только я
    это реально работает ! ( v2 )

  3. #542
    Завсегдатай
    Регистрация
    20.04.2008
    Адрес
    Украина. Одесса.
    Сообщений
    2,096

    По умолчанию Re: УМЗЧ ВП версии 2006 ...

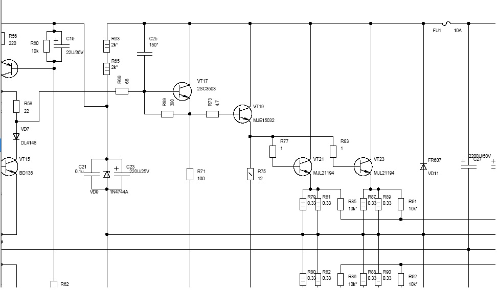
    Я согласен, что оно работает, но почему в оригинальной версии этого изменения нету???Нажмите на изображение для увеличения. 

Название:	Схема  УТ.jpg 
Просмотров:	872 
Размер:	166.7 Кб 
ID:	99555

  4. #543
    Старый знакомый Аватар для Jekson
    Регистрация
    02.08.2008
    Адрес
    Краснодар
    Возраст
    38
    Сообщений
    967

    По умолчанию Re: УМЗЧ ВП версии 2006 ...

    Цитата Сообщение от waso Посмотреть сообщение
    это реально работает ! ( v2 )
    Чем такое решение лучше Тройки Дарлингтон? И вообще, в чем прикол последовательного включения транзисторов в предвыходе (эмиттер к базе) объясните пож-ста

    Offтопик:
    только, пожалуйста, не посылайте учить матчасть))
    Миниатюры Миниатюры Нажмите на изображение для увеличения. 

Название:	4.jpg 
Просмотров:	408 
Размер:	88.9 Кб 
ID:	99556  

  5. #544
    Завсегдатай Аватар для waso
    Регистрация
    28.04.2008
    Адрес
    Новокузнецк
    Возраст
    47
    Сообщений
    2,362

    По умолчанию Re: УМЗЧ ВП версии 2006 ...

    Цитата Сообщение от Jekson Посмотреть сообщение
    Чем такое решение лучше Тройки Дарлингтон?
    Да про ОБР драйверных транзисторов обычно как-то и не вспоминает никто. Ну и про частотные свойства тоже.
    Цитата Сообщение от Vodoley Посмотреть сообщение
    Я согласен, что оно работает, но почему в оригинальной версии этого изменения нету???
    Там много чего может не быть. " У нас всего может не быть" (с) Жванецкий.

  6. #545
    Старый знакомый
    Регистрация
    11.03.2010
    Адрес
    Одесса. Украина
    Возраст
    41
    Сообщений
    558

    По умолчанию Re: УМЗЧ ВП версии 2006 ...

    25602, waso, поделитесь ПП УТ с драйвером на каждую двойку ВК если говорите что делали. Польза будет для всех не малая.

    Кстати, Водолей в 334 посту выложил ПП. Печатка проверенная, рабочая ( он сам по ней собрал и запустил ) но есть один нюанс, R23/24 на ПП УН нужно впаять крест на крест, и будет вам счастье

  7. #546
    Завсегдатай Аватар для waso
    Регистрация
    28.04.2008
    Адрес
    Новокузнецк
    Возраст
    47
    Сообщений
    2,362

    По умолчанию Re: УМЗЧ ВП версии 2006 ...

    Dorado_E, я не делал конкретно ВП, у меня есть свой аппарат с делением драйверного каскада - Nataly v2.

  8. #547
    Новичок
    Регистрация
    22.10.2010
    Адрес
    Советский Союз
    Сообщений
    52

    По умолчанию Re: УМЗЧ ВП версии 2006 ...

    Цитата Сообщение от Dorado_E Посмотреть сообщение
    поделитесь ПП УТ с драйвером на каждую двойку ВК если говорите что делали.
    Тут можна и без переделанной ПП обойтись на крайняк. Поселяешь дополниттельный драйвер на радиатор в районе того, что уже стоит и коротенькими проводами соединяешь его с платой. Ну и разорвать дорожку в одном месте еще надо. Как вариант, чтобы не перекраивать ПП вполне сойдет...

  9. #548
    Новичок
    Регистрация
    22.10.2010
    Адрес
    Советский Союз
    Сообщений
    52

    По умолчанию Re: УМЗЧ ВП версии 2006 ...

    Вот, собственно произвел запуск своего очередного ВП 2006. 4 пары на выходе, питание +/-75 В. Задышал сразу без каких либо проблем. Ток покоя регулируется, хотя еще не выставлял окончательно. Постоянка на выходе превышает норму (180-200мВ) Регулировки потенциометром не хватает. Гасящие резисторы греются, но не сильно горячие. Мощность гасящих резисторов в Уне 5Вт, в Уте 4Вт Завтра буду мудрить с постоянкой, сегодня поздно уже. Есть одна мысля. Получится, расскажу. А в остальном синус чистенький без всякой дряни. Так что вроде получилось. Фотки на днях постараюсь выложить...С уважением ко всем...

  10. #549
    PaX PALANTiRA Аватар для EDDiE
    Регистрация
    13.02.2006
    Адрес
    GAZ-A-LAGO
    Сообщений
    13,250

    По умолчанию Re: УМЗЧ ВП версии 2006 ...

    Ещё поставить 12 шт транзисторов в ВК, как у Агеева в СЛ - вообще труба будет.

  11. #550
    Частый гость
    Регистрация
    24.08.2009
    Адрес
    Краснодар
    Сообщений
    157

    По умолчанию Re: УМЗЧ ВП версии 2006 ...

    Цитата Сообщение от EDDiE Посмотреть сообщение
    Ещё поставить 12 шт транзисторов в ВК, как у Агеева в СЛ - вообще труба будет.
    К стати да , только всю тройку нужно умощнить, интересно бы ло бы послушать.

  12. #551
    PaX PALANTiRA Аватар для EDDiE
    Регистрация
    13.02.2006
    Адрес
    GAZ-A-LAGO
    Сообщений
    13,250

    По умолчанию Re: УМЗЧ ВП версии 2006 ...

    К стати да , только всю тройку нужно умощнить, интересно бы ло бы послушать.
    СЛ из него даже в этом случае не получится.

  13. #552
    Частый гость
    Регистрация
    24.08.2009
    Адрес
    Краснодар
    Сообщений
    157

    По умолчанию Re: УМЗЧ ВП версии 2006 ...

    Цитата Сообщение от EDDiE Посмотреть сообщение
    СЛ из него даже в этом случае не получится.
    Оно и понятно, схемотехника то "немного" различается , но кстати на одном из форумов Агеев неплохо отозвался о первом еще варианте УНа WP.

  14. #553
    Новичок
    Регистрация
    18.01.2009
    Адрес
    г. Ангарск
    Возраст
    38
    Сообщений
    68

    По умолчанию Re: УМЗЧ ВП версии 2006 ...

    Добрый день! Евгений, пожалуйста, проверьте почту. Я у вас недавно заказывал набор, но вы не отвечаете поэтому пишу сюда
    Последний раз редактировалось Soundmaniac; 13.12.2010 в 19:04.

  15. #554
    Новичок
    Регистрация
    10.02.2009
    Сообщений
    11

    По умолчанию Re: УМЗЧ ВП версии 2006 ...

    Скажите уважаемые, а кто-нибудь проводил измерения усилителя на предмет искажений на разных частотах?

  16. #555
    Частый гость
    Регистрация
    24.08.2009
    Адрес
    Краснодар
    Сообщений
    157

    По умолчанию Re: УМЗЧ ВП версии 2006 ...

    Цитата Сообщение от winner Посмотреть сообщение
    Скажите уважаемые, а кто-нибудь проводил измерения усилителя на предмет искажений на разных частотах?
    Может кто и делал, всех устраивает звучание, могу сказать что на слух при мощности близкой к максимальной очень жесткую музыку в кашу не превращает, да и другие музыкальные направления отыгрывает на ура. В конце концов слушать то музыку, а не нули считать.

  17. #556
    Завсегдатай
    Регистрация
    20.04.2008
    Адрес
    Украина. Одесса.
    Сообщений
    2,096

    По умолчанию Re: УМЗЧ ВП версии 2006 ...

    Цитата Сообщение от GEBELS Посмотреть сообщение
    В конце концов слушать то музыку, а не нули считать.
    Оно то так, конечно, но в технических параметрах усилителя присутствует такая штука, как искажения. Я лично не мерял, но мне кажется, что в этих увеселителях эти параметры действительно будут исчислятся одними нулями...

  18. #557
    Завсегдатай Аватар для Alex1961
    Регистрация
    23.10.2009
    Адрес
    Россия МО Клин
    Сообщений
    1,035

    По умолчанию Re: УМЗЧ ВП версии 2006 ...

    Нажмите на изображение для увеличения. 

Название:	WPПП.jpg 
Просмотров:	805 
Размер:	302.1 Кб 
ID:	109041

    Помогите! Совсем запутался в ветках Какая версия ПП? Какой схемы?
    Где почитать-ткните носом пожалуста

  19. #558
    Частый гость
    Регистрация
    24.08.2009
    Адрес
    Краснодар
    Сообщений
    157

    По умолчанию Re: УМЗЧ ВП версии 2006 ...

    Печатка Водолея, под ЛУТ. Схема по ссылке в самом верху.

  20. #559
    Завсегдатай
    Регистрация
    20.04.2008
    Адрес
    Украина. Одесса.
    Сообщений
    2,096

    По умолчанию Re: УМЗЧ ВП версии 2006 ...

    Всех с наступившим Новым Годом!!! Теперь по плате. Надо внимательно смотреть, как по полярности сидят электролиты. Есть несколько косяков. Плату выкладывал в спешке до того, как исправил. Если будут вопросы, спрашивайте. Есть полностью рабочий вариант неоднократно проверенный...Схема отсюда: http://sibaudio.com/?id=30&pid=32&cid=1

  21. #560
    Частый гость
    Регистрация
    24.08.2009
    Адрес
    Краснодар
    Сообщений
    157

    По умолчанию Re: УМЗЧ ВП версии 2006 ...

    Vodoley,с наступившим НГ!!!, по прошествии времени нет желания сменить усилятор ?, если есть рабочий вариант плат выложи, или по личному запросу ?

Страница 28 из 37 Первая ... 182627282930 ... Последняя

Метки этой темы

Социальные закладки

Социальные закладки

Ваши права

  • Вы не можете создавать новые темы
  • Вы не можете отвечать в темах
  • Вы не можете прикреплять вложения
  • Вы не можете редактировать свои сообщения
  •