Страница 279 из 317 Первая ... 269277278279280281289 ... Последняя
Показано с 5,561 по 5,580 из 6324

Тема: DC-DC преобразователи напряжения (для авто)

  1. #1 Показать/скрыть первое сообщение.
    Новичок
    Автор темы
    Аватар для WARIOR
    Регистрация
    19.01.2005
    Сообщений
    66

    По умолчанию Re: Импульсные источники питания и преобразователи.

    Здравствуйте !

    Я решил возвратиться к статье "АВТО 400", а именно к ПН. Я заканчиваю сборку по той схеме и хотел спросить нет ли там каких-либо ошибок или недостатков, недочётов, неохото получать negative consequences. (Пытался связаться с автором, чтоб узнать у него - не получилось). Может кто-нибудь собитал подобный ПН ?
    Заранее огромное спасибо !
    https://www.vegalab.ru/index.php?opt...=184&Itemid=52
    Миниатюры Миниатюры Нажмите на изображение для увеличения. 

Название:	pic002-1.gif 
Просмотров:	37512 
Размер:	37.4 Кб 
ID:	19604  

  2. #5561
    Частый гость
    Регистрация
    09.02.2009
    Адрес
    Санкт-Петербург
    Сообщений
    276

    По умолчанию Re: DC-DC преобразователи напряжения (для авто)

    Ничего я не продвигаю , вы сами спросили.

  3. #5562
    Завсегдатай Аватар для Vjumajlo
    Регистрация
    11.04.2009
    Адрес
    ДВР
    Возраст
    64
    Сообщений
    4,276

    По умолчанию Re: DC-DC преобразователи напряжения (для авто)

    Разве? А п.5555?
    Выше были высказаны сомнения в целесообразности изготовления одинаковых обмоток из медной шины как на Е(ETD), так и на кольцах. Вы же, впротиву высказывания Welsky, акцентировавшему на сложности укладки и фиксации шин с изоляционными прокладками на кольце, в п.5555 высказались о том, что можно задрать частоту преобразования, надо полагать тем самым минимизировав геморрой. Но тут очевиден геморрой другой разновидности - сложность разводки ПП, и минимизация паразитных излучений. Кроме того, питающий провод частично продет через кольцо, что подразумевает его точное размещение по геометрической оси кольца и фиксацию в таком положении, иначе этот провод становится паразитной обмоткой. Я эти нюансы и имел ввиду, спрашивая.
    Ответа не получено, кроме того, что что-то там оторвалось, и того, что ПН так и не заработал в инсталяции. Отсюда делаю вывод, что Вы, друг мой, предполагая в п.5555 призрачные "плюсы" подобной конструкции и предлагаете сырое, недоведённое до ума изделие для повторения. Я ошибаюсь? Что ж, - если не прав, тогда прошу прощения.
    В голове есть не только рот, чтобы говорить и есть, но и мозг, чтобы хоть иногда вспоминать, что он там есть.
    Думай. Думай всегда…
    И даже, если нечем думать, напрягись - мысль обязательно появится. Иначе ты никто. (Вова)

  4. #5563
    Частый гость
    Регистрация
    25.03.2011
    Адрес
    Москва
    Сообщений
    482

    По умолчанию Re: DC-DC преобразователи напряжения (для авто)

    Вообще идея интересная с моей точки зрения. Слишком сложна реализация...
    Я бы попробовал мотать первичку симметрично, похоже на common mode choke, + питания внутри тора, снаружи на разных сторонах ключи плеч, единственное, что беспокоет в таком варианте намотки это инд. рассеивания, хотя побороться за ее минимизацию можно.
    Данный способ не призван упростить намотку, цель это намотка двух витков с полным заполнением тора.

  5. #5564
    Частый гость
    Регистрация
    09.02.2009
    Адрес
    Санкт-Петербург
    Сообщений
    276

    По умолчанию Re: DC-DC преобразователи напряжения (для авто)

    Вы неправильно меня поняли.На ЕТД можно частоту поднять ,чтоб мощность побольше снять ,на кольце как вариант (сложность с намоткой ).
    К тому-же прога от Старичка на кольце считает минимум 4+4 первички (для удобства намотки ,как я понимаю),поэтому взяв даже 63 кольцо ,получается что мощность можно снять чуть больше 1 кВт (для автоприменения ).Сваркостроители снимают с них по 6 кВт.Для разъемных сердечников Е ,ЕТД, и др. программа считает правильно ,и для какого-нибудь Е42 на 100кгц получается 1+1 витков .
    В моем варианте разводки ПП + подается снизу и не продет через кольцо (на рисунке разрезное кольцо ПП ) ,ключи замыкают верхнее кольцо и нижний пятак на общий ,недостаток - 1см проводника до стока от нижнего пятака . Из плюсов такой конструкции -можно навесить много ключей по периметру кольца (каждый на свою секцию обмотки ) и каждую секцию подпереть керамикой (параллельно электролитам на рисунке в п5555 )

  6. #5565
    Старый стал, ленивый Аватар для Starichok
    Регистрация
    02.05.2010
    Адрес
    Псков
    Возраст
    74
    Сообщений
    3,293

    По умолчанию Re: DC-DC преобразователи напряжения (для авто)

    Цитата Сообщение от Leshik Посмотреть сообщение
    К тому-же прога от Старичка на кольце считает минимум 4+4 первички (для удобства намотки ,как я понимаю)
    именно для удобства намотки на кольцах.
    Цитата Сообщение от Leshik Посмотреть сообщение
    и для какого-нибудь Е42 на 100кгц получается 1+1 витков
    а здесь уже реально делать 1+1 виток.
    Фарш невозможно провернуть назад,
    И мяса из котлет не восстановишь...

  7. #5566
    Новичок
    Регистрация
    19.09.2011
    Сообщений
    26

    По умолчанию Re: DC-DC преобразователи напряжения (для авто)

    Здравствуйте.
    Нужно собрать преобразователь со следующими характеристиками:
    Uпит: 9-18 В;
    Uвых: стабилизированное 28 В;
    Iвых: по достижении тока в 14А преобразователь переходит в режим стабилизации тока;
    Преобразователь похож на автомобильный, поэтому разместил здесь.
    За основу взял схему с интерлавки, подкорректированную "Старичком".
    Стабилизацию тока решил выполнить на трансформаторе тока во вторичной цепи (мерять ток на резисторе - слишком нерационально). Приветствую критику и другие мнения.
    Вот нарисовал схему - оцените:
    Миниатюры Миниатюры Нажмите на изображение для увеличения. 

Название:	28V_14A.GIF 
Просмотров:	343 
Размер:	91.3 Кб 
ID:	134266  

  8. #5567
    Старый стал, ленивый Аватар для Starichok
    Регистрация
    02.05.2010
    Адрес
    Псков
    Возраст
    74
    Сообщений
    3,293

    По умолчанию Re: DC-DC преобразователи напряжения (для авто)

    какие ты у меня корректировки взял, не знаю. но нарисовал ты ерунду.
    у меня в стоках стоял трансформатор тока. а какую роль у тебя выполняет в стоках трансформатор?
    при однополярном выходе не нужен такой двойной дроссель после моста в обоих проводах.
    не нужен С16, не нужен R22. а R6 и R26 поставь, как по 15 ноге по 4,7 к.
    с 15 ноги на 3 ногу тоже нужен конденсатор, аналогично, как и со 2 ноги на 3 ногу.
    подстроечник в 6 ноге убрать. а поставить постоянный резистор сразу на нужную частоту.
    на твои 400 Ватт частоту не стоит выбирать более 40 кило.
    резисторы R4 и R16 не нужны. резисторы R8 и R28 не нужны. резисторы R3 и R24 поставь по 100 Ом.
    VD5 можно маленький 1N4148, не нужен там мощный высоковольтный.
    поскольку у тебя со стабилизацией и ограничением тока конденсатор С2 должен быть представлен из 6-8 конденсаторов с низким ESR и довольно большим допустимым током пульсаций.
    конденсатор С17 не нужен такой огромной емкости. там достаточно керамики 1 мкФ. микросхема же потребляет крохи.
    с трансформатором тока при таком большом разбросе входного напряжения не будет хорошей стабилизации тока. с шунтом во вторичной цепи будет гарантированное значение тока ограничения.
    стабилизация напряжение с простым резистивным делителем напряжения тоже будет не ахти. лучше во вторичной цепи поставить тл431, а уже ее нагрузить оптроном.
    пока все, для начала...
    Фарш невозможно провернуть назад,
    И мяса из котлет не восстановишь...

  9. #5568
    Новичок
    Регистрация
    19.09.2011
    Сообщений
    26

    По умолчанию Re: DC-DC преобразователи напряжения (для авто)

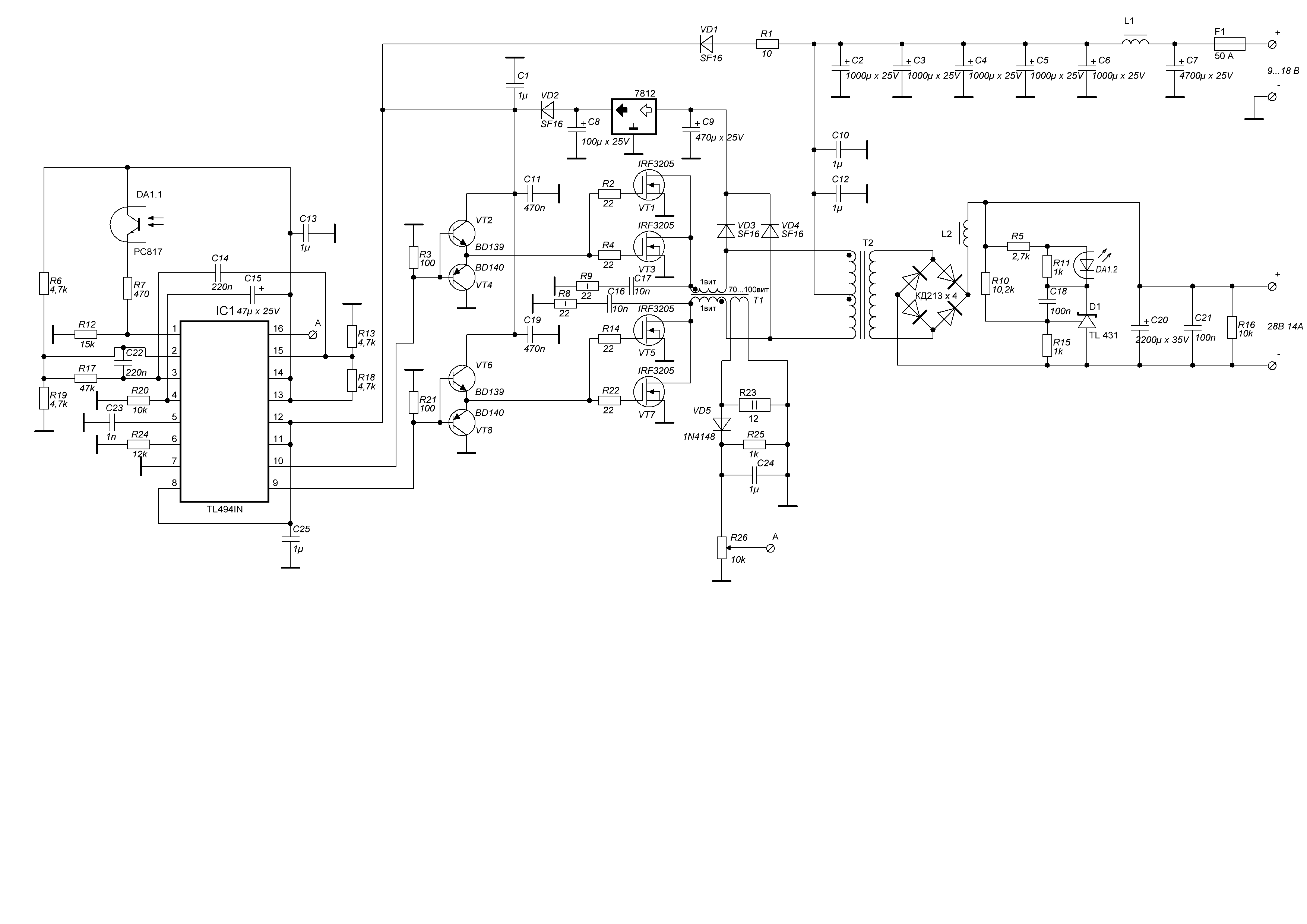
    Спасибо, Starichok, за такой оперативный ответ. Я даже и не ожидал.
    Чуть подправил схему.
    Возникли некоторые вопросы:
    Правильно ли я организовал питание и обвязку микросхемы TL494?
    Нужны ли снабберы?
    Вытянут ли по одному транзистору IRF3205 в плече такую мощность или для лучшего теплового режима оставить по паре?
    Сейчас правильно я организовал стабилизацию напряжения и тока (гальваническая развязка не нужна)?
    Спасибо.

    И еще, может выгодней(в количестве и стоимости элементов) реализовать схему на SG3525, как вы считаете?
    Миниатюры Миниатюры Нажмите на изображение для увеличения. 

Название:	28V_14A.GIF 
Просмотров:	295 
Размер:	89.2 Кб 
ID:	134350  
    Последний раз редактировалось Timon_; 20.09.2011 в 13:01.

  10. #5569
    Завсегдатай Аватар для Vjumajlo
    Регистрация
    11.04.2009
    Адрес
    ДВР
    Возраст
    64
    Сообщений
    4,276

    По умолчанию Re: DC-DC преобразователи напряжения (для авто)

    Timon_, а не объяснишь ли, - что ты собрался питать этим ПН-ом? У тебя потребитель оторван от "минус/плюнус" первички?
    В голове есть не только рот, чтобы говорить и есть, но и мозг, чтобы хоть иногда вспоминать, что он там есть.
    Думай. Думай всегда…
    И даже, если нечем думать, напрягись - мысль обязательно появится. Иначе ты никто. (Вова)

  11. #5570
    Старый стал, ленивый Аватар для Starichok
    Регистрация
    02.05.2010
    Адрес
    Псков
    Возраст
    74
    Сообщений
    3,293

    По умолчанию Re: DC-DC преобразователи напряжения (для авто)

    R30 нужно поставить 1 кОм.
    С22 нужно поставить 100 нФ.
    тебе нужна регулировка выходного напряжения? если нет, то лучше сразу поставить фиксированный делитель на тл431 для получения 28 Вольт.
    или это у тебя будет зарядное для 24 Вольт аккумуляторов? тогда подстройка напряжения нужна.
    при таких номиналах по 5 и 6 ногам у тебя будет довольно низкая частота, потребуется сердечник большого габарита.
    щас у меня нет времени скорректировать тебе схему, дай схему в формате sPlan 7.
    по току надо переделывать, так просто не получится.
    необходимость снаберров в общем случае есть. так как мотает трансы Plex61 (лентой), у него снабберов нет.
    Фарш невозможно провернуть назад,
    И мяса из котлет не восстановишь...

  12. #5571
    Новичок
    Регистрация
    19.09.2011
    Сообщений
    26

    По умолчанию Re: DC-DC преобразователи напряжения (для авто)

    Цитата Сообщение от Starichok Посмотреть сообщение
    тебе нужна регулировка выходного напряжения? если нет, то лучше сразу поставить фиксированный делитель на тл431 для получения 28 Вольт.

    щас у меня нет времени скорректировать тебе схему, дай схему в формате sPlan 7.
    по току надо переделывать, так просто не получится.
    нет, регулировка напряжения не нужна.
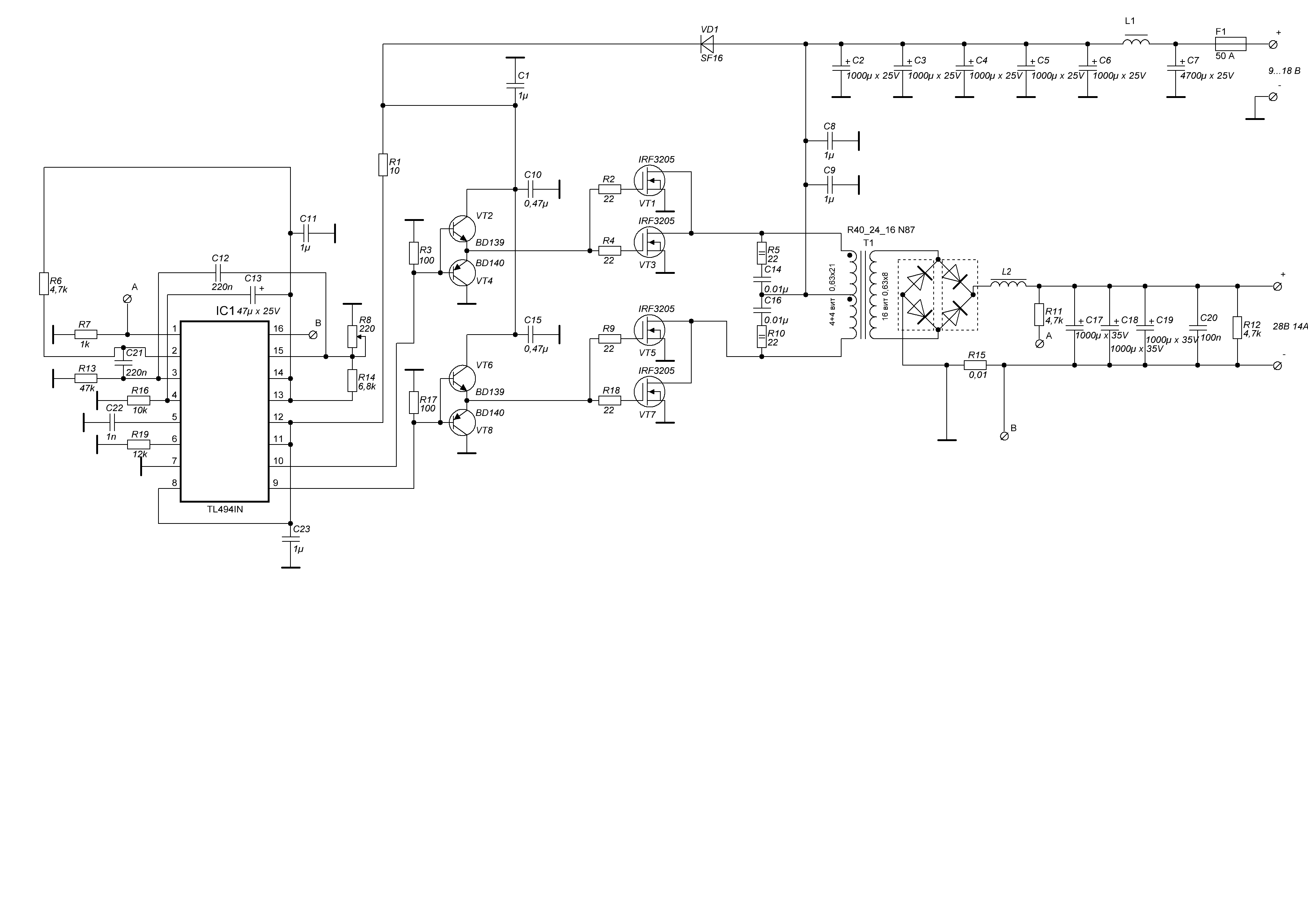
    вот схема

    Спасибо.
    Вложения Вложения

  13. #5572
    Старый стал, ленивый Аватар для Starichok
    Регистрация
    02.05.2010
    Адрес
    Псков
    Возраст
    74
    Сообщений
    3,293

    По умолчанию Re: DC-DC преобразователи напряжения (для авто)

    поспешил я сказать, что не получится так просто с током. нормально получается.
    только на цепь D пришлось поставить общий провод.
    и еще пересчитал правильно номиналы для тл431 на 28 Вольт.
    и посчитал делитель по 15 ноге. при 14 Амперах на шунте будет 140 мВ, а регулировка по 15 ноге примерно до 155 мВ (15,5 Ампер предел).
    да, при настройке добавленный конденсатор С21 может потребоваться увеличить, чтобы при ограничении тока унять возбуждение по обратной связи.
    формат файла в sPlan 7.
    Вложения Вложения
    Фарш невозможно провернуть назад,
    И мяса из котлет не восстановишь...

  14. #5573
    Новичок
    Регистрация
    19.09.2011
    Сообщений
    26

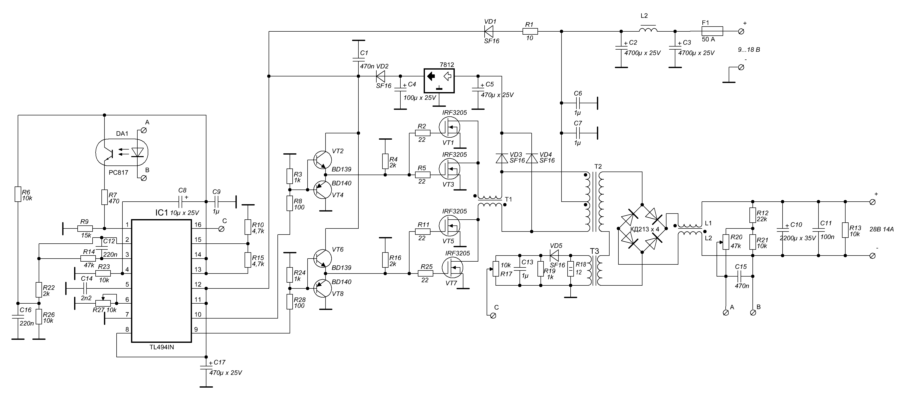
    По умолчанию Re: DC-DC преобразователи напряжения (для авто)

    Спасибо, Starichok.
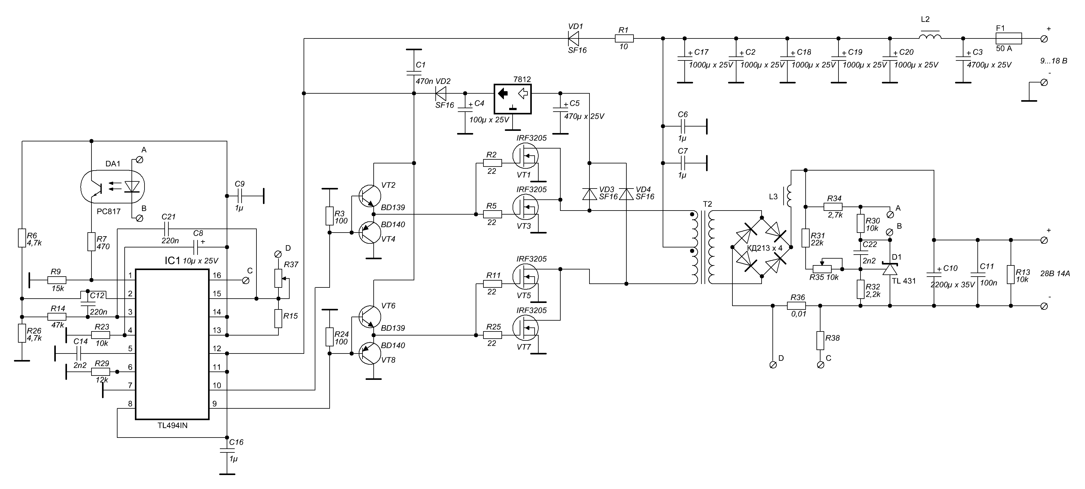
    В принципе, если не нужна точная стабилизация по току, может легче реализовать токовый трансформатор в первичке и делать ограничение по току ключей?
    Вот тут набросал вторую схему с ограничением по току.
    Что будет работать надежнее? Впринципе и гальваническая развязка получается во второй схеме.
    Во второй схеме добавил снабберы на ключах.
    Выкладываю две схемы, сравните.
    Миниатюры Миниатюры Нажмите на изображение для увеличения. 

Название:	28V_14A.GIF 
Просмотров:	192 
Размер:	90.5 Кб 
ID:	134572   Нажмите на изображение для увеличения. 

Название:	28V_14A_v2.GIF 
Просмотров:	210 
Размер:	98.8 Кб 
ID:	134571  

  15. #5574
    Старый стал, ленивый Аватар для Starichok
    Регистрация
    02.05.2010
    Адрес
    Псков
    Возраст
    74
    Сообщений
    3,293

    По умолчанию Re: DC-DC преобразователи напряжения (для авто)

    с ТТ схема сложнее получается, появляется, кроме транса, еще кучка деталей.
    но если развязка не нужна, то зачем городить лишнее?
    Фарш невозможно провернуть назад,
    И мяса из котлет не восстановишь...

  16. #5575
    Новичок
    Регистрация
    19.09.2011
    Сообщений
    26

    По умолчанию Re: DC-DC преобразователи напряжения (для авто)

    Спасибо.
    если развязка не нужна можно упростить и стабилизацию напряжения (убрать оптрон) или не нужно?
    Ткните носом в литературу, где грамотно расписаны расчет входного и выходного дроселя, входного и выходного конденсатора(токи пульсации и ESR), и пример правильного расчета снаббера.
    Да и еще, мне интересно, как будет вести себя преобразователь при повышенной температуре окружающей среды (например нагрелся на солнце)? Знаю что сердечник трансформатора при высоких температурах ведет себя плохо. Или я совсем не в ту степь...

  17. #5576
    Старый стал, ленивый Аватар для Starichok
    Регистрация
    02.05.2010
    Адрес
    Псков
    Возраст
    74
    Сообщений
    3,293

    По умолчанию Re: DC-DC преобразователи напряжения (для авто)

    это точно. без развязки на фиг и оптрон и тл431. сразу делай делитель на 1 ногу. а по 2 ноге тоже можно делитель не делать, а оставить один резистор на 14 ногу (нижний убрать).
    не знаю такую литературу.
    Фарш невозможно провернуть назад,
    И мяса из котлет не восстановишь...

  18. #5577
    Частый гость Аватар для rw4pir
    Регистрация
    25.09.2009
    Адрес
    Альметьевск
    Возраст
    34
    Сообщений
    250

    По умолчанию Re: DC-DC преобразователи напряжения (для авто)

    Нужна схема преобразователя и печатная плата
    преобразователь с 12тив в +-65 мощностью 1киловат со стабилизацией напряжения
    нужна схема и печатная плата, также транс под неё

  19. #5578
    Новичок
    Регистрация
    19.09.2011
    Сообщений
    26

    По умолчанию Re: DC-DC преобразователи напряжения (для авто)

    Цитата Сообщение от rw4pir Посмотреть сообщение
    Нужна схема преобразователя и печатная плата
    преобразователь с 12тив в +-65 мощностью 1киловат со стабилизацией напряжения
    нужна схема и печатная плата, также транс под неё
    ну прям так сразу тебе все и выложили, ты хоть подискутируй ради приличия...

  20. #5579
    Частый гость Аватар для rw4pir
    Регистрация
    25.09.2009
    Адрес
    Альметьевск
    Возраст
    34
    Сообщений
    250

    По умолчанию Re: DC-DC преобразователи напряжения (для авто)

    Timon_,

    у меня есть вот такой вариант, может так собрать ???


    схема:



    шим и драйвер:



    сила:



    Выход:


  21. #5580
    Новичок
    Регистрация
    19.09.2011
    Сообщений
    26

    По умолчанию Re: DC-DC преобразователи напряжения (для авто)

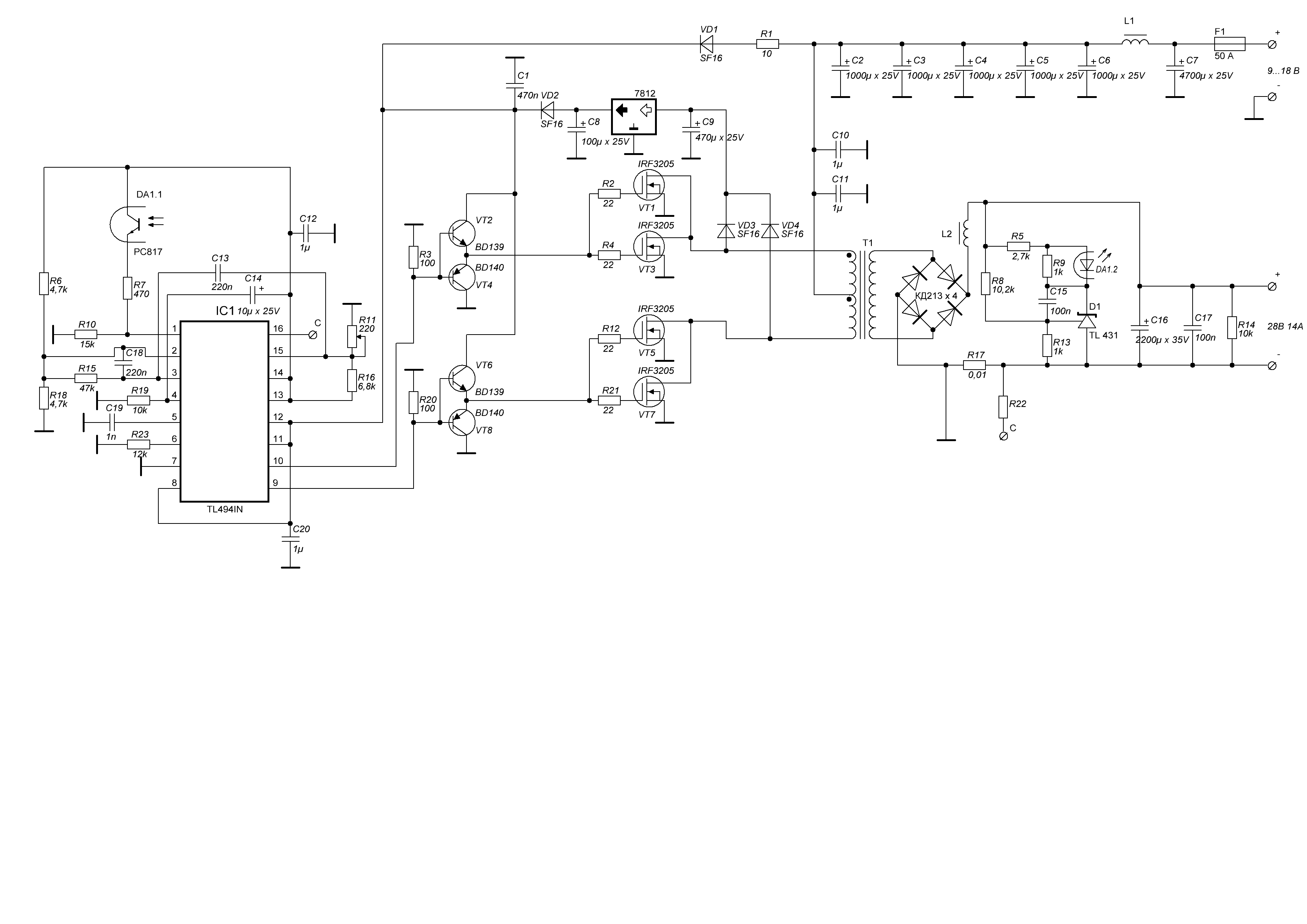
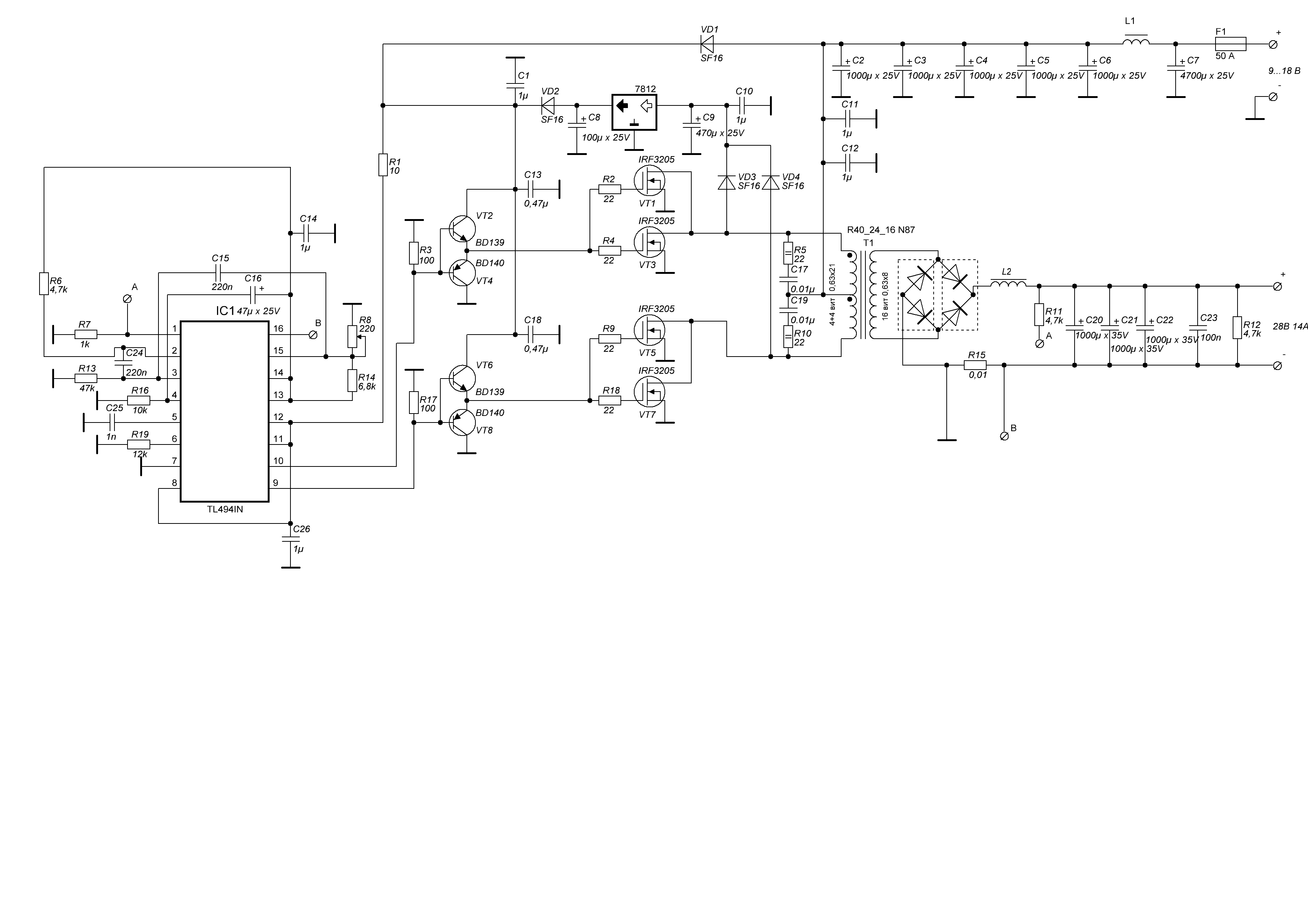
    Выкладываю две схемы окончательного варианта. Отличаются питанием TL494.
    Подскажите, какой вариант лучше (надежнее).
    Да и вообще, рабочие ли эти схемы?
    Что можно еще добавить или убрать в схеме перед тем как приступить к разводке?
    Хочу услышать мнение не только одного "бога" импульсников Старичка.
    Миниатюры Миниатюры Нажмите на изображение для увеличения. 

Название:	Converter_28V_14A_V5.GIF 
Просмотров:	224 
Размер:	84.5 Кб 
ID:	134711   Нажмите на изображение для увеличения. 

Название:	Converter_28V_14A_V4.GIF 
Просмотров:	184 
Размер:	91.7 Кб 
ID:	134712  

Страница 279 из 317 Первая ... 269277278279280281289 ... Последняя

Социальные закладки

Социальные закладки

Ваши права

  • Вы не можете создавать новые темы
  • Вы не можете отвечать в темах
  • Вы не можете прикреплять вложения
  • Вы не можете редактировать свои сообщения
  •