Страница 27 из 53 Первая ... 17252627282937 ... Последняя
Показано с 521 по 540 из 1051

Тема: Ламповые микрофоны, изготовление, модернизация.

  1. #1 Показать/скрыть первое сообщение.
    Новичок
    Автор темы
    Аватар для tailorprime
    Регистрация
    11.01.2015
    Адрес
    Almaty, Kazakhstan
    Сообщений
    19

    По умолчанию Ламповые микрофоны, изготовление, модернизация.

    Общая тема по постройке ламповых микрофонов, обсуждение, отчеты.

    ---------- Сообщение добавлено 18:48 ---------- Предыдущее сообщение было 18:34 ----------

    Изготовил простой блок питания.
    Корпус был заказан тут >>>https://aliexpress.ru/item/329115438...4c571fedjamr1y


    Платы БП разведены в спринте и заказаны в Китае.
    Нажмите на изображение для увеличения. 

Название:	photo_2022-07-24 20.38.48.jpeg 
Просмотров:	1037 
Размер:	122.6 Кб 
ID:	423116
    Нажмите на изображение для увеличения. 

Название:	photo_2022-07-24 20.43.18.jpeg 
Просмотров:	1214 
Размер:	170.8 Кб 
ID:	423118
    Нажмите на изображение для увеличения. 

Название:	photo_2022-07-24 20.39.09.jpeg 
Просмотров:	1233 
Размер:	170.8 Кб 
ID:	423117
    Нажмите на изображение для увеличения. 

Название:	photo_2022-07-24 20.47.57.jpeg 
Просмотров:	1056 
Размер:	67.1 Кб 
ID:	423121
    Использовал 2 раздельных трансформатора, анодный на 48в (2 вата) и накальный 9в (5ват). Они недорогие но работают как положено.
    Авиационный 5 пин разъем. никаких задержек включения не предусмотрено, все предельно просто.
    На выходе получил 130в ВН и 6в отрицательного напряжения на накал, блок питания протестирован, работает отлично, низкочастотный гул отсутствует не смотря на отсутствие дросселей!
    Нажмите на изображение для увеличения. 

Название:	photo_2022-07-24 20.46.36.jpeg 
Просмотров:	1040 
Размер:	116.4 Кб 
ID:	423119
    Миниатюры Миниатюры Нажмите на изображение для увеличения. 

Название:	photo_2022-07-24 20.45.25.jpeg 
Просмотров:	1190 
Размер:	165.8 Кб 
ID:	423120  
    Последний раз редактировалось tailorprime; 24.07.2022 в 19:44.

  2. #521
    Частый гость Аватар для Espresso
    Регистрация
    28.09.2022
    Адрес
    Сиэтл, США
    Сообщений
    224

    По умолчанию Re: Ламповые микрофоны, изготовление, модернизация.

    Тоже такой заказал на пробу.

    Цитата Сообщение от Lenivo Посмотреть сообщение
    Две просьбы. Записать стоковый звук. Интересно чем сейчас торгуют в бюджет. Второе полимерный конденсатор перепаять на обычный электролит и тоже записать звук.
    Записал ради интереса. Звук - говно полное. Плоский, верха и низы завалены. БМ-800 стоковые лучше звучат. Через неделю, если интересно, пришлю запись. Ничего перепаивать не стал, бокорезами всю начинку вырезал и вставил Антифин-оптрон с 87-м капсюлем.
    Родная плата была на транзисторах и опере и полевик прямо на капсюль кривыми руками припаян.

    Цитата Сообщение от Aikman Посмотреть сообщение
    Покупал такие "микрофоны", пока не нашел на Алибабе китайца, который торгует мелким оптом этими корпусами "сделай сам"- полный комплект: тело с потрохами, XLR, седло под 34 мм капсюль, винты в наборе.
    Поделитесь?

    Цитата Сообщение от Aikman Посмотреть сообщение
    Ни разу не видел жалоб именно на такой корпус, а- ля "U87". Были жалобы на корпуса ВМ-800.
    Ага, валяются две такие пластиковые БМки. Я, правда, за них деньги отсудил под предлогом, что в них литиевая батарея обещалась, а по факту не оказалось.

    Цитата Сообщение от real64 Посмотреть сообщение
    Ссылка на магазин. Только цену он поднял в 2 с лишним раза. Я брал за 2160
    Не знаю сколько в рублях, я брал тут: https://www.aliexpress.us/item/3256805004763928.html $24, доставка в США -12 дней.

  3. #522
    Частый гость Аватар для Aikman
    Регистрация
    21.03.2021
    Адрес
    Подольск
    Сообщений
    489

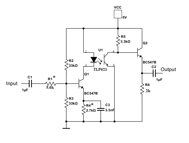
    По умолчанию Re: Ламповые микрофоны, изготовление, модернизация.

    Простая схема на оптроне создает «ламповый» звук

    Нажмите на изображение для увеличения. 

Название:	6a971108565c5c31cb5ed6b1bb59b4e9.png 
Просмотров:	75 
Размер:	32.9 Кб 
ID:	435795

    Помницца коллеги Павлунчика было что-то такое похожее.

  4. #523
    Завсегдатай Аватар для Павлунчик
    Регистрация
    05.03.2012
    Адрес
    Ташкент
    Сообщений
    1,581

    По умолчанию Re: Ламповые микрофоны, изготовление, модернизация.

    Цитата Сообщение от Aikman Посмотреть сообщение
    Помницца коллеги Павлунчика было что-то такое похожее.
    Разбудили посреди ночи.
    AntiFINoptron (и несколько его околовариантов) - безООСный двухтакт высокой верности использующий мощность фантома по максимуму. Оптрон там в цепи автосмещения, сигнал через него не проходит. При чём здесь эта ламповая кракозябра на транзисторах - непонятно.
    Нормальных схем P48 раз-два-три и обчёлся - остальные искажающие это бесконечный хаос вкусовщины, т.е. ни о чём.

  5. #524
    Завсегдатай Аватар для shura1959
    Регистрация
    13.02.2009
    Адрес
    г. Ижевск
    Возраст
    66
    Сообщений
    3,414

    По умолчанию Re: Ламповые микрофоны, изготовление, модернизация.

    Цитата Сообщение от Aikman Посмотреть сообщение
    Простая схема на оптроне создает «ламповый» звук
    А что, вполне может быть, вакуум присутствует.
    «Не торопитесь соглашаться или опровергать. Не так уж важно, что утверждает или отрицает автор. Важно то, что он направляет Ваше внимание по определенному руслу». Павел Сергеевич Таранов.

  6. #525
    Завсегдатай Аватар для Lenivo
    Регистрация
    20.08.2010
    Адрес
    г. Екатеринбург
    Возраст
    55
    Сообщений
    1,208

    По умолчанию Re: Ламповые микрофоны, изготовление, модернизация.

    Микрофонный трансформатор 10:1.
    Самонамотанный. Железо от сигнального трансформатора BIG.
    5 секций. Первичная обмотка 750+1500+750= 3000 витков, 1200 ом.
    Вторичная обмотка 150+150=300 витков, 24 ома.
    Сердечник 11 мм*11мм*18мм. Внешний габарит сердечника 30мм * 34 мм * 11 мм
    Индуктивность(100 гц, 120 гц, 1 кгц, 10 кгц) - 206 гн, 210 гн, 257 гн, 5 гн. Вторичка на 100 гц=3,5гн.

    Нажмите на изображение для увеличения. 

Название:	1 Мик_трансф_10_к_1_4 05 2023.JPG 
Просмотров:	55 
Размер:	99.6 Кб 
ID:	435829

    Нажмите на изображение для увеличения. 

Название:	2 Мик_трансф_10_к_1_4 05 2023.JPG 
Просмотров:	63 
Размер:	128.0 Кб 
ID:	435830

  7. #526
    Старый знакомый Аватар для real64
    Регистрация
    03.12.2009
    Возраст
    60
    Сообщений
    806

    По умолчанию Re: Ламповые микрофоны, изготовление, модернизация.

    Цитата Сообщение от Lenivo Посмотреть сообщение
    Записать стоковый звук
    полимерный конденсатор

    https://disk.yandex.ru/d/CYVFJN5BJhio8g


    электролит

    https://disk.yandex.ru/d/sIl8NaCa5lKZzQ

    ---------- Сообщение добавлено 21:10 ---------- Предыдущее сообщение было 20:47 ----------

    Цитата Сообщение от Lenivo Посмотреть сообщение
    для оценки габаритов платы - приложите лампу 6ж1п или 6ж4п (какая есть) к плате ..... так трудно оценить внутренний габарит платы.... Останется нет там место под трансформатор?
    Нажмите на изображение для увеличения. 

Название:	макет.jpg 
Просмотров:	94 
Размер:	230.0 Кб 
ID:	435832
    Последний раз редактировалось real64; 04.05.2023 в 21:30.

  8. #527
    Завсегдатай Аватар для Lenivo
    Регистрация
    20.08.2010
    Адрес
    г. Екатеринбург
    Возраст
    55
    Сообщений
    1,208

    По умолчанию Re: Ламповые микрофоны, изготовление, модернизация.

    Цитата Сообщение от real64 Посмотреть сообщение
    Нажмите на изображение для увеличения. 

Название:	макет.jpg 
Просмотров:	94 
Размер:	230.0 Кб 
ID:	435832
    Спасибо. Очень наглядно. Кроме 6ж1п очень трудно будет ПРОСТЫМИ способами разместить другую лампу с более габаритным баллоном. Долго смотрел на эти корпуса в предыдущий раз когда корпус выбирал.

    По тестам капсюль не безнадёжен - демонстрирует улучшение. Если есть свободная плата FIN -можно капсюль Протестить.
    "СЧ-Ч" - это могут либо проводки к капсюлю глючить, либо транзистор в капсюле. Бывают капсюли с транзистором на плате - там можно транзистор менять. Я обычно до мучиваю плату до отрыва дорожек.

    Советую снять АЧХ на выбранному уровне громкости (кратном 5 --- 5, 10, 15, 20....) Вашей комповой постоянной акустики в программе REW (она бесплатная с сайта разработчика- только регистрацию требует...... ну раньше была).....

    Программа помогает понять - звучит ли капсюль на весь свой диапазон или предусилитель режет частоты. Программа позволяет легко графики друг на друга накладывать и сдвигать графики по амплитуде друг к другу........
    Ну и корзину и поп фильтры сразу по частотам видно - подрезано.... Новый последний капсюль - раз и выдал провал на 5,5 кГц, а вроде приехал абсолютно целый.

    Пока капсюль едет можно макет ламповый заделать на этом капсюле или лучше на МКЭ-3 раздетом, тот с напряжением поляризации лучше китайских маленьких капсюлей играет в ламповых предусилителях.

    Пробуйте такую схему - (учитывая ваш опыт это просто пожелание, чтоб сравнить полученный звук). ПО кабелю - хорошо по звуку подходят USB кабели - лучше брать винтажные длинные (от принтеров) - они европейского производства , не китай и имеют чисто медные жилы без лужения. Четыре жилы +экран - на экран я подаю накал "-" - это самый толстый проводник по сечению получается. А земля - по ней сигнал идёт, в том числе, поэтому использую провод. Вставку в разъём использую 5-пиновую - она меняется без допиливания напильником - только винтик открутить(вкрутить в ставку , чтобы её вынуть).... Из четырёх USB шнуров -три на выброс - не подходят для микрофонного использования.

    Нажмите на изображение для увеличения. 

Название:	6ж1п_микрофон_трансформаторный выход.JPG 
Просмотров:	70 
Размер:	69.9 Кб 
ID:	435838

    МКЭ-3

    Нажмите на изображение для увеличения. 

Название:	Ламповый микрофон 6н28б СРПП - 3 7 06 2018.JPG 
Просмотров:	50 
Размер:	135.0 Кб 
ID:	435842

    Сравнивал на этой схеме с таким китайским 16 мм капсюлем - МКЭ-3 лучше играет - шире диапазон частот, а у китайца - горб, они поэтому втранзисторных микрофонах ему ВЧ поднимают техническим фильтром - от того такие "с-СЧ". Ну так на моих капсюлях было. Этот микрофон на 6ж1б..

    Нажмите на изображение для увеличения. 

Название:	Ламповый микрофон 6н28б СРПП - 11 18 07 2022.JPG 
Просмотров:	51 
Размер:	83.6 Кб 
ID:	435841

    ---------- Сообщение добавлено 10:15 ---------- Предыдущее сообщение было 07:08 ----------

    Тестовый аудиоролик на макетном микрофоне на лампе 6ж4п
    с самонамотанным трансформатором на желез от сигнального трансформатора BIG
    Первичка 206 Гн, 10:1.

    Один файл без правок, второй с нормировкой уровня.

    https://disk.yandex.ru/d/JKDrObSSdPcL6g

    https://disk.yandex.ru/d/MCRoSchq3F_4Cw

    Для сравнения - два других трансформатора -предыдущие версии по 36 Гн в первичке -на трёх торах и на ШЛ сердечнике

    https://disk.yandex.ru/d/TBCZeHEQ9tIsSw

    https://disk.yandex.ru/d/83YjOR1ctSUd1A

    ПО АЧХ - один в один все три файла - это говорит о том что определяющим звука является капсюль после определённого уровня качества микрофонного трансформатора. Разница в уровне прогрева микрофона, да в расположении микрофона во время записи, но есть есть и нюансы - искажения от трансформаторов - немного разная окраска звука.

    Фото макетного микрофона с последним трансформатором

    Нажмите на изображение для увеличения. 

Название:	Макет микрофона 15   05 05 2023.JPG 
Просмотров:	56 
Размер:	215.2 Кб 
ID:	435845

    Нажмите на изображение для увеличения. 

Название:	Макет микрофона 14   05 05 2023.JPG 
Просмотров:	51 
Размер:	169.4 Кб 
ID:	435844

    Нажмите на изображение для увеличения. 

Название:	Макет микрофона 16   05 05 2023.JPG 
Просмотров:	58 
Размер:	205.4 Кб 
ID:	435846
    Последний раз редактировалось Lenivo; 05.05.2023 в 05:33.

  9. #528
    Старый знакомый Аватар для real64
    Регистрация
    03.12.2009
    Возраст
    60
    Сообщений
    806

    По умолчанию Re: Ламповые микрофоны, изготовление, модернизация.

    Попалась ссылка на старуую тему :
    https://newaudioportal.com/topic/451...0%D0%BB%D0%B0/

  10. #529
    Завсегдатай Аватар для Lenivo
    Регистрация
    20.08.2010
    Адрес
    г. Екатеринбург
    Возраст
    55
    Сообщений
    1,208

    По умолчанию Re: Ламповые микрофоны, изготовление, модернизация.

    Цитата Сообщение от real64 Посмотреть сообщение
    Попалась ссылка на старуую тему :
    https://newaudioportal.com/topic/451...0%D0%BB%D0%B0/
    Старался как то качать на старом Аудиопортале тему..... но так ... как то там не шло сильно.

    ---------- Сообщение добавлено 16:41 ---------- Предыдущее сообщение было 13:07 ----------

    Иностранцы развлекаются
    Микрофон МК-47, клон U-47

    Нажмите на изображение для увеличения. 

Название:	МК-47.JPG 
Просмотров:	83 
Размер:	69.2 Кб 
ID:	435880

  11. #530
    Частый гость Аватар для Aikman
    Регистрация
    21.03.2021
    Адрес
    Подольск
    Сообщений
    489

    По умолчанию Re: Ламповые микрофоны, изготовление, модернизация.

    Цитата Сообщение от Lenivo Посмотреть сообщение
    Иностранцы развлекаются
    Микрофон МК-47, клон U-47
    Микрофонная Компания AEG им. Чхаидзе развлекается:

    Нажмите на изображение для увеличения. 

Название:	2023-05-05T13-41-48.964Z.png 
Просмотров:	73 
Размер:	584.6 Кб 
ID:	435882

    "реплика Neumann / Telefunken U47, уровня Peluso 2247 на ламповом пентоде"
    "3-пин технология для удобства пользователя, возможность подключать любые 3-pin XLR"

    Вот думаю, что это за "3-пин технология" такая.

  12. #531
    Старый знакомый Аватар для real64
    Регистрация
    03.12.2009
    Возраст
    60
    Сообщений
    806

    По умолчанию Re: Ламповые микрофоны, изготовление, модернизация.

    Скорее всего это не "реплика Neumann / Telefunken U47, на ламповом пентоде" а "Peluso 2247 на ламповом пентоде" . Реплика же вряд ли ламповая. А трехпиновой технологией хитровыделенные маркетологи назвали технологию с фантомным питанием

  13. #532
    Частый гость Аватар для Aikman
    Регистрация
    21.03.2021
    Адрес
    Подольск
    Сообщений
    489

    По умолчанию Re: Ламповые микрофоны, изготовление, модернизация.

    Цитата Сообщение от real64 Посмотреть сообщение
    А трехпиновой технологией хитровыделенные маркетологи назвали технологию с фантомным питанием
    Я пока не придумал, как из фантома (будь то 48 вольт или 120 вольт) достать пол-ампера для разогрева нити накала. В то, что у них лампы с высоковольтной нитью накала я не верю. Остается 20 ваттные резисторы ))

  14. #533
    Старый знакомый Аватар для real64
    Регистрация
    03.12.2009
    Возраст
    60
    Сообщений
    806

    По умолчанию Re: Ламповые микрофоны, изготовление, модернизация.

    Максимальная мощность, которую может отдать фантомное 48 В в нагрузку, примерно 170 мВт.
    Где-то видел схему на прямонакальной миниатюрной лампе. Маломощная накальная цепь там был запитана от преобразователя с фантомных 48 В. Анод так же питался низким напряжением. Но вряд ли это в их микрофоне.
    Последний раз редактировалось real64; 05.05.2023 в 19:17.

  15. #534
    Завсегдатай Аватар для Lenivo
    Регистрация
    20.08.2010
    Адрес
    г. Екатеринбург
    Возраст
    55
    Сообщений
    1,208

    По умолчанию Re: Ламповые микрофоны, изготовление, модернизация.

    Ага вы только забываете (- а кто то и применял в своих начальных конструкциях) - 3 пиновая технология - с XLR - подразумевает четвертый контакт на корпус. А по четырём контактам легко всё организуется. Трех пиновая -не означает трёх проводная - это может быть вполне четых проводная система подключения.
    Далее сам фантомный стандарт на 48 вольт пошёл именно от ламповой технологии, где лампа в микрофоне питалась 48 вольтами накала и мощности стандарта хватало её питать.

  16. #535
    Частый гость Аватар для Aikman
    Регистрация
    21.03.2021
    Адрес
    Подольск
    Сообщений
    489

    По умолчанию Re: Ламповые микрофоны, изготовление, модернизация.

    Цитата Сообщение от Lenivo Посмотреть сообщение
    Ага вы только забываете (- а кто то и применял в своих начальных конструкциях) - 3 пиновая технология - с XLR - подразумевает четвертый контакт на корпус. А по четырём контактам легко всё организуется. Трех пиновая -не означает трёх проводная - это может быть вполне четых проводная система подключения.
    Цитата Сообщение от Aikman Посмотреть сообщение
    "3-пин технология для удобства пользователя, возможность подключать любые 3-pin XLR"
    Этот вариант я рассматривал. Но любой 3-пин XLR кабель НЕ распаяешь так, чтобы корпус (оплетка) был отдельно и получить еще 3 провода под свои нужды. Нет этих 3-х проводов в любом кабеле. Там остаются только два провода. Не может же столь известная контора идти на откровенный обман Хотя...

    ---------- Сообщение добавлено 06.05.2023 в 00:50 ---------- Предыдущее сообщение было 05.05.2023 в 19:44 ----------

    Нажмите на изображение для увеличения. 

Название:	IMG20230502225553.jpg 
Просмотров:	59 
Размер:	1.01 Мб 
ID:	435911Нажмите на изображение для увеличения. 

Название:	photo_2023-03-19_19-01-25 (2).jpg 
Просмотров:	68 
Размер:	127.3 Кб 
ID:	435912

    Записал в студии вместе с AKG414 свой какбэ "U47". Звуки ТУТ.

  17. #536
    Завсегдатай Аватар для Lenivo
    Регистрация
    20.08.2010
    Адрес
    г. Екатеринбург
    Возраст
    55
    Сообщений
    1,208

    По умолчанию Re: Ламповые микрофоны, изготовление, модернизация.

    Цитата Сообщение от Aikman Посмотреть сообщение
    Записал в студии вместе с AKG414 свой какбэ "U47". Звуки ТУТ.
    C большим интересом послушал. U47 - явно шумнее, и он как бы ровнее пишет, менее глубоко копает, но некоторые вещи слушать на нём интереснее - бас на нём лучше ... Но сложные вещи он как бы "сгладил" на других треках....

    А так спасибо большое. Раньше подумывал повторить этот проект, но сейчас как то не зацепило по звуку. А так как тут у вас всё не стандарт и не бюджэт - трудно сказать, что это капсюль, лампа или трансформатор...... Вроде по отдельности очень достойные компоненты, хотя и AKG414 - это очень достойный соперник. На фото вроде 4 микрофона разглядел - а остальные записи тоже интересно было послушать и сравнить.



    Про кабели - достаточно в инструкции этот момент прописать. Вон у меня фотоаппарат вдруг перестал по USB кабелю фото качать. Реально напрягся...... Думал всё микросхема полетела, а оказалось взял просто зарядный кабель - там только силовые провода, а проводников для данных не было - было два провода вместо четырёх...... Так что проблема большинству народа известная - что не все кабели с одинаковым разъёмом могут одинаково работать. А большинство микрофонов караоке имеют XLR - разъём , а при этом одно проводной провод в экране - коаксиал.....и тоже XLR - разъём. И никто не возмущается этим - что данный кабель со стандартными микрофонами с фантомным питанием не работает.

  18. #537
    Завсегдатай Аватар для Lenivo
    Регистрация
    20.08.2010
    Адрес
    г. Екатеринбург
    Возраст
    55
    Сообщений
    1,208

    По умолчанию Re: Ламповые микрофоны, изготовление, модернизация.

    Пришли заказанные сердечники. Но в раздумьях. Следует на них чего либо паять.
    Так как последний намотанный трансформатор выдал очень большие значения и удовлетворил моё желание по опытам с микрофонными трансформаторами на данном моём уровне знаний.
    Лента из металла очень хрупкая и примагнитилась к линейке. Хотя линейка из как бы нержавейки, но магнитится.
    Намотал 10 витков - что на одном, что на другом сердечнике значение одинаковое - 0,01 Гн на 100 Гц, а поставил два сердечника друг на друга - получил 0,013 Гн на 100 Гц.

    Маркировка на белом сердечнике 18х23х10 -её видно на фото..

    Нажмите на изображение для увеличения. 

Название:	Сердечники нанокристаллическом железе1.JPG 
Просмотров:	51 
Размер:	136.4 Кб 
ID:	436014

    Нажмите на изображение для увеличения. 

Название:	Сердечники на нанокристаллическом железе2.JPG 
Просмотров:	57 
Размер:	197.0 Кб 
ID:	436015

    Нажмите на изображение для увеличения. 

Название:	Сердечники на нанокристаллическом железе3.JPG 
Просмотров:	43 
Размер:	117.2 Кб 
ID:	436016

    Нажмите на изображение для увеличения. 

Название:	Сердечники на нанокристаллическом железе4.JPG 
Просмотров:	54 
Размер:	100.5 Кб 
ID:	436017

    ---------- Сообщение добавлено 13:47 ---------- Предыдущее сообщение было 13:31 ----------

    Цитата Сообщение от Aikman Посмотреть сообщение
    Микрофонная Компания AEG им. Чхаидзе развлекается:
    Микрофон на капсюле Октава М-101.
    Микрофон "ЛЕНИН-LENIN".
    Изначально микрофон экспериментальный микрофон ЛОМО.
    Сейчас народ навострился точить корпуса , ставят Капсюль М-101 и делают транзисторные и ламповые версии. Видел несколько штук с матовым шаром и с зеркально-полированным.

    Нажмите на изображение для увеличения. 

Название:	Микрофон ЛЕНИН.JPG 
Просмотров:	70 
Размер:	55.5 Кб 
ID:	436018

  19. #538
    Старый знакомый Аватар для real64
    Регистрация
    03.12.2009
    Возраст
    60
    Сообщений
    806

    По умолчанию Re: Ламповые микрофоны, изготовление, модернизация.

    По случаю праздников не стал дожидаться пока приедет капсуль и в перерывах между садово-огородными делами собрал в корпусе (сообщение https://forum.vegalab.ru/showthread....=1#post3124422) ламповый микрофон, выковырнув 34 мм капсуль из одного из имеющихся микрофонов. Лампа EF860. Трансформатор самодельный. Тестовая запись на два микрофона, один из которых ламповый. https://disk.yandex.ru/d/f6zfGShNSY3j7A

  20. #539
    Завсегдатай Аватар для shura1959
    Регистрация
    13.02.2009
    Адрес
    г. Ижевск
    Возраст
    66
    Сообщений
    3,414

    По умолчанию Re: Ламповые микрофоны, изготовление, модернизация.

    Цитата Сообщение от real64 Посмотреть сообщение
    Тестовая запись
    Общее впечатление очень хорошее, эмоции передаются, только шипящие с,ч,ш, щ, и т.п. излишне выделяются.
    «Не торопитесь соглашаться или опровергать. Не так уж важно, что утверждает или отрицает автор. Важно то, что он направляет Ваше внимание по определенному руслу». Павел Сергеевич Таранов.

  21. #540
    Старый знакомый Аватар для real64
    Регистрация
    03.12.2009
    Возраст
    60
    Сообщений
    806

    По умолчанию Re: Ламповые микрофоны, изготовление, модернизация.

    shura1959, там два разных микрофона. Если нетрудно, послушайте поканально и выскажите свое мнение о каждом.

Страница 27 из 53 Первая ... 17252627282937 ... Последняя

Метки этой темы

Социальные закладки

Социальные закладки

Ваши права

  • Вы не можете создавать новые темы
  • Вы не можете отвечать в темах
  • Вы не можете прикреплять вложения
  • Вы не можете редактировать свои сообщения
  •