Страница 27 из 34 Первая ... 172526272829 ... Последняя
Показано с 521 по 540 из 662

Тема: Звуковая карта Juli@

  1. #1 Показать/скрыть первое сообщение.
    Частый гость
    Автор темы
    Аватар для Разум
    Регистрация
    15.11.2004
    Адрес
    Казань
    Возраст
    57
    Сообщений
    239

    По умолчанию Звуковая карта Juli@

    Кто нибудь имел дело с этой штукой?
    По параметрам вроде хорошая вещь. 24 бита 192 кГц...
    Шумы довольно похвальные -120дб кажет онализатор.
    Купить не купить? Советуйте пожалуйста.

  2. #521
    Частый гость Аватар для orel
    Регистрация
    28.05.2011
    Адрес
    Москва
    Сообщений
    223

    По умолчанию Re: Звуковая карта Juli@

    Это я установил с оригинального дика, который я так понимаю был выпущен хрен знает в каком году.

    А вот с сайта драйвер (1,21) - косячный.

    Ну а так да, проблема решилась, просто непонятная ситуация какая-то.

  3. #522
    Новичок
    Регистрация
    18.03.2015
    Адрес
    с нулевой точки амплитудного значения (квантового поля)
    Возраст
    38
    Сообщений
    41

    По умолчанию Re: Звуковая карта Juli@

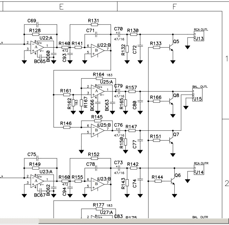
    пацы сорян мб пропустил тему но кто мне скажет зачем на джульке с цапа 4 канала ? и куда они идут смотрел на схему нече не понял Julia.pdf

  4. #523
    Старый знакомый Аватар для tormozzz
    Регистрация
    04.08.2013
    Адрес
    Москва
    Возраст
    53
    Сообщений
    835

    По умолчанию Re: Звуковая карта Juli@

    Цитата Сообщение от Zmeik Посмотреть сообщение
    зачем на джульке с цапа 4 канала ? и куда они идут
    Видимо, для аппаратного сведения нескольких стереодорожек на один выход.
    Первый стереоканал идёт напрямую на выход, а оставшиеся три - тоже на выход, но через коммутаторы U24 и U26.

  5. #524
    Новичок
    Регистрация
    18.03.2015
    Адрес
    с нулевой точки амплитудного значения (квантового поля)
    Возраст
    38
    Сообщений
    41

    По умолчанию Re: Звуковая карта Juli@

    это типо 5.1 в 2 ? извращение какие то

  6. #525
    Старый знакомый Аватар для tormozzz
    Регистрация
    04.08.2013
    Адрес
    Москва
    Возраст
    53
    Сообщений
    835

    По умолчанию Re: Звуковая карта Juli@

    Цитата Сообщение от Zmeik Посмотреть сообщение
    это типо 5.1 в 2 ?
    Скорей, 8.0 в 2, так как там именно стереолинейки. С киношным 7.1 в 2 нужно было бы центр и саб подавать на оба фронтальных канала, а там строго левые и правые каналы...

  7. #526
    Новичок
    Регистрация
    09.06.2016
    Сообщений
    5

    По умолчанию Re: Звуковая карта Juli@

    Подскажите пожалуйста, как на выходе правильно удалить 2 mute ключа. Какие контакты после их удаления замкнуть?

  8. #527
    Частый гость Аватар для Андрей.С
    Регистрация
    26.01.2009
    Сообщений
    156

    По умолчанию Re: Звуковая карта Juli@

    Делайте как на фото. Сразу минуете всю хрень, и ключи и разделительные конденсаторы С70 и С73. НО выход карты в этом случае нельзя коротить - сгорят операционники. Для безопасности провод идущий к центральному выводу разъема РСА подавать не напрямую а через резистор 100 Ом.
    Миниатюры Миниатюры Нажмите на изображение для увеличения. 

Название:	схема.jpg 
Просмотров:	503 
Размер:	120.5 Кб 
ID:	333362   Нажмите на изображение для увеличения. 

Название:	прямой выход.JPG 
Просмотров:	557 
Размер:	340.0 Кб 
ID:	333361  

  9. #528
    Завсегдатай Аватар для Meta|_
    Регистрация
    08.03.2005
    Адрес
    Северная Голландия
    Возраст
    42
    Сообщений
    2,201

    По умолчанию Re: Звуковая карта Juli@

    Цитата Сообщение от Андрей.С Посмотреть сообщение
    минуете всю хрень, и ключи и разделительные конденсаторы
    Не знаю, как именно на этой карте, но как правило после такой доработки если нажать паузу во время воспроизведения файла, то на выходе с большой вероятностью будет хорошая такая постоянка вплоть до единиц Вольт. Если дальше подключен усилитель без разделительных конденсаторов, то в лучшем случае сработает защита.
    ∇·D = ρ
    ∇·B = 0
    ∇xE = – ∂B/∂t
    ∇xH = j + ∂D/∂t
    © J. C. Maxwell, O. Heaviside

  10. #529
    Частый гость Аватар для Андрей.С
    Регистрация
    26.01.2009
    Сообщений
    156

    По умолчанию Re: Звуковая карта Juli@

    Тоже в начале про постоянку думал. Но всё работало прекрасно, пока цап не купил. Сигнал подавал на ламповый УНЧ.

  11. #530
    Hate cookies Аватар для abonent007
    Регистрация
    15.04.2009
    Адрес
    Минск
    Сообщений
    2,426

    По умолчанию Re: Звуковая карта Juli@

    Цитата Сообщение от Андрей.С Посмотреть сообщение
    Делайте как на фото. Сразу минуете всю хрень, и ключи и разделительные конденсаторы С70 и С73.
    Если бы. Но чтоб исключить всю хрень, то потребуется в схему добавить интегратор. А вместо ключей mute хотя бы реле поставить
    Миниатюры Миниатюры Нажмите на изображение для увеличения. 

Название:	интегратор.jpg 
Просмотров:	306 
Размер:	73.7 Кб 
ID:	337795  

  12. #531
    Старый знакомый Аватар для Jekson
    Регистрация
    02.08.2008
    Адрес
    Краснодар
    Возраст
    38
    Сообщений
    967

    По умолчанию Re: Звуковая карта Juli@

    Цитата Сообщение от abonent007 Посмотреть сообщение
    Если бы. Но чтоб исключить всю хрень, то потребуется в схему добавить интегратор. А вместо ключей mute хотя бы реле поставить
    Да ненужны эти ключи mute и тем более электролиты на выходе. Это просто защита от дурака, который забыл поставить нормальный пленочный конденсатор на входе УМЗЧ, и предусмотреть исключение переходных процессов в нем всем известным способом.
    Последний раз редактировалось Jekson; 19.02.2019 в 17:55.

  13. #532
    Hate cookies Аватар для abonent007
    Регистрация
    15.04.2009
    Адрес
    Минск
    Сообщений
    2,426

    По умолчанию Re: Звуковая карта Juli@

    Цитата Сообщение от Jekson Посмотреть сообщение
    и предусмотреть исключение переходных процессов всем известным способом.
    А что это за "всем известный способ"?

  14. #533
    Старый знакомый Аватар для Jekson
    Регистрация
    02.08.2008
    Адрес
    Краснодар
    Возраст
    38
    Сообщений
    967

    По умолчанию Re: Звуковая карта Juli@

    Цитата Сообщение от abonent007 Посмотреть сообщение
    А что это за "всем известный способ"?
    Да любая "защита АС" на выходе оконечника (схем полно). При включении задержка подключения АС, при выключении - моментальное отключение АС. Для реализации последнего используется дополнительное реле включения блока питания усилителя, свободная нормально замкнутая группа которого замыкает соответствующую цепь "защиты АС" на gnd. Обмотка дополнительного реле управляется по сигналу +12в либо +5в (назовем его REM) блока питания ПК. Но прежде чем это делать, лучше убедиться - есть ли переходные процессы на выходе звуковой карты, если убрать транзисторные ключи, велика вероятность что их не будет....либо они будут несущественными.

  15. #534
    Частый гость Аватар для Семен Х.
    Регистрация
    31.01.2009
    Адрес
    Орёл
    Возраст
    37
    Сообщений
    332

    По умолчанию Re: Звуковая карта Juli@

    У меня карта дает звук "тссык" на выход при выключении ПК, и обычный "тук" при включении. Причем это происходит с ключами мьют и без них! Ключи выпаял, так как шли искажения сильные (их видимо пробило). Выходные конденсаторы заменил перемычками. Но недорогой ЦАП DYK DAC все равно лучше звучит. Карту использую как оцифровщик и измерительную установку.
    Цифра - РС - Charleston v3 - 2хAK4493 DAC - Lynx VTA-39 - Technics SB-6
    Аналог - Идель 001-1С, Sony ST-S570ES, Sony PS-X555ES с Ortofon 520 MkII + корректор Alex на EF86+6Н6П.

  16. #535
    Старый знакомый Аватар для demon_rt
    Регистрация
    23.05.2014
    Сообщений
    677

    По умолчанию Re: Звуковая карта Juli@

    Кто нить использовал Юльку совместно с материнской платой GA-N3150N-D3V
    ?

  17. #536
    Новичок Аватар для fordfocus533
    Регистрация
    05.07.2014
    Адрес
    Самара
    Возраст
    63
    Сообщений
    49

    По умолчанию Re: Звуковая карта Juli@

    Приветствую всех!
    Вопрос: как подать внешнее питание на цифровую часть карты ESI Juli@ XTe (PCIe)?
    Для версии PCI расписано все подробно, версия PCIe внешне отличается (для неспециалиста).
    Может кто-то выложит мануал, как правильно подать внешнее питание на PCIe вариант: какое напряжение, на какие контакты платы, где поставить конденсаторы по аналогии с PCI версией.

  18. #537
    Завсегдатай Аватар для shura1959
    Регистрация
    13.02.2009
    Адрес
    г. Ижевск
    Возраст
    66
    Сообщений
    3,414

    По умолчанию Re: Звуковая карта Juli@

    Вот спецификация шин PCI-ex http://www.glazavezde.ru/literatura/...aspinovka.html
    далее - смотреть по плате.
    «Не торопитесь соглашаться или опровергать. Не так уж важно, что утверждает или отрицает автор. Важно то, что он направляет Ваше внимание по определенному руслу». Павел Сергеевич Таранов.

  19. #538
    Новичок Аватар для fordfocus533
    Регистрация
    05.07.2014
    Адрес
    Самара
    Возраст
    63
    Сообщений
    49

    По умолчанию Re: Звуковая карта Juli@

    За инфу спасибо, это я знаю.
    Надо было в моем посте слова "для неспециалиста" не в скобки брать, а выделить жирным шрифтом и подчеркнуть
    Для PCI версии есть понятный любому мануал:
    - здесь припаиваем разъем SPDIF
    - здесь подаем внешние 5В
    - здесь шунтируем стабилизатор
    - здесь перерезаем дорожки на PCI с 5В
    Даже на картинке все понятно, например:
    Нажмите на изображение для увеличения. 

Название:	Juli_твик.jpg 
Просмотров:	537 
Размер:	232.8 Кб 
ID:	353485

    Уважаемые знатоки, для версии PCIe для неспециалиста можно подобный мануал первичного твика Джульки?

    Для написания инструкции может эта картинка поможет объяснить, что делать:
    Нажмите на изображение для увеличения. 

Название:	Juli_PCIe.jpeg 
Просмотров:	573 
Размер:	281.6 Кб 
ID:	353486

  20. #539
    Новичок Аватар для Valerom
    Регистрация
    17.11.2012
    Адрес
    Луганская Народная Республика. г.Алчевск
    Сообщений
    34

    По умолчанию Re: Звуковая карта Juli@

    1.Изолируй для начала планку звук.карты от корпуса компьютера
    2. Сделай отдельный БП и замени кварцы на тактовые генераторы
    3.Перережь дорожки под корень на +12 и +3,3 в и запитай от отдельного БП
    Этого с головой хватит для *улучшения* звучания

  21. #540
    Новичок Аватар для fordfocus533
    Регистрация
    05.07.2014
    Адрес
    Самара
    Возраст
    63
    Сообщений
    49

    По умолчанию Re: Звуковая карта Juli@

    Цитата Сообщение от Valerom Посмотреть сообщение
    1.Изолируй для начала планку звук.карты от корпуса компьютера
    2. Сделай отдельный БП и замени кварцы на тактовые генераторы
    3.Перережь дорожки под корень на +12 и +3,3 в и запитай от отдельного БП
    Этого с головой хватит для *улучшения* звучания

    Valerom,

    спасибо!
    Прошу уточнить для неспециалиста:
    1.Изолируй для начала планку звук.карты от корпуса компьютера: возможно проще изолировать разъем RCA для вывода SPDIF от планки?
    2. Сделай отдельный БП и замени кварцы на тактовые генераторы:
    - Сделай отдельный БП: на два напряжение 12 и 3.3 В? Какие токи должен выдавать БП на каждом напряжении?
    - замени кварцы на тактовые генераторы: речь идет о кварцах на цифровой плате? Это если и будет, то во второй части твика платы, первая часть - только внешнее питание и разъем RCA для SPDIF (RCA, потому что есть уже коаксиальный кабель от Van Den Hul)
    3.Перережь дорожки под корень на +12 и +3,3 в и запитай от отдельного БП:
    - Перережь дорожки под корень на +12 и +3,3 в: здесь все ясно, с этим проблем не будет
    - запитай от отдельного БП: это ГЛАВНЫй вопрос - куда на цифровой плате подать 12В, а куда 3.3В? Если можно, стрелкой на картинке покажите.
    ...
    По аналогии с твиком PCI версии (см. картинку выше), ни куда конденсаторы не надо впаять?

Страница 27 из 34 Первая ... 172526272829 ... Последняя

Социальные закладки

Социальные закладки

Ваши права

  • Вы не можете создавать новые темы
  • Вы не можете отвечать в темах
  • Вы не можете прикреплять вложения
  • Вы не можете редактировать свои сообщения
  •