Страница 255 из 546 Первая ... 245253254255256257265 ... Последняя
Показано с 5,081 по 5,100 из 10911

Тема: Импульсные источники питания и преобразователи.

  1. #1 Показать/скрыть первое сообщение.
    Регистрация не подтверждена
    Автор темы
    Аватар для TDA
    Регистрация
    30.10.2004
    Адрес
    Люберцы
    Возраст
    40
    Сообщений
    1,190

    По умолчанию Импульсные источники питания и преобразователи.

    Приветствую!
    Раньше помоему тут небыло темы в которой обсуждались бы только ИБП и преобразователи напряжения.
    Щас меня интересует эта схема полумостового ИБП
    Последний раз редактировалось лысый; 09.03.2007 в 19:59.

  2. #5081
    Завсегдатай
    Регистрация
    19.10.2008
    Адрес
    Город плохих снов
    Сообщений
    2,245

    По умолчанию Re: Импульсные источники питания и преобразователи.

    Цитата Сообщение от Alex_Zhuravlyov Посмотреть сообщение
    это мнение ошибочно
    Для всей полосы, или для саба тоже? Если к примеру глубина ОС на порядок выше частоты работы саба, ну положим до 10кГц, ос и ИБП отрабатывает как часики и втекающий и вытекающие ток по обоим полюсам, то по идее сопротивление такого ИБП будет равно нулю на полосе частот от нуля до 1кГц. В отличии от ИБП на 2153, с конечным выходным сопротивлением. И как я понимаю выходное сопротивление не стабилизированного ИБП обратно пропорционально частое. Т.е. чем ниже усиливаемая частота тем выше выходное сопротивление нестабилизированного ИБП, что сказывается на том же злополучном демпинг факторе. Хотя групповой дроссель уменьшает проблему, или компенсирует полностью?
    Цитата Сообщение от Plex61 Посмотреть сообщение
    Юра только скин и толщина слоя , на кой заморачиваться с большим сечением для усилителя?
    Я и не заморачиваюсь, у меня просто валом провода 0,36мм, вот этот диаметр у меня и уходит на вторичную обмотку… Для ИБП для УНЧ намеренно занижаю квадратуру по меди только ради того чтобы обмотка легла в один слой… Мой критерий один слой при максимально возможной квадратуре меди для имеющегося в наличии кольца. Для меня укладка меди не скрученными проводами уменьшает квадратуру меди и доставляет геморрой при намотке трансформатора.
    Цитата Сообщение от Plex61 Посмотреть сообщение
    кто попробует ленту, что в низковольтных п.н . что в сетевых , того трудно будет уговорить мотать косой.
    И думаю причина тому далеко не в выигрыше от уменьшения скин эфекта.
    Цитата Сообщение от superamplifier Посмотреть сообщение
    Так поделитесь идеей
    Идея не реализованная и непроверенная в железе, не актуальна для вас… ищите готовую схему…

  3. #5082
    Старый знакомый
    Регистрация
    09.09.2009
    Адрес
    Украина, Донецкая обл.
    Сообщений
    648

    По умолчанию Re: Импульсные источники питания и преобразователи.

    Цитата Сообщение от uriy Посмотреть сообщение
    Идея не реализованная и непроверенная в железе, не актуальна для вас… ищите готовую схему…
    понятно, Юрий, буду наверное что-то предпринимать.

  4. #5083
    Старый стал, ленивый Аватар для Starichok
    Регистрация
    02.05.2010
    Адрес
    Псков
    Возраст
    74
    Сообщений
    3,293

    По умолчанию Re: Импульсные источники питания и преобразователи.

    вообще-то Юра прав. для саба, для низких частот стабилизированный сможет успевать отрабатывать колебания нагрузки.
    Цитата Сообщение от superamplifier Посмотреть сообщение
    понятно, Юрий, буду наверное что-то предпринимать.
    суперусилитель, я же тебе уже выше подсказал готовое решение по 3525+2110 от кодехантера.
    вернись на пару страниц назад, пост 5042. там я выложил подправленную плату. схема легко рисуется по плате.

  5. #5084
    Завсегдатай Аватар для Plex61
    Регистрация
    21.07.2010
    Адрес
    Красноярск
    Возраст
    64
    Сообщений
    1,521

    По умолчанию Re: Импульсные источники питания и преобразователи.

    Цитата Сообщение от uriy Посмотреть сообщение
    уменьшения скин эфекта
    этого я даже не имел в виду говоря о методе намотки , 0.36 не геморойно ?

    Цитата Сообщение от Starichok Посмотреть сообщение
    Плекс, ты, как всегда многословен. от твоих рассказов сразу становится ясно, что, как и почему.
    Старичок разговор был про индукцию в гомосоветикус , кольцо банальное 40-25-11 , кто хочет индукцию больше , покажите мне этого лентяя

    Цитата Сообщение от Starichok Посмотреть сообщение
    и еще, не забывай, что здесь тема в основном про сетевые преобразователи
    да понимаю я Вов , ПЭТВ 2 работает в полумостах .

  6. #5085
    Завсегдатай
    Регистрация
    19.10.2008
    Адрес
    Город плохих снов
    Сообщений
    2,245

    По умолчанию Re: Импульсные источники питания и преобразователи.

    Цитата Сообщение от Plex61 Посмотреть сообщение
    0.36 не геморойно ?
    Да мне же для пиковых 100Ват, во вторичке в жгуте всего то 6 проводов по 0,36мм, немного задалбывает защищать и лудить концы, а так… Нет у меня большого выбора, чем богаты тем и рады… Первичка один слой одним проводом в 0,5мм. В первичке потери больше чем во вторичке но зато в один слой укладывается, но это так, для меня потери в трансе не актуальны… Мне голову морочат ЭМИ вызванные коммутационными токами, я придавил коммутационные токи замедлением открытия ключей тем самым получил приемлемые ЭМИ и коммутационные токи, и на том успокоился, ну потерял немного в КПД на ключах, зато решил насущную проблему, и в резонансные схемы не пришлось лесть.

  7. #5086
    Завсегдатай Аватар для Plex61
    Регистрация
    21.07.2010
    Адрес
    Красноярск
    Возраст
    64
    Сообщений
    1,521

    По умолчанию Re: Импульсные источники питания и преобразователи.

    Цитата Сообщение от uriy Посмотреть сообщение
    и в резонансные схемы не пришлось лесть
    счастливчик , а я полезу и не далее чем в течении месяца .

  8. #5087
    Старый стал, ленивый Аватар для Starichok
    Регистрация
    02.05.2010
    Адрес
    Псков
    Возраст
    74
    Сообщений
    3,293

    По умолчанию Re: Импульсные источники питания и преобразователи.

    Цитата Сообщение от Plex61 Посмотреть сообщение
    да понимаю я Вов , ПЭТВ 2 работает в полумостах
    вообще-то я нашел в инете, что ПЭВ2 при наших диаметрах должен держать 2700 Вольт. но все равно боязно мотать без изоляции первичную и вторичную обмотки. иначе бы и промышленность не делала межслоевую и межобмоточную изоляции. существуют колебания и сердечника и проводов в переменном электромагнитном поле, а значит, есть вероятность истирания эмали.
    Цитата Сообщение от uriy Посмотреть сообщение
    во вторичке в жгуте всего то 6 проводов по 0,36мм
    поскольку у тебя этого провода навалом, скручивай из 7 жил. 6 окружностей идеально описываются вокруг одной окружности. и скрутка получится ровная, красивая (а диаметр скрутки не изменится), и сечение добавится.

  9. #5088
    Завсегдатай Аватар для Plex61
    Регистрация
    21.07.2010
    Адрес
    Красноярск
    Возраст
    64
    Сообщений
    1,521

    По умолчанию Re: Импульсные источники питания и преобразователи.

    Цитата Сообщение от Starichok Посмотреть сообщение
    боязно мотать без изоляции первичную и вторичную обмотки
    Если боязно не мотай , если так рассуждать , то межвитковое должно быть сплошь и рядом , ты же понимаешь преимущества такой намотки и что такое скин эффект по сравнению с эффектом близости
    Последний раз редактировалось Plex61; 28.11.2010 в 07:31.

  10. #5089
    Завсегдатай Аватар для Arena
    Регистрация
    18.09.2008
    Адрес
    г.Минск
    Возраст
    42
    Сообщений
    1,099

    По умолчанию Re: Импульсные источники питания и преобразователи.

    Цитата Сообщение от Plex61 Посмотреть сообщение
    Если боязно не мотай , если так рассуждать , то межвитковое должно быть сплошь и рядом
    есть требования по пробивным напряжениям между первичной обмоткой трансформатора и сердечником, первичной и ближайшей вторичной обмотками и это напряжение равно 3000 В частотой 60гц в течение 10 секунд.
    так что для своих экспериментов мотайте как хотите, но не нужно этого советовать другим . кто потом оплатит погоревшие детали (в лучшем случае?)
    "Мистер Андерсон, зачем, зачем Вы каждый день ходите на работу ?"(с) матрица

  11. #5090
    Завсегдатай Аватар для Plex61
    Регистрация
    21.07.2010
    Адрес
    Красноярск
    Возраст
    64
    Сообщений
    1,521

    По умолчанию Re: Импульсные источники питания и преобразователи.

    Цитата Сообщение от Arena Посмотреть сообщение
    напряжениям между первичной обмоткой трансформатора и сердечником
    Сердечник я всегда тщательно изолирую если это не кольцо Эпкос , разговор шёл про один слой на кольце на полумост , не хотите экспериментов не надо , только вместе с гостом надо было привести зависимость плотности тока от номера слоя , и ПЭВ 2 с 2700в это не потолок . А если подумать вы правы , не стоит этого делать детям и владельцам провода неизвестного происхождения.
    Последний раз редактировалось Plex61; 28.11.2010 в 15:30.

  12. #5091
    Старый знакомый
    Регистрация
    09.09.2009
    Адрес
    Украина, Донецкая обл.
    Сообщений
    648

    По умолчанию Re: Импульсные источники питания и преобразователи.

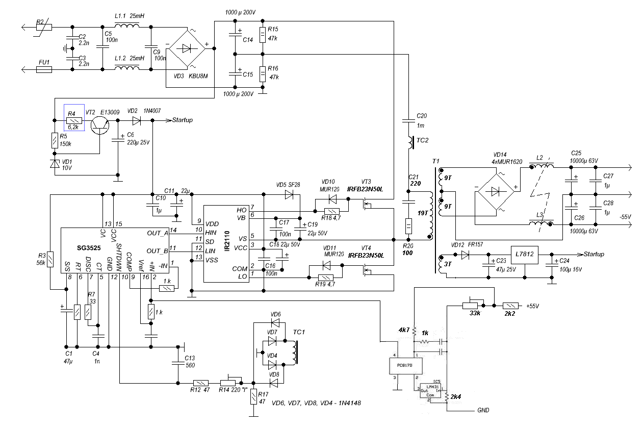
    Проверте пожалуйста схему на наличие ошибок. а именно обвязку ШИМа и ОС.
    Миниатюры Миниатюры Нажмите на изображение для увеличения. 

Название:	3225.jpg 
Просмотров:	445 
Размер:	93.2 Кб 
ID:	105751  

  13. #5092
    Старый стал, ленивый Аватар для Starichok
    Регистрация
    02.05.2010
    Адрес
    Псков
    Возраст
    74
    Сообщений
    3,293

    По умолчанию Re: Импульсные источники питания и преобразователи.

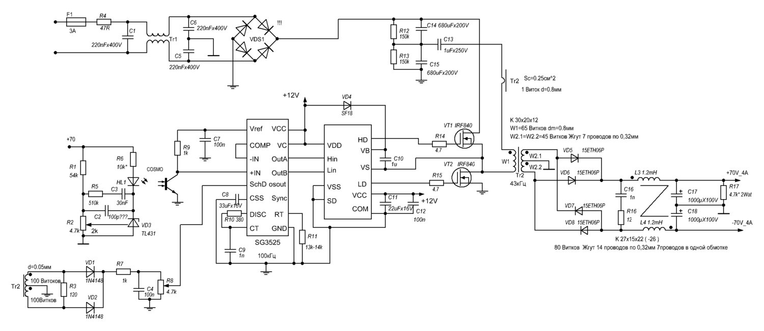
    R10 выкини вообще, поставь вместо него перемычку.
    С13 увеличь до 2,2 мкФ.
    кольцо чьё, отечественное или импорт? для отечественного большая индукция, если включать без стабилизации. а стабилизацию надо сначала наладить...
    у меня получилась вторичка 43 витка.
    R5 и С3 выкини вообще, их перекрывает С2.
    TL431 от 70 Вольт сразу умрет. совместно с R6 сделай делитель, чтобы получилось не более 30 Вольт.
    похоже, что резистор R9 и транзистор оптрона надо поменять местами.
    зачем тебе жгуты их провода 0,32 мм? мотай тоже проводом 0,8 мм.
    как у тебя на контроллере 100 кГц, а на трансформаторе оказалось 43 кГц? где неправильно записано?
    пока все, для начала.

  14. #5093
    Старый знакомый
    Регистрация
    09.09.2009
    Адрес
    Украина, Донецкая обл.
    Сообщений
    648

    По умолчанию Re: Импульсные источники питания и преобразователи.

    Вот посмотрите схемы внизу.
    Миниатюры Миниатюры Нажмите на изображение для увеличения. 

Название:	kv.GIF 
Просмотров:	369 
Размер:	38.8 Кб 
ID:	105841   Нажмите на изображение для увеличения. 

Название:	ETD4415.jpg 
Просмотров:	717 
Размер:	171.4 Кб 
ID:	105842   Нажмите на изображение для увеличения. 

Название:	220%20~1.GIF 
Просмотров:	674 
Размер:	33.5 Кб 
ID:	105843  

  15. #5094
    Старый знакомый
    Регистрация
    09.09.2009
    Адрес
    Украина, Донецкая обл.
    Сообщений
    648

    По умолчанию Re: Импульсные источники питания и преобразователи.

    Цитата Сообщение от Starichok Посмотреть сообщение
    R10 выкини вообще, поставь вместо него перемычку.
    Цитата Сообщение от Starichok Посмотреть сообщение
    TL431 от 70 Вольт сразу умрет. совместно с R6 сделай делитель, чтобы получилось не более 30 Вольт.
    Цитата Сообщение от Starichok Посмотреть сообщение
    похоже, что резистор R9 и транзистор оптрона надо поменять местами.
    Вот посмотрите это на схемах выше, там эти элементы присутствуют. или всеравно не правильно?

    Цитата Сообщение от Starichok Посмотреть сообщение
    кольцо чьё, отечественное или импорт? для отечественного большая индукция, если включать без стабилизации.
    Кольцо EPCOS R31,5X20X12,5.

  16. #5095
    Старый знакомый Аватар для Alex_Zhuravlyov
    Регистрация
    26.04.2006
    Адрес
    Украина
    Возраст
    46
    Сообщений
    771

    По умолчанию Re: Импульсные источники питания и преобразователи.

    Цитата Сообщение от superamplifier Посмотреть сообщение
    Вот посмотрите это на схемах выше, там эти элементы присутствуют. или всеравно не правильно?
    тут самое главное знать зачем они там стоят
    ONtOSbox

  17. #5096
    Старый стал, ленивый Аватар для Starichok
    Регистрация
    02.05.2010
    Адрес
    Псков
    Возраст
    74
    Сообщений
    3,293

    По умолчанию Re: Импульсные источники питания и преобразователи.

    извини, по R9 и транзистору оптрона я сморозил. я размышлял, по инерции, как для тл494, а тут полярность управления наоборот.
    тут недавно был базар, про завышенное напряжение на хх. так вот R10 влияет на дид-тайм, без него дид-тайм будет минимальный, а завышение на хх тоже будет меньше.
    на первой приведенной схеме вообще включение TL431 неверное, руки бы оторвать автору...
    может быть, и не сгорит от 70 Вольт, падение на нагрузочном резисторе ее защитит. но, как говорится, береженого бог бережет, сказала монашка, одевая презерватив на свечку.

  18. #5097
    Завсегдатай
    Регистрация
    19.10.2008
    Адрес
    Город плохих снов
    Сообщений
    2,245

    По умолчанию Re: Импульсные источники питания и преобразователи.

    Цитата Сообщение от Starichok Посмотреть сообщение
    тут недавно был базар, про завышенное напряжение на хх. так вот R10 влияет на дид-тайм, без него дид-тайм будет минимальный, а завышение на хх тоже будет меньше.
    ИБП стабилизированный…. ОС уменьшит длительность импульса или вырубит преобразователь...
    Цитата Сообщение от Starichok Посмотреть сообщение
    на первой приведенной схеме вообще включение TL431 неверное, руки бы оторвать автору...
    Даже не сомневаюсь… Время позднее было…. спешил… с кем не бывает… Вы ведь тоже выводы по девятому резистору поспешные сделали…
    У меня была голова забита тем что хватит ли 50мА на холостом ходу для стабильного ШИМа без тригерного эффекта… Да ещё частота резонанса LC фильтра маленькая получается, вот сидел и думал… не будет ли ОС подыгрывать УНЧ … И способна ли ОС которую предлагает Браун компенсировать автоколебания на частоте резонанса фильтра и при этом увеличить частоту отработки ОС… Короче не до R9 было…

  19. #5098
    Старый стал, ленивый Аватар для Starichok
    Регистрация
    02.05.2010
    Адрес
    Псков
    Возраст
    74
    Сообщений
    3,293

    По умолчанию Re: Импульсные источники питания и преобразователи.

    Юрочка, я не знал, что это твоя схема. а то бы по-корректнее выразился.

  20. #5099
    Завсегдатай
    Регистрация
    19.10.2008
    Адрес
    Город плохих снов
    Сообщений
    2,245

    По умолчанию Re: Импульсные источники питания и преобразователи.

    Цитата Сообщение от Starichok Посмотреть сообщение
    а то бы по-корректнее выразился.
    Красивее звучит если в местно по-корректнее вставить слово по конкретнее…
    Нее… схема по сути не моя, я только рассчитал то что там должно стаять, я бы себе такую схему не собирал, там можно сделать всё по другому. Но заявка была на такую топологию. Ладно соберёт её супераплифер, посмотрим… может даже работать будет без призвуков по ОС.

  21. #5100
    Старый знакомый
    Регистрация
    09.09.2009
    Адрес
    Украина, Донецкая обл.
    Сообщений
    648

    По умолчанию Re: Импульсные источники питания и преобразователи.

    Цитата Сообщение от uriy Посмотреть сообщение
    может даже работать будет без призвуков по ОС.
    лишь бы не проседало

Страница 255 из 546 Первая ... 245253254255256257265 ... Последняя

Социальные закладки

Социальные закладки

Ваши права

  • Вы не можете создавать новые темы
  • Вы не можете отвечать в темах
  • Вы не можете прикреплять вложения
  • Вы не можете редактировать свои сообщения
  •