Страница 201 из 317 Первая ... 191199200201202203211 ... Последняя
Показано с 4,001 по 4,020 из 6324

Тема: DC-DC преобразователи напряжения (для авто)

  1. #1 Показать/скрыть первое сообщение.
    Новичок
    Автор темы
    Аватар для WARIOR
    Регистрация
    19.01.2005
    Сообщений
    66

    По умолчанию Re: Импульсные источники питания и преобразователи.

    Здравствуйте !

    Я решил возвратиться к статье "АВТО 400", а именно к ПН. Я заканчиваю сборку по той схеме и хотел спросить нет ли там каких-либо ошибок или недостатков, недочётов, неохото получать negative consequences. (Пытался связаться с автором, чтоб узнать у него - не получилось). Может кто-нибудь собитал подобный ПН ?
    Заранее огромное спасибо !
    https://www.vegalab.ru/index.php?opt...=184&Itemid=52
    Миниатюры Миниатюры Нажмите на изображение для увеличения. 

Название:	pic002-1.gif 
Просмотров:	37512 
Размер:	37.4 Кб 
ID:	19604  

  2. #4001
    Новичок
    Регистрация
    02.12.2010
    Адрес
    Краснодарский край, Новокубанск
    Возраст
    37
    Сообщений
    18

    По умолчанию Re: DC-DC преобразователи напряжения (для авто)

    Starichok, резистор на плате стоит на 1нф, можно подробнее о том как заменить диоды в драйверах на транзисторы? И на какие предпочтительней?

    ---------- Добавлено в 19:10 ---------- Предыдущее сообщение в 18:58 ----------

    Да, и если можно подскажите проверенную схему на мощность 500-700Вт, желательно с печатной платой

  3. #4002
    Старый стал, ленивый Аватар для Starichok
    Регистрация
    02.05.2010
    Адрес
    Псков
    Возраст
    74
    Сообщений
    3,293

    По умолчанию Re: DC-DC преобразователи напряжения (для авто)

    как же ты прочитал всю тему и не видел схем с нормальными драйверами на двух транзисторах? тут полно таких схем. вместо диода берешь нпн-транзистор, база - базе, эмиттер - к эмиттеру, а коллектор на плюс питания. итого нужно два транзистора разной проводимости, но с одинаковыми параметрами. например BD139 и BD140 или smd BC807 и BC817.
    Фарш невозможно провернуть назад,
    И мяса из котлет не восстановишь...

  4. #4003
    Новичок
    Регистрация
    02.12.2010
    Адрес
    Краснодарский край, Новокубанск
    Возраст
    37
    Сообщений
    18

    По умолчанию Re: DC-DC преобразователи напряжения (для авто)

    Так в том то и дело, схем много, и какую из них лучше выбрать для повторения не знаю. Поэтому и прошу вас помочь

  5. #4004
    Новичок
    Регистрация
    15.11.2010
    Адрес
    Чувашия
    Сообщений
    69

    Идея! Re: DC-DC преобразователи напряжения (для авто)

    вобщем подключил 3 утюга 1 обогреватель и паяльник получил стабильных 5 Ампер (ну может можно и больше )подключил сварочный аппарат ток 6.25А(частота за 300кГц) что то дымится начало устройство отключил аха все пока работает греются 15 омные резаки до ключей (интересно почему) Ну теперь хватит обжог палец IRF3205(палец жалко) щас напругу замерю и утихамирюсь напруга зачетные 60 вольт отсюда 60 вольт на 5 ампер =300 ват при этом ни че не дымится ключи греются и транс тоже(если мои усилки будут испытыват дефицит мощьносьти я еще вернусь спасибо всем за помощь теперь не большой разбор полетов .с индукцией я сморозил взяв 0.281 тесла (от этого и все греется невозможно и идет в разнос.но я однако попытался исправить свою ошибку повысив частоту (как бы индукция опустилась до 0.14 тесла но из за цитирую старичка "при большом числе витков и эта индуктивность рассеяния большая. и, соответственно, энергия в ней запасается большая."она та и нагревает мои ключи (выход уменьшить число витков уменьшится индуктивность рассеяния - уменьшится и нагрев.)и в проге Starichok нужно сделать помятку "Совет новичкам никогда не поднимайте индукцию в русских ферритов выше 0.2(или скока там я не знаю))
    Последний раз редактировалось ПАРОВОЗ; 21.12.2010 в 13:45.

  6. #4005
    Старый стал, ленивый Аватар для Starichok
    Регистрация
    02.05.2010
    Адрес
    Псков
    Возраст
    74
    Сообщений
    3,293

    По умолчанию Re: DC-DC преобразователи напряжения (для авто)

    Фарш невозможно провернуть назад,
    И мяса из котлет не восстановишь...

  7. #4006
    Завсегдатай Аватар для Vjumajlo
    Регистрация
    11.04.2009
    Адрес
    ДВР
    Возраст
    64
    Сообщений
    4,276

    По умолчанию Re: DC-DC преобразователи напряжения (для авто)

    Цитата Сообщение от Vjumajlo Посмотреть сообщение
    Мне конечно лень перерисовывать с ихней печатки схемку(), но наверное для ознакомления надо сделать.
    Цитата Сообщение от Starichok Посмотреть сообщение
    Вовочка, это что ты такое сморозил? какой в 5 ноге резистор у тл494?
    Starichok, Володь, каюсь, грешен - сморозил(сапсем без очков вблизи плохо вижу, и с ними тоже - шиздюлина слепая), и зря на китаёзов гнал. Вот, перерисовал. Всё верно - резистор на 4-ой, кондюк на 5-й. Однако 1 и 16 ноги в связке. Значит не совсем ещё "орк" древний.
    Нажмите на изображение для увеличения. 

Название:	PN China.GIF 
Просмотров:	875 
Размер:	15.5 Кб 
ID:	107912
    Пысы. В диоде от переполюсовки не "Т", а "N"(мля, и тут закосячил )
    В голове есть не только рот, чтобы говорить и есть, но и мозг, чтобы хоть иногда вспоминать, что он там есть.
    Думай. Думай всегда…
    И даже, если нечем думать, напрягись - мысль обязательно появится. Иначе ты никто. (Вова)

  8. #4007
    Старый стал, ленивый Аватар для Starichok
    Регистрация
    02.05.2010
    Адрес
    Псков
    Возраст
    74
    Сообщений
    3,293

    По умолчанию Re: DC-DC преобразователи напряжения (для авто)

    а 15 нога куда? почему она у тебя осталась в воздухе висеть? так схема работать не должна.
    с обратной связью какая-то хрень получается.
    единственное, ремоут понравился.
    резистор в 4 ноге вместе с конденсатором - стандартный софт-старт, только номиналы что-то уж маленькие.
    Фарш невозможно провернуть назад,
    И мяса из котлет не восстановишь...

  9. #4008
    Завсегдатай Аватар для Vjumajlo
    Регистрация
    11.04.2009
    Адрес
    ДВР
    Возраст
    64
    Сообщений
    4,276

    По умолчанию Re: DC-DC преобразователи напряжения (для авто)

    Цитата Сообщение от Starichok Посмотреть сообщение
    15 нога куда?
    Никуда, в воздухе так и висит. Хотя разводка к ней на платке есть. Нога должна включаться в среднюю точку резистивного делителя между "-" и объединёнными, как на схеме, ножками 13, 14. Но резисторов нет с завода. Однако схема работает стабильно. Главное, что запускается аж при -30В.
    В голове есть не только рот, чтобы говорить и есть, но и мозг, чтобы хоть иногда вспоминать, что он там есть.
    Думай. Думай всегда…
    И даже, если нечем думать, напрягись - мысль обязательно появится. Иначе ты никто. (Вова)

  10. #4009
    Старый стал, ленивый Аватар для Starichok
    Регистрация
    02.05.2010
    Адрес
    Псков
    Возраст
    74
    Сообщений
    3,293

    По умолчанию Re: DC-DC преобразователи напряжения (для авто)

    как это понять, минус 30 Вольт?
    надо подумать, что происходит в ОУ с оборванным входом. мне казалось, что он должен быть опрокинут на остановку ШИМ.
    Фарш невозможно провернуть назад,
    И мяса из котлет не восстановишь...

  11. #4010
    Завсегдатай Аватар для Vjumajlo
    Регистрация
    11.04.2009
    Адрес
    ДВР
    Возраст
    64
    Сообщений
    4,276

    По умолчанию Re: DC-DC преобразователи напряжения (для авто)

    Цитата Сообщение от Starichok Посмотреть сообщение
    как это понять, минус 30 Вольт?
    Нет-нет, не на "-" вторички, а на "землю"(-12В бортового).
    В голове есть не только рот, чтобы говорить и есть, но и мозг, чтобы хоть иногда вспоминать, что он там есть.
    Думай. Думай всегда…
    И даже, если нечем думать, напрягись - мысль обязательно появится. Иначе ты никто. (Вова)

  12. #4011
    Новичок
    Регистрация
    03.12.2007
    Адрес
    Рязань
    Сообщений
    90

    По умолчанию Re: DC-DC преобразователи напряжения (для авто)

    В общем расклад получился такой..- собрал 2 генератора на IR2135 - чисто обвязка микры( 2.2 нФ 10 кОм- около 40 кГц) питание через RC цепочку 10 Ом 470мфх50 в. Драйвер не подключен. На выходе LO импульсы есть четкие и ровные а на НО почти прямая линия со снисходящими ступеньками амплитудой 0.2 в. Второй генератор идентичный - на выходах вообще ничего нет. Я в шоке. Провозился с ними целый день - частоту и поднимал и опускал\без толку.Ошибок в монтаже нет- думаю в магазине продают брак.Кто сталкивался с подобным? Генератор на СГ3525 запитал от этого же БП с RC цепью и на тех осциллограммах что выкладывал ранее пропал шум-импульсы ровные(понял что значит неправильно организовано питание).Хорошо что я купил за копейки подержанный осциллограф-без него только полевики жечь ведрами.Остается только ведрами покупать микросхемы . Я думаю что и ТЛ494 некоторым попадались бракованные.А я тут подумываю одно устройство собрать на 10 микросхемах.....размечтался.А вообще с таким положением дел дешевле купить готовое изделие с гарантией и нервы целы будут - хотя я не сторонник этого.Маньяки всех стран !!! -Объединяйтесь!!! ))

  13. #4012
    Частый гость
    Регистрация
    20.10.2009
    Адрес
    Калуга
    Сообщений
    247

    По умолчанию Re: DC-DC преобразователи напряжения (для авто)

    Цитата Сообщение от drujok Посмотреть сообщение
    В общем расклад получился такой..- собрал 2 генератора на IR2135 - чисто обвязка микры( 2.2 нФ 10 кОм- около 40 кГц) питание через RC цепочку 10 Ом 470мфх50 в. Драйвер не подключен. На выходе LO импульсы есть четкие и ровные а на НО почти прямая линия со снисходящими ступеньками амплитудой 0.2 в. Второй генератор идентичный - на выходах вообще ничего нет. Я в шоке.
    Соедените 4 и 6 ноги 2153 и тогда импульсы появятся и на выходе НО.

  14. #4013
    Не хочу! Аватар для Alex
    Регистрация
    20.03.2003
    Адрес
    Worldwide
    Возраст
    63
    Сообщений
    39,056

    По умолчанию Re: DC-DC преобразователи напряжения (для авто)

    Цитата Сообщение от drujok Посмотреть сообщение
    А вообще с таким положением дел дешевле купить готовое изделие с гарантией и нервы целы будут - хотя я не сторонник этого
    А я сторонник. Тут вот понадобился дс-ас, 12в220, можно конечно самому собрать (тем более что почти все кроме платы и корпуса найдется в столе а уж как их делать - я "немножко в курсе"), но я как-то предпочел купить за 50 евро готовый, на 300вт....
    "Замполит, чайку?"(с)"Охота за Красным Октябрем".
    "Да мне-то что, меняйтесь!"(с)анек.
    <-- http://altor1.narod.ru --> Вопросы - в личку, е-мейл, скайп.

  15. #4014
    Новичок
    Регистрация
    02.12.2010
    Адрес
    Краснодарский край, Новокубанск
    Возраст
    37
    Сообщений
    18

    По умолчанию Re: DC-DC преобразователи напряжения (для авто)

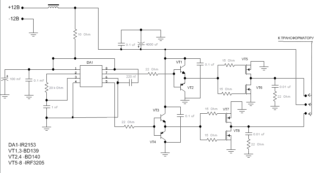
    покритикуйте пожалуйста схему
    Нажмите на изображение для увеличения. 

Название:	ПНir2153.jpg 
Просмотров:	454 
Размер:	111.7 Кб 
ID:	108143

  16. #4015
    Старый стал, ленивый Аватар для Starichok
    Регистрация
    02.05.2010
    Адрес
    Псков
    Возраст
    74
    Сообщений
    3,293

    По умолчанию Re: DC-DC преобразователи напряжения (для авто)

    логически все правильно. надо смотреть железе.
    Фарш невозможно провернуть назад,
    И мяса из котлет не восстановишь...

  17. #4016
    Новичок
    Регистрация
    02.12.2010
    Адрес
    Краснодарский край, Новокубанск
    Возраст
    37
    Сообщений
    18

    По умолчанию Re: DC-DC преобразователи напряжения (для авто)

    Цитата Сообщение от Starichok Посмотреть сообщение
    логически все правильно. надо смотреть железе.
    Отлично, значит начинаю разводить плату, чуть позже выложу тоже. Вот только не пойму как к этой микросхеме приделать функцию REM

  18. #4017
    Частый гость
    Регистрация
    14.10.2009
    Адрес
    г.Гомель, Беларусь
    Сообщений
    169

    По умолчанию Re: DC-DC преобразователи напряжения (для авто)

    Цитата Сообщение от Mist Посмотреть сообщение
    покритикуйте пожалуйста схему
    на мой взгляд, питание на среднюю точку трансформатора должно браться до резистора в 10 Ом, что после дросселя стоит иначе он пыхнет мама не горюй))))

  19. #4018
    Старый стал, ленивый Аватар для Starichok
    Регистрация
    02.05.2010
    Адрес
    Псков
    Возраст
    74
    Сообщений
    3,293

    По умолчанию Re: DC-DC преобразователи напряжения (для авто)

    да, совершенно правильное замечание. я сразу не обратил внимание. питание трансформатора и драйверов - до резистора 10 Ом. после резистора - только питание микросхемы.
    Фарш невозможно провернуть назад,
    И мяса из котлет не восстановишь...

  20. #4019
    Новичок
    Регистрация
    03.12.2007
    Адрес
    Рязань
    Сообщений
    90

    По умолчанию Re: DC-DC преобразователи напряжения (для авто)

    Maxon Вы правы - забыл 4 с 6 соединить...работает. А вот второй собран правильно-мертвая микросхема\и номер серии другой.
    А зачем собирать ДС\АС 12-220 ?Лучше ДС/ДС 12-280- можно будет ламповик подключить...кстати и ток потребления там небольшой \только накал жрет но ему преобразователь не нужен.

  21. #4020
    Новичок
    Регистрация
    02.12.2010
    Адрес
    Краснодарский край, Новокубанск
    Возраст
    37
    Сообщений
    18

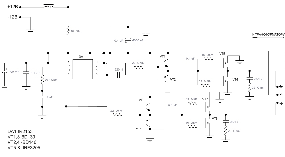
    По умолчанию Re: DC-DC преобразователи напряжения (для авто)

    да, схему рисовал уже сонный . Вот, подправил немного
    Нажмите на изображение для увеличения. 

Название:	ПНir2153.jpg 
Просмотров:	746 
Размер:	109.3 Кб 
ID:	108270
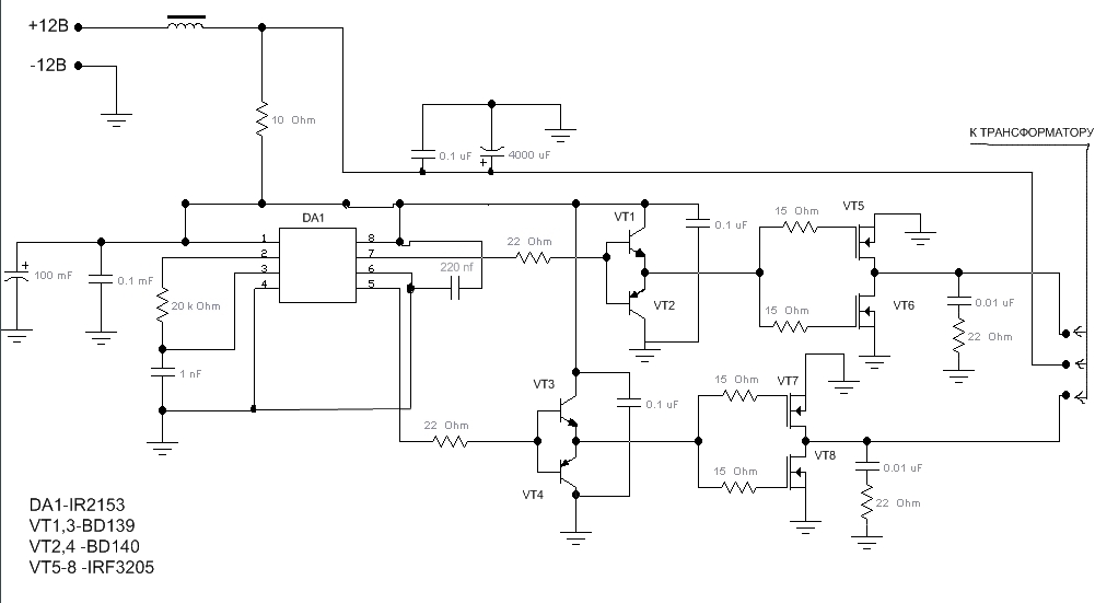
    Миниатюры Миниатюры Нажмите на изображение для увеличения. 

Название:	ПНir2153.jpg 
Просмотров:	1119 
Размер:	110.9 Кб 
ID:	108181  
    Последний раз редактировалось Mist; 25.12.2010 в 02:08.

Страница 201 из 317 Первая ... 191199200201202203211 ... Последняя

Социальные закладки

Социальные закладки

Ваши права

  • Вы не можете создавать новые темы
  • Вы не можете отвечать в темах
  • Вы не можете прикреплять вложения
  • Вы не можете редактировать свои сообщения
  •